三角函数的题型归纳总结。
难点1:以三角函数为背景,其实考查函数性质,如单调、对称和值域等
难点2:三角函数的图像结合函数零点或者和构造函数比较大小;
难点3:三角函数的动态图像问题(求w的值或范围问题)。
其他的都属于基础题和常规题型,难度不大,也考不难!
第一节:任意角和弧度制
题型一:概念辨析
题型二:角度与弧度的转换
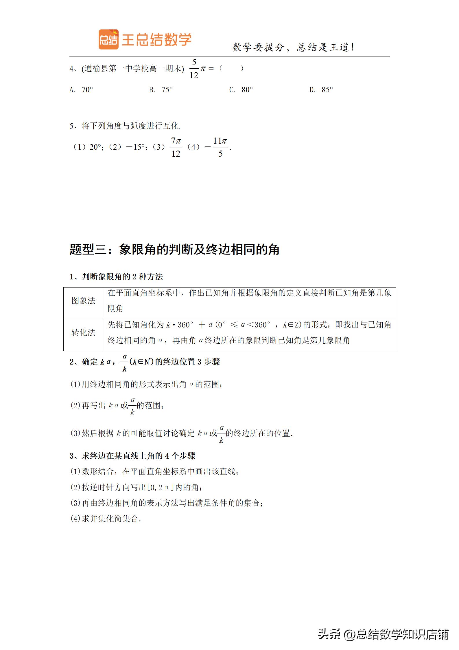
题型三:象限角的判断及终边相同的角
题型四:扇形的弧长及面积公式
第二节:三角函数的概念
题型一:三角函数的定义及应用
题型二: 三角函数值正负判断
题型三: 三角函数线及应用
题型四: 同角三角函数关系
题型五: 弦的齐次及应用
题型六:关系
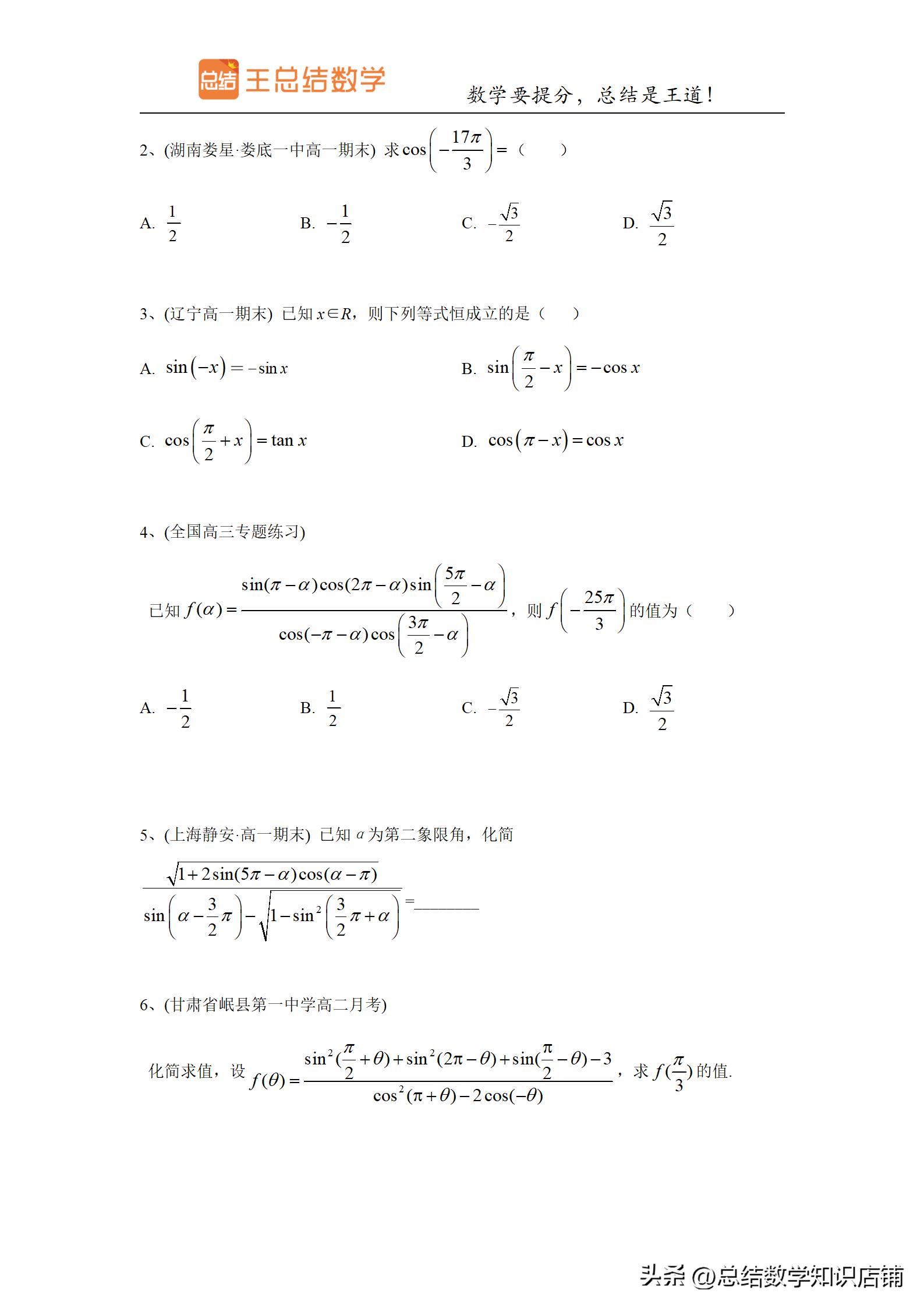
第三节:诱导公式及应用
题型一:化简求值
题型二: 诱导公式与定义综合运用
题型三:诱导公式与同角三角综合运用
题型四:角的拼凑
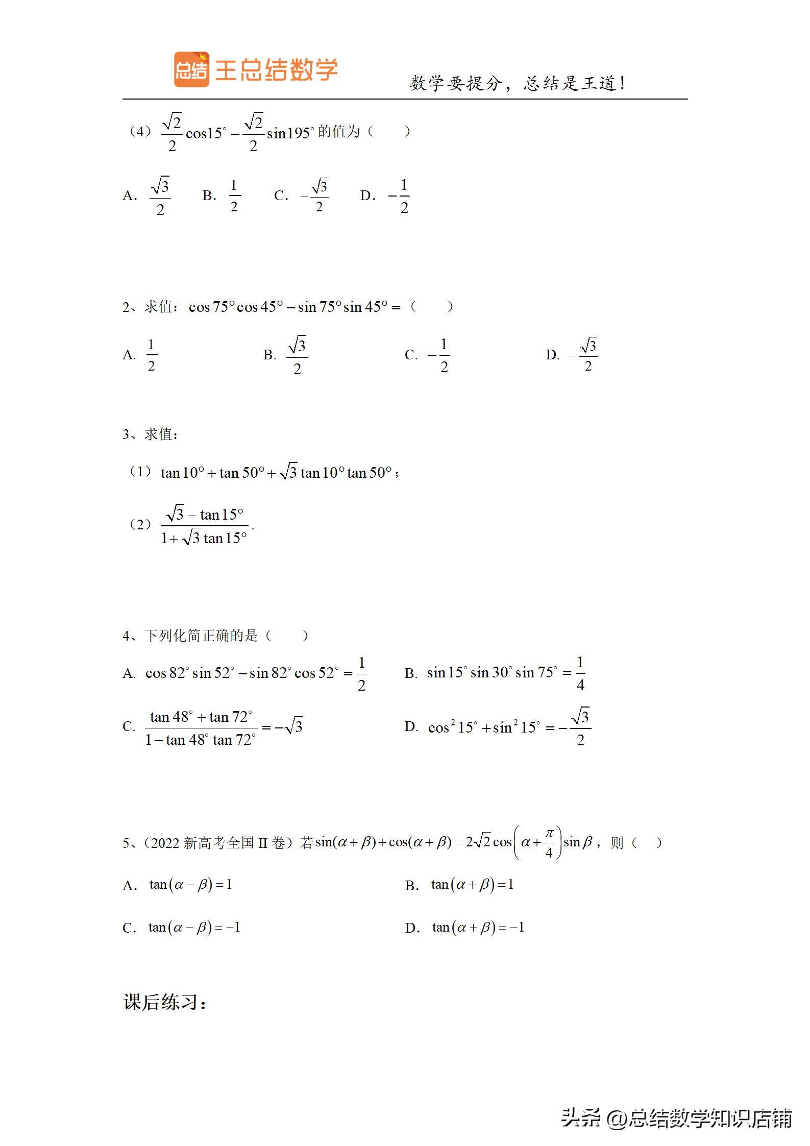
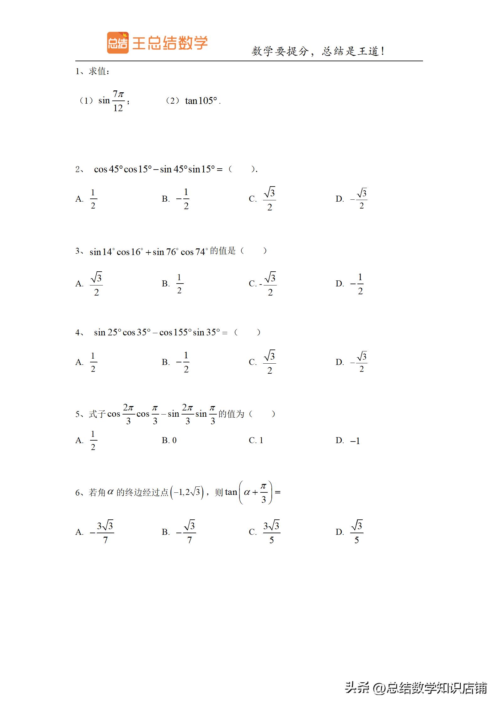
第四节:三角恒等变换
题型一:两角和差公式
题型二:给值求值
题型三:给值求角
题型四:二倍角公式的应用
题型五:角的拼凑(公式综合应用)
题型六:恒等变化
第五节:三角函数的图像及性质
题型一:三角函数的周期
题型二:三角函数的定义域
题型三:三角函数的单调性
题型四:三角函数的对称性
题型五:三角函数的奇偶性
题型六:三角函数的值域
题型七:三角函数性质综合
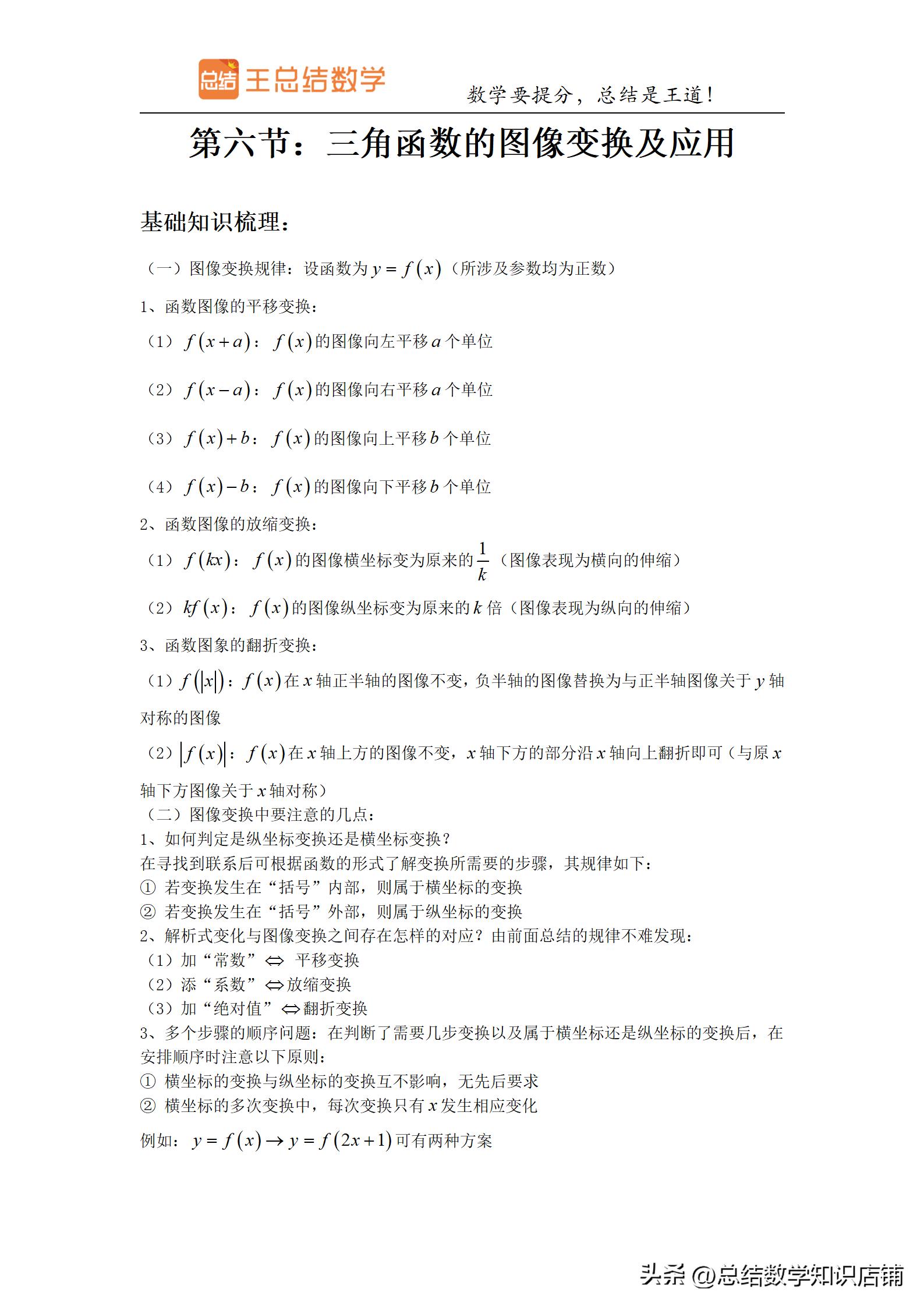
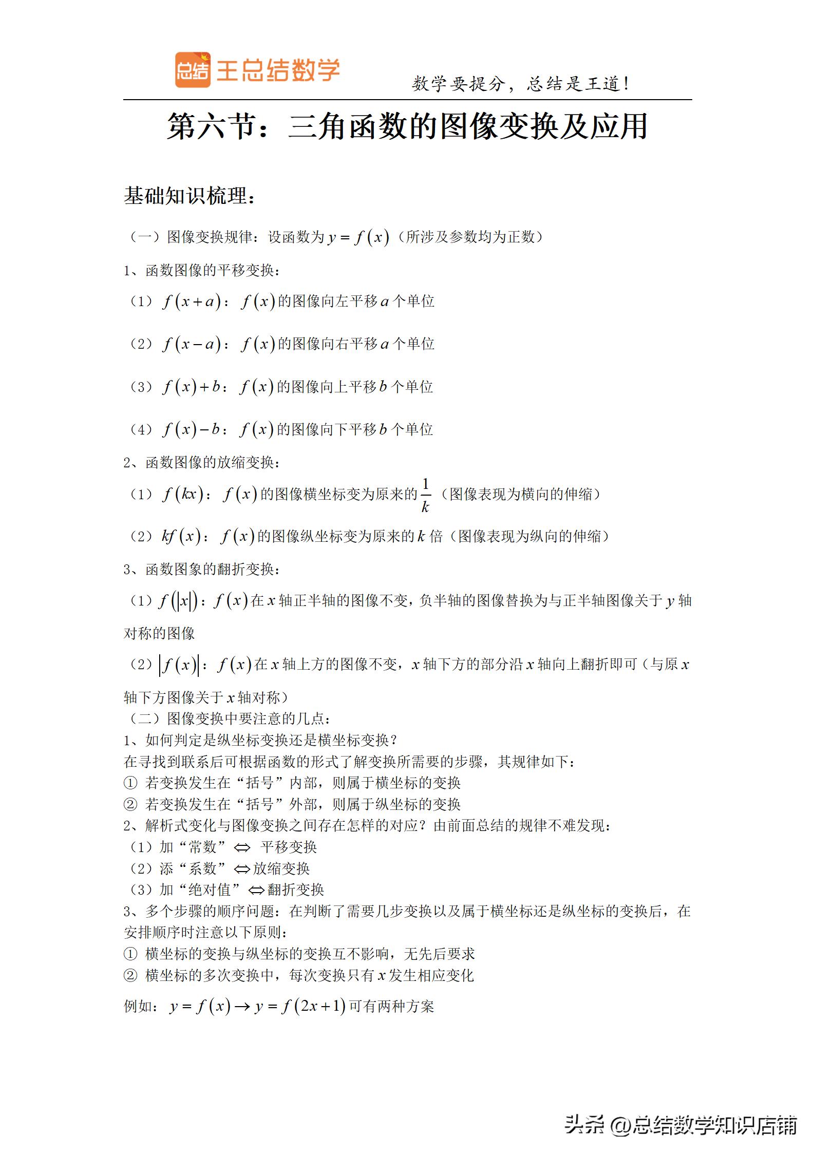
第六节:三角函数的图像变换及应用
题型一:图像变换
题型二:已知图像求解解析式
题型三:动态图像问题(的取值和范围问题)
题型四:三角函数解答题
题型五:三角函数实际应用







































































































































































































































