“今天对俺来说真是个好日子,以前俺的洗衣店由于管理不到位,被市场监管局挂了‘黑牌’,经过市场监管局的指导和督促整改,俺的店今天又被市场监管局授予‘诚信经营示范店’称号,以后俺的店经营会更加规范,俺的生意也一定会越来越好。”
4 月13日,一家洗衣店负责人捧着市场监管局刚刚授予他店的“诚信经营示范店”牌匾高兴地说。

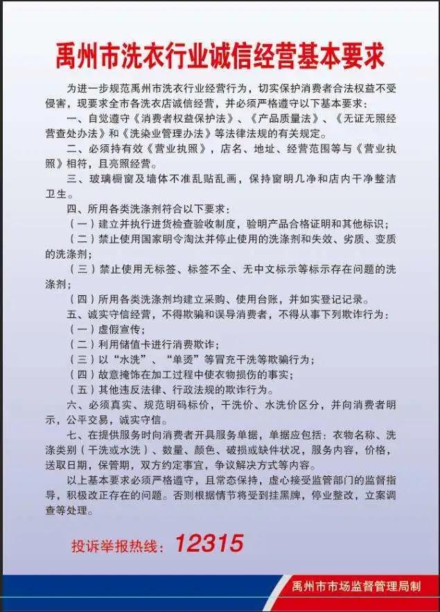
当日,禹州市城区10家洗衣店被禹州市市场监督管理局授予“诚信经营示范店”牌匾。走进获得“诚信经营示范店”称号的洗衣店,不禁让人耳目一新,洁净明亮的玻璃橱窗,明显处悬挂着《营业执照》、市场监管局统一制定配发的《禹州市洗衣行业诚信经营基本要求》和负责人签订的《干洗店诚信经营承诺书》,一目了然的干洗、水洗衣物价目表,挂放整齐的已洗涤衣物,整洁卫生的洗衣操作间……
“来这里洗衣服,干洗和水洗价格透明,干净又卫生,放心!”来洗衣服的顾客说道。

10家授予“诚信经营示范店”红牌洗衣店(第一批)展示

店名:天天新洗衣中心
地址:颍河大街273号

店名:天天新洗衣中心东区店
地址:行政南路

店名:天天新洗衣中心府东店
地址:大同路

店名:灰姑娘.超声波洗衣会所
地址:商贸东路中段路西7号

店名:洁洁干洗店
地址:建设路西段南侧(审计局对面)
店名:约瑟芬 洗衣馆
地址:书院前街

店名:维特斯.洗衣店
地址:行政北路

店名:维特斯.洗衣店
地址:颍川路(锦绣东方北)

店名:郝娜干洗店
地址:迎宾西路118号

店名:赛维健康洗衣.生活馆
地址:友谊路御湖湾小区

店名:皮具洗护洗衣O2O体验店
地址:泰山庙街

店名:UCC国际洗衣禹州形象店
地址:华夏大道
据悉,禹州市市场监督管理局积极回应民众对洗衣行业的关切,结合当前全市创建全国文明城市的有关工作要求,针对洗衣行业,重点是干洗行业,开展了为期1个月的专项整治行动,强力规范洗衣行业经营行为。

专项整治行动中拉网排查干洗店是否悬证经营、干洗设备是否正常使用、人员是否熟练操作干洗设备、洗涤剂购进及使用、店内卫生、委托第三方洗涤、服务单据登记等情况,并登记造册,建立台账。同时,突出重点,紧扣民众关切,针对干洗店是否存在虚假宣传,利用储值卡进行消费欺诈,以“水洗”、“单烫”冒充干洗等欺骗行为,故意掩饰在加工过程中使衣物损伤的事实,其他违反法律、行政法规的欺诈行为进行检查,对存在的问题,一一列出,限期整改。

按照“扶持一批、规范一批、取缔一批”的工作目标,通过召开干洗行业乱象专项整治会、加压推进会、集中约谈会等形式,强化经营者严格履行主体责任,提升经营者遵守法律法规意识,对其对存在的问题举一反三,积极整改,诚实守信,依法经营。

坚持分类治理、积极扶持、标本兼治的原则,对条件好的干洗店,将积极扶持、加强指导、限期整改,督促其完善干洗服务条件,帮助进行营业场所及设施设备改造提升;对基本符合条件的干洗店,提出限期整改意见,整改合格后,依法开展干洗服务经营;对干洗条件差、存在严重欺诈消费者、拒不整改的干洗店,将依法坚决取缔。

促进洗衣行业持续规范提升,结合辖区内洗衣行业存在的问题,推出实施了“黑红牌”管理模式,即制定《禹州市洗衣行业诚信经营基本要求》(简称“基本要求”)和《干洗店诚信经营承诺书》,在洗衣店内显著位置悬挂,公布12315投诉举报热线,接受公众监督,对不按基本要求经营的干洗店,挂“侵害消费者权益干洗店”黑牌,媒体曝光,对存在涉嫌违法行为立案调查;对提出申请,经执法人员现场验收,高于基本要求或挂黑牌整改后高于基本要求的洗衣店,授予“诚信经营示范店”红牌,并进行媒体公示;同时,红牌不搞终身制,实施动态管理,未持续保持高于基本要求或顾客投诉问题核实属实的洗衣店将取消红牌,问题严重者将挂黑牌。

此项专项整治行动,累计整治洗衣店39家,其中取缔6家,20家挂“侵害消费者权益干洗店”黑牌,10家授予“诚信经营示范店”红牌,有效地规范了洗衣行业经营行为,促进了行业秩序的改善。