疫情当前,各项工作都受到了不同程度的影响。
“白衣战士”们,科研人员,*警武**战士奋斗在一线,用生命和病魔做着斗争。
社会各界都伸出了援助之手,娱乐圈韩红,黄晓明,郭德纲,姚晨等明星也纷纷为武汉捐钱捐物,为了战胜共同的“敌人”而奋斗着。

同时,灾难也是一面照妖镜,平时热衷于上热搜的很多明星和演员却躲在了背后,不见了踪影。
鉴于此情况,很多的媒体和专家表示,疫情当前,能够扑在前面的,往往都是这些医生,科研人员,*警武**战士等,他们所付出的精力和心血是巨大的。
希望能够给“年轻人树立正确的人生导向,将高薪资留给德才兼备的科研军事人员”,娱乐圈动辄上千万片酬能够得到控制。
“少年强则国强”,呼吁更多的关注科研人员,给青年人树立正确的人生导向,为祖国未来发展培养自己的栋梁之才。
网上传说这段话是李兰娟院士说的,然而,李院士也没有做回应,但是这不是最重要的,重要的是这一段话引起了网友很强烈的共鸣和反响。
也许是强烈的“*意民**”引起了国家的注意。
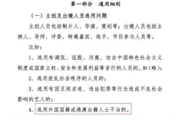
前不久,国家出台了了限籍令,引发了社会各界的关注。
其中最后一条规定,在选用主创出镜人员的问题上,要注意避免“选用外国国籍或者是港澳台籍人士不当的”。

此言一出,很多的网友便罗列了众多当红的外籍明星。
当红明星宁静的直播中,不时有网友质疑和刷屏,说宁静不是中国籍艺人,随后也得到了很多网友的回应。
到了3月9日凌晨4点,宁静在自己的微博上做了霸气的回应,展现了自己一贯的“硬核”性格。
她说:“我,宁静,(是)华夏儿女,炎黄子孙,土生土长的中国人,此生唯一的父母之邦、背后唯一的祖国只有中国这一个,半秒都没有变过。”
她说完这一段话,还特意将这一段话做了置顶。
此言一出,引起了很多网友的留言和评论。


截止到发稿之时,这一条微博得到了2万多人的评论和81万人的点赞,并迅速的上了热搜。
这一段话,非常的硬核,也是属于中国人独有的那一份倔强和刚强。
无独有偶,宁静的这一段话,倒让我想起了德云社师傅郭德纲的一句话:
位卑未敢忘忧国。

郭德纲在疫情期间,为武汉捐赠了100万元。
他还连同黄晓明夫妇,吴京夫妇,赵丽颖夫妇,章子怡夫妇等88位明星为武汉捐赠了6批负压救护车。


笔者觉得,一个人的爱国不是挂在嘴边的,而是要付出切实的行动。
在疫情期间,宁静知道武汉有难,第一时间站出来,为武汉捐款十万元人民币,并且一直在微博上为抗疫行动作正面响应。
取之于民,用之于民,自然之理也。
毕竟国家有难,经济和健康受到了重创,作为公众人物理应发挥自己的意见领袖的作用,号召更多的粉丝来捐款捐物,为社会传递正能量。
这才是德艺双馨的演员。
纵观娱乐圈,很多的演员在中国火了起来,赚到了钱,转眼间就数典忘祖,改了国籍,将养育他(她)的母亲邦国抛到了一边,让人所不齿。
所以,不管是宁静的硬核回应,还是郭德纲的“忧国”,都是值得一个赞的。

值得一提的是,宁静的回应并不是第一次了。
早在2017年,宁静就曾经在自己的微博上晒出了自己的护照。
表示“没有英文名,我要是拽起来,连我自己都害怕。”

在多次的综艺采访节目中,她也一再强调自己是一个“中国人”。
这么硬气的回答,为什么很多的网友会质疑她的国籍呢?
原因是因为,她曾经在拍摄《红河谷》的时候,和外国籍演员保罗产生了感情,并迅速结了婚生了孩子,而这个孩子,也确实是她随着保罗去了美国后出生的。
所以,自然而言很多的网友都会拿她的国籍说事,认为她嫁给了美国人,就是美国国籍。
只是,宁静从来没有改过国籍,也没有绿卡。


功夫巨星,李连杰。
从《霍元甲》中的陈真,到方世玉、黄飞鸿、张三丰再到《倚天屠龙记》里面的张无忌,饰演的都是中国人最骄傲的功夫形象,80年代,因为参演《少林寺》一炮走红,名利双收。
而他,曾经两次更改国籍,受到了舆论的谴责和炮轰。

第一次,在事业上升的巅峰时期,放弃了中国国籍,加入美国国籍;
然而,在受到了国内怒不可遏的指责之后,他在好莱坞的发展不温不火,并没有取得自己想要的成就;
第二次,他创立壹基金,地点设在新加坡。
然而,当时新加坡规定只有本国人才能成立这样的机构。
无奈之后,他又放弃了美国国籍,加入了新加坡国籍。

人随着年龄的增长,每个人都有落叶归根的想法,尤其是出生在具有五千年文明历程的传统中国,毕竟,都是华夏子孙。
李连杰曾经公开表示,自己想要回中国籍:
“死后想落叶归根,回到祖国埋葬。”
并且表示捐赠出自己的全部百亿身家。
然而,成龙大哥的一句话却扎心了:中国籍最难入!
是的,事实证明,并不是外面的“月亮”才够圆。
纵使捐了所有身家,仍然换不回这三个最有分量的字——
中,国,人!

这次的疫情,中国效率和速度是让世界瞩目和仰止的——
6天,一座2.5万平方米的医院拔地而起;
一个月,“病毒控制”做到了让全球震惊的高度。
在救助自身同胞的同时,还热心的帮助邻国,共克时艰。
也许,我们的经济不是最强盛的。
然而,东方巨人的信念,前赴后继,勇往直前的精神却是无敌的。
只有在这样一个国家,我们才能感到安心和放心,这也是给了很多人不忘本的回报吧。
最后,用《战狼2》的最后一句话作为结语吧:
“当你在海外遭遇危险,不要放弃!请记住,在你的身后,有一个强大的祖国。”
此时无悔入华夏,来生还做中国人。
