你是否经常需要制作流程图来表示一个过程或系统的步骤、逻辑、决策等?你是否觉得手工绘制流程图比较耗时和繁琐?你是否想要一种更简单和快捷的方法来做流程图呢?
如果你的答案是肯定的,那么你一定会对这篇文章感兴趣。因为在这篇文章中,我将向你介绍一种利用ChatGPT和Typora来实现自动化生成和显示流程图的方法。这种方法只需要四个简单的步骤,就可以让你轻松地做出各种类型的流程图,无论是关于购物网站的注册和登录,还是关于合同审批的提交和签署,都可以一键搞定。

很神奇是吧? 那么,我们就开始吧!
第一步:告诉ChatGPT你要做什么流程图,有什么要求
ChatGPT是一个人工智能聊天机器人,它可以根据你的输入,生成各种类型的内容,包括代码、诗歌、故事等。在这里,我们要利用它来生成流程图。
在ChatGPT对话框中输入你要做什么流程图,有什么要求。例如:
我想做一个制造工厂材料采购合同审批流程图, 请参照同行业优秀企业的管理方法来设计; 请使用Mermaid语法来生成流程图, 以Mermaid源代码输出流程图,便于我直接复制。 另外请告诉我:“你可以这样修改流程图:” 然后设计几个用于修改流程图的提示作为示范。
第二步:让ChatGPT根据你提交的流程图名称和要求,思考流程图的内容,并输出结果
接下来,你只需要等待几秒钟,就可以看到ChatGPT根据你提交的流程图名称和要求,思考流程图的内容,并输出结果。

ChatGPT会用一种叫Mermaid的语言来生成流程图,它是一种专门用来绘制图表的语言,它可以用简单的文本描述复杂的图形结构。
如果ChatGPT没有理解你的意思,或者输出了错误或不合理的结果,你可以尝试修改或补充你的输入,或者重新开始一个新的对话。如果ChatGPT输出了正确和合理的结果,你可以复制它,并粘贴到记事本或其他文本编辑器中保存。例如:
你也可以向按照ChatGPT的提示,提出一些问题或建议,让它对流程图进行修改或优化。 ChatGPT会尽量满足你的要求,并给出新的结果。你可以不断地和ChatGPT交流,直到你对流程图满意为止。
第三步:打开一个叫Typora的软件,将ChatGPT输出的代码粘贴到里面
然后,你需要打开一个叫Typora的软件(https://typora.io/),它是一款优秀的Markdown编辑器和阅读器,它可以让你以最简洁的方式写作,并支持多种格式的导入和导出,包括PDF、Word、HTML等。Typora还支持Mermaid语法,可以用来绘制流程图、时序图、甘特图等。
需要不收费的Typora,私信我或留言!
在Typora中,你需要新建一个文档,然后将刚才保存好的Mermaid代码粘贴进去。
第四步:在Typora中选择全部代码,设为代码块,代码的语言选择Mermaid,流程图就显示出来了
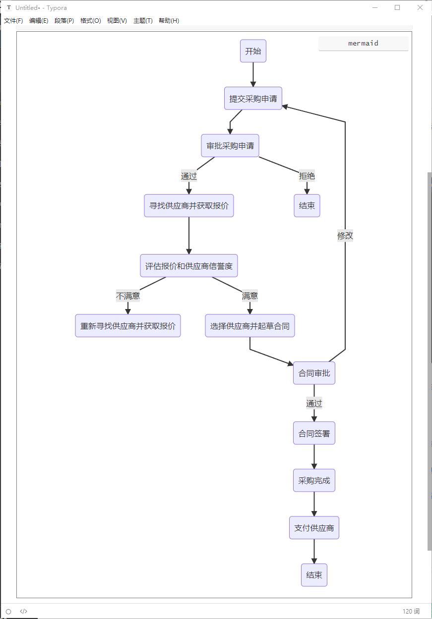
最后,你需要在Typora中选择全部代码,然后点击菜单栏中的“段落”-“代码块”,或者使用快捷键Ctrl+Alt+F,将代码设为代码块。在代码块的右下角,有一个下拉菜单,可以选择代码的语言。你需要从中选择Mermaid,这样Typora就会自动解析Mermaid代码,并显示出流程图:

将Mermaid代码的第一行 graph LR改为graph TD,流程图变为竖向显示如下:

这就是你利用ChatGPT和Trpora生成的合同审批流程图,它清晰地展示了从提交合同到签署合同的各个步骤和条件。你可以根据实际情况对流程图进行修改或美化,或者导出为其他格式。你也可以尝试用这种方法做其他类型的图表,例如时序图、甘特图等。