我是小七, 干货满满 。大家不要错过,建议 收藏 ,错过就不一定找得到了,内容仅供参考, 图片记得放大观看。
如果有什么错误或者不对, 欢迎各位大佬指点 。

图片来源于网络
今天是 TIP3055 功率晶体管 , 主要是以下几个方面:
- 1、TIP3055 是个什么管?TIP3055是什么三极管?
- 2、TIP3055 引脚说明
- 3、TIP3055 CAD模型
- 4、TIP3055 晶体管的参数
- 5、TIP3055 可以 用什么替代
- 6、TIP3055 功能介绍
一、TIP3055 是个什么管?TIP3055是什么三极管?
TIP3055 是采用 TO-247型封装 的 硅NPN晶体管 ,专为 通用开关和放大器 应用而设计。
TIP3055 是工作范围内的 三层 NPN 器件 ,集电极电流 IC 是基极电流 IB 的函数,对于给定的集电极-发射极电压 VCE, 基极电流的变化会导致集电极电流的相应放大变化 。

TIP3055 实物图
二、TIP3055引脚说明

TIP3055引脚说明

TIP3055引脚说明
三、TIP3055 CAD模型
1、TIP3055 电路符号

TIP3055 电路符号
2、TIP3055 引脚尺寸

TIP3055 引脚尺寸
3、TIP3055 3D 模型

TIP3055 3D 模型
四、TIP3055 晶体管的参数
1、TIP3055 三极管参数

TIP3055 三极管参数
2、TIP3055三极管电气特性

TIP3055三极管电气特性
五、TIP3055可以用什么替代
你可以将 TIP3055 替换 为 BD745A、BD745B、BD745C、NTE392、TIP3055G、TIP35A、TIP35AG、TIP35B、TIP35BG、TIP35C、TIP35CA 或 TIP35CG。
六、TIP3055 功能介绍
1、TIP3055 功能介绍--构建可变直流电源
可变直流电源是 电子爱好者工作台 上最有用的工具之一。该电路并没有那么新颖,但它简单、可靠、“坚固”并且可以防短路,具有高达 24V 的可变电压和高达 2A 的可变电流限制。
你可以根据自己的要求对其进行调整,具体的可以看下面:
- P1 = 500R
- P2 = 10K
- R1 = 2.2K-1/2w
- R2 = 2.2K-1/2w
- R3 = 330R
- R4 = 150R
- R5 = 1R-5W
- C1 = 35V-3300uF
- D1 = 1N5402
- D2 = 1N5402
- D3 = 5mm 红色 LED
- C2 = 63V-1uF
- Q1 = BC182
- Q2 = BD139
- Q3 = BC212
- Q4 = TIP3055
- SW1 = SPST 电源开关
- T1 = 36VCT-变压器

TIP3055 功能介绍--构建可变直流电源
- P1 设置你希望电源在给定输出电压下提供的 最大输出电流 。
- P2 设置输出电压,必须为对数锥型,以获得 更线性的刻度电压指示 。
- 你可以根据 所需的最大电压和电流输出来选择变压器 。最佳选择是:36、40 或 48V 中心抽头和 50、75、80 或 100VA。
- 电容 C1 可为 2200 至 6800µF,35 至 50V。
- Q4 必须安装在 良好的散热器 上,以承受持续的输出短路。在某些情况下,你将在其中封装电路的金属盒的后面板上可以完成这项工作。
- TIP3055 晶体管(Q4) 可以用 2N3055 型代替。
2、100W 晶体管放大器电路--TIP3055
100w 放大器电路 100w 每个通道 50w 的总输出功率不对称 63 伏直流电源变压器的单一 电源供应 43v 交流, 8 A npn 输出晶体管 TIP3055 。
放大器电路图上特定区域的电压VR1、VR2电位器的给定值可以调节到这些值。你可以在供电电路中使用6A10二极管或二极管桥,可以准备KBU10M。建议uF滤波电容是6800uF 4700uF(80v-100v)或更高(10000uF)使用值。

100W 晶体管放大器电路 TIP3055
这种配置被称为具有准互补达林顿对的 AB 类放大器,并包含一个 NPN 达林顿晶体管对和一个一致的对,馈电一个反向晶体管 NPN 和一个 PNP。输出晶体管与 NPN 类似,能够处理高功率。A683 和 D400 晶体管是互补的,不需要处理高功率。

100W 晶体管放大器电路
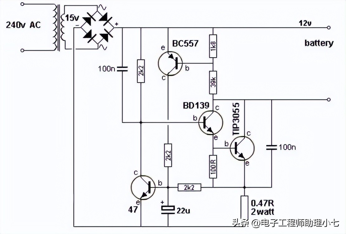
3、12v 电池充电器电路
可以使用 TIP3055 功率晶体管 设计一个非常简单的 12v 电池充电器电路 ,当电池电压达到约 14v 或电流上升到 2 安培以上时,通过关闭来限制电池电流。
这种电池充电器电子电路非常简单,只需要很少的外部电子元件。关闭 TIP3055 晶体管的信号来自另外两个晶体管,即 BC557 和 BC 547。首先,电路通过 BD139 和 TIP3055 完全导通。BC557 和 BC 547 目前不投入使用。
随着电池电压的升高,由 1k8 和 39k 组成的分压器在 BC557 的基极和发射极之间产生 0.65v,并在大约 14v 时开始开启。
此充电器电子电路项目所需的输入电压必须在 15 V 直流左右。

12v 电池充电器电路
以上就是今天的内容,大家记得 关注 ,给我 点赞 哦,欢迎大家在 评论区留言 ,请各位大佬多多指教。

图片来源于小红书