
网易丁磊一不小心上了热搜。因为网易公司向 《丁磊为什么错了》一文作者发律师函要求对方删稿。 在律师函中,网易一方态度强硬,甚至以丁磊为全国政协委员为由对那篇文章的作者于平进行“恐吓”。
但是于平并没有被吓到,反而再次发文将网易这封强硬的律师函晒出来,引发了网友的热议:这是以强凌弱、网易拿来的勇气、丁磊是政协委员就能堵别人的嘴?
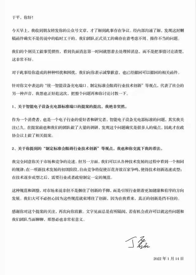
接着,网易丁磊向于平发出《道歉信》,表示将全网撤回律师函,同时向于平诚挚道歉。同时,丁磊还表示律师函不是“临时工”干的,是正式员工干的,而且愿意与于平探讨“关于充电器统一标准提案”的可行性。
网易的道歉信发布后,舆论迅速扭转乾坤。丁磊在信中表现出了十分诚恳、大度、谦卑的态度,为自己和网易公司挽回了声誉。这是一次非常不错的危机公关。
事情虽然结束,但是这件事暴露出企业在处理老板的个人危机、企业危机上的许多弊病:
1、出现负面,只想着灭火。 企业的公关人员个个都以为自己是“消防员”,遇到一个“火星”就要去灭火。殊不知,在自媒体时代、社交网络时代,这种灭火方法,可能变成火上浇油。
在媒体非常集中的时代,企业掌握话语权,主流媒体掌握话语权,企业搞定了媒体,就能灭火。
而如今,自媒体与企业有对等话语权,甚至喇叭的声量强于企业。这时候,依靠律师函、撤稿函去灭火的结果非常差,特别是以强凌弱的姿态灭火,更会导致网友的集体反抗。
2、老板和企业都要零负面。 很多企业的老板和公关有“洁癖”,不能看到任何一篇负面。这在传统媒体时代可行,在社交媒体时代完全做不到。
每个人都有发声的平台,都能表达自己的观点。这时候企业还想一点负面没有,简直是痴心妄想。企业的负面就像是青岛夏天海边的浒苔,24小时派船只在海边清理也清理不完。只能等海水变冷,自动消失。
另外,人无完人,金无足赤。企业有负面说明企业存在问题,负面信息是帮助企业找问题。想更好发展的企业,要重视负面,根据负面去做改进。所以很多有价值的负面信息提出者,应该被企业奖励才是。
就像帮助Window、Android、iOS找BUG的程序员,都会获得操作系统的现金奖励和证书。
丁磊能够迅速发现网易公关团队的错误做法,并及时纠正,这值得表扬。看到丁磊这个做法,我又想起2017年7月,摩拜单车起诉磐石之心侵犯名誉权,并索赔120万的事情,可以和丁磊这个危机公关做个对比,高下立判。
我简单讲下事件经过,以及前摩拜高 管、公关人员当时所做的龌龊之事,大家就懂了这个资 本吹气的泡泡为何必破。
1、一篇文章遭遇120万索赔。 2017年6月,我撰文《 摩拜融资6亿美元仍是“水蛭”的命,一旦投资断档立即死掉 》,主要内容是讲共享单车是无法独立存在的,很难依靠单车业务赚钱,只能像水蛭一样趴在资本上吸血。
当时共享单车如日中天,没人相信我的预测。2018年摩拜卖给了美团,一共亏损100多亿元。最终摩拜股东获得美团股票,从美团身上拿回自己的投资。
2、恶意起诉并索赔。 摩拜恶意起诉磐石之心,以文中用水蛭、提线木偶、病狐狸等形容词为由索赔100万。同时,请了杭州、上海两家知名律所律师去打官司,每个律师律师费10万,如果磐石之心输了官司,那就要赔偿120万。
可惜这两个知名律所的律师被我用17页的答辩状碾压到吐血,在法庭上灰溜溜地根本没有任何发言机会,最终摩拜败诉。
3、发大量黑稿恶意攻击磐石之心。 摩拜有多无耻呢?除了恶意起诉,还发了大量的黑稿来*辱侮**我。浪费律师费,找公关公司搞黑稿抹黑磐石之心,这都是要花钱的。但是这只“水蛭”不在乎,它用的是资本的钱,花得越多,自己捞的越多。
为此,我写了多篇文章回应: 《磐石之心回应摩拜恶意起诉:心胸决定企业高度,请停止发黑稿》《【较真】已E轮融资的摩拜到底靠什么活着?谁在抹黑磐石之心?》《名誉侵权官司:摩拜单车败诉,磐石之心完胜!》《摩拜败诉了!可磐石之心遭遇的伤害仍在继续!》
目前,共享单车的发展趋势全中了我的预测:是水蛭,无法独立存活。摩拜给了美团,滴滴搞了青桔,哈罗本来要卖给支付宝,借助蚂蚁集团上市套现,走摩拜和美团的路子,可惜蚂蚁被叫停,哈罗*身卖**无望,又准备自己上市,可惜仍无法上市,如今延口残喘。

那些收了黑心钱替摩拜抹黑我的自媒体,也都遭到了报应,封号的封号,停更的停更(比如,王冠雄频道被封号、科技路边摊停更)。这充分证明,正义只会缺席,不会迟到!
最后,我想告诉各位做企业公关的朋友:
公关不是消防员,你的工作并非为了灭火,而是帮助企业做沟通,帮助企业收集负面,推动企业去改进,去优化产品和业务。
我想对自媒体朋友们说一句话:
身正不怕影子斜。给企业挑毛病,给社会挑毛病,是每个媒体人都应该减负的职责,只要是在客观、善意、正直的基础上提出都是可以的。不要向这些没水平的企业妥协,直至对薄公堂也要挣个理。
正如当时北京海淀区人民法院的法官在判决书上写的:
公民的言论自由亦为法律所保护,公民在法律许可的范围内发表自己的独到见解、亦不受法律追究。对于公众人物进行否定性评价,属于正当的批评及争鸣范畴。无论批评或争鸣的观点是否有充分的理论依据,均不构成对批评或争鸣的相对人的名誉权的侵害,就批评或争鸣文章所使用的言辞而言,过激的言辞,一般也是可以允许的。
欢迎你留言、分享,说出你的观点。