第一种方法,找到一个没有被注册的域名,有程序可以跑出来。那么注册费一般不会超过一百块,每年续费就好了。第二种,确定一个心仪的域名,查询域名所有者的信息,找出域名所属人的mail和电话,然后就是使用你的议价能力。
一,私人收购,学会议价,巧用谈判技巧
首先想好是一次性购买,还是一年一付,然后再去谈价。
01.知乎大佬经验
不要暴露自己的有钱这件事,是有好处的。看一下知乎的做法就知道了,用一个小城市的第三方发邮件。或者装小白,学生总之越穷越好,自然价钱就降下来了。这就是谈判技巧之一。
据知乎CEO周源表示,“没有使用程序来「跑域名」,我们脑力风暴。想出知乎,再去询价,砍价,购买。具体买的时候,听人说三、四级城市的购买者比较受照顾,我们就用了一个小城市的 IP 给持有者发邮件,结果价格就降下来了。”
02.声东击西
我们都知道买东西这件事,如果你表露太早你的兴趣,可能就没办法议价了。我甚至建议可以声东击西,确定购买的域名后,去查一查域名持有人手中的其他域名,假装去购买此域名,表露出价格太贵的样子,再问其他便宜域名,你就可以以低价入一个在他看来只是无奈换了域名的样子。
当然,这一步还是要做好第一步,装好一个穷人。
二,特殊操作:将买域名变成营销疯传事件
当然,如果你买得起天价域名,且能一夜之间登上各大站点热搜,那就尽情操作吧。比平时营销部门想破脑袋的营销方式都要见效。
说一下,小米高调买域名的事吧,小米之前换新域名http://mi.com。花费了360万美元(约为2543万元人民币),被很多媒体作为天将好事的名义报道,强如中彩票。但熟悉域名投资的都知道,雷军就是其中的大佬。

炒炒市场再搞一波营销收获多少,就是这件事成了每个人茶余饭后的谈资。当然前提是你的产品成熟、公司花得起。
三,正规平台,价钱透明
阿里云曾经收购了域名领域的大佬万网,如今也有一个交易平台。明码标价,没有天价,不用玩装穷的技巧。
主要是我很欣赏团队做得理念,就是买域名像淘宝一样简单。毕竟,域名的坑实在是很多,有一个透明的平台对这个行业来说是好的。
提到这个,还是说说行业问题,建站这个行业真的五花八门,但往往却是好事不出门,坏事传千里。尤其是域名购买后紧跟着的解析、备案问题。
如果不懂这行很可能就忽略了这件事,另外有些团队这方面处理得十分不得当,直接把备案问题抛给客户不管了,使得很多人怨声载道,服务差评特别多,知乎随便一搜也会看到很多。
我们也是根据这个普遍问题,做了一个一键解析与备案,一方面提高制作网站的速度,另一方面顺利帮助普通人建站,但这只是市面上常见的建站方式之一。

毕竟买域名就是为了建网站,再介绍一下市面上常见的四种建站方式:自助建站、模板自助建站、半定制建站、全定制建站,再推荐一下其他合适的建站服务公司。
(一)自助建站
适合拥有技术团队或技术人员的公司,以及有强烈需要自主设计的个人或者企业用户
基本流程:自主购买域名、备案(香港与海外无需备案)、购买服务器空间、自主开发程序或使用开源代码、前端设计,以及SEO优化、网站后续运营等维护。
推荐可在阿里云、腾讯云、华为云、百度云购买服务器。鉴于此种方式,一般都是专业人士的选择,所以这部分不多说。
另外,市面上推荐比较多的自助建站工具Wordpress,它只是博客程序,而不是内容管理系统。不适合搭建商业网站,处处是坑,安全漏洞极大。
根据Sucuri的报告显示, WordPress是全球黑客入侵最严重的CMS平台。如果是个人学习试水,可当乐趣玩一玩。
(二)模板自助建站
适合不具备技术团队或技术人员,没有特殊需求的个人工作室和中小企业,且预算有明确的限制,一年收费3百元到2千元不等,也就是按照年来购买。
傻瓜式操作,即买即用。网站后续运营维护,均由建站公司的专业人员提供服务。

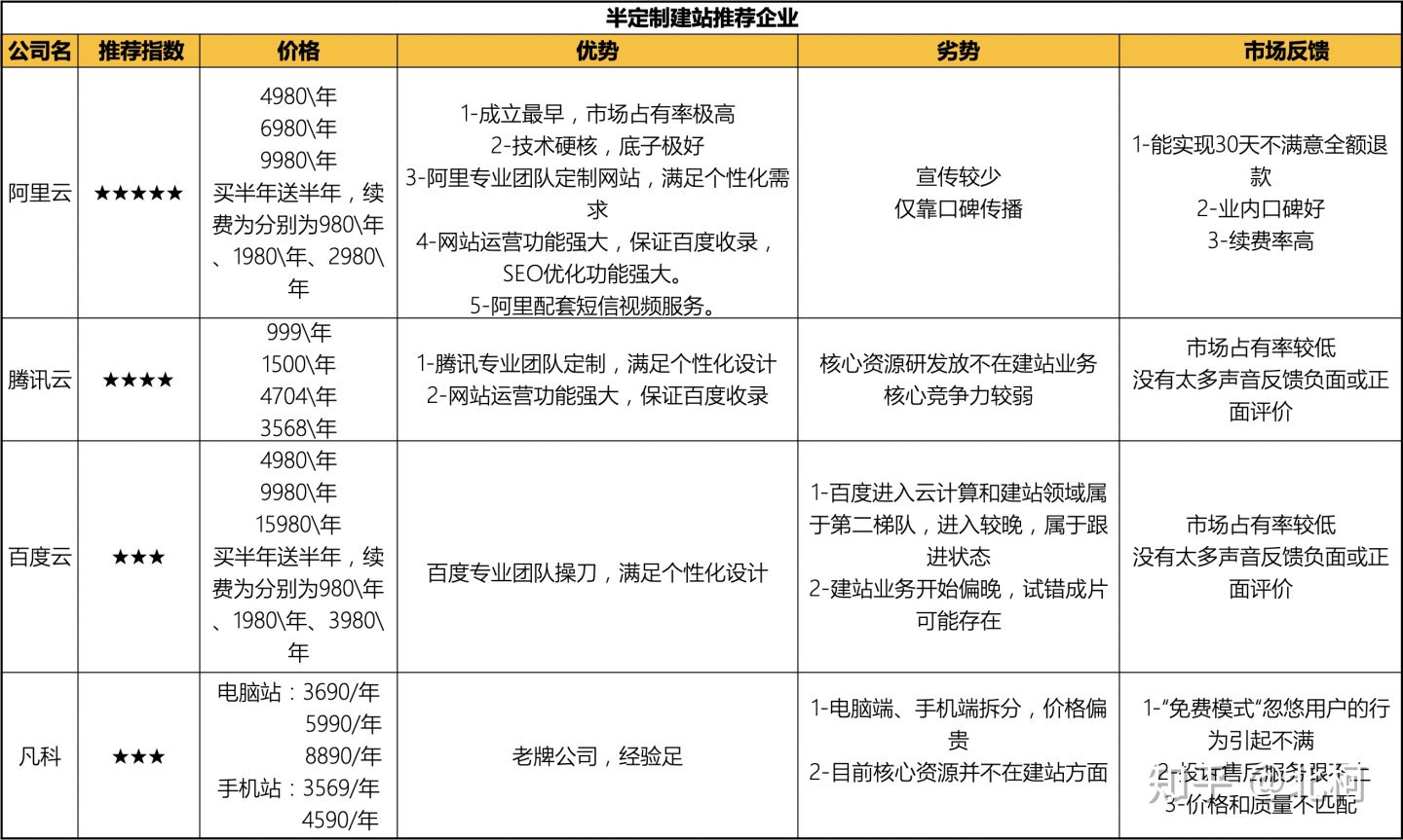
(三)半定制建站
中小企业优选,预算相对宽裕,项目收费在2千元-1万不等。网站会提供专业设计师根据客户要求进行样式设计,也就是页面的设计。不再需要大量的技术开发,极大地提升了建站效率,也降低了建站成本。
这种模式就是由原中国万网(现已被阿里云收购)首创并推广开来的标准建站模式,是现在市场上主流的建站模式。

温馨提示:一定要注意续费问题,如果相关公司不提及或者含糊其辞的,可能出现第二年大幅度提价的问题。大额超出预算后,最终导致网站只能关闭,或者接受不合理的续费价格。
(四)全定制建站
适用有特殊功能需求,看重网站的个性化设计的大型集团,预算充足宽裕,一般在20万左右。
定制式服务,由建站公司的专业设计师和技术人员完成网站的设计与搭建。后续运营维护,均有建站公司提供专业人员操作。购买后,可享受甲方待遇。

但事实上,对于百分之九十以上的需要需要外包建站的公司,都不需要此类建站方式。半定制就可以满足企业页面需要的功能。毕竟,建站的最大需要是后续营销,没必要把网站功能搞的五花八门。聪明的公司,如Kappa这类大企业,用的就是阿里云的半定制化服务搭建,功能足矣。
参考三大公司的定价,模版建站与半定制建站推荐阿里云、百度云,定制建站推荐中企建站。但对于预算宽裕的公司,可自由选择。
最后温馨小提示:可保留所有主流后缀,防止恶性竞争。
关于作者:北柯,康奈尔大学 CS(计算机科学)硕士,连续创业者,目前在阿里云建站技术研发团队任职,担任高级算法工程师,孵化智能化建站工具。欢迎关注!