我们今天聊私域业务的3个基建工程。
常规情况下,我们想到私域业务,会从“导流”开始。但当你去推演所有的业务流程,会发现在所谓“导-接-运-赚”的主线之下需要有非常扎实的基础建设。如上篇所概要的,这三个基础建设分别为:
- 打造一个高辨识度的IP形象用来与客户互动,搭建主题明确的社群体系;
- 搭建能够准确描述客户画像的用户标签体系,并明确打标签的规则;
- 搭建针对不同场景、运营目的和客户阶段的话术库体系,有备无患。

1.1 账号IP:客户承接和服务的第一触点
私域不仅仅是囤积用户的流量池,而是一种基于会话的新营销形态;企业与用户之间不能仅仅是单向的消息推送或被动的客服应答,而应是一种建立在互动之上的社交关系。
这种关系的建立,需要一个桥梁:账号IP。
IP的存在让用户有了非常明确的对话主体,这个主体不再是用户无感知的“XXXX有限公司”,或者没有人格化的品牌名称,而是一个人格化的、愿意付诸互动的朋友。
由于私域中的营销方式是多样的(有客服、有活动、有优惠、有推送),企业的IP不能像公众号时代一样是单一的存在。除此以外,多账号IP形象可以让企业在私域中有更多的营销机会、避免消息被屏蔽,同时又能增加管理效率实现更精细化的运营。

△图片来自《句子私域解决方案白皮书-门店篇》
对门店类企业尤其是连锁门店类企业来讲,我们建议按照“1+X+N”的组合来搭建账号IP矩阵,即:1个品牌账号,用来承接品牌向客户,发布集团品牌向、公告政策向信息;X个运营账号,如福利官专门发布福利信息、新品体验官用来宣推新品、活动组织官用来发布组织社群活动;N个门店店长/门店小二账号,用来承接门店客流的沉淀,处理门店的客诉信息。

△图片来自《句子私域解决方案白皮书-门店篇》
插座学院总结过一个打造企业新媒体账号IP形象的RCSC模型,它同样可以被应用在企业私域账号IP的打造上。RCSC模型,即从角色、性格、场景、内容四个维度刻画IP形象,如:角色为“福利官”的IP账号,使用“卖萌”的性格,在“生活”场景下为客户发送“生活用品折扣消息”相关内容。

△图片来自《句子私域解决方案白皮书-门店篇》
1.2 社群主题:私域运营的核心阵地
由于企业微信在发送消息频次上的限制,同时考虑到高频次的私聊群发在某种程度上会对用户造成打扰,社群是目前私域运营的主阵地。像账号IP一样,社群的主题是影响用户是否留存、是否愿意参与互动的重要因素。
对于门店类企业,尤其是连锁门店类企业,私域用户的主要来源包含两个部分:基于品牌影响力的泛流量用户(如公众号粉丝、品牌广告投放、线上活动引导等),另一部分为门店客流的沉淀。对于大部分纯实体门店,或还没有搭建线上商城体系的门店类企业来说,私域运营的主要目的就是将线上可触达的流量引导进入或者回到相对应的门店。
基于此,我们建议门店类企业在社群搭建时按下图结构搭建:

△图片来自《句子私域解决方案白皮书-门店篇》
把线下、公域中未消费或低消费潜力的客户沉淀在泛流量群,通过社群运营(如优惠券引导进入小程序、填写表单、A/B测发送营销信息)将用户筛选到门店群或响应消费能力、品牌认可度的私域*群(如会员福利群、X活动福利群等)。

△图片来自《句子私域解决方案白皮书-门店篇》
对后者有清晰用户画像的社群用户,通过各类运营策略引导进入门店消费,沉淀在相应的门店群。
除此以外,可根据社群运营的活动,搭建承接活动流量的品牌联合群、快闪群、直播群等,丰富社群结构。

△图片来自《句子私域解决方案白皮书-门店篇》
我们整理了门店企业社群搭建的规划表,可以直接参考使用:


△图片来自《句子私域解决方案白皮书-门店篇》

客户标签是企业微信相比于个人微信的重要优势。企业微信每个账号承接客户的标签体系是企业内部打通的,企业可以基于此标签做定向的消息推送和针对性的客户服务。标签体系的存在,使得客户在多账号之间的流转不再有隔阂。

△图片来自《句子私域解决方案白皮书-门店篇》
常规情况下,刻画客户的画像至少应该包含以下三个维度:
- 事实标签:基于既定事实,从基础数据中提取的,不因运营动作而改变的。如,性别、出生日期、星座等信息。

△图片来自《句子私域解决方案白皮书-门店篇》
- 运营标签:基于用户在私域内的动作,包括主动活跃或引导后参与或完成指令产生的标签。如参与活动、购买产品、邀请好友等。

△图片来自《句子私域解决方案白皮书-门店篇》
- 规则标签:基于运营规则为方便后续业务推进而产生的标签。如指定日期回访、推送活动信息等。
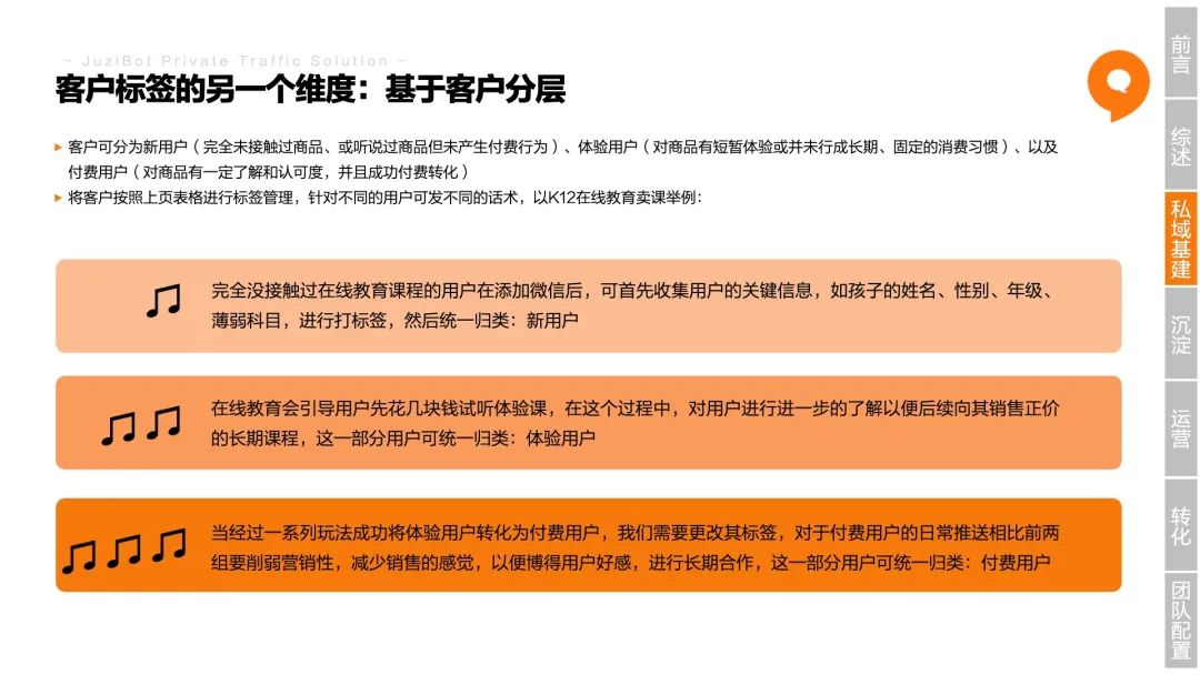
规则标签大部分时候是多个标签的组合,用来筛选出某一类客户,如把仅包含性别、年龄、来源标签而没有消费行为标签的用户,归类为“新用户”。

△图片来自《句子私域解决方案白皮书-门店篇》
仅拥有一套标签体系是不够的的,每一个标签设置是否合理不能仅靠它所负责描述的用户画像是否完善来判断,能否在真实运营中准确无误的被执行同样重要。任何一个标签的实施规则应该满足最简单的“是否”标准,并且是基于精确数据衡量的,不能凭借运营人员的感觉来判断。如用户活跃标签,执行规则应该基于“近7日发送消息数量”的某个准确值,而不是运营人员感觉该用户活跃。

△图片来自《句子私域解决方案白皮书-门店篇》
针对拥有了丰富标签的用户,企业则可以根据用户偏好和行为指定专注的营销方向,或根据营销目的选定能让营销效果最大化的目标人群。

△图片来自《句子私域解决方案白皮书-门店篇》

“私域是卖字的生意”,这是几乎所有资深私域运营都已经达成的共识。私域业务一旦开跑,就像离弦的箭不再能随时被叫停。一旦有用户进入企业私域,“会话”就开始了,合格的私域业务不能靠运营人员临场发挥,一定要在每一个运营动作、每一个运营场景到来之前预设好话术库。
我们把私域的全链路放在一张二维图中:横轴是运营链路,从引流到承接到转化;纵轴是客户生命周期阶段或客户类型,从新用户到高价值用户甚至到流失。于是,两个维度交叉的地方则是我们的运营动作和运营场景,我们要做的是,把每一个关键阶段会用到的话术填满。

△图片来自《句子私域解决方案白皮书-门店篇》
3.1 预设针对多运营节点不同客户阶段的话术库
常规情况下,在私域运营内(不含引流文案)话术库至少应包含以下三个维度:
- 基于运营动作的话术库:如针对不用引流方式的粉丝承接话术、信息收集话术,日常规律性运营动作的话术、营销推送相关的话术、运营活动的话术以及客诉应对的话术

△图片来自《句子私域解决方案白皮书-门店篇》
- 基于产品的话术库:如产品的介绍、产品的价值、产品的折扣、产品的使用等。

△图片来自《句子私域解决方案白皮书-门店篇》
- 针对不同客户类型的话术库:如针对新用户的欢迎语、付费引导,针对体验用户的回访调研、催单购买话术,针对付费用户的复购引导、回访话术等。

△图片来自《句子私域解决方案白皮书-门店篇》
3.2 创作能带来真实效果的运营话术
与常规文案不同,私域的话术重在转化。客户在会话场景下是很难读完大段文字的,所以私域的话术一定要短且直击用户痛点。更关键的,私域中的话术必须让客户有下一步动作,如下单、转发、回复,否则客户会快速离开当前会话场景。
曾总结过三类话术模板:
- 承接话术三段论:亮明身份明确价值;交付承诺建立信任;下一步引导明确动作

- 营销推送话术三段论:明确消息类型;描述消息内容;为你提供的价值(你要去做的理由)

- 社群宣讲话术模板:段落式输出内容;红包封面语总结;助理账号刷屏共识重申关键信息。

“凡事预则立,不预则废。”
私域是持久战,更需要“兵马未动,粮草先行”,账号IP和社群主题、客户标签体系、运营话术库是私域业务的基石和粮草。
以上内容为《句子私域解决方案白皮书-门店篇》解读的第二部分
白皮书由句子互动解决方案团队耗时2个月打造,包含了门店私域业务的 运营主线设计 、 3个基建工程 和 4个关键运营动作 ,全书200页。
白皮书内容来自超过50家线下门店的实地走访、数千篇门店私域业务资料的查阅,以及我们大量头部客户的服务经验,希望能够为门店企业提供真实可落地的操作指导。
私信回复“门店私域”即可免费获取《句子私域解决方案白皮书——门店篇》完整版
作者:张佳 句子互动联合创始人,10 倍提高私域流量的运营效率。企业营销和售后的完美解决⽅案,高效服务粉丝和客户,轻松维护私域流量。