以来自全国各院校1500余件微课为对象,这篇论文介绍了微课的应用状况,揭示出当前微课设计和制作的技术特点、类型与主要问题。在论文中,研究者将微课划分为五大类10种样式,从教学设计、技术实现和呈现效果三个维度,对技术复杂性、字幕、发音标准性、视频清晰度、教态流畅性、整体视频效果和教学环节完整性进行评估和分析。此外,论文分析了4个典型案例。最后,论文归纳出微课制作中主要问题并提出改进对策。
背景概述
近年来,在国内教育领域,微课、翻课和慕课等新型教学模式逐渐成为教学改革的重要形式,倍受关注。在实践中,许多院校也启动了各具特色的教学改革项目,利用各种形式鼓励教师在教学中利用新技术来进行创新。在这种背景下,越来越多的教师开始尝试制作微课并运用于教学之中,而如何正确认识和引导这场教学信息化热潮,为教师们提供切实可行的开发技术和设计方法,成为摆在教育技术研究者面前的一个重要课题。更为重要的是,与这场教学信息化变革相伴随的,是教师职业环境和空间的重大变化。对于那些充分意识到并顺应这种变化的教师,将可能会在这个数字化浪潮中获得丰硕回报,并步入职业生涯的高峰状态——当前微课、翻课和慕课热潮所带来的主讲教师学术声誉和社会影响力的提升,就是有力的证明。因此,研究微课的设计技术,并推动更多的学科教师广为了解和掌握,将可能是提升教学信息化发展水平的重要举措之一。
1.微课的概念与发展
微课程的雏形,源自于麦克格鲁(McGrew)提出的“60秒课”(60-second Course),指用1分钟左右的时间来讲解或说明一个特定主题或知识点的教学方式。他将六十秒课程分成三部分:概念引入、概念解释和案例,这种六十秒课程更多是作为课程辅助形式。伴随着应用不断深入,其含义和应用形式都产生了相应变化。现在,它通常指各种基于建构主义理论设计而成的、用于在线学习或移动学习的各类型电子教学资源包,时间也相应延长至数分钟或10分钟左右。在国内,许多教育技术研究者也提出了对微课的认识和理解。例如,胡铁生认为,“微课”是指按照新课程标准及教学实践要求,以教学视频为主要载体,反映教师在课堂教学过程中针对某个知识点或教学环节而开展教与学活动的各种教学资源有机组合]黎加厚认为,“微课”和“微课程”同义,是指时间在十分钟以内,有明确的教学目标,内容短小,集中说明一个问题的小课程。祝智庭则认为,微课程应是一种适应现代快节奏,适合移动学习、泛在学习、碎片化学习等而围绕某个教学主题精细化设计的讲座,长度不长于十分钟的内容精、容量小的新型课程形态。
本论文将“微课”界定为一种基于学科核心知识点设计而成的,以短小教学视频为核心的、具有明确教学环节的结构化和微型化在线课件。其特点是:视频化、简洁化与交互性[6]。同时,以上述胡铁生提出的观点[7]为基础,本文将微课形式的发展演变划分为四个阶段,提出“微课演化四段论模型”(见图1),分别是:“微视频”(Micro-video)、“微讲座”(Micro-lecture)、“微讲课”(Micro-lesson)和“微课程”(Micro-course)。

图1 微课演化的四段论模型
微视频是微课的第一阶段,也是最常见表现形式。其核心组成内容是课堂教学视频,结构和内容松散,通常表现为一个非结构化教学资源单元。举例来说,就是将课堂录像(如精品课程的教学视频)简单地切割为若干段内容相对独立的视频片断后编辑而成。其镜头表现形式主要以教师在课堂上的现场讲课录像片断为主,由于教室现场缺乏背景幕布、灯光等配合,再加之教师的教学行为也缺乏明确计划性和设计性,因而这种微视频的画面质量和效果通常较差,结构松散、内容随意性强。因而在实际教学应用中对学习者缺乏足够吸引力。此外,那种在课堂授课过程中利用电脑的某些录屏工具,将教师的讲义幻灯片内容与语音同步录制下来的短小教学视频,也可归入此类型。
微讲座是微课的第二阶段,这是一种形式与结构单一但具有明确核心知识点的短小式教学视频。明确的设计性,是微讲座与第一阶段微视频的主要差别,因此在内容结构上、视频画面效果及教师的教学行为(讲义内容、语言表达、板书等)上都较前者有了一定幅度提升。但是微讲座有一个明显问题:教学过程某些环节的缺失,仅表现了某个知识点的内容,既无练习、测验与反馈,也缺乏师生交流与互动——简言之,微讲座只是一种单向的教学信息传递过程,故可称其为“讲座”,而非真正意义上的“教学”。
微讲课则是微课的第三阶段。在某种程度上,只有当发展到这一阶段之后,它才演变为一种真正意义的微课。具体地说,微讲课已发展为一种基于某个知识点、具有明确教学环节的,并带有一定反馈与交互的结构化与微型化的教学活动。与前一阶段相比,在明确教学目标指引下,微讲课增加了多种形式的互动、评论反馈等活动环节。此时,这种微讲课已不再是单向和静态的活动,而发展成为一种动态的、交互的过程。
微课程,实际上就是以微讲课为基本单位而构成的微型化网络课程[8]。它是微课的最复杂表现形式,技术层面上已等同于上述慕课或私课,是一种以微视频为核心资源和呈现载体的交互式在线课程。与一般视频公开课不同的是,它具有明确的互动与交流环节,为学习者提供了一种“活的”和“动态的”在线学习环境。微课程可以认为是通过网络表现的对某个知识点(或教学环节)的教学内容及实施的教学活动的总和,是以“微型视频”为主要内容和呈现方式的一种新型微型网络课程。
可以说,从微视频到微讲座,再从微讲课到微课程,体现出教学信息化背后所隐含的思想和技术的内在规律性特征。
2.微课的类型与技术特点
设计技术上,通常将微课划分为两大类:单播式微课与交互式微课[9]。前者是一种以流媒体视频作为主要技术形式而设计出的*放播**型在线课件;后者则是以流媒体视频技术为基础设计的,同时还具有互动、反馈等功能的结构化在线教学课件。
交互式微课,强调的是在学习过程中,学习资源的交互性、学习路径的多样性、学习素材的动态性和视觉效果的展示性。相比于单播式微课来说,交互式微课能为学习者提供更加个性化和兴趣化的在线学习体验,因而学习效果通常也会更好。
教学设计上,交互式微课是单播式微课的延伸和扩展。在结构上,若在设计时仅包括前两个环节(教学导入和授课视频),就是单播式微课。而交互式微课通常由五个环节组成:一是“教学导入”,向学习展示学习内容和目标;二是以5-10分钟的“授课视频”来表达核心教学内容;三是“反馈测验”,以自动计分测验来检查学习者的知识理解和掌握程度;四是“练习评价”,通常以作业练习或协作项目学习等方式来让学生将所学内容进行应用性操作,通常以在线方式实施。最后是“学习导航”,以指引学习者进入不同的教学环节。
进一步,还可对微课的设计形式进行详细分类,从简单到复杂划分为10种基本样式。
课程录像式:使用摄像机等录像设备对教师课堂授课进行实录,后期剪辑形成的微课。
录像加截屏式:在课堂实录的基础上部分时间插入授课内容幻灯片所形成的微课。
幻灯片录屏式:利用计算机屏幕录制幻灯片内容,配以录音讲解形成的微课。
软件模拟式:利用专用程序将软件的操作或使用过程录制为视频所制作成的微课。
自动录播式:利用专用录播设备拍摄教学并搭配幻灯片演示而成的微课。
角色扮演式:教师和学生通过情景剧的形式将教学内容融入剧情表演中,经后期剪辑形成的微课。
现场实操式:在一定教学情境中将教师所演示的某种技能录制为视频所形成的微课。
动画表示式:将教学内容制作成动画、动漫并搭配场景,或将教师形象制作为动漫人物组合而成的微课。
手绘视频式:利用专用软件制作的,第一人称视角下教师手部书写或绘制教学内容所形成的视频。
虚拟场景式:以绿背抠像视频和虚拟场景来编辑讲课视频,再辅之以各种动画和学习交互环节组合而成的微课。
微课参赛作品评审
以下将以2015年教育部组织的全国多媒体课件大赛微课组所收集的1500余件参赛微课作品为调研对象,分析其设计类型和技术特点。
1.背景信息
在本研究中,共计有1511件微课作为研究对象。参赛学校分为本科院校、高职院校和中职院校三大类(见图2)。其中,本科院校提交的作品数为915件,占总数的60.5%。;高职提交的微课作品数是546件,占总数的36.1%;中职提交的作品数是50件,占总数的3.3%。如图3所示,从学科专业上看,作品涵盖工科、理科、文科和医科四大类。其中,文科类微课最多,达到687个;医科类最少,只有100个。

图2 参赛院校所占比例

图3 微课的院校与专业分类
2.微课的评估指标
为进评估所收集的微课作品,在遵循大赛评分标准前提下,本研究设计提出一个评估指标体系(见图4),包括三个维度和9个要素。
在微课的教学设计维度,主要评估内容选题(知识点具体、内容聚焦)、教师教态(自然、亲切、吸引力)和教学环节完整性(导入、授课、练习、总结和导航)。
在微课的技术实现上,则主要从微课所具备的技术要素上,评估其在音频、字幕和动画三方面的制作水平。
在微课的呈现效果上,主要考查的方面包括:音、视频的清晰度、内容*放播**的流畅性和呈现形式的生动性。

图4 微课评估体系和要素
3.类型与开发方案
与往年相比,整体看,微课设计的形式和制作技术呈现出明显多样化发展趋势,技术制作方案也随之出现一些新变化。例如,在以往传统课堂实况录像的基础之上,开始出现一些制作技术较为复杂的微课(如抠像视频),表现形式较独特的微课(如手绘视频),或者,对教师的教学艺术能力有较高要求的微课(如角色扮演)。这些情况都说明,微课这种新型的教学课件设计形式,受到了越来越多教师的认可,在当前学校教学中的影响力和作用逐步增大。
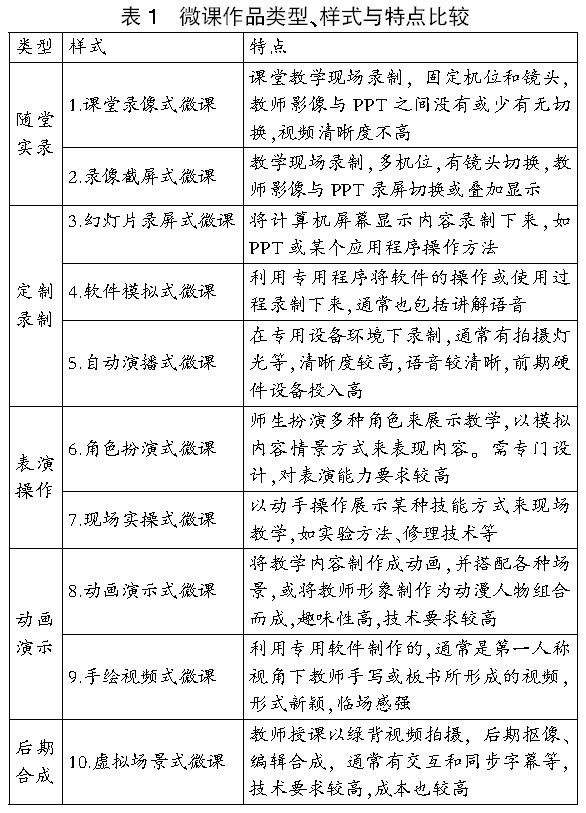
研究中,根据参赛作品的制作技术和表现形式,将微课作品划分为五大类10种样式(见表1):随堂实录类、定制录制类、表演操作类、动画演示类和后期合成类。

“随堂实录类”微课,具体划分为“课堂录像”和“录像截屏”两种样式。在技术上,其主要区别在于:前者是以单个摄像机以转换镜头方式,来轮流拍摄教师影像和幻灯片内容;而后者则是多个摄像机分别从不同角度拍摄教师影像,再通过某种形式与幻灯片录屏内容相互叠加起来。在视觉效果上,后者要略优于前者。
“定制录制类”微课,在视觉和语音效果等方面,要明显好于课堂现场录制的微课,一般都是在办公室或专门演播室内拍摄,通常会辅之以照明灯光类设备,因此语音和视频清晰度相对较高,整体视觉呈现效果较佳。
“表演操作类”微课,要求教师具备较强教学表演能力和一定视频编辑能力方可完成,同时对设备、现场等方面的要求要高于前两者,常用于制作实验室操作或技能操作等内容,形式较生动,视觉吸引力强,学习临场感较好。
“动画演示类”微课,是一种注重用动画内容和卡通形象来展示教学内容的一种设计方式,通常会将教学内容改编为具有一定故事情节的动漫故事来展示,视觉吸引度高,趣味性强,容易吸引学习者的注意力。与此同时,制作的技术要求和成本也相应较高。值得一提的是,其中“手绘视频式”是一种表现形式较独特的微课,是利用专门软件程序来制作②,利用特殊格式图片素材模仿并生成带有教师手写动作的视频。
“后期合成类”微课,属于技术和设计成本最高的类型。通常模仿电视节目的形式,在拍摄时采用绿幕背景抠像和虚拟场景叠加等技术,让教师以主持人形象出现,再配上各种场镜、字幕和交互环节(如测验、导航等),视觉效果突出,吸引力强。
从第一类到第五类,这些不同类型和样式的微课,在设计、制作和技术上的难度逐步增加,制作成本也随之升高,视觉呈现效果也相应提升。需要注意的是,对教师的教学表演能力也随之提高。
评估数据统计与分析
以下是基于评估指标而得出的统计数据及相关分析。
1.微课的类型与样式
统计结果显示,以幻灯片录屏式、录像截屏式两种样式的数量最大,分别占总数的32%和22%(见图5)。同时,课堂录像式和现场实操式的比例分别是4%和10%。这4种类型微课所占比例高达68%。可见,大部分微课的设计仍未摆脱传统精品课程的制作思路,课堂录像仍然是多数教师制作微课时最常用的技术方案。实际上,这种设计理念过去10年已表明,实际效果较差,并不值得推荐。评估结果也显示,这四种类型的微课,很难获得高分。

图5 不同样式微课所占比例
另一方面,令人高兴的是,数据表明,虚拟场景式和动画演示式两种微课的比例分别占总数的11%和6%。在评估中,这两类微课普遍得分较高,制作精美、趣味性强。但是,制作的技术门槛相对较高,通常需要借助于专业技术人员的支持方可制作,技术和时间成本都较高。
2.制作技术水平
从技术难易程度的评估数据来看,相对简单的课堂录像、幻灯片录屏、现场实操等形式的微课数量较多,而制作难度较高的动画演示、虚拟场景式的作品较少。如图6所示,被评估为“制作技术非常复杂”的作品为186个,仅占作品总数的12.3%;制作技术交普通的微课有620个,占总数的41.0%。

图6 制作技术水平
微课是Web3.0时代催生出的新型教学模式,学习者、传递媒介、学习方式都发生了重大变化,如果仍以传统模式看待互联网形态下的在线课程,则很难达到理想的教学效果。社会化媒体的普及,网络文化正逐渐渗透到在线学习者的观念中,这需要教师和微课制作者主动适应互联网文化的开放性、虚拟性、互动性、自主性特点,时多使用“互联网思维”设计课程,制作出生动形象、富有创意、吸引力强的微课。而随着课件技术的不断进步,抠像、动画制作等复杂技术正逐渐普及,这都是新型在线课程的助力。
当然,需要指出的是,要想达到上述目标,对于学科教师的教学技术能力提出了新的要求。实践证明,前面所提及的快课式技术工具,对于快速提升普通教师的微课制作能力有较大帮助,值得大力提倡。
3.视频字幕配备
如图7所示,全程配备字幕的微课数量为541个,占总量的35.8%;部分配有字幕的数量为63个,占总量的4.2%;其余902个则无字幕,占总量的59.7%。实际上,在微课制作中,为主要教学环节配上字幕提示,是一项很重要的技术措施,可为不同环境下学生的学习提供诸多方便,也有利于内容的浏览和记忆。不过,在某些情况下,字幕也有可能会增加学生的阅读负担,分散对教学内容的思考,这一点也需要注意。

图7 微课是否配有字幕
从当前学生的视觉观看习惯来说,适当为微课配备字幕,是一项有助于学习者获得最佳学习体验和学习效果的措施,值得鼓励。需要指出的是,技术上,添加字幕是一项工作量较大的工作,通常需要额外的时间和技术成本。
4.授课发音标准性
以易听易懂的标准普通话授课,是教师教学能力的基本要求之一。但令人遗憾的是,评估数据显示,目前仍有部分教师在讲课时带有浓厚的方言味,这对于未来从微课发展为私课和慕课来说,其受众范围将可能受到很大限制,不利于今后扩大教师的网络影响力,这一点值得注意。

图8 授课语音的标准性
如图8所示,在被评估微课中,主讲教师授课发音非常标准的微课数量为607个,占总数的40.2%;发音情况一般的微课数为713个,占总数47.2%;发音情况不标准的微课数有182个,占总数的12.0%。对于部分标准普通话表达不佳的教师来说,在今后的微课制作中,尝试采用当前越来越成熟的“文本生成语音”(TTS) 技术,或许是解决这个问题的一个技术方案。
5.授课视频清晰度
整体来看,多数微课的视频清晰度上能满足网络*放播**的要求。如图9所示,视频非常清晰的作品有488个,占总数的32.3%;清晰度一般的作品有759个,占总数的50.2%;视频清晰度较差的261个,占总体的17.3%。评估发现,清晰度较差的微课大多数都是教师课堂教学的实录,距离较远且机位单一,达不到网络视频*放播**的要求。

图9 微课视频清晰度
显然,授课视频清晰度是影响学生观看意愿的重要因素之一。尤其在高清视频已成为网络视频主流的技术背景下,在制作微课时,教师需要重视授课视频拍摄的技术环境,如背景整洁性、亮度、声音清晰性等要素,这样才有可能制作出能展示教师自身的教学风采,同时也受学生欢迎的微课。
另外,从视频编辑技术来看,绿屏视频已成为国内外微课的常见技术方案,值得推广。以这种技术制作的授课视频与幻灯片讲义叠加之后,就能快速生成清晰度高、背景干净的微视频,普通教师经过简单培训之后也能自行拍摄和制作,是一种成本效益较好的制作方案。
6.授课教态流畅性
整体看,在授课视频中,多数教师对授课的节奏把握较好,教态自然、大方,动作表现比较流畅。这可能与微课中出镜的主讲教师通常都是被选拔出来的有一定关系,这些教师的教学艺术课堂现场表演能力都比较突出,表现出较好的镜头感和表演能力。
如图10所示,教师授课非常自然的微课数为622个,占总体比例的41.2%;教师授课流畅性一般的微课数为779个,占总体比例的51.6%;授课表现较为生硬的微课占6.9%。不过,需要注意的是,确实也有小部分教师在面对镜头时,表现出表情僵硬,动作变形,讲课似背书,缺乏感染力。这显然与教师的教学经验和教学技能训练有一定关系,建议加强教学表演能力的训练,提高在镜头前的授课效果。

图10 教师的教态流畅性
7.整体视觉效果
综合来看,参数作品中视觉效果非常有吸引力的较少,仅有224个,占总体数量的14.8%;而微课制作无吸引力的数量相对较多,达到501个,占总数的33.2%;剩余的783个微课作品的视觉效果则是一般水平。
这一组数据表明,微课的整体视觉效果不佳,未达到预期效果。从整体上看,参赛微课的视觉新引力高低,是与微课制作的难易程度成正比,一些使用了动画、视频抠像制作方法的微课视觉效果较好。可以想象,对于我们所面对的看惯了电脑动画和各种视频特效的“互联网一代”学生来说,要想吸引其注意力,传统教学课件中所惯用的摄像方式已很难达到预期效果。这需要在微课设计时尽量采用一些独特的设计技术,如动漫助教、交互内容等,来提升学习者在观看微课时的动机和兴趣。实际上,另一方面,在微课设计时突出整体的视觉效果,同时也是提升教师教学形象的重要方式,这将对于教师的职业发展具有重要意义。
8.教学环节完整性
教学环节完整性与否,是判断微课设计水平的重要指标之一。在评估中发现,大多数微课的教学结构单一,往往只提供了知识点部分的教学,同时却忽略了教学的其他环节,如测验、反馈和导航等。数据显示,教学环节不完整的微课数高达475个,仅有一部分教学结构的微课为766个,二者相加共占总数的82.1%。另一方面,教学环节非常完整的微课数有262个,仅占总量的17.3%。
在设计微课时,需要强调的是,尽管相对于传统教学来说,微课的时间较短,但并不意味着教学环节就可以随意删减。在微课设计中,如果缺失了对学习者的导入、互动、练习和评价等环节,微课的实际教学效果则会大打折扣,与设计初衷相悖。
案例分析
微课设计和制作是有一定技术性要求的工作,但仅依靠技术并不能决定微课制作的质量和水平。近年来,伴随着快课技术的迅速发展,其所提供的形式丰富、功能多样的各类模板,大大降低了教学技术使用的门槛,为普通教师自己动手设计和制作微课提供了极大便利条件。在这样的背景之下,微课制作正在逐步发展成为一种在新兴教学思想指导之下,以翻转课堂为教学组织形式,以快课为技术工具,目标向私课、慕课迈进的教学信息化改革潮流。[10]在此过程中,决定微课水平和质量的因素,已从原来单一的强调技术扩展到教学理念、教学设计、视觉呈现、教学艺术技能、内容交互设计等多个方面,因而对教师的教学能力提出了更多和更高的要求。
以下将从本次评估中选择4个典型案例,从选题、设计、技术和教法等方面来进行分析,为微课设计提供一些参考思路。
1.英语微课
从技术类型上看,此微课是一个典型的“抠像视频加内容演示”设计方案,采用了绿屏视频抠像、后期背景动画,再配合影视片断截取等技术。在视觉呈现布局上则采用了“电视主持人”结构,配有动态字幕,画面清晰而简洁;在素材选取上则采用电影片断截取方式,内容丰富,画面精彩;在教学表演上,教师的镜头感好,教态自然大方,语言表述标准而流畅。基于这些因素,该微课获得了文科一等奖,具有较好的代表性。
开场处,微课采用一个简单醒目的动画效果,显示知识点名称、主讲教师等信息,动画简明明了,与后续整个微课的视觉色调和风格相统一。同时,视频的画面和语音清晰度也达到标准,视觉吸引力较好,不会让学习者产生不愿意继续观看的负面情绪。
作为微课的核心环节之一,授课教师的视频采用摄影棚绿屏前拍摄,经过抠像处理后形成透明背景视频,与其他内容素材叠加之后构成微课的基本结构。授课视频的清晰度以及抠像的质量都较高,后期与背景叠加之后基本看不出编辑痕迹。而且,拍摄之前预先设计了动作脚本,这样教师在录课时的表演动作较好地与后期背景内容的编辑相互配合,能显示出主讲教师的讲课动作与教学内容的协调搭配。微课还配备全程中英文双语字幕,方便了学习者在多种技术环境下观看。
在素材上,该微课大量引用电影《博物馆奇妙夜3》的片段,用于讲授大英博物馆亚洲展区的展品。在符合版本法中有关教育环境下“合理使用”原则的前提下,这种方式既有利于激发学生的观看兴趣,同时也节省了制作成本,值得鼓励和借鉴。
微课采用了常见的PPT幻灯片形式来辅助教师的讲解,技术简单但表现出较好的视觉效果。这首先得益于主讲教师的PPT幻灯片设计风格较好地保持了与微课整体风格的统一;其次,PPT幻灯片的内容设计简单、清晰,用图片和简单文字说明进行提示,避免堆叠文字。
该微课也考虑到了教学环节的设计问题。在课件结尾处,教师为学生推荐了阅读材料,并布置了练习内容,增强了教学环节的完备性。学生在观看课件后可以继续自学,有利教学效果的提高。不过,由于是单播式微课,这个微课无法制作交互环节,只能让学习者观看完微课之后自主完成。
总之,这个微课在知识点选题、教学设计、视频表现和教态表演等方面比较均衡和协调,是一个较成功的作品。
2.物理微课
这个微课在评审中的得分较低,在选题、教学设计、技术方案和教师教态等方面,暴露了微课设计中可能会出现的一些典型共性问题,值得设计者注意。
首先,在知识点选题上不够细致,知识点内容多而繁杂。该微课实际是上课时录制的一段教学录像,在10分钟时间里教师讲授了三个而非一个知识点,直接导致微课内容上的重难点不突出、层次不清晰。在设计上,它应该按照知识点细分为三个环节,针对每个知识点辅以练习和评价,按照顺序来进行。
其次,制作技术粗糙,视觉呈现效果差。该微课沿袭了传统精品课现场录像搭配PPT的模式,授课视频的画质不清晰、无字幕,全程只有一个固定镜头,环境音嘈杂。这样的视觉画面效果,通常很难提起学生的学习兴趣。建议使用新技术解决方案提升微课的视觉美观度、趣味性,为学习者营造轻松愉悦的在线学习氛围。
第三,教学环节不完整。同多数教学环节缺失的微课类似,该微课随着教师讲授知识点完毕而直接结束,缺少必要的练习和评价环节。微课是在线自主式学习用的课件,如果缺少练习、测验或作业等环节,学习者就无法判断是否真正掌握了所学的知识,学习效果自然随之降低。
第四,主讲教师授课教态有待提高。由于采用课堂实录方式,整个微课在观看时给学习者的感觉,就是在观看一段教学录像,教师教态生硬,讲课缺乏感染力和吸引。这种情况很容易导致在线学习者注意力分散,影响教学效果。另外,教师授课时的普通话发音不标准,带有浓厚方言味,同样会为部分学习者带来听觉方面的困扰。尤其考虑到以后从微课向慕课发展所带来学习者群体的扩大,这种讲课用语标准化的问题就会更加突出。
面对上述问题,可以考虑采取一些措施来改进:如教师进一步锻炼自己在摄像机镜头前的教态控制力,提高授课时的教学表演技能。对于存在普通话困扰的教师来说,可考虑使用语音合成软件加动漫助教方式来解决。
3.阅读微课
这个微课在评估中备受好评,最终获得优异成绩,在设计上有一些突出的特点值得借鉴。
第一,选题聚焦。这个微课选题紧紧围绕英语阅读中“如何进行预测”这一知识点进行。预测是英语阅读题中解题的重要手段,也是学生较难掌握的技巧,所以它的选题比较聚焦,重难点较突出,属于适合使用微课呈现的理论知识。
第二,教学设计完整。这个微课的基本结构是:由学生在阅读中遇到某个具体问题,如阅读时犯困、走神或阅读完后几乎没什么印象,以绘制卡通人物的方式,作为切入点,引发学生的兴趣与共鸣,进而引出预测的重要性。然后详细诠释预测的定义并提出四点具体预测技巧,不仅举例说明如何预测,而且说明为什么采取此种方法。最后,是对整个微课内容的复习与总结,并给学生留课后作业。
对应到教学环节,就是课程导入-授课-练习-评价。不过,这个微课在技术实现上也有美中不足之处:它的练习和评价环节没有交互功能,需学习者课后自主完成。
第三,制作技术有一定难度。这个微课采用了多项技术方案,包括抠像虚拟视频、动漫助教、动画演示、遮罩视频等,并全程都配有字幕。整个微课画质清晰、构图合理、美工精美,给人呈现的视觉效果是精致、清晰和有趣,有利于提高学习者注意力和观看兴趣,吸引他们主动按照课程设计的脉络进行学习。
第四,教师的授课过程富有感染力。主讲教师的授课流畅、表情自然、发音清晰并且具备有一定表演能力,能与课程设计、画面风格融为一体,使得微课的整体效果更上一个层次。
总之,该微课的成功之处,在于能够选择适于用微课呈现的知识点,然后依据完整和有创意的教学设计,并运用多种技术手段来获得理想视觉效果。实际上,这些也是成功微课的普遍具备的共同特点。
4.政治微课
这是本次评审中的最低分微课作品之一,它同样也暴露出微课设计和制作过程中可能会出现的某些共性问题,如选题、视频质量、教师教态等。
从选题角度,该微课的主题是“认识和改造世界”,过于宏观,内容很难在10分钟内阐述清楚。同时,这个主题的理论性很强,从教学设计角度来看,实际上并不适合于以在线形式让学生自学。
在技术方案上,该微课采用了典型的教室现场录像方案。开场后便是一个远景镜头,然后出现了镜头的剧烈晃动之后(这显然是操作者技术不熟练导致),快速拉近到教师操作台。紧接着教师开始操作电脑,并*放播**幻灯片。这一系列的操作使学习者很容易联想到平常的教室上课,缺乏足够的视频吸引力。同时,所拍摄视频的清晰度不够,无字幕。不难看出,这样的开场可以说对于观看者来说很难有吸引力,尤其当学习者是独自在线自学时。
随后的讲课过程中,可以看出,教师所用的幻灯片设计制作很简单,缺乏美式设计,多是文字,素材的丰富性不够。这一点有可能进一步削弱学生继续观看的动机和兴趣。
从教师的教态来看,流畅性不足,动作生硬。教师在讲课过程中多次低头观看电脑屏幕,照本宣科,很多时候是在朗读课件中的文字,缺乏相应的肢体动作,基本上没有与学生的目光交流和互动。
以上提到的这几点缺陷在很多低分微课中都可以看到,值得设计者格外注意。
评估结果
通过上述对微课的评估和分析,可以看出,当前在国内教学信息化建设,微课已成为教学改革的重要组成部分,学科教师在这方面投入了很多时间和精力,也取得了一定成绩。评估发现,微课类型的多样化特点显著,多数微课在授课发音标准性、视频清晰度、授课教态流畅性方面都较好。但同时也发现一些共性问题:技术形式单一、视觉效果不佳、教学环节不完整等,值得关注。
整体看,评估显示微课设计中存在着以下问题。
第一,对微课的认识仍存在一些误区,尚未真正理解微课的本质特点。最典型的表现,是设计过程中片面强调讲课时间之长短,同时却忽略了微课的其他特征。在设计微课时,未意识到微课本质上是一种旨在为学习者提供个性、自主、优质、高效学习资源的数字化课件,并非是传统课堂内容的简单切割、浓缩,亦不是知识点从课堂到互联网的“搬运”。微课之精髓,在于基于学科核心知识点设计,以短小教学视频为核心的、具有明确教学环节的结构化和微型化在线教学课件。
第二,缺少系统化教学设计的理念,忽视对微课选题、结构设计、应用策略、实施流程和反馈评价等方面的考虑。教学设计是保证微课应用效果的基础,教学环节的缺失,会导致学习者对所学知识点理解不足和掌握不牢等问题,进而直接影响后续翻课、慕课的教学效果。
第三,仍固定传统教学理念,缺乏以学习者为中心的设计观念。由于微课时间较短,在设计时,更应强调遵循学习者适用、易用和想用等原则,来设计教学策略和编排教学内容,而不能从教师为方便来设计。例如在微课的制作细节上,如字幕取舍、视频清晰性和语音标准性等,要充分考虑学习者的特点和需求。
第四,制作技术上仍未摆脱精品课程的影响,在视频拍摄和视觉效果上有待提高。评估中发现,有些微课是由精品课录像裁剪而来,虽制作简单、成本低,但视频画面粗糙、语音嘈杂,很难吸引学习者在线自学观看。
最后,在微课技术开发方式上,多数仍固守传统的电教技术人员占主导模式,但是以学科教师为主导或授课教师自主开发的比例,依然较低。实践证明,这种开发模式不利于在制作微课时充分贯彻主讲教师的教学思路和特点,也容易导致微课“千人一面”现象,缺乏个性化特色。当今日益成熟的快课技术,已为学科教师自主开发微课提供了越来越多的便利条件,学科教师仅需经简单培训就能掌握,这也是当前国际教学信息化发展的一个必然趋势,值得关注。
基于以上评估结果,本研究提出以下解决对策:
首先,要重视微课选题的恰当性。实践证明,那些需要现场教学、练习或要求一对一纠正的教学内容,通常不适用于微课,因为这类内容要求师生之间必须有很强的交互性,这在技术上很难实现。因此,选择学科中恰当知识点为选题来开发微课,要注意所选知识点应短小精悍。由于微课时长大都在10分钟左右,内容过多易出现主次不明、学生理解不透彻等问题。内容应集中在教学的重点、难点上,不要贪大求全。此外,还应注微课结构和环节的完整性。以往教学设计思想同样适用于微课,明确教学目标、注重教学环节完整性同样是微课设计的基本原则之一,不可忽视。
最后,要顺应新技术发展的变化,在微课开发技术上多应用各种形式的快课式开发技术,这样既可降低开发成本,同时也有利于学科教师参与开发之中。当前在线学习面临的一个难题就是,如何在学生独自在线学习中激发和保持学生的学习兴趣和动机。随着教学技术的进步,动画形象、视频抠像及虚拟场景搭建的使用门槛不断降低,若能充分利用这些技术,可能是提升微课的视觉吸引力和激发学生学习兴趣的重要方法。
讨论
跳出狭隘的技术层面,将微课置于教学信息化的整体背景下去理解,是准确、全面认识微课这种新型教学模式的出发点。过去数十年教育信息化历程证明,任何一项教学技术,只有在充分考虑到所配套的指导思想、应用模式、技术方案和教师发展等诸因素的前提下,才有可能真正落实到教学实践之中。因此,微课在高校中的应用,需要通盘考虑各种因素之后,才有可能真正达到推动教学改革的目的。
首先,将微课与快课、翻课、私课和慕课紧密联系在一起统筹考虑和认识,即所谓“五课一体式”模型,是贯彻上述思路的重要基础。作为一种快捷化开发技术,快课为微课的设计和制作提供了技术支持;翻课和私课两种教学模式,则为微课的应用提供了重要教学设计框架;进一步,慕课则为微课的发展提供了方向和目标,能帮助教师适应网络时代教学新需求,利用互联网来扩展教师的学术和社会影响力,最终实现职业发展的目标。
其次,全面而准确地把握微课概念的核心内涵,是设计和制作出高水平作品的前提。微课概念的核心点在于“课”而不在于“微”。既然是“课”,它必然表现为一种在遵循学习者认知特点和规律前提下,由若干必不可少环节所组成的多维度师生互动活动。其中,教学环节、教学互动和反馈,都是重要构成要素。从教学论角度看,准备、讲授、练习和反馈通常是基本环节,不可随意忽略。因此,在设计微课时,无论是5或15分钟,都应该在教学设计中体现出这种本质特征。否则,所设计出的只能是微视频,而不能算是真正的微课。
第三,在具体规划和设计微课时,同时还应强调对教师自身教学能力的要求,如语言表达、教学艺术和教态等。在如今视频技术普及时代里,培养教师在摄像机镜头前的泰然自若授课能力,已成为网络时代教师重要技能。应该让年轻教师意识到,这是新技术环境下,其职业发展面临的必然挑战,同时也是机遇。若把握得当,会对职业发展起到重要促进作用。
最后,制作微课,技术支持因素必不可少,但并非意味着就会增加教师的负担。快课技术的不断发展和成熟,为普通教师投身于教学信息化热潮提供了重要技术基础。由各种操作方法简便且功能强大的模板、套件组成的快课软件和工具,使学科教师在经过简单培训之后就能快速掌握。这样,可能启动一个内容专家(学科教师)和技术专家(电教人员)相融合的教学信息化新阶段。(作者:赵国栋等,北京大学教育学院)