
要打车的朋友注意了,根据滴滴公布的整改措施,9月8日,滴滴在快车、优享、专车等网约车业务中试运营全程录音功能。网友对此意见不一,录音是否能保证乘车安全,或仍待时间验证。

滴滴出行APP“一键报警”及相关短信展示。网页截图
仅滴滴车主APP自动开全程录音
从滴滴获悉,开启录音非常简单。在司机端,司机只需更新到最新版本的滴滴车主APP,打开点击出车后,根据相应的录音授权提示、阅读相应的规则后,点击授权,即可一键开启。
该模式下,行程中滴滴车主APP会自动开启录音,与全程路线平台监控一起为司机、乘客构建行车环境。
在乘客端,乘客需更新到最新版本的滴滴出行APP,在呼叫快车、优享、拼车或小巴前,根据相应的录音授权提示、阅读相应的规则后,点击授权,即可一键开启。
乘客授权并一键开启模式下,行程中也是滴滴车主APP会自动开启录音。
据滴滴介绍,录音功能为授权后自动开启,不授权则不能正常使用网约车。

资料图:民众使用网约车服务。 中新社记者武俊杰 摄
网友对全程录音持不同意见
对于滴滴这次整改措施,尤其是全程录音功能的试运营,不少网友称,“我觉得很有用,让司机不敢胡说”、“录音让坏人畏惧”。
据媒体报道,网约车上,言语性骚扰时有发生。此前发生的空姐打顺风车遇害一事中,当时嫌疑人在案发前,就曾有一起言语性骚扰投诉记录。
也有网友认为,“录音只是取证,比如司机或者乘客骚扰对方,可以有录音做证据,至于出人命,录音作用就不大了。”
还有网友担心录音会泄露个人隐私。滴滴强调,开启录音功能在加密保存数据、保障司乘隐私的前提下进行。

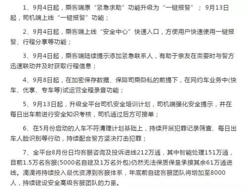
滴滴最新一轮整改措施时间轴。
滴滴的新一轮整改
根据滴滴4日宣布的整改措施,9月8日23点至9月15日凌晨5点期间,滴滴还将暂停国内深夜23:00-5:00时间段的出租车、快车、优步、优享、拼车、专车、豪华车服务。
“痛定思痛,问题在我们自己身上,好胜心盖过了初心,狂奔的发展模式早已种下隐患,内部体系提升跟不上规模扩张。”7日,滴滴创始人兼CEO程维发内部信称,利润绝不是滴滴最关注的目标,滴滴会坚持低毛利运营,把收入更多投入安全和体验。
小编注意到,目前网约车的安全措施确实比原来增加了不少。
在5月份空姐乘顺风车遇害一事发生后,滴滴取消了顺风车个人标签评价功能,并开启专项整治人车不符;另外快车、专车每天出车前司机必须进行人脸识别验证;跨城顺风车司机乘客接单发单前均需要人脸识别。
这次乐清女孩遇害案发生后,滴滴试运营全程录音;乘客端原“紧急求助”功能升级为“一键报警”;司机端强化安全提示,并在每日出车前进行安全知识考核,司机通过后方可接单。
滴滴还承诺,投入最优资源到客服体系,年底前自建客服团队将增加至8000人。

资料图:滴滴站牌。中新社王冈 摄 图片来源:CNSPHOTO
能否保证乘客安全?
滴滴上述措施能否保证乘客安全呢?“尽管有人质疑互联网出行的安全性,但我们还是看到了远低于传统出租车行业的发案率,看到了100%的破案率。”程维在内部信中称,2017年,平台事故发生率降低了21%。
9月1日,对于滴滴此前的道歉,交通部微信公众号曾发文称,致歉虽姗姗来迟,但仍感一丝欣慰,也说明滴滴公司已开始反思。
但交通部同时表示,致歉信中关于安全保障的举措主要集中于产品的升级、系统功能的优化以及乘客出现人身安全问题时的警企联动,对如何“合法合规经营,加强源头安全”等关键性问题却只字未提。
程维在内部信中表示,每天,滴滴客服处理210万次咨询和投诉的进线中,包括1万多次紧急求助;每天,准入审核平台将4万多不合格的申请挡在门槛之外。
小编注意到,自乐清女孩乘顺风车遇害一事发生后,多地对滴滴提出整改要求,要求把乘客安全放在首位,落实主体责任;停止接入不合规车辆、人员,并清除平台上所有不合规车辆、人员等。