据相关知情人士透露,中国正计划对国有农产品巨头展开整合,将中储粮的贸易资产转移到粮食巨头中粮集团旗下。重组将分阶段实施,中粮集团还将接管中储粮的部分油料压榨产能。计划尚未正式宣布,仍有可能调整,预计在明年年底前完成重组。

消息虽未得到证实,但市场早已开始搜寻标的,瞬间中粮系又站上了风口,中粮生化涨停,其他相关个股也有不同幅度上涨,但是重组一定能实现1+1>2吗,会否存在消化不良的问题?
对于事件所涉及的两大主体"中储粮"与"中粮集团",大家应该并不陌生,但似乎又没那么熟悉,甚至会把二者混淆?我们不妨先作个梳理。
中储粮:受命于国务院,以政策性业务为主
全称"中国储备粮管理集团有限公司",是经国务院批准组建,负责中央储备粮(含中央储备油)经营管理的国有大型重要骨干企业。"民以食为天",中储粮是国家调控粮食市场的重要载体,其战略地位可想而知。
公司诞生于2000年,彻底打破了过往中央储备粮分级管理于各级地方企业手中带来的责任不清的格局,意味着中央粮食的储备管理进入崭新阶段。截至2016年底,集团公司资产总额14913亿元,员工总数4.4万人,全年营业收入2099亿元。
图1:中储粮主要业务分布

资料来源:集团官网
中粮集团:一路并购重组打造全产业链粮油食品巨头
中粮的历史可追溯到1949年,前身为华北对外贸易公司,经过70年的发展,从单一的粮油进出口公司发展成集农产品贸易、物流、加工和粮油食品生产销售为一体的国际一流粮食企业,为全球接近四分之一的人口提供粮油食品。
通过日益完善的产业链条,中粮已经形成了诸多品牌产品,有很多你可能耳熟能详却不知道它其实就是中粮的,诸如福临门食用油、长城葡萄酒、金帝巧克力、家佳康肉制品、香雪面粉、五谷道场方便面、蒙牛乳制品、大悦城ShoppingMall、中茶茶叶等等。
图2:中粮集团旗下著名品牌

资料来源:集团官网
怎么找不到中粮集团的股票代码?是的,它是投资控股企业,但旗下拥有A、H多家上市平台,H股:中国食品、中粮控股、蒙牛乳业、现代牧业、雅士利国际、中粮包装、大悦城地产、中粮肉食、福田实业;A股:中粮生化、中粮糖业、酒鬼酒、大悦城。
中粮集团的并购进阶之路
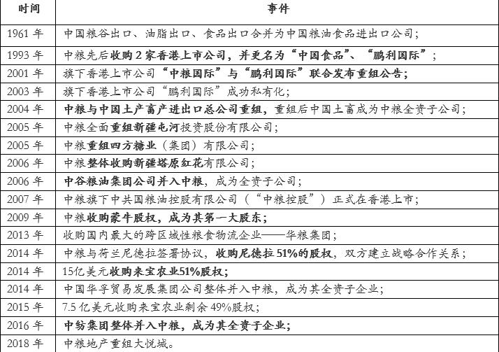
提到中粮,不得不提宁高宁,2004年他离开华润来到中粮担任董事长,掀起了中粮的并购、重组大潮,在位10余年,先后完成了50多起并购项目,涉及中土畜、*疆新**屯河、中谷、四方糖业、蒙牛、尼德拉、来宝农业、华孚等,形成了全产业链模式,集团总资产从600亿元增至4590亿元,翻了7倍有余。

表1:中粮历史上的重要重组并购一览(资料来源:集团官网)
中粮系不断收购之后,整合优化才是未来重点。
中字头央企不断被中粮纳入麾下,集团近年外延扩张趋势明显,盘子的确大了,资产规模也壮观起来,但却会被市场诟病为"大而不强",担心被整合出一个消化不良的虚胖型企业。
事实也的确如此,从业绩来看,集团内部除地产和酒店业务之外的上市公司经营效益并不佳。因此在扩张的同时,中粮更应该思考的是如何将现有的内部资源进行有效整合,壮大主业,避免1+1<2甚至<1的局面出现。
其实这两年中粮自身也意识到了这个问题,重组中纺集团之后,中粮对未来的展望是"做优做强做大"将做优做强放在做大之前,足见公司已心中有数。
憧憬一下未来,大概有几种整合的可能性:
1.集团内相关板块已上市公司之间的整合:粮油(中国粮油控股、中粮糖业、中粮生化、中粮包装)、食品(中国食品、蒙牛乳业、酒鬼酒)、地产(大悦城、大悦城地产)。
2.未上市资产在整合过程中有望注入上市平台,此前中粮生化已经做出实践,以发股的方式向生化投资(中粮集团控制企业)收购其持有的生化能源100%股权、生物化学100%股权和桦力投资100%股权。
交易完成后,中粮生化将成为中粮集团旗下统一的集科研和生产为一体的玉米深加工专业化平台,进一步发挥规模效应,有利于提升经营效率,整体上解决同业竞争问题,提升上市公司整体业绩。其他还可关注未来中粮肉食、中国茶叶、中粮饲料、中可饮料、中粮国际、中粮贸易、我买网、以及中纺旗下的粮油纺织等资产注入相关上市公司的可能性。
(更多精彩内容,尽在“新浪理财师”微信公众号)