基本原理
水样、重铬酸钾消解溶液、硫酸银溶液(硫酸银作为催化剂加入可以更有效地氧化直链脂肪化合物)、以及硫酸汞溶液的混合液加热到165℃,重铬酸离子氧化溶液中的有机物后颜色会发生变化,分析仪检测此颜色的变化,并把这种变化换算成COD值输出出来。消耗的重铬酸离子量相当于可氧化的有机物量。水样中还原性的无机物,例如亚硝酸盐、硫化物和亚铁离子,会和重铬酸钾反应,影响测量结果,它们消耗的重铬酸钾的量会记入测量结果中,使测量结果偏高。水样中氯离子的干扰可以通过加入硫酸汞消除,因氯离子能与汞离子形成非常稳定的氯化汞。
技术参数
方法依据:重铬酸盐分光光度法。
执行标准:HJ 377-2019
测量范围:(0-5000)mg/L 。
定量下限:≤15mg/L(示值误差±30%)
重复性:≤±5%
低浓度漂移:±5mg/L
高浓度漂移:≤5%
示值误差:基本量程0-200mg/L;
标液浓度为 40.0 mg/L 时 ± 10.0%
标液浓度为 100.0 mg/L 时 ± 8.0%
标液浓度为 160.0 mg/L 时 ± 5.0%
记忆效应
标液浓度为 40.0 mg/L 时 ±10.0%
标液浓度为 160.0 mg/L 时 ±8.0%
实际水样比对试验
水样浓度<50.0 mg/L ≤ 5 mg/L
水样浓度≥50.0 mg/L ≤10.0%
扩展量程:示值误差:±3%,重复性:≤5%,高浓度漂移:≤3%。
2氯离子影响试验:±10%
测量周期:最小测量周期为20分钟,据实际水样,可在5~120min任意修改消解时间。
采样周期:时间间隔(10~9999min任意可调)和整点测量模式。
校准周期:1~99天任意间隔任意时刻可调。
维护周期:一般每月一次,每次约60 min。
输出:RS-232,RS-485,4-20mA(选配)。
环境要求:温度可调的室内,建议温度+5~28℃;湿度≤90%(不结露)。
电源:AC220±10% V,50±10% Hz,5A。
系统描述
1、具有对所有数据、仪器参数及运行日志自动采集、存储、处理、查询、显示和输出功能。
2、具有大容量存储,不低于5年历史数据保存(测量周期1h/次)
3、具有自动标准样品核查功能
4、具有多个量程并能自动切换量程,仪器显示最终测试结果。
5、具备对不同测试数据添加标识功能。
6、具有具有数字量通讯接口,通过数字量通讯接口输出指令、相关数据及运行日志,并可接收管理平台的远程控制指令,包含远程启动、远程对时等功能。
7、能实现监测数据的串口输出与网口输出。
8、具有分析废液和清洗废水分别收集存放的功能。
9、异常报警和断电不会丢失数据;
10、异常复位和断电后来电,仪器自动排出仪器内残留反应物,自动恢复工作状态。
11、选择阀组件,选择试剂采样时序,通道灵活多样,具有最小死体积,易维护高寿命等优点
检测步骤
1.用新的水样冲洗测量水样、试剂体积的容器和消解试管。
2.开启蠕动泵进样。水样并不直接与蠕动泵管接触,在泵管和水样间有一个空气缓冲区。进样的体积由一可视测量系统控制。
3. 开启蠕动泵投加试剂(硫酸汞、重铬酸钾、硫酸包括催化剂),试剂的体积也由可视测量系统控制。
4.通过鼓泡混合水样和试剂。
5.拧紧消解试管盖后,由加热金属丝将溶液加热至165℃,消解时间由测量系统自动控制。
6.溶液冷却后,由蠕动泵排出溶液。
7.在用户自定义的测量周期中,分析仪会利用内置的校准标液和清洗溶液自动进行校准和清洗。
监测子站房建设
监测子站房应尽量选择建在靠近样品源(排放口或渠道)的位置以减少分析延时。
监测子站房面积宜大于10 m2。仪器放置的地面应铺地砖,要求地面平整和水平,耐腐蚀、无震动。仪器地面应高于取样口地面300mm以上,以保证所布管道中间不得有凸起或凹下。
监测子站房靠近污水渠一侧的墙面上,要求开设相应的孔,并预铺设好需要的管道。
目前使用最多的是彩钢板房,彩钢板房具有建造速度快,造价低廉,外观大方,不用装饰的优点。

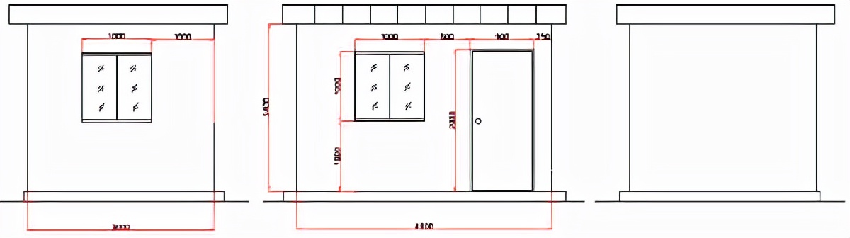
彩钢板监测子站建议尺寸图

彩钢板监测子站建议文字图
监测子站房室内要求
电源供给
单相交流电:电源电压:220V±10%AC ,电源频率:50Hz±5%,电源功率:2000w以上(本设备不含水泵的功率约350W,电源配给总功率≈所有监测设备功率之和+所有外接潜水泵功率之和+空调功率+至少20%余量),应有良好接地。至少配有5只三眼插座和2只二眼插座,固定在1.2米高处,或配有二只多功能电源插板,可以扩接水泵、电脑等用电设备。
对于电压不稳定和经常断电的地区,建议使用功率匹配的交流电源稳压器,以保护仪器。
室内要求
室内照明应能照射到仪器正面(40W日光灯);
干燥、通风且满足设备运行环境温度(应装有空调,使之保持恒温在5-30℃),避免阳光直射;
避免强电磁场干扰;
避免强腐蚀性气体。
备有洗手池,以便维护时洗手用。
安装
仪器的放置
仪器的尺寸为宽×高×深=330×1250×420(cm), 要求仪器的左右保持≥600mm的空间, 前面保持≥1000mm的空间.。
通常安装仪器的工作站如下图所示:

工作站安装(建议)平面示意图
泵的选择
从采样点给仪器输送水样的水泵,其功率应使被测水体输送到仪器处的流量不小于50升/分钟, 不大于200升/分钟为宜。通常采样点与仪器的距离小于20米时,选用350W的潜水泵。当采样点与仪器的距离大于20米时,应选用550-750W的潜水泵,另还应根据水样的腐蚀性考虑是否选用耐腐蚀泵。
泵和管路的布置
采样点至仪器安装处应预先安装好水泵、穿线管、水样进水管、出水管和溢流管。连接的管道应根据具体情况选用硬聚氯乙烯塑料、ABS工程塑料或钢(在水质具酸碱性的地方不能金属管材)、不绣钢等材质的硬质管材。为了方便与仪器设备连接,建议管道最好采用硬质PVC管。
要求:
① 放置仪器的地面应高于水槽壁,管道从仪器到水槽呈坡型下降,尽量减少管道弯头的的数量,并且管道中途不应有凸起或凹下的地方,避免管道中存水,以利于进水管道的排空和冬季防冻。
② 管道的安装过程要十分仔细,安装好的管道内要干净,不得有直径大于2mm的杂物 , 以免损坏污水泵或堵塞管道。管道口在仪器安装前应用干净的东西堵好,以免杂物进入。
③ 潜水泵安置的位置其水流应为层流态,所抽吸的水体应不呈气溶胶状(即水中含有大量气泡)。气溶胶进入仪器将使测量结果不准或使仪器报警。明渠排水系统中产生气溶胶的原因, 主要是潜水泵放置处水流是从高处跌落,裹挟大量气泡进入水体形成。
④ 若使用的是潜水泵,在潜水泵原有的滤网罩外部再裹一层不锈钢过滤网,滤孔的直径在1.0-2.0mm之间。预安装好的管道应将各端口封好,以免颗粒杂物进入。
⑤ 潜水泵及进水口应能方便维护,遇到诸如较大薄膜包裹水泵时,能方便地去除。
⑥ 污水泵电器的连接方法:
本仪器后面板有污水泵控制电源接口,可直接控制开启≤500w的污水泵。
当污水泵功率>500w,须在仪器外部加接相应功率的交流继电器,通过仪器后面板的污水泵控制接口,控制交流继电器的线圈来控制污水泵的开启。
注意:不能将大功率污水泵(尤其是≥750w的污水泵)直接接至污水泵控制接口,否则仪器内部熔断丝容易烧断。污水泵应尽量浸没在水里。

管道安装示意图
说明:实际安装布管时,应该备有4根管道,2根Φ32,1根Φ20,1根Φ50(此管较短时,需要预先穿设一条结实的¢5~φ10mm尼龙绳,以便于安装设备时穿线使用;此管较长时,需要预先铺设3×0.75㎡胶皮电缆线以供水泵使用,如需要安装流量计、PH计等设备时,请根据要求预先铺设好此类设备用线),分别用于进水管、出水管、溢流管和穿线管。
安装
管路安装请参考以下示意图进行。安装时,内部调节阀和外部调节阀先全部打开,用手堵住采样管,开启潜水泵,慢慢松开采样管,逐渐关闭外部调节阀,直到采样管有较强的水流喷出为止,再逐渐关闭内部调节阀,直到采样管内的水呈逐滴下流状或刚刚没有流出为止。Φ20溢流管与Φ32出水管一定要分开安装,否则将会导致采样管处水压过大而使设备无法正常运行。也可以将Φ20溢流管的出口直接接入就近的下水道,或把所有同类设备的溢流管接入到同一根(直径≥Φ50)下水顺畅的管道上。
电路连接
仪器的电路连接主要为电源线和潜水泵线的连接,可靠地连接于仪器内部即可。电源线L应接入熔断保险丝或空气开关上游端,即未接任何连线的一端,外接潜水泵L应接入熔断保险丝或空气开关下游端,即未接任何连线的一端;电源线N与外接水泵N接入图示标识为N且未接任何连线的端子上;电源线地线应安全可靠接入机箱内部金属螺栓上。
故障维修
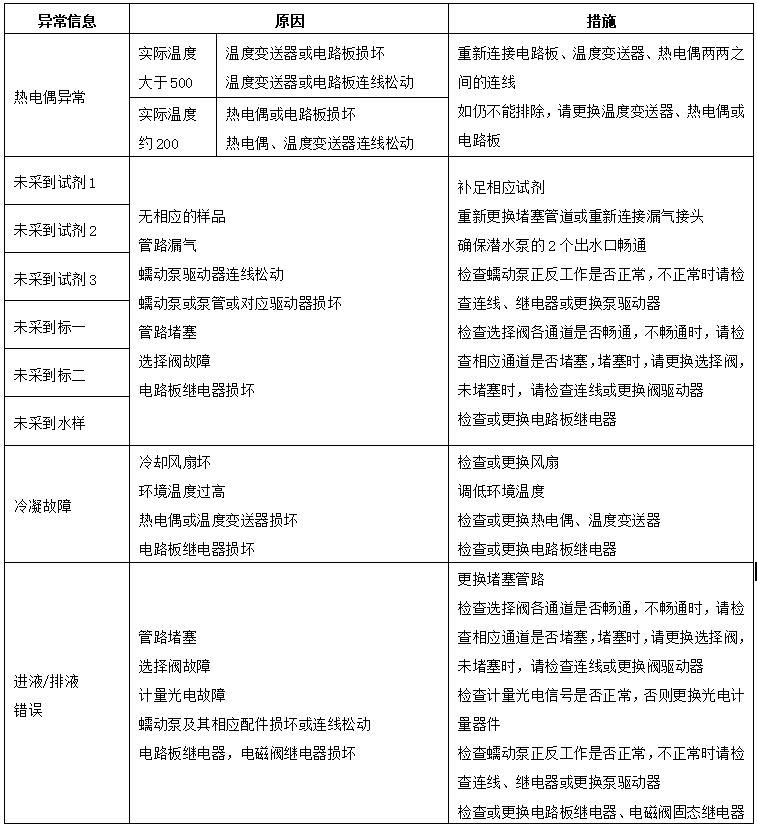
仪器在异常时会蜂鸣报警,并中断所有正在运行的程序,直到排除仪器故障后进行复位操作,仪器才能恢复正常运行。

日常维护
定期检查并补充各试剂。
定期检查废液瓶内废液存量,并及时处理排除,切勿造成废液溢流。
定期检查潜水泵进出水口,并确保顺畅。
定期检查计量管洁净程度,当计量高位或低位信号任意一路信号低于600时,请执行“即刻清洗”,如清洗结束后,计量管仍然无法清除干净,请关机后把计量管拆下手动刷洗。
配置试剂时,一定要按照本说明书的配置方法进行,否则有可能在加热器内产生黑红色不溶结晶,严重时将会造成设备管路堵塞。
定期(如每月)取一杯开水置于铬试剂和废液管路,手动启动快正转和快反转反复冲洗管路和阀体,防止长期使用中,重铬酸钾等在管路或阀体内产生结晶而堵塞。