
一、MBA项目概况
北京工商大学MBA学制两年,可选择全日制与非全日制两种学习方式。完成学业后获得MBA学位证书和毕业证书。MBA项目11年来已培养出900多位优秀的管理人才,且逐步形成了一套完备的教学和实践体系。北京工商大学MBA中心秉承“求真、立德、勤奋、创新”的校训,努力培养具有国际视野和新兴产业适应力及主导力的社会管理者、商界领袖、创业创新领域的开拓者以及首都发展需要的专业化人才。培养目标旨在提升学员的全面素质,塑造人格魅力、领导力和企业家精神,增强沟通能力和团队合作能力,提升商业伦理和企业社会责任水平。
MBA项目课程体系全面扎实,既包括管理、经济、法学类必修课程,同时开设“数字化管理”、“服务管理与营销”和“会计与金融”三个前沿专业方向课程,涉及现代服务业、金融业、互联网行业、现代零售业、高新技术产业以及现代制造业等数十个专业子方向,经典专业的稳定性和专业发展的前沿性充分结合,为学员提供了广泛的选择空间。
二、项目特色
1.国际化的培养模式
MBA项目以国际知名商学院MBA项目为标杆,高标准办学,生源遴选、课程设置及实训规划充分参照国外领先商学院的MBA项目范例,保证MBA项目的国际水准,养成学员的高起点思维和国际化视角。在坚持经典理论教学研究的同时,将最新产业动态和前卫产业模式引进教学过程。
2.定制化的培养方案
MBA项目坚持“由批量生产转向度身定制”这一理念,针对每位学员的特点和意愿,为其度身定制培养方案,并为此建设了“理论方法”“管理职能”及“管理素质”三位一体的个性化课程体系,课程修习过程中融入了相当比例的“实训环节”,通过改革教学形式,促使学员即学即用,学用相长。
北京工商大学MBA项目推出独特的“双导师制”模式,建立校外实践导师制度,聘请知名专家、企业家担任校外导师,每位学员由校内专业导师和企业高管校外导师共同指导,也可以作为助手参与短期企业实践工作,直接获得高层管理体验,同时有助于学员收获广泛而精确的职业联系。
3.实践化的培养路径
除保持与500强大企业的密切联系外,北京工商大学MBA项目特别注重与首都大经济圈的融合关系,首商集团、首旅集团、首创集团、首控集团、首能集团、首农集团、首发集团等首都经济骨干企业都与北京工商大学MBA项目有着密切的合作关系,与多家大型知名企业共建实习实践教学基地,将实践与课程学习相结合,组织企业移动课堂、管理实践与创新项目调研实训。
MBA项目推出“主题企业实践”,学员在统一领导下参与企业实践项目,深入企业参观、交流、学习,并发挥智库作用,以经营管理知识与经验助推企业发展,使MBA学员的才智、情商、能力、人脉、商业道德和社会责任担当提高到一个崭新的阶段。
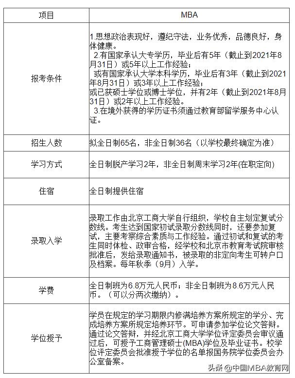
三 、报考说明

四、报考流程

联系方式
联系人:张老师、王老师
电话:010-68984130、68985537
邮箱:btbumba@126.com
网址:http://mba.btbu.edu.cn/ 地址:北京市海淀区阜成路33号北京工商大学西区综合楼504 室 邮编:100048 微信公众号:北京工商大学MBA
