

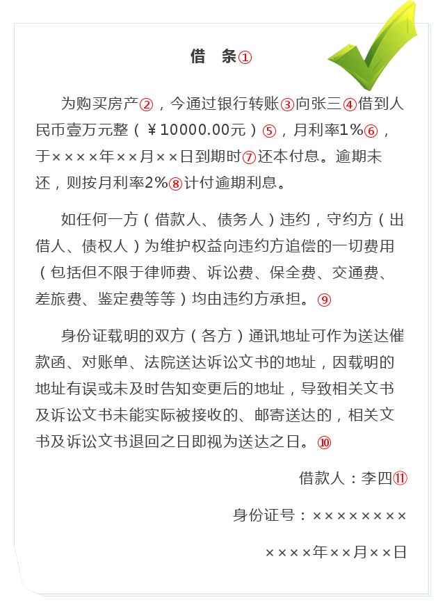
①凭证名称:借条
借条是在借贷关系中债务人向出借人出具的表明债务人有到期“还款(付息)赎条”义务的借款(债权)凭证,反映的是借贷关系,是日常生活中经常使用的凭证之一。债权人凭借条向法院起诉后,一般只需向法官简要陈述借款的事实经过即可,债务人要抗辩或抵赖就要负举证责任,一般较为困难。
最好不要写成“欠条”!欠条也是民间借贷中常用的一种凭证。欠条是交易过后产生的应付账款的一方(债务人)向债权人开具的证明其欠款事实,同时表明开具人有到期“还款赎条”义务的凭证,反映的是欠款关系。欠条形成的原因有很多,既可以是借贷,也可以是买卖、承揽、劳资纠纷等其他法律关系,因此仅凭欠条尚不足以证明争讼钱款的性质。换句话说,借款肯定是欠款,但欠款不一定是借款。当欠条持有人凭欠条向法院起诉后,欠条持有人必须向法官陈述欠条形成的事实,如果对方对此事实进行否认、抗辩,欠条持有人必须进一步举证证明存在欠条形成事实。
绝对不能写成“收条”。收条是指债权人在收到钱款时向债务人出具证明还款事实的凭证,并不对债务人产生“还款(付息)赎条”的义务。因此收条反映的是给付关系,不反映债权债务关系,相反是用来消灭债权的。以收条作为证据向法院起诉,一般不会得到法院支持。
②借款事由
注明借款用途能够防止借款人用其他事由抗辩。
而对于借款人已婚的情况,2018年1月17日最高人民法院发布了《关于审理涉及夫妻债务纠纷案件适用法律有关问题的解释》,该解释规定:
“夫妻一方在婚姻关系存续期间以个人名义为家庭日常生活需要所负的债务,债权人以属于夫妻共同债务为由主张权利的,人民法院应予支持。”
“夫妻一方在婚姻关系存续期间以个人名义超出家庭日常生活需要所负的债务,债权人以属于夫妻共同债务为由主张权利的,人民法院不予支持,但债权人能够证明该债务用于夫妻共同生活、共同生产经营或者基于夫妻双方共同意思表示的除外。”
因此,特别是借款数额较大时,借条上注明借款用途也能够用于证明“该债务用于夫妻共同生活、共同生产经营”(当然,还需要其他证据加以证明)。
如果数额不大,或不写借款事由的,可直接写“兹向张三借款……”
③交付方式
由于借贷多发生在熟人之间,如果借款金额小使用现金支付的,很少有人会打借条。当然,你还是可以在借条上选择现金交付。
不过既然打了借条,最好就是通过银行转账的方式交付钱款,必要时可以在借条中注明借款人的银行账号。发生纠纷时,有借条+银行汇款凭证作为证据基本上就不会输。
由于借条属于实践性合同,即款项实际交付才生效。司法实践中,涉及大额借款或被告抗辩借贷行为尚未实际发生并能作出合理说明时,债权人还要承担实际交付的举证责任,如果是现金交付就很难举证。
④出借人
司法实践中,未载明出借人的借条推定借条持有人即为权利人,借款人抗辩持有人并非真正债权人的,由借款人负举证责任。借款人以“借条上所载出借人姓名另有其人(主体不适格)”为由抗辩的,由借款人负举证责任。所以借条中写不写出借人身份证号无所谓。
同时,出借人是否在借条上签字不影响借条的效力。
⑤借款金额
借款金额应当写明币种。参照《中国人民银行票据填写规范》中文大写金额数字到“元”为止的,在“元”之后应写“整”(或“正”),“角”“分”之后不写“整”(或“正”)。中文大写金额数字书写中将“元”写成“圆”也是可以的。
司法实践中,如果借条上的借款金额出现大小写不一致的,根据日常生活经验和逻辑推理,一般以大写金额认定,除非有证据证明是所借钱款是小写金额。
⑥利息
最高人民法院《关于审理民间借贷案件适用法律若干问题的规定》对借贷利率划定了“两线三区”,“两线三区”的第一根线就是年利率未超24%的(月利率未超过2%的),属于司法保护区;第二条线是年利率36%以上的(月利率未超过3%的)超过部分的利息约定无效,属于无效区。年利率24%-36%(月利率2%-3%)之间是自然债务区,出借人请求借款人支付超过年利率24%的利息的,法院不予支持;借款人已经支付的,法院也不保护。
借贷双方没有约定利息或对利息约定不明,出借人主张支付借期内利息的,人民法院不予支持。
⑦借款期限
根据《民法总则》第188条规定,注明了还款期限的借条,诉讼时效是还款期限届满之日起3年,而没有注明还款期限的借条,诉讼时效为20年。
相较之下,注明了还款期限的欠条诉讼时效是3年。而没有注明还款期限的欠条,债权人在收到欠条时就视为知道或应当知道自己的权利受到损害(即享有向债务人主张还款的权利),因此没有注明还款期限的欠条自出具之日起就开始计算诉讼时效,也就是说只有3年。
⑧逾期利息
同⑥。
⑨实现债权的费用
这句话看起来比上面的主要条款还长,但非常有必要加。
根据最高人民法院(2016)最高法民终613号判决,【借款人】李强、杨娟在给【出借人】吴晓光的借款合同中约定:
如李强、杨娟【借款人】违约,吴晓光【出借人】采取维权措施所产生的费用,包括但不限于调查费、诉讼费、律师费等,由李强、杨娟【借款人】承担。
最高法院认为,该约定系各方当事人的真实意思表示,内容不违反法律、行政法规的强制性规定,应属有效,各方当事人应诚信履行。
吴晓光为实现债权提起本案诉讼而与江西中矗律师事务所签订了《委托代理合同》,合同约定吴晓光【出借人】需支付律师费20万元,该20万元为吴晓光【出借人】根据约定所必须负担的成本,且已部分履行。故一审判决李强、杨娟【借款人】承担20万元律师费有事实及法律依据;李强【借款人】上诉主张律师费不构成诉讼的必然成本,不应由其承担的理由不能成立,本院不予支持。
有了这一句话,打起官司,实现债权——省钱!
⑩送达
这句话看起来也比上面的主要条款还长,但也非常有必要加。
在民事诉讼特别是民间借贷纠纷中,被告缺席率非常高,普遍面临“送达难”的问题。法院在向被告(通常是借款人、保证人等)邮寄送达相关法律文书时,往往出现邮寄送达因“原址查无此人”“迁移新址不明”“原写地址不详”等被退回。如果无法送达给被告的话,法院经常采用公告方式进行送达。
公告送达能把诉讼周期拉长,更重要的是,在这个期间,被告很可能已经转移财产!
2016年9月13日,最高人民法院发布了《关于进一步推进案件繁简分流优化司法资源配置的若干意见》(法发〔2016〕21号),其中第3条意见规定:
完善送达程序与送达方式。当事人在纠纷发生之前约定送达地址的,人民法院可以将该地址作为送达诉讼文书的确认地址。
因此只需要在合同中约定送达地址即可。
有了这句话,法院不用担心送达难的问题了,当事人也不用因为公告送达等方式被拖延很多时间。总之——省时间!
⑪借款人
借条上出借人签不签字不重要,但借款人必须签名捺印。借款签名须在“借款人:”后写全名,并与身份证所载姓名一致,且需附身份证号。同时还要让借款人在名字上捺手印。
根据最高人民法院《关于审理涉及夫妻债务纠纷案件适用法律有关问题的解释》,如果借款人已婚,必要时(借款数额较大)应当由夫妻双方共同签字。
同时,最好让借款人将签名捺印的身份证复印件作为借条的附件,或将身份证复印到借条背面或其他空白位置。
- END -
来源:山东高法