超全的隔音攻略,一起来看吧!
1、吊顶用青钢龙骨,内藏隔音棉,外加石膏板,楼上再蹦跶,楼下都不影响。

2、墙面铺隔音毡或者床头做软包或装集成背景墙,美观又吸音。

3、窗户用断桥铝+双层中空玻璃,进阶版用塑钢框、PVB夹胶玻璃,飞机飞过也能睡得香。
4、门选实木复合门,桥洞力学构造,厚4厘米以上隔音好。

5、门框上再加一圈密封胶,关上门隔音效果更好,两个房间互不影响。(夫妻两世界大战,小孩也能安心学习)

这里再给大家全方位补充一下房屋装修的隔音攻略↓↓↓
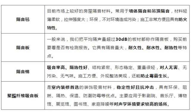
咱们先来了解下常见的隔音材料市面上常用的隔音材料有隔音毡、隔音板、隔音棉以及聚酯纤维吸音板。

上面的材料也不用全记住,大致了解,心中有数就行再来挨个看如何做好墙面、吊顶、地板、窗户、门和管道的隔音。
1、吊顶隔音
吊顶装修一般有吊顶和石膏板两种,不想半夜被楼上脚步声吵醒的话,装修时可选择吊顶做隔音。

▲图片来源网络,侵删!
在做吊顶时,用轻钢龙骨搭架子,做成大小适中的格子,里面填充隔音棉。轻钢龙骨要和天花板保持点距离,减少声音传递。
如果想做石膏板,要达到8.5mm以上的厚度,且里面要加入隔音毡或高密度泡沫板,才能起到隔音效果。
2、地板隔音
木材的隔音效果远优于瓷砖,而实木地板又是地板隔音功能中的佼佼者。
此外,无论是木地板还是瓷砖,可以缓冲走路的声响,隔音效果很不错,而且舒服又好看。
3、墙面隔音
如果你正在装修,可以在墙体内装入隔音毡,这种做法可以很好地实现吸音隔音效果,不会影响墙体的正常装饰。

▲图片来源网络,侵删!
装修时在墙体打轻龙骨填充隔音棉,再贴一层隔音毡,封上石膏板。额外加一层吸音板,能加强效果。

▲图片来源网络,侵删!
此外,还可以考虑在床头背景墙打软包,使用松板填充海绵,表层采用皮革或是布艺,美观又吸音。

4、管道隔音
管道隔音主要有两种方法,一种是装修时,可以用砖块把管道包起来,一般用红砖。
▲图片来源网络,侵删!
第二种是先用隔音涂料在管道上涂一遍,缠上隔音毡后,再用隔音棉包裹一层,最后再包裹一层隔声毡。
5、窗户隔音
有数据表明,室内的噪音90%来自窗户。因此装修时,窗户绝对不能省钱。选择PVB夹胶玻璃窗,可以把60、70分贝的噪音降低到30多分贝。

此外,还可以使用隔音条加强隔音效果。建议选择皮料包裹的吸音棉,韧性好且不易老化,使用寿命比较长。
6、房门隔音
房门的隔音性能好不好,要看门的材质和闭合后的密封性。挑选门的时候,可以参考以下三点:
①首选实木门和实木复合门,重一点的门要比免漆门、钢木门等更加隔音。门的填充物也很重要,内芯是刨花板的门,隔音效果更佳。

②看门的厚度,厚度一般要在40mm以上才能起到隔音效果。
③选T型口门,或门框用工字型,门边用L型,还可以再加一圈密封条,密封性更好。

▲图片来源网络,侵删!