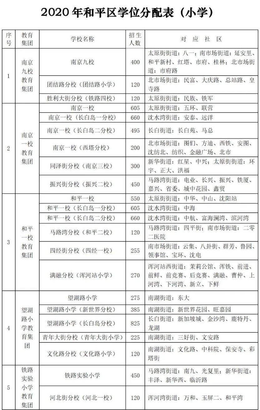
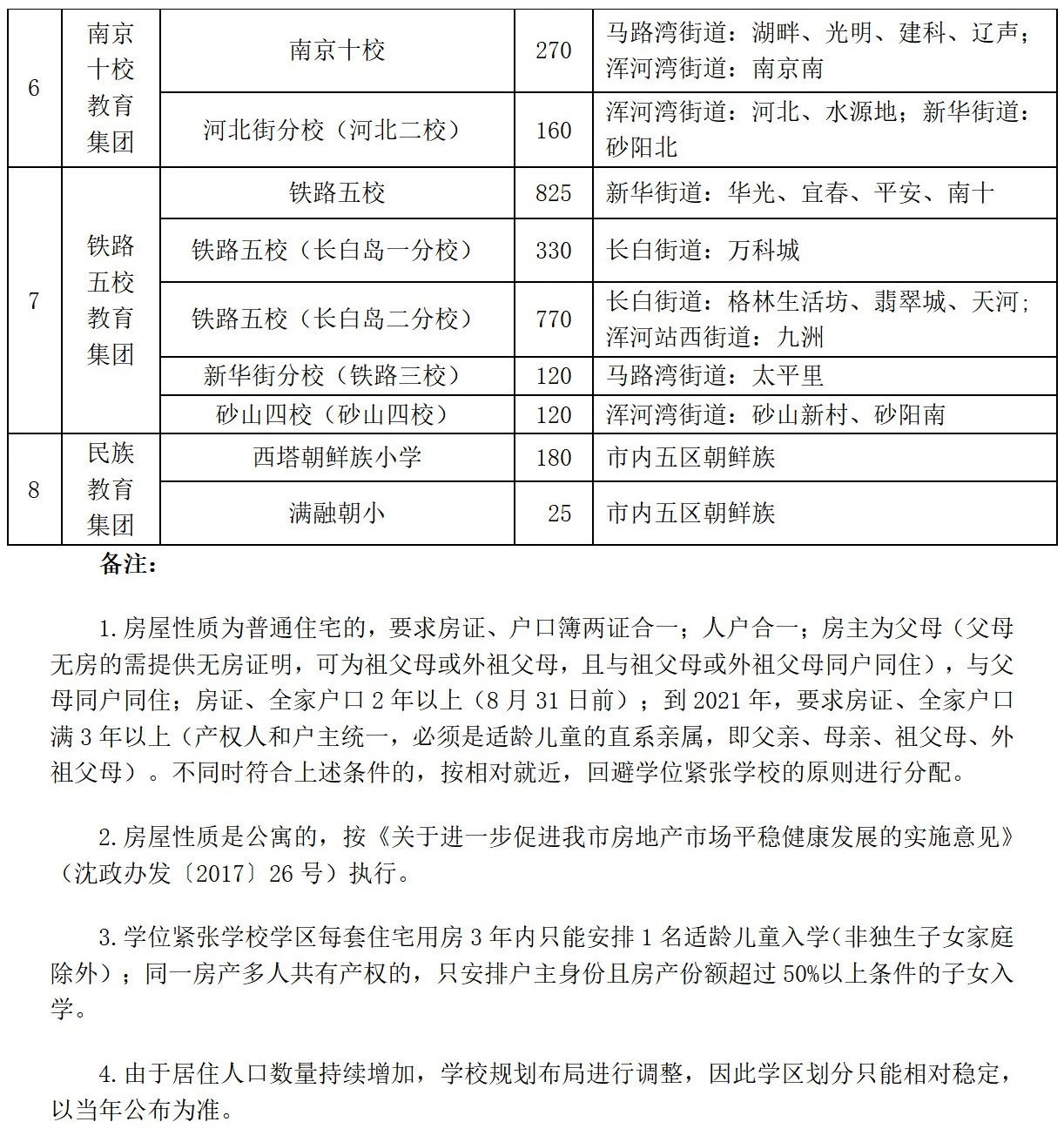
学区是很多购房者的选择,在沈阳学区上学有人户合一年限要求,现在是除了铁西区外都是需要落户满三年孩子才能上学,铁西区的要求则是六年,这就意味着孩子出生就要买好学区房。
沈阳的学区除了沈河区的七中和文艺小学就是皇姑区和长白的学区。长白岛一共是七所小学和三所中学,都是家长选择范围内的,皇姑区的岐山一校,珠江五校以及43中学,虹桥中学也是家长重点考虑范围。
有的家长认为学区对于孩子来说真的很重要吗?其实师资力量对于孩子的教育方面还是有一定的影响力的。沈阳有很多总校与各分校,很多家长觉得分校的师资力量没有总校好所以总校更受欢迎。
但是北京最近出现教师换校交流的政策以目前看沈阳虽然没有实施但以后不一定,所以师资方面以后也会有平衡。
以上都是自己观点,不喜勿喷






。