根据各个院校发布的消息,今年各个院校的复试基本安排在3月的下旬。
复试要怎么准备?
导师对考生评判的标准是什么?
做到什么程度导师才会给打分?
其实应对复试最简单的方法就是,考什么就复习什么,哪些细则需要特别注意“对症下药”,针对性的复习~
今天小道就带大家看一看复试评分标准,有助于大家更好的开展复试复习。

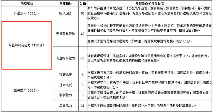
1.复试评分标准
(1)复试考核分值,复试考核满分为100分

本科学业能力评价=个人简历=经历+学习力
专业能力及综合素质=专业能力
考生自述以及作答过程个人素质情况=表现力+应变力
(2)复试评分细则

(3)复试评分标准

(4)复试具体内容要求

总成绩计算办法
1、复试总成绩=专业综合面试×60%+综合素质评价×40%
2、考生总成绩=初试总成绩+复试总成绩,分别由高分到低分确定待录取名单
(最后一名并列时,取初试总成绩高者;初试总成绩仍并列时,取国家统考课总成绩高者)。
从上面几个图可以看出,专业课知识占复试成绩比重很大!
线上复试很多院校专业课笔试改问答形式,意味着在答题时思考的时间很少,比较考验考生的应变能力、逻辑思维能力,试题难度会有所增加。
所以无论如何,专业课一定要认真准备。
2.复试建议
(1)无论是线上复试还是线下复试,它该考察的内容不会因为复试渠道不同而有所改变,所以大家在复习的过程中,可以有意识的根据复试评分细则来进行复习。
(2)从复试考察内容和评分细则可以看出,复试考核的不外乎是英语沟通能力、专业知识、本科成绩表现、个人性格大学等。
(3)至于英语口语,给大家贴一份某高校的复试英语口语评分表,咱们能够做个参考。

3.除了专业课,还要准备什么?
除了专业课,你还有这5项内容需要提前准备哦~
①专业课很重要,英语很重要
英语复试是加分项,而不是拉分项。可以准备一份英文自我介绍,积累一些专业词汇,阅读一些专业相关的外文文献,面试过程的翻译一定会用上。
②准备含金量较高的自我介绍与简历
在考研复试面试中,自我介绍无疑是考生向老师展现自己的最直接的一种手段,自我介绍说得好不好,直接关系着老师对你的第一印象分。要体现你的科研潜力,要重点突出围绕所报考的专业从“做过什么”,“做成过什么”,“将来想怎么做”几方面展开,突出自己的特长和专长,体现思维逻辑。
③对专业内热点有自己的见解
研究生招生找的是有自己思想、有研究能力的人才。面试回答问题时,不需要和课本上一模一样,基本知识不出错的前提下,展示自己的思维能力更加重要。
④提前了解导师学术动态
你可以多关注和专业相关的一些最新的文章,期刊等等,考生可以搜索一下导师发表的文章,或者去学校导师介绍栏了解其学术方向和重点研究问题。因为很多学校的复试内容中有写论文、时事分析,面试中考官会问到一些对热点问题的思考。
⑤准备面试问题及答案,进行模拟面试
你可以提前组织语言,写在纸上,并且练习脱稿回答。对着家人、朋友或者是同样考研的小伙伴,多练习背诵几次,做到熟练能脱口而出。可以把一些常见的问题汇总下来,自己提前想好答案,以文字的形式记录下来,在复试前每天多背几遍。