

化工中仪表具有监测,预警及指示等功能,安装不当不仅会影响整个工程的正常运行,严重时会发生化工事故,威胁化工人生命安全。接下来小七带大家熟悉一下化工行业仪表安装规范,为大家提供一个安装参考。
1
6
7
8
9
10
11
一般规定
1
现场仪表的安装位置应满足以下要求:

1、易于接近、观察及操作,必要时设置专用的操作平台和梯子。
2、避开高温、强烈振动的场所。
3、避开静电干扰和电磁干扰,当无法避开时,应采取适当的抗静电干扰、电磁干扰的措施。
4、具有适应现场环境的防护措施。
5、非防水仪表设在室外时,应安装于仪表保护箱内。
6、非防爆仪表用于爆炸危险场所时,应安装于正压式仪表柜内或采取其它防爆措施,并符合有关防爆规范要求。
2
仪表与工艺过程的连接应满足以下要求:
1、工艺管道上或设备上的仪表连接头 (管嘴) 、法兰及仪表引压管道的材质和压力等级不应低于工艺管道或设备上连接件的材质和压力等级。
2、除设计另有规定外,仪表测量用介质引压管道的连接法兰最低公称压力,应符合下列规定:
a)*级A**管道法兰的公称压力,不宜低于5.0MPa;
b)B、C 级管道法兰的公称压力,不宜低于2.0MPa;
3、设计压力不大于0.6M Pa的蒸汽、空气和水管道,其法兰的公称压力,不宜低于1.OM Pae
4、除设计另有规定外,法兰密封用垫片应符合下列规定:
a)一般公称压力低于5.0M Pa的法兰可采用石棉橡胶板垫片或聚四氟乙烯包覆垫片;
b)剧毒,可燃介质或温度高、温差大、受机械振动或压力脉动的管道宜采用缠绕式垫片,并符合表1的使用条件:
表1 缠绕式垫片使用条件

c)高温、高压管道宜采用金属环垫,其材质应满足介质防腐要求及法兰硬度要求。
5、法兰紧固件材料选用应符合表2的规定。
表2 常用紧固件材料

注:
①斜线上方为螺柱或螺检材料,斜线下方为螺母材杆;
②软质垫片系指予紧比压y≤31MPa, 垫片系数M≤2的垫片。具有更高Y和M的垫片均属非软质垫片.
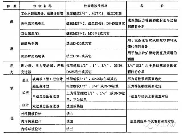
6、仪表连接头 (管嘴) 的长度应根据工艺管道或设备的隔热层厚度确定。螺纹或法兰式仪表连接头 (管嘴) 的规格见表3。
表3 仪表连接头 (管嘴) 规格

7、仪表连接头 (管嘴) 的位置应便于切断阀或测量元件安装和检修,必要时应设置专用的操作平台或梯子。
3
静压式测量仪表 (压力、流量、液位等) 引压管道应满足以下要求:

1、导压管宜采用Ф14x2, Ф18x3的不锈钢管道或碳钢管道,也可采用其他管道。
2、导压管的连接可采用承插焊方式、对焊方式或卡套方式连接,也可采用其他连接方式: 根部取源阀应采用焊接方式。
3、根部取源阀宜采用闸阀、截止阀或球阀,也可采用其他阀门。
4、放空阀和排污阀宜采用截止阀、闸阀或球阀,并靠近仪表; 在下列场合不设放空阀和排污阀:
a)仪表设有放空和排污口;
b)蒸汽或有毒介质;
c)强腐蚀性介质。
5、危险性介质应集中排放。
6、对易堵、腐蚀、粘稠介质和蒸汽宜设置隔离罐 (冷凝罐) 。
7、流量测量元件的高压侧和低压侧的两个隔离 (冷凝) 罐应在相同的标高上。
8、测量-29℃以下的低温液体介质时,导压管道应符合以下要求:
a)根部取源阀宜采用具有延伸手柄的低温用不锈钢阀门,并有保冷隔离措施:
b)介质从设备或管道中引出后至仪表前的阀门之间应有足够长度的汽化段 (使导压管内温度接近环境温度) 并向上倾斜敷设,也可在根部取源阀后采用耐低温隔离液导压;
c)除有特殊要求者外,根部取源阀后的导压管不需进行保冷隔离;
d)低温部分的导压管道材质应为不锈钢. 并采取焊接方式。
9、测量350℃以上的高温介质时,可采取以下引压措施:
a)测量气体介质时,用冷介质气体或对工艺无影响的其他冷气体反吹取压;
b)测量液体时,用冷介质液体或对工艺无影响的其他冷液体反冲取压:
c)从仪表连接头 (管嘴) 开始,采用不锈钢导压管经足够长度的散热段后接取源阀.
10、导压管道的配管应有1:10的坡度,测量液体时向上倾斜,测量气体时向下倾斜: 需要时应设置高点放空阀和低点排污阀。
11、导压管道宜固定于钢结构或平台上,在不可避免时,也可固定于不保温的设备和管道上。
2
温度测量仪表

1
法兰连接要求

温度计安装一般采用法兰连接或螺纹连接。对下列情况应采用法兰连接:
1、管道和设备中介质工作压力大于5.0MPa;
2、管道和设备中介质工作温度大于370℃;
3、测量结焦、颗粒、粉状或胶粘介质;
4、合金或衬里的管道和设备;
5、测量苯酚、苛性碱、无机酸或其它腐蚀介质;
6、测量有毒介质;
7、加热炉。
2
温度测量元件安装应符合以下规定:
1、测量点应设在能灵敏、准确地反映介质温度的位置,不应位于介质不流动的死角处。
2、在直管段上安装时,可垂直或倾余协5- 插入管道内,在弯头处或倾余林5’ 安装时,应与介质逆向。
3、温度计的感温体应全部伸入管道内。
温度计的插入深度 (L) 按下式计算:
L = L1+ δ+ U
式中:L1——仪表连接头长度 (mm ) :
δ——管壁厚度 (mm ) ;
U——浸没长度 (mm ) 。
测量液体时:UL= LS + 40mm
测量气体时:UG= LS + 25mm
式中:UL——液体的浸没长度 (mm );
UG——气体的浸没长度 (m m );
LS——温度计敏感段的长度 (mm )。
注: 热屯偶的敏感段长度约为22mm,热电阻和双金属温度计约为40mm,压力式温度计的歌感段长度为温包长度.
4、对于直径较小的管道,温度计可在弯头处安装,或扩大管径后安装。
对热电偶、热电阻和双金属温度计,管道直径应扩大为80m m或100mm;
压力式温度计的扩管管径根据计算后的浸没长度决定;扩大管径部分的长度为250~300mm。
5、测炉膛温度的热电偶保护管末端超过炉管的长度应为50~100mm; 水平安装的热电偶插入炉内的悬臂长度不宜超过600mm;安装在回弯头箱内的热电偶的接线盒应在回弯头箱的隔热层外面。
6、炉管测温用表面热电偶的安装应符合以下要求:
a)热电偶与炉膛之间应采用法兰或螺纹连接;
b)热电偶的长度应充分考虑炉管的受热膨胀因素;
c)热电偶的刀刃状端部应紧密焊接固定于炉管上,刀刃长度不少于 50mm , 靠近刀刃处应用适当的金属卡子将热电偶焊接固定于炉管上。
7、设备上热电偶或热电阻的安装要求:
a)不同标高的热电偶或热电阻宜按同一方位安装;
b)设备本体上的热电偶或热电阻宜水平安装,亦可45“安装,但不应与设备内构件碰撞或插入流体死角处:
c)热电偶或热电阻插入设备内的长度不得小于150mm ;
d)分馏塔顶温度的测温点宜位于气相流出线上; 其他部位的热电偶或热电阻,应位于液相,或根据工艺要求确定其安装位置。
8、耐磨热电偶保护管末端露出设各上外套管的长度应为100~150mm。
9、储罐上温度计的插入深度不宜小于500mm ,安装位置应高于罐内加热盘管600mm 。在浮顶罐上安装的温度计不应妨碍浮顶移动。
3
温度测量元件安装于下列场合时,应外加温度计套管:
1、流动的可燃介质;
2、压力较高的非可燃流体:
3、压力较高的储罐;
4、高速流动的非可燃流体:
5、大口径管道。
4
温度计套管的使用应符合下列规定:

1、套管的工作压力不应超过相应工作温度下套管的允许最大工作压力。
2、套管的工作流速不应超过套管在相应的工作温度下可承受的最大流速。
3
压力测量仪表

1
仪表连接头 (管嘴) 的位置应按下列要求确定:
1、仪表连接头 (管嘴) 应设在流束稳定的直管段上,不宜设在管道弯曲或流束呈旋涡状处。
2、在水平或倾斜管道上,仪表连接头 (管嘴) 不应设在管道底部。
3、塔和容器上的仪表连接头 (管嘴) 宜设在气相段。
2
压力测量仪表的安装要求如下:
1、压力表应靠近仪表连接头 (管嘴) 安装。如压力表安装位置离仪表连接头 (管嘴) 较远,除取源阀外还应在压力表处再加一个切断阀,并加以支撑。
2、如介质温度高于600C ,应在压力表和切断阀之间加冷凝圈(SIPHON ) 。
3、测量脉冲压力时应安装阻尼器。
4、测量高粘度、腐蚀性或凝固点高于环境温度的介质,应采取隔离、伴热或反吹等措施。
5、测量含有粉尘、固体颗粒的气体压力时、宜采用反吹或隔离等措施。
6、压力变送器宜装在仪表连接头 (管嘴) 的下方,但在下列情况时宜装在仪表连接头 (管嘴) 的上方:
a)测量压力较低的湿气体或可凝性气体时;
b)测量真空时;
c)采用反吹气法测量含固体颗粒的气体压力时。
7、测量湿气体或可凝气体压力,而压力变送器只能装在仪表连接头 (管嘴) 的下方时,应采取措施消除引压管内凝液对测量的影响。
8、测量脉冲、腐蚀、泥浆、易冻介质压力的压力仪表引压管道应有排放阀。
9、测量高压的压力仪表引压管道应有泄压排放阀。
4
流量测量仪表

1
差压流量测量节流装置的安装应符合以下规定:

1、节流装置应安装在被测介质完全充满的管道上。
2、节流装置的上、下游侧应有一定长度的直管段。上游侧的最小直管段与上游侧的局部阻力件形式和节流孔直径与管道内径的比值 (f l = d/D ) 有关。
a)孔板、喷嘴和文丘里喷嘴所要求的上、下游侧最短直管段长度

图1 取压孔方位
b)经典文丘里管所要求的上游侧最短直管段长度见表6;下游侧直管段,从喉部取压孔处起计算,应为喉管直径的4倍。
表5 经典文丘管要求上游侧最小直管段

注:
①最短直管段的长度均以工艺管道直径D的倍数表示。
②上游侧立管段从上游取压口平面童起。管道粗材度应不超过市场上可买到的光滑管于的粗较度(约K/D< 10-3 )。
③不带括号的值为”零附加不确定度“,括号内的值为“0.5%的附加不确定度”。
④弯头的弯曲半径等于或大于管道直径。
⑤位于喉部取压口下游至少4倍喉部直径处的管件或其它阻流件不影响测量的不确定度。
3、如在水平或倾斜管道上安装节流装置,取压孔位于管道横截面上的方位应符合下列规定:
a)测量气体时,对于湿气体,应在与垂直中心线夹角为α范围内; 对于干气体,应在水平中心线上半部及水平中心线下方α角范围内,α小于45° ;
b)测量蒸汽时,在水平中心线上;
c)测量液体时,在水平中心线上下α角范围内,当液体中含有固体颗粒时,在水平中心线上方;液体中含有气体时,在水平中心线的下方,α小于45°。
4、节流装置宜安装在水平管道上,亦可装在垂直管道上 (偏心或圆缺孔板除外) ,应考虑便于安装维护,必要时应设置操作平台。安装在埋地管道时,应设置地井。
5、偏心锐孔板必须安装在水平管道上。如被测液体中含有气体,锐孔应与工艺管道内圆顶点相切,取压孔位于管道横截面的水平中心线上;如测量含凝液的气体或含固体颗粒的液体,锐孔应与工艺管道内圆底点相切,取压孔位于管道顶部或水平中心线上。
2
均速管流量计的安装应符合以下规定

注:本条适用于均速管类(例ITABAR, VBRABAR, ANUBA等)流量计、比托管流量计及其变形产品如V形比托管(V - cone )流量计和比托式文丘里管的安装。
表6 均速管流量计上下游侧要求最小直管段

1、均速管流量计应安装在被测介质完全充满的管道上。
2、均速管流量计宜安装于水平管道上: 当测量气体、蒸汽时. 也可安装于垂直管道上。
3、均速管流量计在工艺管道上截面上的插入方位应满足下列要求:
a)在水平管道上安装、铡量气体时,应在水平线以上且与水平线夹角30°~150°的范围内;
b)在水平管道上安装、测量液体和蒸汽时,应在水平线以下且与水平线夹角-50° ~-130°的范围内;
c)在垂直管道上安装时,可在与管道中心线垂直的平面内的任意位置;
d)均速管流量计测压孔开孔中心线与管道中心线的偏差应小于3°;均速管杆中心线与管线垂直度偏差应小于5°,与管道中心线的偏差应小于3°。
4、测量精度要求为±1%时,均速管流量计上、下游侧直管段长度应符合表6的要求。测量精度要求为±3%时,至少应有上游侧3D 、下游侧2D 的直管段长度。
5、均速管流量计不可用于测量两相流及工作温度低于饱和温度的蒸汽流量测量。
3
转子流量计的安装要求如下:

1、转子流量计必须垂直安装,介质的流向必须由下向上。
2、宜安装旁路阀和前后切断阀。
4
靶式流量计的安装要求如下:

1、靶式流量计可安装在水平或垂宜管道上,如介质中含固体悬浮物,应安装在水平管道上。
2、宜安装旁路阀和前后隔断阀。
3、上游侧直管段不应小于5D ,下游侧不应小于3D。
4、测量易凝、易结晶或含悬浮颗粒的介质时,如流量计备有冲洗管嘴,应接上冲洗管线.
5
涡轮流量计的安装要求如下:

1、涡轮流量计宜安装在水平管道上。
2、需要精确计量的场合,上游侧直管段(包括整流器)不应小于20D,下游侧为5D。一般场合上游侧直管段可为10D,下游侧为5D.
3、在连续操作的场合,应安装旁路阀和前后切断阀.
4、上游侧宜装过滤器,如被测液体中含有气体,则上游侧还应装除气器。过滤器、除气器应位于直管段之前。
6
齿轮和腰轮流量计的安装要求如下:

齿轮流量计

腰轮流量计
1、齿轮和腰轮流量计可安装在水平或垂直 (直径较小时) 管道上,安装在垂直管道上时,齿轮轴或转子 (腰轮) 应处于水平位置。
2、在连续操作的场合,流量计应安装旁路阀和前后切断阀。
3、上游侧应装过滤器。当液体中含有气体时,上游侧还应装除气器。
4、如在垂直管道上,应按图2安装。

图2 齿轮和腰轮流量计在垂直管道上的安装
1—流童计;2一过滤器;3—切断阀;4一旁路阀。
5、直径大于或等于150mm的流量计和过滤器应加支撑。
7
电磁流量计的安装要求如下:
1、电磁流量计应安装于被测介质完全充满的管道上.
2、一般计量场合,上游直管段长度不应小于3D ,下游直管段长度不小于2D ; 需要精确计量的场合,上游直管段长度不应小于10D ,下游直管段长度不小于3D .
3、插入式电磁流量计在水平或倾斜管道上安装时,探头应安装于管道中心线平面上下45°的范围内,如图3所示。

图3 电磁流量计探头在水平管道上的安装
4、插入式电磁流量计探头中心线应与管道中心线相垂直。
5、当被测流体不接地时,电磁流量计应与工艺管道绝缘隔离,其电源及输出信号应采用变压器隔离,如图4所示。

图4 不接地流体的电气连接
当被测流体接地时,电磁流量计表体与工艺管道应良好地连接并接地,如图5所示。

图5 接地流体的电气连接
8
涡街流量计的安装要求如下:

1、测量液体时涡街流量计应安装于被测介质完全充满的管道上。
2、涡街流量计在水平敷设的管道上安装时,应充分考虑介质温度对变送器的影响。
3、涡街流量计在垂直管道上安装时,应符合以下规定:
a)测量气体时。流体可取任意流向;
b)测量液体时,液体应自下而向上流动。
4、涡街流量计下游应具有不小于5D (流量计直径) 的直管段长度,涡街流量计上游直管段长度应符合以下规定:
a)当工艺管道直径大于仪表直径 (D ) 需缩径时,不小于15D;
b)当工艺管道直径小于仪表直径 (D ) 需扩径时,不小于18D;
c)流量计前具有一个900 弯头或三通时,不小于20D ;
d)流量计前具有在同一平面内的连续两个 900 弯头时,不小于40D ;
e)流量计前具有不同平面内的连接两个900 弯头时,不小于40D ;
f)流量计装于调节阀下游时,不小于 50D ;
g)流量计前装有不小于2D 长度的整流器,整流器前应有2D , 整流器后应有不小于8D 的直管段长度。
5、被测液体中可能出现气体时,应安装除气器。
6、涡街流量计应安装于不会引起液体产生气化的位置。
7、涡街流量计前后直管段内径与流量计内径的偏差应不大于3%。
8、对有可能损坏检测元件 (旋涡发生体) 的场所,管道安装的祸街流量计应加前后截止阀和旁路阀,插入式涡街流量计应安装切断球阀。
9、涡街流量计不宜安装在有震动的场所。
9
质量流量计的安装要求如下:

1、质量流量计应安装于被测介质完全充满的管道上。
2、质量流量计宜安装于水平管道上; 当在垂直管道上安装时,流体宜自下而上流动,且出口留有适当的直管长度。
3、当用于测量易挥发性液体 (如轻烃,液化气等) ,应使流量计出口处压力高于液体的饱和蒸汽压力;流量计不宜安装于泵入口管道上; 当安装于垂直管道上时,应安装于管道的最低处。
4、Ω管型质量流量计在水平管道上的安装,应符合以下规定:
a)测量气体时,Q 型管应置于管道上方;
b)测量液体时,0 型管应置于管道下方。
5、直管型质量流量计在水平管道上安装时,应充分考虑介质温度对变送器的影响. 变送器处的环境温度不应高于60℃。
6、直径大于等于80m m的质量流量计应加支撑。
7、被测液体中可能含有气体时,应加除气器。
8、质量流量计宜加前后切断阀和旁路阀。
10
气体热质量流量计的安装要求如下:

1、气体热质量流量计宜安装于水平管道上: 当气体流速较低或水平直管段长度不能满足要求时,可安装于垂直管道上。
2、气体热质量流量计下游直管段长度应不少于5D (工艺管径),上游直管段应符合以下规定:
a)上游扩径、缩径、具有一个 90°弯头或三通时,不小于 10D ;
b)上游具有同一平面内连续两个 900 弯头时,不小于 15D ;
c)上游具有不同平面内连续两个 900 弯头时,不小于 30D ;
d)上游装有调节阀时,不小于40D。
3、插入式气体热质量流量计宜安装切断阀。
11
超声波流量计安装设计

超声波流量计应按照制造厂的规定进行安装设计。
5
物位测量仪表
1
物位测量仪表一般安排如下:

1、物位测量仪表的仪表连接头 (管嘴) 位置应避开进入设各物流的冲击。
2、仪表的观测面应朝向操作通道,周围不应有妨碍维修仪表的物件。物位测量仪表宜安装在平台一端,或加宽平台。
3、物位测量仪表的仪表连接头 (管嘴) 如在设备的底部,应伸入设备100mm。
4、测量界位时,物位测量仪表的上部仪表连接头 (管嘴) 必须位于液相层内。
5、数个液位计组合使用时,宜采用连通管安装型式。
2
玻璃板 (管) 液位计的安装要求如下:

1、用玻璃板 (管) 液位计和浮球 (浮筒) 液位计测量同一液时,玻璃板 (管) 液位计的测量范围应包括浮球 (浮筒) 液位计的测量范围。
2、数个液位计组合使用时,相邻的两个液位计在垂直方向应重迭150~250mm ,其水平间距宜为200mm。
3、数个液位计组合使用时,宜采用外接连通管安装,连通管两端应装切断阀,玻璃板 (管) 液位计装在此管上,可不另装切断阀。
3
外浮筒液位计的安装要求如下:

1、液位计两端应装切断阀。
2、液位计测量范围的中间位置。
3、顶底式法兰式液位计,上下仪表连接头 (管嘴) 的间距应至少比测量范围多500mm。
4
内浮筒液位计的安装要求如下:

1、正常液位应在浮筒的中间位置。
2、液位波动较大时,应加防波管。
5
内浮球液位计的安装要求如下:

1、液位计安装法兰的水平中心线应与正常液位一致。
2、在浮球活动范围内不应有障碍物,在物流冲击较大的场合应加防冲板。
6
磁致伸缩式液位计的安装要求如下:

1、磁致伸缩式液位计宜安装于容器顶部或容器侧面引出的连通管顶部。
2、安装于拱顶罐或球罐顶部的磁致伸缩液位计宜采用法兰安装方式,法兰式仪表连接头 (管嘴)的内径应大于浮子直径。
3、当安装于容器外的连通管上时,连通管内径应大于浮子外径,连通管应采用非导磁材料 (如不锈钢、铝或合金) 制作。
7
超声波及微波 (雷达) 液 (料) 位计的安装要求如下:

1、测量液位的场合,宜垂直向下检测安装。
2、测量料位的场合,超声波或微波的波束宜指向料仓底部的出料口。
3、超声波或微波的波束中心距容器壁的距离应大于由束射角、测量范围计算出来的最低液 (料)位处的波束半径。
4、超声波或微波的波束途径应避开容器进料流束的喷射范围。
5、超声波或微波的波束途径应避开搅拌器及其它障碍物。
6、超声波或微波液 (料) 位计的安装,还应符合制造厂的要求。
8
导波雷达与电容式液位计的安装应符合下列要求:

1、液位计应安装于储罐的顶部,避免与设备内的可动部件相碰; 当设备内介质波动剧烈时,应对导波杆 (探头) 加透孔式保护管固定。
2、液位计在设备外连通管上安装时,应符合下列规定:
a)导波杆 (探头) 的长度应包括上部和下部测量死区,其端部应低于连通管下部连接口中心至少50mm ;
b)采用双杆式探头的导波雷达液位计时,连通管直径不小于80mm ; 采用单杆式探头的导波雷达液位计时,连通管直径不少于50mm。
3、采用电缆探头式导波雷达液位计测量大液位时,应在设备底部对电缆探头进行拉直固定,液面波动剧烈的场合应加透孔式保护管固定。
4、被测介质温度高时,宜将变送器分离安装。
5、导波雷达与电容式液位计的安装还应符合制造厂的要求。
9
静压式液位测量仪表的安装应符合以下规定:

1、单法兰式液位计的仪表连接头 (管嘴) 距罐底距离应大于300mm ,且处于易于维护的方位。
2、双法兰远传式差压液位计的安装高度不宜高于容器上的下取压法兰口,并精确计算出零点和负迁移量: 对传导毛细管应用角钢或钢管进行固定,环境温度变化大的场所应采取绝热保温措施。
3、采用差压变送器测液位的安装应符合以下要求:
a)上下取压仪表连接头 (管嘴) 之间距离应大于所需测量范围; 下取压仪表连接头 (管嘴) 距罐底距离不小于200mm ,且避开液体抽出口: 上取压仪表连接头 (管嘴) 应避开气相喷入口,无法避开时应采取防冲措施;
b)测量易挥发或易冷凝介质液位时,应在负压侧 (气相) 加隔离罐或在正负压两侧均加隔离罐,并精确计算出零点和负迁移量;
c)测量蒸汽锅炉汽包液位时,应安装温度自补偿式平衡容器,并宜对导压管进行伴热和隔热保温。
4、采用插入式反吹法测量液位时,插入导压管的端部距罐底距离至少200mm,并切削成斜坡状。
10
放射性物位仪表的安装

放射性物位仪表的安装应严格按照制造厂的要求进行,并符合中华人民共和国有关卫生和安全防护的规范.
11
钢带液位计和浮标液位计的安装
钢带液位计和浮标液位计的安装应符合制造厂的要求。
6
工业过程分析仪表

1
取样点位置的确定应满足以下要求:
1、该点样品能及时、准确地反映过程流体的被测参数的变化,是可测量的工艺流体。
2、该点与过程校正点 (一般为调节阀、加热或冷却器) 之间的工艺过程滞后时间短。
3、能提供清洁、干燥的样品。
4、能得到适当的样品压力和温度。
5、易于接近、维护。
6、取样器头部宜伸至管道的中心,且取样口背向样品流向。
7、取样点应取在工艺管道的顶部或侧面,不可取在工艺管道底部。
2
分析仪表的位置应满足以下要求:
1、尽量靠近取样点,易于接近和维护。
2、尽量避开下列场合:
a)热设备或管道的影响;
b)冲击或振动的影响;
c)可能产生机械损伤的场合;
d)强电磁干扰的场合。
3
取样系统的安装要求如下:
1、取样系统的材质应符合以下规定:
a)不与样品起反应;
b)不从样品中吸取组分;
c)不得通过渗透或扩散使杂质进入样品或从取样系统组件浸出来物质进入样品。
2、取样系统的管路设计应符合下列规定:
a)取样系统的管道和管配件应作脱脂、除油和除污处理,无机械损伤和泄漏;
b)在保证分析仪所需样品流量的前提下,应使取样系统各组件及管容量最小;
c)在管道压降允许的前提下,应使取样系统中样品流速尽可能高;
d应采取隔热、伴热或冷却措施,保证样品在取样系统中不发生相变或反应;
e)当工艺系统为负压操作时,应采用泵吸法进行采样;
f)工艺过程物流中含有颗粒或粉状催化剂时,取样管路应有除尘、过滤和反吹措施。
3、取样系统应设置快速取样回路,以下情况除外:
a)分析仪直接安装于取样点或靠近取样点;
b)分析可直接放空的气体 (如空气,烟道气等) 的分析仪表;
c)分析可直接排入污水系统的水分析仪表。
4、快速取样回路应将从工艺物料中取出的样品送回到工艺系统中去。快速取样回路中样品流动的动力宜采用下列方式:
a)工艺管道上取样点与返样点之间的差压;
b)采样和返样机械泵 (或气体、蒸汽喷射泵)。
5、对无法经济地送回工艺系统中的分析后废样品的处理应符合下列规定:
a)不允许就地排放烃类和化学类液体,应设专用的样品回收系统;
b)符合卫生排放标准的水样可排入地下雨水排放系统;
c)符合卫生排放标准的气体可就地放空;
d)少量轻烃气体或氢气可引至高处排放到大气中,使其迅速扩散至低于爆炸性气体混合物的下限浓度;
e)有毒气体应采取措施排放至安全地点,不得就地直接排入大气。
4
样品处理系统应具有下述的部分或全部功能:
1、将样品减压或增压为分析仪所要求的入口压力。
2、将样品减温或增温为分析仪所要求的入口温度。
3、提高样品温度,使气体至少高出其*点露**10℃,防止高沸点样品成份冷凝; 使液体样品至少高出其凝固点20℃ ,防止结晶析出。
4、将液相样品加热气化为气相分析仪所要求的气态样品。
5、采用分离器、聚集器或干燥器除去非样品水份。
6、滤除样品中的杂质和固体颗粒。
5
分析仪的安装应符合以下要求:
1、远传取样的分析仪应相对集中地安装于现场分析仪柜、分析仪棚或自动分析器室内。
2、自动分析器室应具有以下功能:
a)处在寒冷地区应具有加热保温设施;
b)处在暑热地区应具有降温设施;
c)通风良好或具有强制通风设施;
d)自动分析器室结构材料应不会产生影响分析仪稳定工作的因素或影响安全的因素;
e)自动分析器室应有供水和排污措施;
f)易于操作人员进入和维护;
g)附设有标准样品钢瓶安装设施;
h)自动分析器室内供电、供风、供汽应设计完善,照明条件良好。
3、自动分析器室内引入有可燃气体或有毒气体样品时,应设可燃气体或有毒气体检测报警仪表。
4、自动分析器室内的出口位置应使工作人员在装置区内发生紧急事故时可以安全撤离。
5、自动分析器室应由专业生产厂制造及内部安装。
6、自动分析器室内的安装位置应符合下列要求:
a)宜放在非爆炸危险场所,如设在1 区或2 区爆炸场所,必须采用相应的防爆措施;
b)自动分析器室内宜设在管廊附近。尽量缩短取样点及公用工程的距离;
c)自动分析器室内应避开能造成室内震动幅度大于0.lmm,频率超过25Hz的震源,否则应采取减振措施;
d)自动分析器室内不应设在对分析仪造成连续的强磁场干扰的场所;
e)自动分析器室内的位置应方便巡检及操作、维护、检修。
6
分析仪电气配线的设计
分析仪电气配线的设计应满足有关防爆规范的规定,并采取措施避免电磁干扰及电源对信号的干扰。
7
仪表阀门及管件
1
仪表导压管上阀门的型式规定如下:

1、一般宜选用承插焊式阀门,也可选用其他类型的阀门。
2、如导压管内是液体,管路最高处应采用截止阀作放空阀。
3、在导压管最低处应用闸阀、球阀或截止阀作排污阀。
4、阀门材质宜为碳钢或不锈钢,亦可根据工艺条件选用其他材质。
2
仪表导压管上的管件的选用规定如下:
1、弯头、直通、三通或四通接头宜采用承插焊连接方式。
2、引压管道上的可拆卸接头不宜超过3处,可拆卸接头宜采用螺纹或高质量卡套连接方式。
3、管件材质应等于或优于导压管的材质。
3
气动信号管道及气源管道:
1、供气管应从供气主 (支) 管上部或侧面引出并装切断阀,供气管的切断阀宜为螺纹连接闸阀或球阀。
2、供气管引至仪表处应安装气源阀。
3、供气管道上的阀门应为金属材质,室内可采用黄铜材质,室外及环境条件恶劣的场合宜采用碳钢或不锈钢阀门; 气动信号管道上的管件和阀门宜为不锈钢材质。
4、每台就地气动仪表宜安装一台小型过滤减压阀。
5、气源管道上的管件及阀门宜采用螺纹连接。
6、气动信号管上的管件宜采用卡套连接。
—END—
下一期预告
周四:仪表故障处理
