
连日来关于外教吸毒事件的报道,砸了英孚教育的招牌事小,毒害学生,误人子弟事大。再说我们大多数教育培训机构都存在随意招用无资质、无水平、无自律,甚至有违法犯罪前科的人员。一些教育培训机构招聘外教时,不看证书只看‘脸’,根本不去审查相关资料。事实上,国家对外教的资质并非没有制度规束。没有工作许可,不具备必需的资质,来华的外国人是不能当外教的。但是,一些培训机构对相关规定置若罔闻,没有把好关,甚至见利忘义、弄虚作假,拉大旗作虎皮,最终自砸招牌。
在现在的市场经济大潮中,人才流动日益频繁,用人单位急于引进人才,致使招聘过程的简单化、形式化,不注重入职审查,加上劳动合同法对双重劳动关系的间接承认,轻视入职审查将对用人单位用工带来很大风险。那么,企业如何将招聘、入职及试用期间的风险防范于未然,入职把关是企业人力资源管理首要的工作。

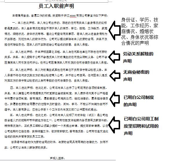
1、入职者年龄:
入职者的年龄直接关系到双方劳动关系是否成立?用人单位承担因使用童工而被劳动部门处以罚款等处罚风险。措施:提供身份证、户口本、护照等进行比对,留下复印件备查备档。
2、入职者身份:排除借用他人身份证入职的情形,避免以下两方面的法律风险:一是若该员工有违法违纪行为而离去,企业无法通过其虚假身份追究其法律责任;二是若发生工伤,社保局可拒绝赔付工伤赔偿款,导致由用人单位承担因审查不严的过错工伤赔偿法律风险。措施:提供身份证、户口本、护照等进行比对,留下复印件备查备档。
3、入职者健康状况:若员工身体状况不佳,如果入职后出现治疗或病休,那么员工在医疗期未满之前,公司无法解除劳动关系,且公司还需支付医疗期工资,这不仅给公司造成相关工作停滞,而且还给公司造成支付医疗期工资的损失。措施:组织入职前统一体检,或让入职者提供近期体检证明,留下资料备档。
4、入职者履历及相关资格:入职者履历及相关资格是企业认可员工工作能力的初步证据,企业应予以重视,且有造假情形员工存在严重诚信问题,应及时剔除。措施:让入职者提供学历、职称、技能、执业等证明材料,留下复印件备查备档,以便后期进行背景调查。
5、入职者与原单位之间的劳动关系:劳动合同法第九十一条规定“用人单位招用与其他用人单位尚未解除或者终止劳动合同的劳动者,给其他用人单位造成损失的,应当承担连带赔偿责任。”持有证明员工已与原单位解除劳动关系的证明能完全避免上述法律风险。措施:让入职者提供解除劳动关系证明,留下复印件备查备档,以便后期进行背景调查。
6、入职者是否与原单位有竞业(保密)限制约定:用人单位使用与原用人单位存在竞业限制的员工,可能使用人单位从原用人单位的商业秘密中受益,从而导致企业承担连带赔偿责任。措施:让入职者提供相关证明,提供原单位的联系方式或证明人,以便进行工作背景调查,留下相关复印件备查备档。

为了确保入职者提供的资料真实性,除了提供上述的身份证、户口本、护照、学历、职称、技能、执业等证明材料,结合面试,深入了解甑别简历的真实度以外,让入职者作真实性声明,并在入职声明资料上签字确认,特别是管理人员,还得注意让其授权做背景调查,尤为重要。

英孚教育总部公关工作人员徐佶称,对于应聘外籍教师的背景审查,英孚英语参考的是第三方机构进行的调查。从事件来看,英孚教育还是重视入职审查的,关键是第三方机构的可靠度,所以关键还是要靠企业自身的把关。
《劳动合同法》赋予了用人单位对劳动者与劳动合同直接相关的基本情况的知情权,对拟录用人员做好入职审查与管理,不仅有利于把好入门关,更重要的是为将来可能发生的劳动争议留存必要的证据。
相对应的,《劳动合同法》规定用人单位应尽如实告知义务,即用人单位应对劳动者的工作内容、工作条件、工作地点、职业危害、安全生产状况、劳动报酬以及劳动者要求了解的与劳动关系有关的其他情况,怎么操作才能降低用工风险,下回告知。
