本文由滁州师出教育整理提供,希望给备考教师考试的考生提供帮助,从资格证到教师考编,师出教育一路相伴。师出教育,我们用心培训教师!微信咨询(czshichujiaowu)滁州师出教育

一、考情分析
西方代议制是历史学科教师招聘笔试考试的重要考点,这一考点的内容较为丰富,主要包含英国的君主立宪制、美国的民主共和制、法国和德国的代议制等内容。在教师招聘考试中多以单项选择题、材料分析题的形式出现,故将此部分内容整理如下,以供大家备考。
二、知识呈现
(一)英国君主立宪制的特点及影响
1.特点
(1)在君主立宪政体下,君主处于“统而不治”的地位,其作为国家象征的地位更为突出。
(2)国家的权力中心在议会,法律上赋予国王的权力都由内阁和议会行使,由内阁掌握行政权并对议会负责。
(3)君主立宪制以责任内阁制为核心,以代议制民主为基础。内阁权力逐步扩大。
2.影响
(1)维护了政局的稳定:《权利法案》颁布后,英国长期以来议会与国王的争斗趋于缓和,政局渐趋稳定,为英国社会的发展创造了条件。
(2)为工业革命创造了条件:17、18世纪英国政府采取各种措施保护知识产权,拓展海外市场,保护英国经济的发展,为工业革命的到来创造了条件。
(3)扩大了对外殖民扩张:君主立宪制确立以后,在资产阶级的推动下,英国加紧了对世界殖民霸权的争夺,18世纪中期取得世界殖民霸主的地位。
(4)推动了文化的繁荣:相对宽松的环境推动了文化的繁荣,出现了雪莱、拜伦等浪漫主义文学大师,达尔文提出进化论等。
(二)美国的民主共和制
1.1787年宪法
(1)内容

(2)基本原则
联邦制原则:即“联邦与州分权”的原则,联邦政府与州政府实行分权。联邦的权力是各州赋予的,但是联邦的地位高于州的地位。
分权与制衡原则:立法、行政、司法三权分立,相互制衡。
民主原则:总统和国会议员都由选举产生,实行任期制,并对选民负责。
(3)多角度评价1787年宪法
从政治制度的发展看:宪法使美国率先确立了联邦制、三权分立制和民主共和制。联邦制赋予联邦政府强有力的权力,巩固了国家统一;三权分立体制有利于防止*制专**独裁,保障资产阶级民主;民主共和制从制度上根本否定了封建*制专**制度。这些对后来的资本主义国家起了示范作用。
从对美国发展的影响看:宪法调整了大州与小州的矛盾、南方与北方的矛盾,使美国在政治上获得了长期稳定的发展;一系列治国原则的确立使美国建立了相对民主的资产阶级政治制度,为美国经济的迅速发展奠定了基础。
从历史局限性看:它承认黑人奴隶制,留下种族歧视和种族压迫的烙印;印第安人、黑人奴隶和妇女的选举权被剥夺(经后来修正,得以恢复)。
2.两*党**制
(1)形成:19世纪20年代末至30年代初,是美国两*党**制形成的重要时期;19世纪50年代中期,民主*党**与共和*党**两*党**的对峙格局最终形成。
(2)特点
两*党**制与总统制相结合。美国的总统选举受到政*党**控制,国会也形成两*党**对垒的局面。
两*党**制组织结构松散,没有严格的纪律约束。
(3)本质:两*党**都是资产阶级政*党**,都是资产阶级统治的工具。
(4)作用:两*党**的存在起到相互监督之效,限制当权政*党**滥用权力;两*党**轮流执政,调整政策,有利于满足民众的某些需求,缓解阶级矛盾,从而巩固资产阶级的统治。
(三)法、德两国代议制的确立
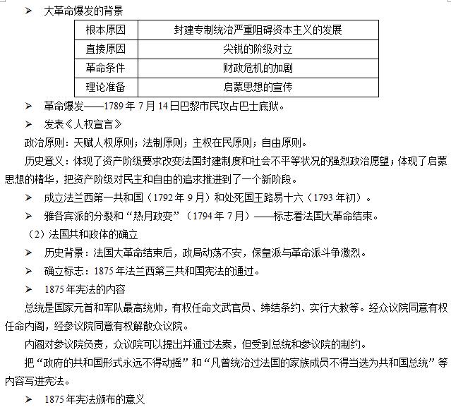
1.法国:共和制确立的艰难历程
(1)法国大革命与《*权人**宣言》

从法律上阻断了保皇派复辟的道路,最终确立了共和政体。
1875年宪法是工业革命完成后的必然结果,为工业资产阶级提供了分享政权的机会,促进了法国工业资本主义的发展。
2.德国:1871年宪法的颁布
(1)颁布时间:1871年4月,德意志帝国宪法颁布。
(2)宪法的内容
确立了德国的联邦体制;确立了德国的君主立宪政体。
德意志皇帝为国家元首,拥有任命官吏、创制法律、统率*队军**、决定对外政策及主宰议会等大权,宰相对皇帝负责;议会由联邦议会和帝国议会组成。
(3)对宪法的评价
局限性:民主立宪是虚,君主*制专**是实,普鲁士的军国主义传统得以延续,带有浓厚的封建性、军事性色彩。
进步性:帝国的成立和宪法的颁布是德国迈入资本主义时期的标志;德国资本主义经济得到迅速发展。
三、知识巩固
1.2014年9月18日,苏格兰就是否脱离英国而独立举行公投,联合王国面临分裂危机,此前有些英国国会议员建议,女王应该介入。白金汉宫却罕见地发表公开声明说,女王在公投上将保持中立。英国女王之所以在苏格兰公投问题上“保持中立”,因为( )。
A.英王只是国家统一的象征,对政治没有任何影响
B.独立公投是苏格兰内部事务,与英王无关
C.根据英国法律,女王对政治议题须保持中立立场
D.即便独立,女王还是苏格兰国家元首
2.1791年,美国《权利法案》列举了宗教自由、言论自由、新闻自由、*会集**自由,保留和携带*器武**的权利,不受无理搜查和扣押的权利。还规定宪法中未明确授予联邦政府、也未禁止各州行使的权力,保留给各州或人民行使。该法案内容( )。
A.标志着美国政*党**制度的形成
B.体现了美国民主政治的发展
C.使美国联邦制得以确立
D.是对《邦联条例》的有效补充
3.美国最高法院建立于1790年,它在政治体制的运行中发挥了重要作用。阅读材料,回答问题。
材料一 经济危机为罗斯福扩充总统权力扫清了障碍。为了制止危机,此时的国会对总统要求的立法都一一应允。根据司法审查权的原则,一个法律是否合乎宪法是由最高法院来作最终的裁决,而新政的政治理想没有得到最高法院的支持。从1935年开始,最高法院相继将《全国工业复兴法》《农业调整法》等宣布为违宪。罗斯福决定改组最高法院,用增加法官人数的办法将支持他的人安排进最高法院,但他的改组计划在国会遭到挫折。
——摘编自王希《原则与妥协——美国宪法的精神与实践》
材料二 在公共教育领域美国一直存在种族隔离。南方各州中小学实行黑人、白人学生分校。1896年最高法院判决的普莱西案确立了“隔离但平等”的原则,确认种族隔离制合法。二战期间,大批黑人从军参战,投身于国防工业和其他产业部门,平等意识提高。战后他们纷纷投入争取平等权利的斗争。黑人牧师布朗向最高法院上诉,要求结束黑白分校状况。1951年最高法院受理了布朗案。1954年最高法院判决,隔离使黑人学童“痛感社会地位低贱,进而摧折其身心至于无法弥补”,因此公共教育事业决不容许“隔离但平等”原则存在。布朗案吹响了结束种族隔离制度的号角。
——摘编自任东来等《美国宪政历程:影响美国的25个司法大案》
(1)据材料一并结合所学知识,概括最高法院与罗斯福之间的矛盾及其产生的背景。
(2)据材料二,指出最高法院对种族隔离制的两次判决有何变化及变化的原因,说明这两次判决的不同目的。
(3)据材料一、二并结合所学知识,简析最高法院在美国政治运行中的作用。
参考答案及解析
1.【答案】C。解析:英王是国家统一的象征,同时也是英联邦首脑,起着维系英联邦的纽带作用,故A项错误。公投前苏格兰还是英国的一部分,英王作为国家元首,不能说“无关”,故B项错误。按照英国法律,英王“临朝不理政”,是“统而不治”的虚君,故C项正确。D项没有事实依据,故排除。
2.【答案】B。解析:材料与政*党**政治的形成无关,故A项错误;根据材料“列举了宗教自由、言论自由、新闻自由、*会集**自由,保留和携带*器武**的权利,不受无理搜查和扣押的权利。还规定宪法中未明确授予联邦政府、也未禁止各州行使的权力,保留给各州或人民行使”可知,以上规定是在维护和保障民主政治的发展,故B项正确;美国联邦制确立的标志是1787年宪法的颁布,故C项错误;材料是对1787年宪法的有效补充,而不是对《邦联条例》的有效补充,故D项错误。
3.【参考答案】
(1)矛盾:最高法院否定新政的部分法令;罗斯福对最高法院的判决不满(司法权与行政权的冲突)。
背景:美国爆发经济危机;罗斯福推行国家干预政策(行政权过度扩张);最高法院行使司法审查权。
(2)变化:由肯定变为否定(由合法变为违法)。
原因:黑人力量(平等意识)的增强;黑人争取权利的斗争;法官不再固守传统。
目的:第一次是为了维护种族主义者利益;第二次是为了缓和种族矛盾。
(3)作用:完善分权与制衡的机制;有利于社会稳定;有时也有碍民主公正。