《“十四五”数字经济发展规划》(以下简称《规划》)指出:发展数字经济是把握新一轮科技革命和产业变革新机遇的战略选择。数字经济是数字时代国家综合实力的重要体现,是构建现代化经济体系的重要引擎。世界主要国家均高度重视发展数字经济,纷纷出台战略规划,采取各种举措打造竞争新优势,重塑数字时代的国际新格局。

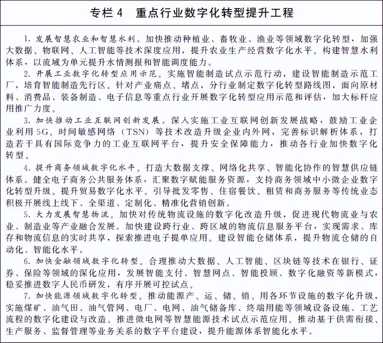
《规划》把“大力发展智慧物流”列为“重点行业数字化转型提升工程”之一。明确提出:加快对传统物流设施的数字化改造升级,促进现代物流业与农业、制造业等产业融合发展。加快建设跨行业、跨区域的物流信息服务平台,实现需求、库存和物流信息的实时共享,探索推进电子提单应用。建设智能仓储体系,提升物流仓储的自动化、智能化水平。
近年来,国家发布了多项政策(不完全统计),来推进物流数字化转型:

物流数字化转型的本质
中国物流与采购联合会副会长蔡进在“数字经济与物流、供应链的创新发展”中提到:物流和供应链的数字化的转型是一种必然的趋势。物流和供应链的数字化是先进的科学技术和现代的组织方式的融合。它所要推动的是重构组织模式,包括物流组织模式,包括供应链的组织模式,从而不断的提高物流与供应链的网络化、智慧化、服务化水平。

物流数字化转型的路径
总体来看,物流数字化转型需要经历两个阶段,即:物流业务数字化,物流数字业务化。
物流业务的数据化:物流业务的数据化是要解决数据有无的问题。借助于各种先进的信息技术手段,采集物流过程各种信息,实现物流环节中人员,车辆,货物,装备,场站,门店等不同物流要素的充分物联网化。在以上物流要素的充分物联网化的基础上,再结合物流企业具体业务场景,实现物流各个业务主体,不同物流网络的互联互通和物流业务的数字化。
物流数据的业务化:在物流数字化的基础上,会产生大量的物流数据,对这些物流数据的挖掘和利用,会催生新的业务,这就是物流数据的业务化。这些业务包括但不限于,物流业务优化服务、以数据为基础的调度服务、物流业务数据模拟服务、物流供应链金融服务、宏观经济分析服务等。(来源:数商云)
物流数字化转型的意义
我国物流行业一直处于“多小散乱”的状况,作为支撑国民经济发展的基础性、战略性产业,虽然市场规模大,但因为产业布局、标准化、组织管理等方面的原因,行业的运行效率较低。
在物流业务运作层面,环节多、监控难、管理弱,供需不平衡、运输过程不可控等因素导致的不确定性,以及信息不透明、沟通层级多形成的数据孤岛问题,正在不断强化物流数字化的价值。
另外,物流行业一直存在的税负问题,以及业务规范化管理问题,在传统的运作模式下,无法得到有效的解决。
以上,都是交给物流数字化来解决的问题,那么数字化转型能够为物流行业解决哪些问题呢?
1.供需资源集约整合
物流企业数字化转型,能够通过平台化优势跨地域吸纳和管理社会运力,打造优质运力池,同时通过服务能力的提升来获得更优质更多的订单,实现供需资源集约整合。通过标准化的管理,推动行业从“多小散乱”的状况向规范化、规模化发展。
2.管理运营能力提升
运营能力体现了物流企业的服务能力,同时运营能力也直接关系到物流运输业务的品质,关系到物流成本和效能。传统物流运营对人的经验的依赖性非常强,这种方式不仅容易出错,而且耗费大量的时间和人力,使得物流运营效率低下。数字物流通过智慧化的条件匹配,实现智慧调度和运营,实现物流运输的提质降本增效。
3.嵌入供应链,融入产业链
在数字化转型的大潮下,制造业、商贸、农业的数字化转型也正在如火如荼地进行中,他们对物流服务的要求越来越高:第一是控制成本,第二是订单状态的可视化,然后是自动化、信息化,要求时效提升,物流管控力加强等等。物流行业的发展与货主企业深度融合,需要越来越多、越深入地切入到不同产业不同供应链的业务环节。物流数字化,则是与不同产业供应链对接的接口。
4.解决税收断链及监管治理
税负率偏高,增值税税负较重,可以说是物流行业长期以来的“顽疾”。近几年,国家通过出台网络货运相关税务政策,以及多方面的税务支持,来解决物流行业增值税进项抵扣不足的关键问题;另外,物流行业要实现数字化治理,业务数据的获取是前提,物流数字化转型,除了能够对物流业务进行有效监管以外,还要对它进行规范,在规范中推动物流行业的有序健康发展。
网络货运,物流数字化转型最佳方案
在物流行业数字化转型众多解决方案中,网络货运无疑是最受关注的。其优势特色包括:
- 网络货运平台利用互联网技术,整合车源、货源、解决传统物流运输组织调度问题,促进物流资源集约化管理。
- 对物流业务进行智慧调度和运营管理,实现物流运输的提质降本增效,实现数字化、现代化、智能化管理。
- 帮助企业取得合规发票,并通过运营数据监测,促进平台企业规范化运营。
- 利用平台优势,将业务覆盖到全国各省市,任何一个地方的运输资源均可整合至平台,平台集聚效应凸显,大大推动物流业务的规模化发展。
尽管网络货运确实能够为物流企业带来很多的发展优势,但是我们依然能够看到,不少平台企业在运营过程中存在很多问题,以至于运营效果并不理想,其主要原因在于两个方面:
一个是从技术角度来看,平台是否能够很好地支撑业务运营,帮助企业提高业务流程管理能力;
另一个方面则是从运营角度来看,是否具备运营网络货运平台的能力和经验。
传统物流企业该如何跨过技术和运营难关,平稳地切入到网络货运领域,实现数字化升级呢?
选择与专业的网络货运平台软件开发服务商合作,获得咨询/调研/申报、平台搭建/技术对接、运营帮扶、后期维护一站式服务。这样,可以省时、省力搭建起功能完备、技术过硬、并且能够与企业自身业务高度吻合的网络货运平台,实现平台技术有效支撑,运营帮扶快速切入。

本文由【指南车物流软件】发布,助力传统物流企业数字化、智能化。帮助物流企业转型升级、降本增效,税务合规,五流合一。
(关注“指南车物流软件”获取更多物流信息)