大家好,我是李工,创作不易,希望大家多多支持我。今天给大家分享的是 采样保持电路。
主要是关于:采样保持 名词解释 、采样保持电路 工作原理 、采样保持电路 功能 、采样保持电路 作用 以及采样保持电路 设计 。
一、采样保持名词解释
采样保持电路 从模拟输入信号中提取样本并将它们保持特定时间段,然后输出输入信号的采样部分。
采样保持电路仅适用于对几微秒的输入信号进行采样。
采样保持电路 由 开关器件 、 电容 和 运算放大器 组成。电容是采样和保持电路的核心,因为它是保持采样输入信号并根据命令输入将其提供到输出端的电路。
采样电路 主要用于 模数转换器 ,以消除输入信号中的某些变化,这些变化可能会破坏转换过程。
最简单的采样保持电路原理图 如下图所示。

最简单的采样保持电路
- Vs:输出信号
- C:电
- S:作为开关工作的 MOS 晶体管
- Va:输入信号
二、采样保持电路
典型的 采样保持电路框图 如下:

采样保持电路框图
一般施加的 输入电压信号是连续变化的模拟信号 。提供命令输入来触发输入信号的采样和保持。 命令输入只不过是一个开/关信号,用于开始/停止输入信号的采样 ,一般是PWM。采样和保持过程取决于命令输入。
当开关闭合时,信号被采样,当它打开时,电路保持输出信号。开关的开/关状态由指令输入控制。
时钟脉冲激活开关 (S) 。根据时钟脉冲,输入信号被采样或保持为最近采样的值。当时钟脉冲为高电平时对输入信号进行采样,并在时钟脉冲为低电平时保留这些值。该电路可以在两种模式下工作,这取决于采样和保持时钟信号的逻辑电平。时钟切换的输入脉冲和电路的输出如下图所示。

开关时钟脉冲和电路输出
三、采样保持电路功能及工作原理
采样保持电路的工作原理可以通过其组件的工作原理来简单理解 。构建采样保持电路的主要部件包括一个 N 沟道增强型 MOSFET、一个电容和一个高精度运算放大器。
作为开关元件,使用了 N 沟道增强型 MOSFET。输入电压通过其漏极端子给出,控制电压也通过其栅极端子给出。
当施加控制电压的+ve 脉冲时,MOSFET将处于激活状态。它充当闭合开关。相反,当控制电压为零时,MOSFET 将处于停用状态并作为打开的开关工作。
使用运算放大器的采样和保持电路:

使用运算放大器的采样和保持电路
当 MOSFET 作为闭合开关工作时,通过漏极端子提供给它的模拟信号将被馈送到电容器,然后电容将充电至其峰值。 当释放开关时,电容停止充电。由于电路末端连接了高阻抗运算放大器,电容将因此而产生高阻抗,因此无法放电。
指向电容将电荷保持准确的时间量,这可以称为持有期。而产生i/p电压样本的时间称为采样周期。运算放大器在整个保持期间处理的 o/p。因此,持有期对运算放大器有影响。
四、采样保持电路类型
采样保持电路有多种设计,下面将讨论一些采样保持电路,下面这些讨论的电路都使用了 JFET 作为开关。
在电路中,JFET 在采样时间内打开,在此期间保持电容中的电荷达到最大值,不能超过输入信号。当采样周期结束时,JFET 关断,保持电容与输入信号断开。通过断开电容,确保输出与输入电压保持一致,并且不随输入信号的变化而变化。可能是保持电容两端的电压具有低压差并且使用这两个缓冲器来补偿的情况,一个在输出端,另一个在输入端。
1、开环采样保持电路

开环式采样保持电路
由于这是一个开环电路,加上电路中没有反馈(闭环配置),因此它比闭环电路更快。另一方面,闭环设计通过反馈产生更高的精度。对于采样和保持电路,采集时间是一个关键因素,必须尽可能短。
2、闭环式采样
下面的反馈回路电路是上一个的改进变体,因为 JFET 的导通电阻包含在反馈回路中,所以其他两个参数决定了采集时间。

闭环采样保持电路
3、闭环采样和保持电压增益电路
通过提供电压增益,以下电路表现就很好。要计算电路的电压增益,可以使用反馈电阻 (Rf) 和输入电阻 (R1)(电压增益的公式如下所示)。
A = 1 + (Rf / R1)

闭环采样和保持电压增益电路
4、具有同相端子的闭环采样和保持电压增益电路
最后一个电路比上一个电路提供了一些优势。最重要的变化是保持电容的位置,这导致 的同相端电压相等,电容两端的电压除以放大器的增益。因此,保持电容充电更快,从而导致采集时间变得更快。

具有同相端子的闭环采样和保持电压增益电路
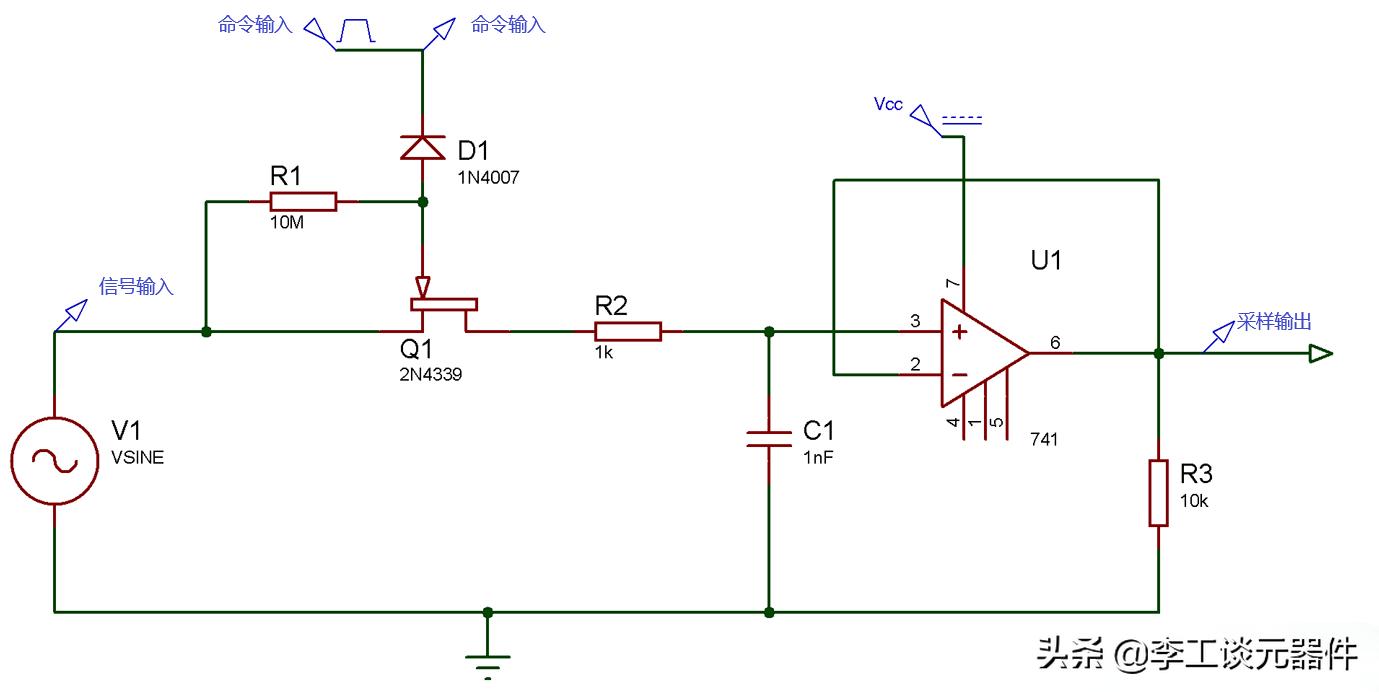
五、采样保持电路设计
1、采样保持电路设计所需组件
- UA741运算放大器 IC
- 2N4339 N 沟道 JFET
- 模拟输入和脉冲输入发生器
- 电阻(10k、10M)
- 二极管 (1N4007)
- 电容(0.1uf - 1nos)

采样保持电路
为了在输入端提供模拟信号,你可以使用 6-0-6 降压变压器。而且,为了向晶体管提供脉冲或 PWM 输入,你可以在非稳态模式下使用 555 定时器 IC。我们还需要一个直流电源来为运算放大器 IC 提供 Vcc,其范围为 +5 至 +15V。
2、采样保持电路设计的工作原理
你在电路上面图中可以看到的,我们使用了 2N4339 N 沟道 JFET、一个运算放大器和一个电容 。命令输入(PWM 输入)连接到 2N4339 晶体管的栅极端子。
将命令输入的初始电压设置为 -15V,脉冲电压设置为 15V。因此,只要命令输入电压为负,二极管就会正向偏置,从而导致晶体管导通,反之亦然。
运算放大器741在这里用作电压跟随器,因为电压跟随器通常具有高输入阻抗和低输出阻抗。这在输入信号为低电流时使用,因为电压跟随器可以为下一级提供足够的电流。
因此,每当命令输入为高电平时,晶体管就作为闭合开关工作,此时电容开始充电至其峰值并存储输入信号的样本,以便晶体管处于导通状态。
现在,当命令输入为低电平时,晶体管作为开路开关工作,电容将经历高阻抗,因此它无法放电并在特定时间段内保持电荷。这个时间被称为持有期。并且,电路对输入信号进行采样的时间称为采样周期。
六、采样保持电路性能参数
1、输入输出波形

采样保持电路输入输出波形
从上图中可以清楚地看出, 采样保持电路在命令输入为高电平时对输入信号进行采样,并在输出端复制相同的采样。 当命令输入为低电平时,它保持采样信号的最后一个电压电平。
如果我们 模拟我们的采样保持电路,我们将得到下面波形。

采样保持电路输入输出波形
2、采集时间
在采样期间,采集时间是保持电容中的电荷达到接近输入电压的水平所需的时间。采集时间受三个因素影响:
- RC 时间常数 ,其中 C 代表保持电容,R 代表导通电阻,用于计算时间长度的常数。
- 运算放大器压摆率 , 是晶体管中的晶体管中的晶体管中的晶体管中的晶体管的速率。
- 运算最大放大器的输出电流 。

采集时间
3、光圈时间
光圈时间是 保持命令开始和 VO 监控 Vi 之间的延迟 。跨驱动器和开关电路的传播延迟是这种延迟的最常见来源,保持命令必须提前一个孔径时间启动,以获得最佳时序。
4、孔径不确定度
孔径时间并不一致,并且因样本而异,这种类型的不确定性被称为孔径不确定性。 这将对保持指挥部的发展产生重大影响。
5、保持模式稳定时间
应用保持命令后,输出 (VO ) 在特定误差带百分比(0.01%、0.1% 或 1%)内的稳定时间称为保持模式稳定时间。
6、保持步长
在从采样模式切换到保持模式时,寄生电容可能会导致保持电容和开关之间发生意外的电荷转移。这对电容电压和输出电压都有影响。 保持步长是输出电压和所需值之间的差值。
7、馈通
在保持模式下,开关的寄生电容可能会在 Vi和 Vo之间产生交流耦合。出现馈通现象,导致输出电压随输入电压的变化而变化。
以上就是关于 采样保持电路 的知识,希望大家 多多支持 我,得 点赞 , 关注 ,有问题欢迎在 评论区留言 ,大家 一起讨论 。

图片来源于网络