案例:某培训中心学员集体宿舍,建筑面积3000㎡,层数地上4层,地下1层,每层设置2个灭火器设置点,住宿床位在100张以下,设有消火栓,火灾报警系统及自动喷水灭火系统。
问题1:判断该场所的火灾种类?
答案:该场所火灾种类为A类火灾(固体火灾)。
问题2:判断该场所的危险等级?
答案:该场所危险等级为中危险等级。
问题3:该场所划分几个计算单元,每个计算单元保护面积是多少?
答案:该场所划分5个计算单元,每个计算单元保护面积600㎡。
问题4:各个计算单元内每具灭火器最小配置灭火级别是多少?最大保护面积是多少?
答案:该场所每个计算单元的火灾种类和危险等级均相同,每具灭火器最小配置灭火级别均是2A,最大保护面积是75㎡/A。
问题5:计算各个计算单元的最小需配灭火级别?
答案:Q=KS/U,其中K取0.5,因为同时设置了消火栓和自动灭火系统;S取600㎡;
U取75㎡/A;计算得Q等于4.即该场所每个计算单元最小需配灭火级别均为4A。
问题6:该场所灭火器最大保护距离是多少?
答案:A类火灾中危险级,手提式灭火器最大保护距离为20米。
问题7:每个灭火器设置点的最小需配灭火级别?

Q取4,N根据题意取2,得最小需配灭火级别为2A。
问题8:确定每个设置点灭火器的类型,规格和数量?
答案:类型规格是MF/ABC4(4公斤手提式磷酸铵盐干粉灭火器),每个设置点设置1具,每个划分单元不少于2具。
问题9:灭火器设置的一般规定是什么?
1、 灭火器应设置在位置明显和便于取用的地点,且不得影响安全疏散。2、对有视线障碍的灭火器设置点,应设置指示其位置的发光标志。3、灭火器的摆放应稳固,其铭牌应朝外。手提式灭火器宜设置在灭火器箱内或挂钩、托架上,其顶部离地面高度不应大于1.50m;底部离地面高度不宜小于0.08m。灭火器箱不得上锁。4、灭火器不宜设置在潮湿或强腐蚀性的地点。当必须设置时,应有相应的保护措施。 灭火器设置在室外时,应有相应的保护措施。5、 灭火器不得设置在超出其使用温度范围的地点。
知识点拓展:
一、灭火器配置场所的火灾种类可划分为以下五类:
A类火灾:固体物质火灾。
B类火灾:液体火灾或可熔化固体物质火灾。
C类火灾:气体火灾。
D类火灾:金属火灾。
E类火灾(带电火灾):物体带电燃烧的火灾。
二、工业建筑和民用建筑灭火器配置场所的危险等级,均划分为以下三级:
严重危险级 、中危险级 、轻危险级
三、不同场所灭火器最大保护距离要求
设置在A类火灾场所的灭火器,其最大保护距离应符合表5.2.1的规定。

设置在B、C类火灾场所的灭火器,其最大保护距离应符合表5.2.2的规定。

四、不同场所灭火器的最低配置基准
A类火灾场所灭火器的最低配置基准应符合表6.2.1的规定。

B、C类火灾场所灭火器的最低配置基准应符合表6.2.2的规定。

五、修正系数K应按表7.3.2的规定取值。

六、特殊场所计算单元的最小需配灭火级别须扩大1.3倍
歌舞娱乐放映游艺场所、网吧、商场、寺庙以及地下场所等的计算单元的最小需配灭火级别应按下式计算:

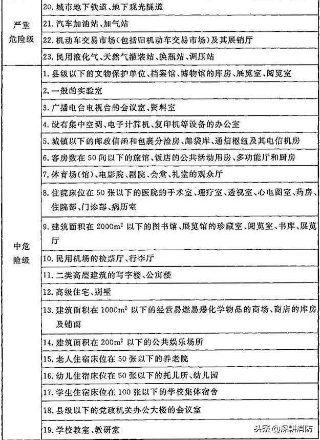
七、 民用建筑灭火器配置场所的危险等级举例



八、 不相容的灭火剂举例
