摘 要:据了解,我国每年剩余电流动作继电器(RCD)的使用量超过2.7亿台,属于CCC认证产品,广泛应用于住宅、办公、商业、酒店、学校等民用建筑和数据中心及工业场所。
现在剩余电流动作继电器依据的标准是GB/T 22387-2016 《剩余电流动作继电器》和GB/T 13955-2017 《剩余电流动作保护装置安装和 运行》,两者都是推荐性标准。对于某些人和设备极为重要的场所,应当装设但是没有装设容易造成事故隐患。总结来说移动式电气设备和工具的供电线路,施工现场的设备,安装在户外的电气设备,临时用电的电气设备,供电线路与水相关的场所,民用建筑内电源插座及插座回路应装设剩余电流动作继电器。
关键词:剩余电流继电器;剩余电流动作继电器;RCD;人身触电;接地故障;触电保护;安科瑞 李亚俊;
1 行业背景
近日,《剩余电流动作保护电器应用技术规程》(送审稿)审查会在上海通过线下、线上相结合的方式顺利举行,该标准通过专家审查,专家组一直认为其技术水平达到国际先进水平,即将进入报批稿编制阶段。
据了解,我国每年剩余电流动作继电器(RCD)的使用量超过2.7亿台,属于CCC认证产品,广泛应用于住宅、办公、商业、酒店、学校等民用建筑和数据中心及工业场所。
现在剩余电流动作继电器依据的标准是GB/T 22387-2016 《剩余电流动作继电器》和GB/T 13955-2017 《剩余电流动作保护装置安装和运行》,两者都是推荐性标准。对于某些人和设备极为重要的场所,应当装设但是没有装设容易造成事故隐患。
依据标准所述,将保护分成两个大类,第一类是末端保护,下列设备和场所应安装末端保护剩余电流继电器:
1)术语I类的移动式电气设备及手持式电动工具;
2)工业生产用的电气设备;
3)施工工地的电气机械设备;
4)安装在户外的电气设备;
5)临时用电的电气设备;
6)机关、学校、宾馆、饭店、企事业单位和住宅等除壁挂式空调电源插座外的其他电源插座或插座回路;
7)游泳池、喷水池、浴室、浴池的电气设备;
8)安装在水中的供电线路和设备;
9)医院中可能直接接触人体的医用电气设备;
10)农业生产用的电气设备;
11)水产品加工用电;
12)其他需要安装RCD的场所。
第二类是线路保护,低压配电线路根据具体情况采用二级或者三级保护时,在电源端、负荷群首端或线路末端(农业生产设备的电源配电箱)安装RCD。
以上所述总结来说移动式电气设备和工具的供电线路,施工现场的设备,安装在户外的电气设备,临时用电的电气设备,供电线路与水相关的场所,民用建筑内电源插座及插座回路应装设剩余电流动作继电器。
除此之外,其他场所涉及人身安全和设备安全的供电电源处均宜设置剩余电流动作继电器,保障人民的生命财产安全。
2 产品介绍
ASJ系列剩余电流动作继电器和多回路剩余电流监测仪可与低压断路器或低压接触器等组成组合式剩余电流保护装置,主要适用于交流50Hz,额定电压400V及以下的TN和TT系统配电线路,用来对电气线路进行剩余电流监测及接地故障保护,防止接地故障电流引起的设备损坏和电气火灾事故,也可用来对人身触电危险提供间接接触保护。

3 功能介绍
ASJ10/20/10L系列剩余电流动作继电器具有以下功能:A型或者AC型剩余电流测量,剩余电流越限报警指示,额定剩余动作电流可设定,极限不驱动时间可设定,两组继电器输出,具有就地,远程“测试”、“复位”功能;
ASJ60系列剩余电流监测仪具有以下功能:16路剩余电流监测,1路预警继电器输出,16路报警继电器输出,2路DI输入,自动重合闸功能,远程通讯功能,远程分合闸功能。
4 技术指标
ASJ10/20/10L系列剩余电流动作继电器技术指标

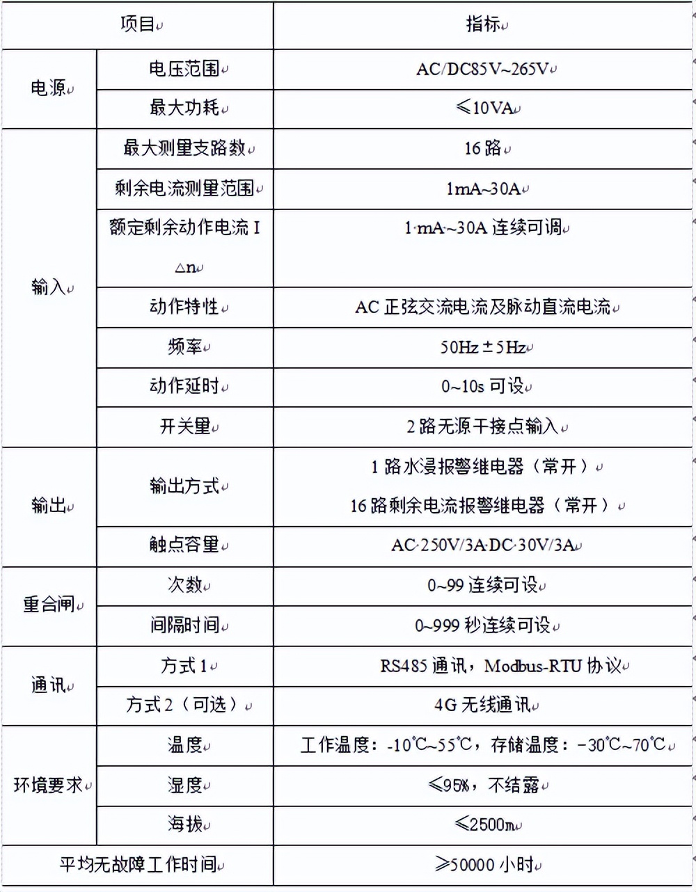
ASJ60系列剩余电流监测仪技术指标

5 选用说明
剩余电流动作继电器在应用时应注意低压系统的接线型式。

其余接线型式需要改造成以上两种型式使用,防止出线误动作或者不动作的情况。
剩余电流互感器的选择应根据主回路的额定电流为参考选择。

实际应如图所示,互感器安装在主回路或者支路上,通过测量剩余电流判断是否驱动断路器动作。

6 结语
随着时代的发展,人民的生命和财产安全愈加重要,减少漏电事故的发生不仅要从供电源头处理,使用符合规范的配电元件和规范的接地措施,还要设置保障电气安全的监测保护设备,剩余电流动作继电器的新标准发布实施后,对容易漏电场所和常见情况会有所约束,可以有效减少事故隐患和事故发生。