
你知道肠道和大脑之间的秘密吗?
大脑自闭了,为什么是肠道的锅?
肠道真的会影响大脑嘛,原理是啥?
......
已经有越来越多人开始好奇肠道和大脑之间的联系,关于这方面的前沿研究也在不断更新,人们开始逐渐深入了解相关机制。
中枢神经系统功能与肠道微生物之间存在关联,即大脑和肠道之间的串扰,与迷走神经、肠神经系统、免疫系统和循环相互作用。胃肠道微生物群可以影响神经系统,无论是通过迷走神经直接输入大脑,还是通过间接激活整个胃肠道的肠神经系统。

以下是我们整理过相对较全面的关于肠道和神经系统相关的文章:
深度解读 | 肠道菌群和中枢神经系统的关系
柳叶刀:肠道微生物群在神经系统疾病中的作用
本文在这个基础上,结合最新研究进展,再次阐述人类肠道微生物组在神经系统疾病发病机制中的潜在作用,讨论了精神药物、益生菌、益生元、合生元、后生元、粪菌移植等方式治疗神经系统疾病的潜在作用。
小贴士【全文导航】
01 肠道如何与大脑交流?
- 肠-脑轴相互作用的神经通路
- 化学信使——神经递质及细菌代谢产物
· 血脑屏障
· 肠道屏障
· 肠道通透性
· 神经内分泌HPA轴
- 微生物通过免疫系统传递大脑信号
大脑并非免疫“特权”器官
脑膜淋巴细胞和血脑屏障
免疫影响大脑和神经
菌群与免疫
菌群招募免疫细胞
病原识别和抗体反应
影响T和B细胞发育和反应
菌群代谢物参与免疫
02 肠道微生物群与神经衰退
- 菌群 & 神经发育
- 菌群 & 肠神经系统
- 老化的微生物群
03 精神疾病中的肠道微生物群
- 自闭症
- 精神分裂症
- 抑郁症
04 肠道微生物群与神经退行性疾病
- 多发性硬化
- 帕金森病
- 阿尔茨海默
- 癫痫症
- 中风与脑损伤
05 针对神经系统疾病的干预
- 药物
- 益生元
- 益生菌
- 合生元
- 后生元
- 粪菌移植
- 其他(食物和补充剂)
01
肠道如何与大脑交流?
大家越来越有这样的认知:胃肠道微生物群的不平衡会影响大脑的生理、认知和行为。
肠道微生物群通过神经、免疫、体液和内分泌联系参与肠-脑双向相互作用。我们先来了解一下以下它们之间几种“交流方式”:
- 神经通路
- 化学信使
- 免疫系统
肠-脑轴相互作用的神经通路
肠道主要通过两条神经解剖学途径与大脑进行沟通。
首先,大脑和肠道直接通过 迷走神经 (VN)和脊髓中的 自主神经系统 (ANS)进行沟通。
其次,细菌通过 迷走神经 和 肠神经系统 传入神经元的刺激在大脑和胃肠道微生物群之间建立直接的神经联系。
此外,迷走神经激活表现出 抗炎 作用,迷走神经活动对肠道微生物群及有益菌的产生积极影响。
迷走神经可以将胃肠道中的内分泌、神经元和微生物改变转移到大脑。
几项临床前研究表明,肠道疾病的病理生理学和发病机制,包括炎症性肠病(IBD)和肠易激综合征(IBS),以及神经系统疾病和精神疾病,包括焦虑、抑郁、自闭症、阿尔茨海默、多发性硬化和帕金森病,与肠道微生物群失衡有关。
由于微生物群-肠-脑轴(MGBA)内存在 多种相互作用机制 ,胃肠道微生物组主要通过 免疫相关、神经、内分泌 和 代谢信号通路 与 中枢神经系统 进行通信。
化学信使——神经递质及细菌代谢产物
肠道微生物可通过在肠腔中产生大量代谢物与宿主交换感官信息,包括 神经递质、GABA、血清素、多巴胺和去甲肾上腺素,激素 (如下丘脑-垂体-肾上腺轴中促肾上腺皮质激素释放激素的分泌)、 组胺、乙酰胆碱、儿茶酚胺,以及几种维生素和短链脂肪酸 。其中一些分子可以通过血脑屏障进入大脑,并影响神经回路。在这些代谢物中,短链脂肪酸是结肠细菌发酵膳食纤维产生的主要代谢物,在调节神经免疫内分泌、代谢稳态、感染和炎症方面发挥着关键作用。
许多种类的乳酸杆菌和双歧杆菌产生 γ-氨基丁酸 (GABA),这是大脑中主要的抑制性神经递质。
念珠菌、大肠杆菌和肠球菌会产生神经递质 5-羟色胺 ,而一些芽孢杆菌会产生 多巴胺 。

Morais LH, et al. Nat Rev Microbiol . 2021.
微生物群代谢产物,包括维生素、神经活性代谢物(如短链脂肪酸)和神经递质,介导双向微生物群-肠-脑轴相互作用以调节宿主神经生理学和免疫。
微生物代谢产物——短链脂肪酸,如乙酸、丙酸、丁酸,也可以通过进入体循环影响中枢神经系统。
短链脂肪酸能够刺激交感神经系统,粘膜血清素的释放,从而影响大脑的记忆或学习过程。
大约 95% 血清素(5-羟色胺)由 肠粘膜嗜铬细胞 产生。在外周,5-羟色胺参与Gl分泌、运动(平滑肌收缩和放松)和疼痛感知的调节,而在大脑中, 5-羟色胺参与情绪和认知的调节 。
肠道微生物群在 色氨酸代谢 中也起着重要作用,色氨酸代谢是产生5-羟色胺的前体。例如,婴儿双歧杆菌通过增加血浆色氨酸影响中枢5-羟色胺的传递。
我们知道了以上化学信使,那么它们通过什么途径去发挥作用?
细菌神经活性代谢物和饮食分子可以通过 多种方式改变大脑和行为 ,例如影响上皮细胞以影响上皮屏障的功能,肠内分泌细胞释放激素,通过树突状细胞调节小胶质细胞和免疫细胞的功能。
代谢产物在通过血脑屏障运输后直接影响,或通过神经内分泌、免疫或迷走神经途径间接影响。
血脑屏障
细菌可以直接将因子释放到体循环中或可以转移到血液中。一旦进入血液,微生物组及其因子可以改变外周免疫细胞,促进与血脑屏障的相互作用,并最终与神经血管单元的其他元素相互作用。菌群代谢产物,例如短链脂肪酸,可穿过血脑屏障以影响脑功能。
肠道屏障
肠道微生物群还可以影响肠道屏障的完整性,控制信号分子从肠腔到固有层(包含免疫细胞和ENS神经元末端)或门静脉循环的通道。肠道屏障的完整性在某些神经精神疾病中会被破坏,如焦虑症、自闭症谱系障碍和抑郁症。

Li XJ,e t al., CNS Neurosci Ther . 2020
肠道通透性
慢性应激可 改变肠道通透性 (肠漏综合征),这与 低度炎症 有关,在功能上与抑郁症等精神疾病有关。
在许多情况下,循环中 细菌内毒素 (脂多糖,LPS)的 增加 是导致疾病的基本危险因素。
肠道屏障和肠道通透性区别:
|
肠屏障 |
是将肠腔与内部宿主分开的功能实体,由机械元件(粘液、上皮层)、体液元件(防御素、IgA)、免疫元件(淋巴细胞、先天免疫细胞)、肌肉和神经元件组成 |
|
肠道通透性 |
指给定部位肠道屏障的功能特征,可通过分析整个肠壁或跨壁成分的定义分子的通量率进行测量 |
|
正常肠道通透性 |
指在没有中毒、炎症或肠道功能受损迹象的健康个体中发现的稳定渗透性 |
|
肠道通透性受损 |
指与正常通透性相比,通透性受到了非暂时性的改变,从而导致肠道稳态丧失、功能受损和疾病 |
神经内分泌(HPA轴)
在神经系统内,应激是如何激活HPA轴反应?
该反应涉及下丘脑神经元,该神经元向大脑或门静脉循环分泌激素,如促肾上腺皮质激素受体激素(CRH),触发促肾上腺皮质激素(ACTH)的释放,然后启动皮质醇的合成和释放。
皮质醇调节神经免疫信号反应,进而 影响肠屏障的完整性 。
肠道渗漏导致促炎状态,循环中TNF-A、干扰素-y和IL-6水平升高。已知IL-6 激活HPA轴 。
随着时间的推移,它也下调糖皮质激素受体。这些受体是抑制HPA轴的反馈机制,然而,它们的下调导致HPA轴过度活跃和过度敏感。
有研究表明,这些变化导致海马5-羟色胺的减少以及BDNF表达的减少。BDNF表达降低是抑郁症发病的危险因素。
应激激素、免疫介质和CNS神经递质可激活肠神经系统的神经细胞和迷走神经的传入通路,从而改变肠道环境和微生物群组成。
微生物通过免疫系统传递大脑信号
目前,已经表明胃肠道微生物群在发展大脑免疫和神经发育中起着核心作用。
大脑并非免疫“特权”器官
免疫系统和中枢神经系统都是 复杂而有组织 的系统,在运作模式和发育过程中具有共同的特征。大脑中可以 产生参与先天免疫的分子 ,如Toll样受体(TLR)、细胞因子、以及适应性免疫相关分子,如抗体受体和主要组织相容性复合体(MHC),这些分子在脑发育中起着 关键的调节作用 。
脑膜淋巴细胞和血脑屏障
尽管以前认为大脑是一个免疫特权器官,但它包含脑膜淋巴管。脑膜中淋巴管的存在使我们能够深入了解中枢神经外周免疫系统之间的可能联系,从而影响自身免疫。
此外,淋巴细胞和小胶质细胞可以调节认知,对神经元回路的正确连接也是必不可少的。小胶质细胞是 巨噬细胞 ,占所有神经细胞的 10% 。它们负责中枢神经系统主动免疫防御的 基本作用 。而且大脑大部分区域的血管系统发展出选择性血脑屏障的组织特异性, 允许所需分子进入大脑 ,并 限制 潜在有毒物质或细胞的渗透。
免疫影响大脑和神经
免疫细胞具有 渗透大脑 的能力。浸润性免疫细胞或小胶质细胞能够与中枢神经系统有效地相互作用,并影响大脑功能和病理学。
小胶质细胞从胚胎祖细胞中出现,并可在中枢神经系统中经历自我更新的过程。它们不仅 参与典型的免疫功能 ,如吞噬和抗原递呈,还 参与一些大脑生理活动 。
免疫细胞如中性粒细胞、巨噬细胞、T细胞和自然*伤杀**(NK)细胞 从大脑的外周循环血液进入 。小胶质细胞对行为和某些神经系统疾病有着巨大的影响,如神经退行性疾病。
通常,成人大脑神经发生受宿主肠道微生物群的影响。成年小鼠的 抗生素 治疗 影响 肠道微生物群的 多样性 和 海马的神经发生 ,而且益生菌具有重建肠道微生物群的能力并显示神经发生改善。
菌群与免疫
最近的许多研究表明肠道微生物组与大脑以及肠道微生物组与免疫系统调节之间存在联系。对无菌和对照啮齿动物的研究表明, 肠道微生物组的缺失会加剧焦虑样行为 。此外,如果肠道微生物群在生命早期恢复,这种行为完全可以治愈。 微生物代谢产物 可通过血液循环 转移到大脑 ,并影响迷走神经或免疫系统和炎症反应,这表明由于生态失调引起的微生物 代谢紊乱 可对 焦虑相关疾病 产生巨大影响。
菌群招募免疫细胞
肠道微生物群落通过在各种免疫条件下招募不同的免疫细胞, 直接或间接调节肠道内的免疫反应 。胃肠道微生物的 动态和异质性 特征是宿主体内平衡的基础。据报道,与野生型小鼠相比,以胃肠道淋巴细胞水平降低为特征的免疫系统发育不平衡减少了无菌小鼠中免疫球蛋白a(IgA)、抗菌肽(AMP)和未成熟肠道相关淋巴组织(GALT)的数量,强调胃肠道微生物组在宿主免疫形成中的重要作用。
病原识别和抗体反应
此外,肠道免疫系统在区分共生动物和病原体以及确定导致免疫耐受的因素方面至关重要。因此,肠道菌群可以 调节免疫系统的发育和功能 ,形成肠道微生物群落并 调节肠道粘膜表面的病原体 。例如,据报道,无菌小鼠中辅助性T细胞1(Th1)和Th17细胞数量的减少,以及IL-22和IL-17的减少,导致固有层数量减少。
影响T和B细胞发育和反应
肠道微生物组影响肠道T和B细胞反应的诱导和发展。肠道微生物群在肠道CD81 T淋巴细胞的激活中起着重要作用。
胃肠道微生物组影响固有层处肠道驻留B淋巴细胞的发育,因为无菌小鼠的固有层处B细胞计数较低。此外,这种类型的细胞也能够 产生IgA ,作为微生物成分的强调节因子。这表明在 促进 对共生微生物的 免疫耐受 以及在固有层中实现IgA的广泛多样化方面具有突出作用。
菌群代谢物参与免疫
对短链脂肪酸的研究表明,除了增强肠道系统中调节性T淋巴细胞的功能和数量外,它们还可以通过 抑制转录因子 NF-kB和HDAC活性来促进 抗炎 作用和 肠道屏障 功能。微生物肠道菌群与芳香烃受体(AhR)结合产生的 色氨酸衍生物 影响肠道免疫系统的功能。肠道菌群可产生 精氨酸衍生物 ,包括二胺、精胺、亚精胺和多胺,通过 增强 常驻免疫细胞和肠粘膜的内环境平衡来 调节免疫反应 。
微生物群与大脑之间通过肠脑轴的分子通讯途径

Sorboni SG, et al.,Clin Microbiol Rev . 2022
02
肠道微生物群与神经衰退
肠神经系统在人的一生中经历了一个巨大的发育变化,同时在病理生理功能方面保持了灵活性。因此,随着年龄的增长,肠神经系统开始衰弱,宿主微生物群、免疫系统和生理学也开始 衰弱 。
注:肠道神经系统是周围神经系统中最复杂、最重要的部分之一,由小神经节和神经元组成。这些神经元分布在整个胃肠道膜。
在了解菌群与神经衰退之前,首先看一下菌群与神经发育的关系。
菌群与神经发育
大脑发育是一个复杂的过程,通常从 妊娠第三周开始 ,一直持续到青春期晚期,生命的 前3年 被认为是胃肠道微生物群和脑突触形成的中心时期。
对无菌(GF)小鼠模型的研究表明,胃肠道微生物群、行为表现和大脑功能之间 存在相关性 。应激反应比无特定病原体(SPF)小鼠强烈得多。据报道,无菌小鼠模型中 突触形成标记物水平的降低 ,包括分别负责突触成熟的突触素和PSD95,突出了 共生细菌在大脑发育中的重要性 。基于这些结果,肠道菌群似乎在大脑发育过程中对神经网络的形成起着 核心作用 。
部分 自闭症 患者表现出 慢性便秘、肠道通透性增高、腹痛和肠道微生物群紊乱 的症状,从而提供了生态失调和神经发育障碍之间的可能联系。微生物从母亲转移到胎儿、分娩方式、抗生素暴露和饮食习惯都会改变婴儿微生物群的定植和成熟。
怀孕期间补充 抗生素 会导致母体和新生儿肠道菌群的破坏,随后运动活动的减少,以及 新生儿行为的改变 。因此,临床证据支持抗生素诱导的失调与几种神经发育障碍的发展相关,包括精神分裂症、抑郁症和双相障碍。
尽管需要更多的研究来阐明上述因素与神经发育障碍之间的分子联系,但操纵早期生命微生物群可以被认为是预防自闭症和其他神经疾病的有益手段。
肠神经系统是否随年龄增长而变化?
一些研究认为 随着年龄的增长,肌间神经元的数量和功能都会减少,而其他研究则没有报道这种后果。因此,肠神经系统是否会随着年龄的增长而发生变化仍在激烈争论中。
肠神经系统随年龄变化的研究表明,肠神经节的 形态 发生了变化, 变性神经纤维的识别,α-突触核蛋白(α-syn)和脂褐素积累 。这些报告表明老化和肠神经系统退化之间 存在相关性 。
肠神经系统在 肠道细胞活动、营养吸收和肠道激素分泌 中具有重要作用。针对肠神经系统的研究虽多,但机制不明确。根据以上研究证据,有理由假设肠神经系统发生了 退化性变化 ,与宿主生理学、代谢、微生物群以及与衰老相关的免疫系统的变化 相一致 。
考虑到肠神经系统细胞不同的功能和形态特征, 不同的细胞类型 在年龄相关疾病的易感性中起主要作用。代谢活跃的神经细胞中氧化DNA损伤和活性氧(ROS)产生的负担可能是肠神经系统衰老的另一个潜在因素。
根据强调在老年动物模型中降低钙结合蛋白表达的重要性的研究, 钙失调 也可被认为与肠神经系统衰老有关。也有报道称,在衰老过程中,肠神经细胞中的 钠通道 基因表达显著 改变 。
对肠神经系统的年龄相关影响的额外研究是必要的,可能有助于对这些复杂的衰老和胃肠道关联的新理解,也可能带来新机会,发现治疗各种年龄相关神经疾病的新治疗方法,以及改善老年人的生活质量。
肠道微生物群与肠神经系统
考虑到胃肠道肠道神经元附近定植的微生物,肠神经系统似乎与肠道微生物群高度相关或可能受其影响。
几项研究表明,新生儿肠神经系统的发育是由早期暴露于肠道常驻微生物形成的。此外,肠道微生物群可以 调节神经胶质细胞 对固有层的初始定植以及稳态。
随着年龄的增长, 拟杆菌和变形杆菌 (尤其是 Gammaproteobacteria )数量 增加 , 厚壁菌和双歧杆菌 数量显著 减少 。
与衰老过程中肠道微生物群的实质性变化类似,成人肠道神经元对年龄相关损伤的敏感性更高。肠道微生物群平衡的改变,包括条件致病菌的增加和有益菌或共生菌的减少,可导致胃肠道的不同微生物代谢产物谱。
因此,由肠道菌群的年龄相关改变引起的肠道 炎症水平升高 会影响肠神经系统,并导致 肠道神经元 不同生理和神经化学功能的 损害或丧失 ,从而导致 年龄相关疾病的发生 。
肠神经系统还可以调节肠道微生物群落组成 ,维持和促进肠道健康。此外,肠道微生物群落的缺失可导致肠神经系统功能的异常和改变。
也有研究表明,肠道失调和肠道病理的发展与 胃肠动力紊乱 相关,表明 肠神经系统 在肠道微生物群维持和预防可导致宿主疾病的病原菌过度生长中的 重要作用 。
尽管确切的机制仍需澄清,但从肠-脑轴和老年人群神经性病变的角度来看,肠道微生物群、黏膜免疫系统、肠道神经元和肠上皮细胞之间复杂的相互作用和相互作用强调了该领域研究的重要性,并强调了进一步研究的必要性。
胃肠道菌群和神经-肠内分泌系统中与年龄相关的变化可能通过肠-脑信号通路功能障碍影响大脑健康的分子通路图如下。

Sorboni SG, et al.,Clin Microbiol Rev . 2022
在 健康 成人中, 平衡 的肠道菌群和肠道屏障完整性有助于维持平衡的微生物群落及其代谢产物,包括短链脂肪酸。胃肠道中神经递质的适当产生 有助于 通过巨噬细胞和树突状细胞的平衡增殖维持受控的肠道炎症和免疫系统,最终导致 受控的 肠脑通讯和中枢神经系统的 适当功能 。
然而,在 衰老 宿主中,胃肠道微生物群落多样性的改变和 肠道屏障完整性的破坏 ,通过短链脂肪酸、LPS、5-羟色胺、组胺、葡萄糖和葡萄糖水平的 不平衡 ,导致胃肠道上皮细胞衬里的生化和微生物微环境发生 扰动 ,分泌性免疫球蛋白(sIgA)等。因此,在肠道环境中 诱导 过度激活的 炎症环境 导致健康肠道-大脑沟通中断。
老化的微生物组本身足以导致认知障碍
微生物群移植研究表明,老化的肠道微生物群可导致年轻受体发病。从老年供体小鼠到无菌受体小鼠的肠道微生物群移植 有助于促进肠道炎症和增加通透性 ,这表明与较高水平的变形菌和TM7细菌相关。
最近的一项研究表明,来自老年供体小鼠的粪便微生物群移植导致年轻受体小鼠的空间学习和记忆障碍, 产短链脂肪酸菌 显著 减少 ,包括 Faecalibaculum 、毛螺菌科和瘤胃菌科。
从老龄小鼠模型到无菌小鼠的粪菌移植导致粪便 短链脂肪酸生成减少 、 促进 抑郁样行为和短期记忆 障碍 ,表明老龄肠道微生物组能够 降低 宿主的短链脂肪酸水平和随后的认知能力 下降 。
从老龄供体到年轻受体大鼠的粪菌移植导致受体小鼠的认知 行为损伤 、突触结构改变、糖基化终产物水平升高以及 炎症 和 氧化应激增加 。
03
精神疾病中的肠道微生物群
自闭症谱系障碍
精神分裂症
抑郁症
自闭症谱系障碍
自闭症谱系障碍(ASD) 包括一系列 复杂的 神经发育障碍症状,包括社交和交流障碍,以及限制性和重复*行为性**模式。
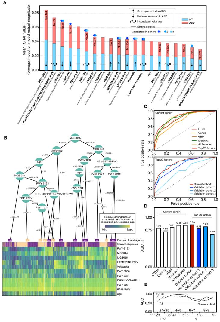
谷禾参与组织的一项多中心合作的自闭症谱系发育障碍与肠道菌群研究,该项目共包括 773 名自闭症受试者(16 个月至 19 岁)和 429 名神经典型 (NT) 发育受试者(11 个月至 15 岁)。该研究已发表的在《GUT》。 【实际上这个研究仍在继续,目前我们已经构建了超过3000例的自闭症样本队列】
这项研究详细分析了不同年龄发育阶段自闭症儿童的菌群与正常儿童的差异和变化,并揭示了临床症状相关的自闭症儿童肠道微生物组发育动态特征。
研究显示多种菌、菌群代谢功能的改变与自闭症儿童的行为、睡眠和胃肠道症状的严重程度有关。

Lou M, et al., Gut. 2021
为了更好的应用于临床,我们尝试并给出了基于微生物群的疾病诊断模型,并在不同年龄和地区显示出很好的模型效果。

Lou M, et al., Gut. 2021
尤其是在早期,基于肠道菌群的模型对于临床鉴别和评估有更大价值。因为很难对低龄幼儿进行行为学评估,而错误的评估很容易错过早期干预的黄金时机,肠道菌群模型可以更加量化的评估,而不依赖问询或行为学,可以很好的对现有临床诊疗进行补充。
遗传和环境因素
自闭症的确切病因尚不确定。然而,有大量的临床证据表明, 遗传和环境因素 在该病的发病中起着至关重要的作用。已经确定了100多个影响中枢神经系统发育的基因和基因组区域,这些基因和基因组区域可能与自闭症的发展有关。
环境因素,如营养不良、病毒和婴儿期发育错误,特别是发育中大脑中七种蛋白质的母体自身抗体,也与自闭症有关。这些环境因素现在已经被证明对自闭症有着比以前认为的更重要的作用。
微生物群-大脑重要作用
大约 40% 的自闭症患者经历更多的 胃肠功能障碍 ,包括肠功能改变和腹部痉挛(疼痛)、腹泻、反流和呕吐。
胃肠道症状与自闭症严重程度之间的相关性表明了肠道与大脑之间联系的重要性。
人们逐渐发现肠道中的 微生物群和大脑相互作用 在自闭症等神经精神疾病中起着 关键 作用。
肠道微生物群的组成与 年龄 有关。肠道微生物群正常组成的改变会 增加致病菌 的数量,从而导致感染。

Sorboni SG, et al.,Clin Microbiol Rev . 2022
肠道失调 -> 炎症
自闭症患者的胃肠道紊乱和中枢神经系统症状可能与肠道失调引起的炎症状态有关。
根据最新研究,自闭症儿童的肠道微生物群组成发生了显著变化,胃肠道症状可能代表了炎症过程。炎症与肠粘膜 屏障 对细菌神经毒性肽(如脂多糖)的 通透性增加 和 炎性细胞因子的产生 有关。细菌代谢产物在肠-脑轴中起着至关重要的作用;因此,肠脑信号中断可能与自闭症和帕金森等神经精神疾病有关。
最近关于微生物干预预防和治疗自闭症的潜力的研究

Sorboni SG, et al.,Clin Microbiol Rev . 2022
自闭症患者肠道菌群变化
自闭症儿童甚至成人的肠道微生物群与健康对照组完全不同。
对自闭症儿童粪便样本的调查表明,由于拟杆菌数量减少,拟杆菌/厚壁菌比例 降低 。
在患有自闭症的儿童中,乳酸杆菌、梭状芽孢杆菌、脱硫弧菌、 Caloramator、Alistipes、Sarcina、Akkermansia、Sutterellaceae 、肠杆菌科的水平 升高 。
许多研究人员已经评估了 梭菌 的丰度及其作为危险因素的作用。对自闭症儿童每周使用万古霉素治疗可显著改善神经行为和胃肠道症状。
发送信号 -> 控制肠通透性
除了肠道微生物群在免疫系统发育中的作用外,梭状芽孢杆菌通过肠上皮或迷走神经的 传入纤维向大脑发送信号 ,并 控制肠道通透性 。
代谢
据报道,肠道微生物可通过产生酚类、短链脂肪酸和游离氨基酸等代谢物在肠道通透性中发挥重要作用。自闭症儿童丙酸和乙酸的比率较高,但 丁酸的比率较低 。非消化性碳水化合物的最终产物可能与自闭症发病机制有关。
详见:如何通过喂养菌群产生丁酸调节人体健康
自闭症儿童和正常发育儿童的粪便和血浆代谢组比较显示 线粒体功能障碍 ;自闭症儿童中不同水平的 酚类微生物代谢产物、脂质、氨基酸和外源性代谢 可能被用作自闭症的分子生物标记物。
在另一项研究中对患有自闭症的儿童的血浆代谢物进行精确评估后, 血浆代谢物的水平 ,包括烟酰胺核糖苷、IMP、亚氨基二乙酸、甲基琥珀酸、半乳酸、丙氨酸甘氨酸、肌氨酸和亮氨酸甘氨酸, 明显较低 。
然而,在微生物群转移疗法(MTT)后,这些代谢物发生了实质性变化,使其中一些与典型发育中儿童的代谢产物相似。
干预 (饮食、微生物等)
已经证明,影响孕妇胎儿微生物群的 高脂肪饮食 也可能与自闭症有关。此外,母乳喂养6个月降低了自闭症表现的机会,而配方奶粉喂养与肠道艰难梭菌数量增加相关。
《cell》发表的关于自闭症的文章显示,与自闭症相关的行为与 饮食多样性的减少 有关。并提示在对精神疾病患者的微生物组分析时,应 考虑饮食相关因素 。

由于益生菌可以发挥 抗炎 作用并减轻IBD受试者的胃肠道症状,据报道微生物干预,如益生菌,可有助于减少自闭症患者的社会行为症状和炎症水平。
总的来说,自闭症患者 肠道微生物群改变 已得到证实。然而,考虑到参与患者的异质性和几个相互矛盾的结果,很难建立自闭症的独特特征。考虑到肠道功能障碍与自闭症患者社会行为障碍严重程度的不一致,这些数据提示我们 应该考虑两种不同类型的自闭症 ,这些炎症类型与胃肠道并发症相关。
在各种治疗自闭症的方法中,益生菌治疗的结果很有潜力,同时也应考虑耐受性和安全性评估。鉴于微生物群分析方法的局限性,有必要进一步使用随机、安慰剂对照临床试验,以验证益生菌治疗自闭症的有效性。
精神分裂症
精神分裂症(SCZ) 是一种严重的精神疾病,与幻听、妄想、思维和行为紊乱有关,损害日常功能和社会交往。
精神分裂症的生理病理学尚未得到解释,但最近的研究表明, 环境因素 增加了可能具有该疾病遗传易感性的个体发生精神分裂症的风险。
神经递质在 多个系统中的功能障碍已被广泛研究,特别强调了信号异常的重要性,包括多巴胺、5-羟色胺、谷氨酸和GABA。
此外, 炎症 的重要性以及胃肠系统在精神分裂症病因中的可能作用正在考虑之中。
肠道菌群及其代谢物的影响
胃肠道微生物群 在神经生成途径和肠道微生物组中起着至关重要的作用,微生物代谢物扰动已被证明会影响情绪和行为。
肠道微生物组的改变与几种神经发育和神经系统疾病相关。最近有研究表明,来自精神分裂症受试者的粪便移植到无菌受体小鼠,可诱发精神分裂症相关的行为症状。这与海马中 GABA、谷氨酰胺和谷氨酸水平的改变 有关。这表明精神分裂症患者的 微生物群可能对神经化学产生影响 ,这可能与这些人类条件有关。
目前还没有报告可以促进受试小鼠模型行为改变的特定细菌功能。根据各种研究显示, 放线菌、变形菌、拟杆菌和厚壁菌群 在精神分裂症患者中的差异最大。
抗生素或许发挥作用
有趣的是,在一项体外研究中, 补充抗生素减少了小胶质细胞对突触的吞噬 。小胶质细胞 降低了中枢神经系统突触的密度 ,这被认为是精神分裂症发育的一个 重要步骤 。
在对一组青少年的电子健康记录进行检查后, 服用二甲胺四环素 与精神分裂症的发病率 略有降低 有关,这意味着需要更多的研究来调查精神分裂症中微生物群的相关性。
益生菌缓解精神分裂症的消化障碍
根据SCZ的严重性和复杂性,尚未有研究证实精神分裂症患者通过补充益生菌来缓解任何行为症状。然而,一些研究认为,服用益生菌至少可以缓解与精神分裂症相关的消化障碍。
精神分裂症的微生物干预

Sorboni SG, et al.,Clin Microbiol Rev . 2022
在一项人类临床试验中,严重的胃肠道问题减少了,精神分裂症患者的精神症状没有任何改变。
另一项人体试验证明了 白色念珠菌 与胃肠道问题之间的相关性,在服用特定益生菌补充剂(包括 鼠李糖乳杆菌GG和动物乳双歧杆菌Bb12 )的男性患者中,精神症状有所改善,且白色念珠菌血清阴性。
已经发现了一整套针对严重精神病性疾病的新颖、可能的治疗干预措施,包括考虑肠道舒适性。需要进行更多的研究,通过纵向数据分析和更大的样本量来提高我们对胃肠道微生物群参与精神分裂症的理解。胃肠道微生物的功能和分类对于全面精神分裂症至关重要。
抑郁症
抑郁症是世界范围内导致严重残疾的一种常见的异质性疾病,其特征是 情绪低落 ,经常伴随着对个人通常认为是愉快的活动 失去兴趣 。其严重形式为重度抑郁症,被归类为心境障碍。抑郁症对人们的健康有着 更大的负面影响 ,并且它带来了与吸烟、血压和饮酒类似的死亡风险。它是癫痫和主要神经退行性疾病(下节内容)的相关共病,其病因包括代谢、神经内分泌和神经免疫因子。
抑郁症主要是一种脑部疾病,但大脑并不是孤立存在的,它存在于包括肠道在内的整个身体生理系统中。如果说成年健康个体的肠道菌群主要由拟杆菌和厚壁菌门组成(90%),那么重度抑郁症患者的肠道菌群在 拟杆菌门、厚壁菌门、变形菌门和放线菌门 的不同属的丰度上表现出 显著变化 。
在人类和动物模型中研究发现,临床抑郁症与肠道微生物群丰富度和 多样性降低 有关。来自 抑郁症患者 或对照组的粪便微生物群样本 移植到 微生物群缺陷 大鼠模型 中, 诱发了抑郁症的行为和生理特征 ,包括 快感丧失和焦虑样行为 。
慢性炎症 可能在重度抑郁症(MDD)的发病机制中发挥重要作用,肠道菌群的内环境平衡 失调 可能导致此类炎症,这表明胃肠道菌群在影响大脑发育、情绪和行为方面起着 中心作用。
这些作者得出结论,生理和情绪压力会影响肠道微生物组的组成。
抑郁症通常与 肠易激综合征共存 ,肠易激综合征的特征是肠道功能的改变,从动物研究中获得的数据表明,肠道微生物群可能影响抑郁症的神经生物学特征。
利用小鼠双侧嗅球切除术(已知会诱发抑郁样行为)来研究其是否会导致微生物群组成的变化:球切除术诱导的慢性抑郁导致肠道微生物谱 改变 ,同时结肠运动、c-Fos活性和5-羟色胺水平 增加 。
由于抑郁症是肥胖患者的常见症状,研究人员从肥胖小鼠(表现出抑郁症样行为)移植到非肥胖对照小鼠体内的微生物组,观察发现在体重无显著差异的情况下,对照组非肥胖小鼠中肥胖衍生的微生物群重新定植 导致探索、认知和定型行为的中断 。
抑郁样行为也可以通过应激模型在小鼠中诱导,例如慢性社会挫败应激(CSDS)范式,在该范式中,小鼠反复遭受更大、更具攻击性的小鼠的社会挫败。应激小鼠 表现出抑郁样行为 ,并表现出微生物多样性的变化,其中 脱硫弧菌科、Rikenellaceae、毛螺菌科 的数量 增加 , Allobaculum、Mucispirillum 的数量 减少 。
现有证据表明,肠道微生物群可能在抑郁症的发展中起到因果作用,并且可能被认为是治疗/预防这种疾病的一个有价值的靶点。
04
肠道微生物群与神经退行性疾病
神经退行性疾病是一类复杂疾病,脑和脊髓的神经元随时间发展而损害逐渐加剧,以特异性神经元的大量丢失为主要特征。这里介绍几种常见的神经退行性疾病及其与肠道微生物群的关系:
多发性硬化
帕金森病
阿尔茨海默
癫痫症
中风和脑损伤
多发性硬化
多发性硬化症(MS)是一种 免疫介导 的 慢性中枢神经系统疾病 ,涉及 受损轴突 和 脱髓鞘 ,影响全球约230万人,女性发病率较高。
多发性硬化的致病特征
在中枢神经系统中形成 炎性局灶性脱髓鞘斑块 ,包括脊髓和大脑的灰质或白质,并触发神经炎症反应,导致包括少突胶质细胞在内的特殊细胞 脱髓鞘 ,并导致神经退行性变。
脱髓鞘如何形成?
由于血脑屏障的异常通透性,免疫系统的各种细胞渗入中枢神经系统,导致脱髓鞘的发生。髓鞘抗原特异性T细胞(CD81和CD41 T细胞) 穿过这一屏障 ,导致一系列事件导致脱髓鞘病变的形成。
多发性硬化发病的免疫机制
最近对多发性硬化小鼠模型(包括实验性自身免疫性脑脊髓炎模型)的研究表明,CD41 T淋巴细胞在多发性硬化发病机制中起主要作用。尤其是,CD41 Th17和Th1淋巴细胞 在多发性硬化发病中具有最突出的作用。
Th1 有助于分泌δ干扰素(IFN-d),在活化后促进巨噬细胞酶的产生。此外,IFN-d刺激活性氮和活性氧的产生,分别导致细胞结构的亚硝化和氧化损伤。Th1细胞还能够产生IL-12,从而诱导肿瘤坏死因子(TNF-a)和IFN-d的分泌,导致慢性炎症反应和进一步的组织损伤。
由 Th17 细胞介导的特定细胞因子(包括IL-22、IL-21和IL-17)的产生 导致慢性炎症 进展。识别中枢神经系统自身抗原(如Th1和Th17)的CD41 T淋巴细胞参与多发性硬化的病理生理学。
除了CD81和CD41细胞外,其他免疫细胞也与多发性硬化发病有关,包括 NK细胞、小胶质细胞和巨噬细胞 。这些细胞与其细胞因子之间的分子相互作用维持了中枢神经系统内的 炎症级联反应 。
多发性硬化的几种临床变异
包括最常见的 复发缓解型 多发性硬化和 进行性复发型 多发性硬化,以及 原发性进行性 多发性硬化和继发性进行性多发性硬化(SPMS)。
遗传易感性 和 环境因素 在多发性硬化症的病因中都起着重要作用。
肠道微生物群参与免疫调节
最近的研究表明,肠道共生微生物群落也与多种免疫介导的疾病(如多发性硬化)有关,可以认为是一种新的环境风险因素。换句话说, 肠道微生物群 负责免疫调节, 改变血脑屏障的完整性和功能 ,刺激自身免疫脱髓鞘过程,并与中枢神经系统中存在的各种细胞类型 直接相互作用 。
与肠道微生物群α或β多样性的广泛差异不同,横断面调查主要揭示了多发性硬化儿童与健康个体相比在分类上的明显改变。
一些研究评估了多发性硬化患者微生物移植到两种不同的实验性自身免疫性脑脊髓炎(EAE)模型中的效果;这些研究强调了 产生IL-10的CD1 T细胞在胃肠道微生物群介导的免疫调节中的重要性 。
此外,胃肠道中SFB的存在,可能在Th17细胞活化中起作用,显著影响EAE小鼠的多发性硬化样症状。根据多发性硬化作为脱髓鞘疾病的定义,临床前抗菌研究表明,在汇集来自无菌小鼠模型的数 据后,胃肠道微生物群可以调节小鼠模型前额叶皮质髓鞘的生成 。
肠道菌群在血脑屏障调节中的基本作用
无菌小鼠研究表明,作为多发性硬化的一个主要标志, 微生物组 与 血脑屏障完整性的丧失 之间可能存在关联。
研究还表明,在膳食中 补充短链脂肪酸或产短链脂肪酸的菌 ,可以 逆转 血脑屏障完整性的丧失。此外,饮食诱导的肠道微生物群落结构变化也参与了EAE的表现。
有证据表明,肠道微生物群可以 调节大量的神经炎症途径 。然而,补充研究对于理解多发性硬化病因的确切作用机制至关重要。动物和人类研究表明,肠道菌群可能与多发性硬化生理病理学的许多方面有关。
干预措施
关于如何有效地控制肠道微生物组作为一种干预措施,以最大程度地阻止复发和缓解症状,问题仍然悬而未决。
在一项试点实验中,补充一种特定的益生菌制剂(含有双歧杆菌、乳酸杆菌和链球菌)可以 逆转微生物群的改变并调节炎症反应 ,这表明这种微生物群靶向治疗是有希望的(下表),尽管需要进一步调查以确认这些结果。
多发性硬化的微生物干预

Sorboni SG, et al.,Clin Microbiol Rev . 2022
帕金森病
帕金森病(PD)是一种 进行性多中心神经退行性疾病 ,由α-突触核蛋白(α-syn)沉积在部分大脑中心黑质的多巴胺能神经细胞中引起。这些过程促进了圆形片状嗜酸性细胞质内含物的逐渐聚集,称为Lewy小体。
然而,帕金森发病机制的确切机制仍不明确,它可能是一种 多因素疾病 ,在这方面引入了各种理论。
衰老是帕金森发展和进展的重要风险因素
影响多种细胞途径,导致这些过程受损,并导致神经退行性变。可以想象,年轻神经元可以容忍的相同分子扰动在老年神经元中显示出一些灾难性后果。
帕金森病的临床症状主要表现为运动障碍症状,包括肌肉僵硬、静止性震颤、运动迟缓和姿势不稳 。帕金森病在50岁之前很少见,但 随着年龄的增长 , 发病率会增加5到10倍 。它主要发生在男性,每年每100000人中有5-35例新病例。
多巴胺能神经元逐渐退化,非运动和运动症状如抑郁症、痴呆症和胃肠道问题(包括便秘、唾液分泌异常、排便功能障碍、恶心和吞咽困难)之间存在着 强相关 。帕金森症状因个体而异。
几项研究表明,帕金森受试者的胃肠道异常与肠神经系统中的 肠道失调 和α -突触核蛋白沉积 有关。
肠道菌群如何影响帕金森?
由于最初的胃肠道参与帕金森,并且宿主微生物组之间的生理相互作用潜力很大,因此有人认为胃肠道菌群可能影响帕金森。胃肠道功能异常,尤其是便秘,影响多达 80% 的帕金森病患者,并且可能在出现运动症状前几年发生。
特发性便秘是帕金森的主要相关因素 ,与肠神经系统的 神经退行性改变 有关。肠神经系统中的α-syn神经退行性变可能是帕金森的运动前临床症状之一。它与慢性便秘和胃肠道壁的生理改变有关。
肠道微生物群可能 影响参与α-syn分泌的肠道神经元 。这些变化在运动症状出现 之前 的帕金森开始时就已出现,可认为是运动前生物标记物。
——Prevotellaceae 减少
对肠道微生物组与帕金森患者之间的相关性进行了不同的研究。一项研究观察到帕金森病患者粪便样本中 Prevotellaceae 种类显著 减少。 与对照组相比, Prevotellaceae 的丰度显著降低(77.6%)。
Prevotellaceae 通过 膳食纤维发酵 和肠道中的粘蛋白率先 产生短链脂肪酸 。 Prevotellaceae 减少引起的细菌内毒素全身暴露和肠道通透性的增强可触发α-syn结肠的不受控制的表达和错误折叠。
这种肠型负责硫胺素、叶酸和神经活性短链脂肪酸的生物合成。因此,补充这些维生素和短链脂肪酸可能有助于治疗帕金森。
最近的研究首次承认,帕金森病患者的机会性病原体数量显著 增加 。
——肠杆菌科丰度增加
步态困难姿势不稳的 严重程度 与肠道内 肠杆菌科 丰度呈 正相关 。肠杆菌科细菌在肠道中的过度生长导致作为血清中革兰氏阴性细菌细胞壁一部分的LPS滴定增强 。因此,研究表明,由于帕金森患者血液样本中LPS的吸收增加,LPS结合蛋白的全身浓度异常高。
——乳酸杆菌科的丰度增加
与 Prevotellaceae 一样,乳酸杆菌科与胃肠激素ghrelin有关。也有报道称帕金森患者的ghrelin分泌 减少 。
总的来说,研究结果揭示了胃肠道微生物群和帕金森作用之间的联系。进一步的微生物组学分析可能会提高准确性,澄清关系以及机制。
帕金森患者中 菌群失衡 可能会影响 炎症 ,因为菌群失调会损害肠道屏障功能并触发免疫激活和全身炎症反应。
帕金森的持续存在会影响微生物群,肠道菌群可能在一些腹部症状中起作用,如便秘和炎症。
肠道屏障破坏
简而言之, LPS和其他细菌神经毒素 在穿过肠壁后进入血液, 导致肠上皮屏障的破坏 。血液中细菌LPS的存在导致通过核因子kB(NF-kB)和TLR4 产生炎症细胞因子 ,导致全身炎症。细菌LPS和炎性细胞因子(包括TNF-a、IL-1b和IL-6)诱导的 血脑屏障破坏触发α-syn的积累 。位于黑质的 多巴胺能神经元丢失 可能是血脑屏障分解的结果。由于帕金森的肠屏障破坏导致微生物易位 升高 和促炎症基因谱 升高 ,结肠活检标本显示TLR4或细菌内毒素特异性配体、CD31 T 细胞和其他细胞因子的表达 增强 。
产短链脂肪酸的细菌减少
帕金森病患者在肠道失调期间产短链脂肪酸的细菌减少。TLR4介导的炎症在脑或肠道炎症中发挥重要作用,这可能是导致帕金森神经退行性变的重要因素之一。因此,增强肠道内肠杆菌科后LPS的相对增强与帕金森的发生相关。
闭塞和其他紧密连接蛋白对肠屏障结构至关重要。肠道生态失调,使闭塞素降解,导致 肠道通透性增强 。
促炎细胞因子升高
另一项针对帕金森病患者的研究调查了其粘膜中 Ralstonia 、肠球菌和变形菌浓度的增加 ,导致 促炎细胞因子 的 升高 。
帕金森受试者粪便样本中被认为具有抗炎作用的产丁酸菌(如布氏杆菌、粪球菌、粪杆菌和罗氏菌) 数量显著减少 。
此外,据报道,帕金森患者粪便样本的微生物群中LPS生物合成基因表达增加。有趣的是, 幽门螺杆菌感染 可被认为是帕金森发病机制中的一个重要触发因素。
小肠细菌过度生长(SIBO),与运动功能障碍有关,尤其是在帕金森患者中。
牙龈假单胞菌感染在帕金森的病因/危险因素中的重要作用
牙龈卟啉单胞菌 的牙龈蛋白酶和LPS导致帕金森样本中出现异常血凝块。研究发现只有帕金森样本的凝块中观察到了牙龈蛋白酶抗体信号,这证实了这种细菌在帕金森病理学中的潜力。他们进一步指出,据报道,牙龈假单胞菌诱导的外周炎症导致肠道微生物群失衡,黑质多巴胺能神经元减少,肠道通透性增加,以及富含亮氨酸重复激酶2(LRRK2)相关帕金森病理生理学中小胶质细胞活化增强。
益生菌缓解症状
益生菌,包括乳酸杆菌和双歧杆菌,已被证明可以缓解帕金森样症状。
帕金森的微生物干预

Sorboni SG, et al.,Clin Microbiol Rev . 2022
芽孢杆菌作为一种益生菌,能够将L-酪氨酸转化为L-多巴,L-多巴是多巴胺的重要前体分子,其转化为多巴胺是通过 多巴脱羧酶 进行的。
据报道,定期服用含有 干酪乳杆菌shirota 的发酵乳饮料可通过减少帕金森患者粪便中葡萄球菌的数量 促进排便 。
肠道微生物群从二芳基黄烷醇中积极产生多酚,干扰α-突触核蛋白的错误折叠和毒性,是帕金森和其他α-突触核蛋白病的基本病理机制。
对口服富含拉法诺制剂(FRP)的异源性人源化侏儒小鼠的研究表明,FRP衍生代谢物的产生存在特殊差异,影响α-突触核蛋白的错误折叠或炎症。
对果蝇α-突触核蛋白病模型的研究表明,它对运动功能障碍有影响,从而导致其发病和进展的调节。
体外研究表明,在细菌发酵过程中,特定的细菌可以产生这些具有生物活性的酚酸。
总之,已经得出结论,个体间异质肠道微生物群诱导的二芳基黄烷醇的变化证明了益生菌、益生元和共生策略在调节帕金森和其他共核病变进展中的潜力。
目前,关于微生物组与帕金森病之间的相关性的不同研究结果并不一致。微生物组的结果产生了有价值的信息。帕金森患者使用的药物与肠道微生物之间存在联系,因为肠道微生物群在处方药物代谢中发挥作用,甚至药物对微生物组成产生影响。
对胃肠道微生物组和肠-脑轴的相互作用有一个完整的认识,可能阐明帕金森的病因和进展因素,以提供新的治疗视野和手段。例如,FMT和肠道微生物组作为帕金森临床诊断的新生物标记物的评估可能揭示传统治疗方法的替代治疗。
肠道不适可发生在帕金森的初始阶段;这有助于在出现震颤和强直等运动症状之前对该疾病进行早期诊断。微生物组学研究可以提供关于帕金森病的有用信息,但目前,我们不能依赖它们作为生物标志物。
阿尔茨海默
阿尔茨海默病是一种 慢性不可逆 的大脑疾病,脑细胞的进行性退化导致记忆障碍、认知能力下降。它是老年人最常见的痴呆类型。阿尔茨海默患者表现出 严重的学习、行为和记忆障碍 ,严重到足以影响日常活动。
阿尔茨海默的特征
阿尔茨海默患者的大脑中的 神经元细胞死亡 和 进行性突触衰竭, 伴随着神经元周围或外部的 β淀粉样蛋白 (amyloid-β,简称Aβ)沉积,伴随着皮质神经元树突和轴突中微管相关蛋白tau异常磷酸化的聚集。Aβ的积累和tau蛋白的聚集有助于微管稳定性的降低、突触失效和神经元钙稳态的紊乱,最终导致神经元凋亡。
尽管已经对阿尔茨海默的病因进行了大量研究,但阿尔茨海默的潜在机制尚不完全明确,目前的Aβ疗法对症状的 缓解 作用 有限 。据报道,淀粉样蛋白可能在大脑中充当AMP。
与中枢神经系统炎症有关
最近的研究发现阿尔茨海默的发病机制与 周围感染引起的中枢神经系统炎症 有关。在感染单纯疱疹病毒1型(HSV-1)的小鼠中,可以看到阿尔茨海默受试者中tau和Aβ沉积的共同特征。病毒感染诱导的高细胞内胆固醇25羟化酶(CH25H)水平对于调节Aβ产生和阿尔茨海默易感性至关重要。
阿尔茨海默 & 微生物群
此外,先前的研究已经证明阿尔茨海默与其他微生物感染(包括真菌、肺炎衣原体和螺旋体感染)之间 存在潜在联系 。阿尔茨海默患者脑脊液中肠道菌群微生物驱动代谢物的测定与阿尔茨海默生物标记物(如磷酸化tau和tau/Aβ42)相关,表明肠道微生物群在阿尔茨海默发病中的意义。
一项研究报告,根据Aβ前体蛋白转基因小鼠(APP)粪便样本的细菌16S rRNA序列分析,与野生型小鼠模型对照组相比, 肠道微生物组成存在显著差异 。研究还表明,具有阿尔茨海默表型的转基因小鼠模型具有多种肠道微生物。
对无菌小鼠的研究表明,在没有微生物的情况下,不会出现淀粉样斑块和神经炎症症状。
根据横断面研究结果,与健康对照组相比,阿尔茨海默患者粪便样本中参与炎症反应的两种细菌 大肠杆菌 和 志贺菌 的丰度显著 增加 。在患有认知障碍和脑淀粉样变性的患者中,可能与外周炎症状态有关的两种主要情况包括促炎性大肠杆菌和志贺菌的 增加 以及抗炎性直肠真杆菌的 降低 。
菌群失调 & 全身炎症
肠道微生物群失调和 全身炎症 之间存在联系,这可能是阿尔茨海默患者大脑中发生的神经退行性变的一个促成因素。
这些观察结果基于小规模研究,需要更多具有较大统计组的研究来评估肠道微生物群与阿尔茨海默进展的关系。一些科学家指出,在阿尔茨海默患者大脑中发现的 感染因子 可能与该疾病的发展有关,但在这方面,强有力的证据是必不可少的。
牙龈卟啉单胞菌在患者大脑中定植
在最近的一项阿尔茨海默治疗研究中,使用合成的神经毒性*制剂抑**是有益的。在这项研究中, 牙龈卟啉单胞菌 与慢性牙周炎有关,在阿尔茨海默患者的 大脑中被发现 。这些细菌在大脑中的定植 导致Aβ1-42的产生增加 。此外,神经毒性姜黄素对tau蛋白Aβ1-42有破坏性影响。
NLRP3炎症小体与阿尔茨海默
肠道微生物群失调与阿尔茨海默相关 神经炎症 之间的潜在关联。肠道NLRP3异常表达的 增加 与外周炎性体的激活呈 正相关 ,后者随着阿尔茨海默的进展而增强神经炎症。因此,观察到,与年龄匹配的对照组小鼠相比,年轻和老年5xFAD小鼠模型的肠道微生物群组成发生了相当大的变化。
与非转基因小鼠相比,com 5xFAD小鼠由于粘附蛋白和紧密连接蛋白的丢失而表现出 肠道屏障功能受损 。此外,已经证明肠道微生物炎症体蛋白的高表达可能是 激活 下游细胞毒性和炎症介质的重要主导因素。因此,NLRP3炎症体介导的神经炎症可能通过胃肠道NLRP3促进。因此,肠道微生物群调节可能是治疗遗传易感个体阿尔茨海默相关神经系统疾病的一种可能策略。
将Tg2576小鼠阿尔茨海默模型(包括症状前和症状中转基因)与野生型进行比较,研究人员观察到 肠上皮屏障(IEB)中血管A β肽的沉积破坏了IEB ,并且吸收失调发生在其脑聚集 之前 。得出结论, 肠-脑轴的改变与较高水平的炎症血浆细胞因子 (如IL-9、IP-10和VEGF) 相关 。
考虑到阿尔茨海默患者的肠道功能障碍,阿尔茨海默治疗的未来治疗策略可能涉及肠道微生物群的早期调理。根据肠道微生物群参与阿尔茨海默Aβ病理学的发展,研究人员开发了一个新的框架,通过肠-脑轴确定阿尔茨海默的潜在机制,并将肠道微生物群的操作转化为临床实践。
抗生素疗法
用接受来自老年(16个月)APPSWE/PS1DE9小鼠的粪便供体移植的APPSWE/PS1DE9小鼠进行短期抗生素鸡尾酒疗法,收集粪便颗粒进行进一步分析。
抗生素治疗前小鼠的FMT重建主要归因于供者来源,如梭状芽孢杆菌和 Coriobacteriae , 有助于Aβ斑块的更高沉积 。有趣的是,在微生物群植入后,Aβ斑块 周围星形胶质细胞的激活受到抑制 ,而不是小胶质细胞。
在阿尔茨海默小鼠模型中, 长期服用广谱抗生素 也可以减少Aβ积累并调节影响Aβ淀粉样变的先天免疫反应。此外,在转基因小鼠中,通过定期使用抗生素鸡尾酒疗法,海马淀粉样斑块周围的小胶质细胞和星形胶质细胞聚集以及不溶性Aβ斑块减少 。
也有报道称,通过比较不同年龄的野生型和阿尔茨海默小鼠模型之间的粪便短链脂肪酸和微生物组成,观察到具有阿尔茨海默表型的小鼠中的 丁酸球菌和瘤胃球菌数量显著减少 , 变形菌和疣状菌数量增加 ,提供改变的微生物组成和多样性。短链脂肪酸水平的下降表明至少有30条 代谢途径受到干扰 。
先前的一项研究也表明,小胶质细胞激活抑制Aβ清除和降解,Aβ的进一步积累导致阿尔茨海默的病理学。此外,Aβ沉积水平的升高有助于小胶质细胞内几种 促炎介质的释放 ,如ROS、iNOS、NF-kB和COX2,从而 促进阿尔茨海默患者的神经炎症 。
阿尔茨海默的微生物干预

Sorboni SG, et al.,Clin Microbiol Rev . 2022
这些研究表明,某些种类的肠道微生物可激活Aβ信号通路,参与阿尔茨海默的发病机制,并在阿尔茨海默的分子调节中发挥关键作用。益生菌补充和营养干预可能成为阻碍阿尔茨海默进展的一种有希望的治疗方法。
癫痫症
癫痫是一种使人衰弱的神经系统疾病,影响全世界约6500万人。尽管医学上有许多新的进展,但确切的病因仍需完全阐明。 大约一半的癫痫患者病因不明 。据报道,癫痫患者的医疗费用是正常人的13倍。癫痫显著的社会经济影响是由于其死亡率和致残率高于正常人群。尽管正在使用抗癫痫药物(AEDs)进行药物治疗,但只有 70% 的癫痫患者能够完全控制癫痫发作。因此, 大约三分之一 的癫痫患者会出现难治性癫痫,影响他们的日常生活活动。
环境和遗传因素都决定癫痫的易感性 。
此外,一些研究表明肠道细菌种类与癫痫的病理生理学之间存在关联。肠道微生物组失调与癫痫等神经精神疾病的发生有关。平衡的肠道微生物群与健康的大脑和免疫系统之间存在相关性。
最近的研究表明, 慢性炎症 在癫痫的发病和进展中起着重要作用。研究还表明,肠道菌群可以调节免疫和炎症反应。因此,操纵肠道微生物组作为癫痫的治疗策略具有潜力。
腹腔注射LPS诱导大鼠更易发生癫痫发作,同时增 加血脑屏障的通透性 和大脑中 更高 水平的 促炎 细胞因子。
未控制癫痫的替代治疗策略包括迷走神经刺激和生酮饮食。因此,控制肠道微生物群的多样性可以被认为是一种潜在的治疗方法。
癫痫患者肠道菌群变化
在几项研究中发现,与健康人群相比,采用各种治疗方法的癫痫患者的肠道微生物特征存在差异。
所有这些研究表明,在未控制的癫痫中, 厚壁菌/拟杆菌比率增加 。一些属于厚壁菌门的细菌能够 调节神经递质 水平。对肠道微生物群(包括α-多样性)的进一步分析表明,结果存在显著差异。在另一项研究中,与拟杆菌相比,厚壁菌的数量增加。
此外,与药物反应性患者相比, 耐药患者的α-多样性测量结果与健康受试者相似 。实质上,更高水平的α-多样性与罕见肠道细菌种类的异常增加有关。此外,在属水平上,报告了显著差异。根据这些结果,可以认为细菌在癫痫的有效治疗中起作用。
有趣的是,肠道微生物群可以调节唑尼沙胺代谢,唑尼沙胺是一种抗癫痫药物。此外, 乳酸杆菌和双歧杆菌数量的增加 与每年 较少 的癫痫 发作 相关。
在临床前和临床研究中,关于抗生素给药是否能诱导或预防癫痫发作,也有争议的发现。值得注意的是,潜在传染病在治疗过程中可能产生的促癫痫作用或抗生素直接引起的神经毒性副作用可能更为重要。
生酮饮食降低癫痫发作率
据报道,癫痫患者的生酮饮食可降低癫痫发作率,并与肠道菌群组成和功能的改变有关。
生酮饮食在颞叶癫痫的无菌小鼠模型中 介导抗癫痫作用 。事实上,这些研究人员发现,SPF小鼠在移植生酮饮食的微生物群或长期治疗细菌后癫痫发作阈值升高(长期治疗细菌包括 Akkermansia muciniphila, Parabacteroides distasonis, Parabacteroides merdae )。
一些研究表明补充 益生菌 对癫痫有积极作用。
癫痫的微生物干预

Sorboni SG, et al.,Clin Microbiol Rev . 2022
中风与脑损伤
在全球范围内,中风和脑损伤是发病率和死亡率的重要原因。肠道菌群中的共生细菌可能通过调节多种脑血管疾病的危险因素(包括动脉粥样硬化、糖尿病、血脂异常和动脉高血压),与中风的发生有关。 饮食 也是一个重要的危险因素。
将动脉粥样硬化和失调联系起来会直接影响微生物组的组成和多样性。然而,越来越多的证据表明,肠道微生物群可能在脑血管疾病和中风中发挥更直接的作用。
三甲胺n-氧化物(TMAO)升高
三甲胺n-氧化物 (TMAO)作为微生物群衍生的代谢物,可以从膳食胆碱中合成,可在体液和组织中检测到。最近的研究表明,TMAO与脑血管和心血管疾病的风险增加有关,这表明可能通过这种代谢物的治疗潜力调节肠道微生物群。
横断面调查表明,与健康对照组相比, 中风患者的肠道微生物群组成不平衡 。在一项对4000多例患者的纵向研究中,血浆样本中TMAO水平升高与卒中和心血管事件的高风险 呈剂量依赖性相关 。
抗生素补充引起的TMAO水平降低突出了肠道细菌在该化合物合成中的重要性。
同时,与无症状动脉粥样硬化患者相比,中风和短暂性脑缺血发作患者的TMAO水平相对较低。
磷脂酰胆碱代谢物
临床前研究表明,服用 磷脂酰胆碱代谢物 (如胆碱和TMAO)可 上调 参与动脉粥样硬化的巨噬细胞清除受体的表达,这可能是由于肠道中存在的细菌物种所致。
对无菌小鼠的研究表明,胆碱的服用与较高的动脉粥样硬化率无关,并且有助于 减少主动脉斑块的体积 。然而,关于饮食对TMAO和胆碱的影响以及肠道微生物群在动脉粥样硬化发病和进展中的有害和保护作用,重要的是不要过度解释临床前研究的结果。
健康的微生物组在动脉粥样硬化病变的恢复中起着重要作用。
大脑中动脉闭塞后补充广谱抗生素与小鼠存活率降低相关。抗生素诱导的胃肠道菌群改变也 导致IL-17相关趋化因子表达下调 和 促炎性 IL-17gd T细胞迁移 减少 。
因此, 肠道细菌通过调节肠道T细胞向大脑的浸润来调节中风后的神经炎症 。
卒中后含有短链脂肪酸产生菌的粪菌移植,包括发酵乳杆菌、长双歧杆菌、 Faecalibacterium prausnitzii、Clostridium symbiosum ,可 缓解卒中后的认知障碍和炎症 ,还可 增加 血浆、肠道和大脑短链脂肪酸浓度,促进老年模型卒中后 恢复 。也有报道称,将中风患者粪菌移植到抗生素给药的小鼠,以及从中风模型转移到无菌小鼠,会增加缺血性脑损伤和相关功能损伤的大小。
中风和脑损伤的微生物干预

Sorboni SG, et al.,Clin Microbiol Rev . 2022
据报道,中风后 拟杆菌 的数量和多样性 减少 。另一项研究表明,短暂性脑缺血发作和中风患者的 机会性病原体数量较多 ,包括 脱硫弧菌、肠杆菌、巨球形杆菌和 Osicillibacter ,有益或共生菌属的数量较少,如 拟杆菌、粪杆菌和 Prevotella 。此外, Prevotellaceae 和 Peptococcaceae 的丰度增加与中风严重程度相关。
用一种特殊的细菌菌株,即丁酸梭菌进行治疗,可改善缺血/再灌注小鼠模型的认知功能,并减少神经元损伤。
根据这些解释,肠道微生物群在中风和脑损伤发病和进展中的作用尚不完全清楚。虽然临床前和临床研究提供了有趣的结果(表7),但还需要进一步的研究。有人建议在饮食中补充精神生物素,以减少创伤性脑损伤后的精神后果和共病。然而,需要更多的临床研究来阐明这种微生物治疗干预的潜力。
05
针对神经系统疾病的干预
药物
益生元
益生菌
合生元
后生元
粪菌移植
其他
药物与微生物组
越来越多的证据表明,人们越来越认识到肠道微生物组在调节不同药物(如精神药物)的疗效和副作用方面的重要性。
抗生素
抗生素 是影响胃肠道菌群的最有效和最直接的方法。
对1135名个体的肠道微生物组的深度测序表明,肠道微生物组与各种药物组之间存在关联。抗生素与胃肠道微生物组的改变密切相关。
值得注意的是,作者提供了其他几种治疗药物对胃肠道微生物群影响的证据,如 二甲双胍、泻药、他汀类药物和质子泵*制剂抑** (PPI)。
多药疗法
同时使用多种药物治疗患者,也与肠道微生物群的改变有关。一项调查显示,服用药物的数量与微生物多样性之间存在显著的负相关。尤其是 抗抑郁药、PPI和抗精神病药 与分类单元丰度的相关性最大。
非抗生素药物
同时,新证据表明,除了药物药代动力学的调节外,非抗生素药物还可以 改变肠道微生物组结构,对情绪和行为产生潜在影响 。
另一方面,人们越来越重视肠道微生物组与药物之间的相互作用,这支持了肠道菌群可影响药物代谢和吸收的观点。在一项大规模队列研究发现,包括 抗生素、抗抑郁剂、苯二氮卓类药物 等在内的医疗干预可以改变肠道微生物组的组成。
精神药物
此外,研究了 精神药物 对40名焦虑症和/或重度抑郁症患者胃肠道菌群的影响。在其队列研究中,研究人员得出结论,抗精神病药物 降低了胃肠道微生物组α多样性 。这些研究人员确定抗精神病药物的剂量与这些患者的α-多样性呈 负相关 。
已经进行了多项体外研究,以评估非抗生素药物的抗菌活性,所有这些药物都具有 抗菌活性 ,可能通过与 特殊分子靶相互作用影响 中枢神经系统功能。
其他报告显示 抗抑郁药 选择性5-羟色胺再摄取*制剂抑**(SSRIs)、氟西汀、舍曲林、西酞普兰和帕罗西汀对芽孢杆菌、梭状芽孢杆菌、肠球菌、假单胞菌和葡萄球菌菌株具有 抗菌活性 。
在最近的一项研究中,作者测试了不同类别的抗抑郁药对12种肠道菌群共生细菌菌株的抗菌活性。大多数被检查的抗抑郁药对被检查菌株的生长具有相当大的 浓度依赖性抑制作用 。此外,在对雄性BALB/c小鼠肠道微生物群的体内研究中,作者发现与对照组相比,地昔帕明可 增加β-多样性并降低丰富度 。
这些作者还发现,在补充了 地昔帕明 的小鼠模型中, Adlercreutzia、瘤胃球菌和未分类的α-变形杆菌 的数量 减少 。 三环类抗抑郁药 ,包括阿米替林,也被证明对致病细菌菌株,如芽孢杆菌属、葡萄球菌属和霍乱弧菌具有体外抗菌活性,而丙咪嗪分别对小肠结肠炎耶尔森菌和大肠杆菌具有生长抑制作用。
在一项 老年住院 患者队列研究中,研究了精神药物对肠道微生物群组成的影响。在受试药物中,与PPI和抗抑郁药相比, 抗精神病药物与微生物群落α多样性的负相关性最高 。
在另一项对双相情感疾病受试者的调查中, 非典型抗精神病药物(APP) 治疗与女性的微生物多样性降低相关,但与APP治疗的男性患者无关。在这一队列中,服用APPs的患者,其衣原体科和阿克曼氏菌的数量分别显著增加和减少。
在针对40种肠道共生菌代表的1000多种药物的大规模体外筛选研究中,据报道,24%的受试药物对至少一种细菌菌株表现出 生长抑制 。这些药物对相当相似的物种模式具有抗菌活性,表明直接抗菌活性可能是其药理作用的一部分,不应将其视为副作用。因此,迫切需要评估精神药物对胃肠道菌群的潜在影响。
阿片类药物
肠-脑轴的双向方面也反映在这样一个事实,即肠道神经胶质细胞的 GDNF 等分泌因子也通过 粘膜免疫系统的成熟 以及通过加强上皮 紧密连接 功能来调节微生物稳态。阿片类药物介导的 GDNF 表达降低也与肠道通透性增加和肠粘膜表面免疫监视改变有关。这些因素有助于维持阿片类药物治疗观察到的促炎环境,导致下游阿片类药物相关的合并症,如阿片类药物耐受、依赖和戒断。

Jalodia R, et al., J Neuroimmune Pharmacol. 2022
此外,来自肠神经元的神经元介质(例如,VIP、ACh、NO)的阿片类药物抑制释放会导致胃肠道分泌减少、水和电解质吸收增加、蠕动减少,从而导致阿片类药物诱导的便秘,进一步导致微生物群失调。总之,虽然 OUD 的药物治疗是可用的,但它们并非对所有患者都有效。
益生元
根据国际益生菌和益生元科学协会(ISAPP)的说法,“益生元是指宿主微生物群体专门利用的、对健康有益的非活性食品成分。”作为益生菌补充的替代品,益生元可用于调节肠道菌群。
这组化合物通过其影响胃肠道健康的能力进行鉴定,包括不可消化低聚糖(NDO)、母乳低聚糖(HMO)和可溶性可发酵纤维。尽管益生元疗法在 增强有益细菌 (如双歧杆菌和乳酸杆菌)方面具有潜力,但只有少数研究检测了这些化合物对人类和动物肠道菌群的有益影响。对低聚半乳糖和低聚果糖或其组合对雄性小鼠的作用的研究表明,这些化合物具有 抗抑郁、抗焦虑 作用,并 逆转慢性应激 的作用。
在一项安慰剂对照临床试验中,服用N-乙酰半胱氨酸8周后,自闭症婴儿的 易怒性和重复行为有所下降 。此外,补充商业益生元药物B GOS(Bimuno)和限制性饮食可改善自闭症儿童的行为,这可能是由于乳酸杆菌和双歧杆菌含量较高。
最近的一项研究还表明,益生元 乳果糖 可以通过自噬和抗炎途径 改善阿尔茨海默 小鼠模型的认知缺陷。因此,这些发现似乎表明益生菌和益生元是神经系统疾病的有效治疗选择。然而,考虑到仅仅是相关性并不一定表明因果关系,需要进行额外的调查以详细了解潜在的机制。
益生菌
健康个体和患者肠道微生物群组成和功能的变化已被确定为各种神经系统疾病。人们已经认识到,饮食可以影响微生物组成,改变肠-脑轴的功能。多种治疗干预措施已用于治疗肠道微生物群落失调,恢复肠道微生物群落平衡,改善神经系统疾病的临床结果,包括使用益生菌。
益生菌在普通食品和药片中的应用越来越流行。益生菌主要由双歧杆菌和乳酸产生菌组成,例如乳酸杆菌。越来越多的证据表明,益生菌合成的代谢物是饮食诱导的宿主-微生物相互作用的基本介质。此外,一些肠道细菌种类,如拟杆菌、梭菌、双歧杆菌、消化链球菌、乳酸杆菌和瘤胃球菌, 可产生多种色氨酸分解代谢产物 ,包括吲哚、3-甲基吲哚、吲哚乙酸(IAA)、色胺等。
新出现的数据表明,微生物组衍生的色氨酸分解代谢影响宿主健康。已经证明,这些代谢物可 与AhR结合 ,从而 激活免疫系统,改善肠道屏障功能,刺激胃运动活动 (以及胃肠激素的分泌),发挥全身或局部 抗氧化、抗炎 作用,并可能调节肠道微生物组和代谢组。
据报道,由共生微生物群合成的色氨酸分解代谢物可诱导小胶质细胞AhR激活, 抑制NF-kB信号、VEGF-B和TGF-α的激活 。此外,AhR在树突状细胞中高度表达,控制分化和功能。树突状细胞中维甲酸、犬尿氨酸和AhR驱动的细胞因子的产生增强T-reg细胞的分化, 抑制 EAE作为多发性硬化动物模型的发展。
AhR信号在肠道和大脑中的作用

Gwak MG , et al., Immune Netw . 2021
星形胶质细胞 在炎症介导的神经退行性变中发挥关键作用,发挥 神经毒性 作用, 激活和招募 与中枢神经系统发病机制有关的其他细胞。据报道,在EAE和多发性硬化动物模型中,星形胶质细胞的转录谱显示AhR表达上调。
最近的研究得到了几种神经系统疾病相关临床证据的支持,证明越来越重视使用益生菌和益生元来调节胃肠道微生物群。
使用小鼠模型进行的几项研究表明,益生菌的施用可有益于几种神经系统疾病(如自闭症、癫痫和阿尔茨海默),从而改善认知结果。然而,关于益生菌给药对人类神经功能障碍的有效性,临床证据仍然很少。
对几名患有焦虑和胃肠道症状的3-12岁自闭症儿童进行的调查发现,使用名为Visbome的特殊配方,包括八种不同的益生菌菌株,主要是 乳酸杆菌 ,是安全的,并导致保留乳酸菌患者的自闭症和胃肠道症状的健康改善。
此外,当使用益生菌治疗人类神经退行性疾病(包括阿尔茨海默)时,已经发现了有希望的结果。首先,据报道, 植物乳杆菌 能够 改善 阿尔茨海默小鼠模型的 认知能力 并 增加 大脑中 乙酰胆碱酯酶 的水平。在患有阿尔茨海默的啮齿动物散发模型中,用嗜酸乳杆菌、发酵乳杆菌、乳酸双歧杆菌和长双歧杆菌进行Ab注射也发现类似结果。另一项随机临床研究表明,益生菌与鼠李糖乳杆菌GG(ATCC 53103)合用可能减少75名自闭症婴儿的多动症发展,并可能减少神经精神疾病的发展。
证据还表明益生菌对帕金森病患者的影响。最近的一项研究表明,长期服用由六种细菌组成的益生菌可减轻帕金森病遗传小鼠模型的运动损伤,并对多巴胺能神经元具有神经保护作用。
合生元
合生元是指益生元和益生菌的混合物,其中益生元有利于益生菌微生物的生长和代谢,提高其生存能力和效益,通过增加胃肠道中有益微生物的丰度来影响宿主。
合生元中使用的组合必须 适当 ,以 支持 益生菌微生物在胃肠道中的 存活 。研究表明,使用 合生元 比单独使用益生菌或益生元 更有效 。结果表明,由GOS和包括瑞士乳杆菌和长双歧杆菌在内的多序列益生菌组成的合生元制剂可 减少抑郁症 症状,并改善重度抑郁症中的色氨酸信号。
随机对照试验中使用含合生元的多序列益生菌和益生元治疗的结果导致帕金森队列*功中**能性胃肠道症状的改善。 婴儿双歧杆菌和低聚糖 作为合生元被证明对缓 解自闭症 中的肠道相关疾病有效。然而,合生元对微生物群-肠-脑轴的影响还需要更多的研究 。
后生元
后生元,也称为代谢、生物原或CFSs(无细胞上清液),由 细菌发酵代谢产物 和从活细菌中获得或在细菌细胞裂解后释放的 可溶性因子 组成,如短链脂肪酸、酶、AMP、磷壁酸、胞内和胞外多糖、细胞表面蛋白、维生素、血浆素和有机酸。
非活性益生菌paraprobiotics 被定义为 不可存活或失活 的微生物细胞,而一些研究人员将其作为后生物的一个亚组。非活性益生菌是一种 结构成分 ,若给予适量,可能会触发宿主的生物活性。
灭活可通过各种方法实现,如物理(热灭活益生菌、紫外线照射或超声波)或化学方法。生物活性化合物,如肠道肽,是细菌与宿主相互作用的结果,被认为是益生元。 热灭活副干酪乳杆菌PS23缓解 了皮质酮诱导的 焦虑样表型 , 改善 了海马和前额叶皮质中的 多巴胺水平 。
关于大脑健康,对患有心理社会应激的小鼠进行短链脂肪酸组合(乙酸盐、丙酸盐和丁酸盐)治疗的研究显示了 抗焦虑 作用。
粪便微生物群移植
根据最近发现的微生物干预在调节肠道失调引起的神经系统疾病方面的潜力,粪便微生物群移植(FMT)似乎是一种有希望的治疗策略。
这种相对较新的治疗方法包括从健康粪便样本捐赠者及其微生物和代谢物转移到接受者。这种方法目前被 用于治疗艰难梭菌感染 ,与抗生素治疗一起使用。
通过FMT,健康微生物群通过繁殖自我替换,并产生生物活性代谢物。口蹄疫是通过使用内窥镜、灌肠和冷冻干燥材料口服喂养来完成的。该方法的潜力已被用于 治疗帕金森病、自闭症和多发性硬化症 等神经系统疾病。这种方法的优点之一是没有明显的副作用报告,即使在高危患者中也被认为是安全的。
在最近一项关于自闭症小鼠的研究中,评估了 体外培养 的肠道微生物移植(GMT)的效果,该移植显著减轻了小鼠的焦虑样行为。在另一项研究中,对接受 FMT 的 自闭症患者 进行了结肠镜检查,结果证明自闭症相关症状显著 改善 ,他们的肠道微生物群改变为 健康状态 。然而,需要更多的研究来进一步阐明FMT对自闭症患者的影响。
在动物模型中对阿尔茨海默进行了大量研究,但没有对人类患者进行具体研究。对阿尔茨海默小鼠模型的研究结果表明,认知功能障碍与肠道微生物群组成的变化有关;因此,通过FMT对该微生物群进行修饰被证明能有效缓解阿尔茨海默患者的认知功能障碍。许多关于FMT的神经系统疾病的研究已经完成,许多试验正在进行中。因此,很快就会有大量证据。
通过治疗性微生物干预调节肠道微生物群

Sorboni SG, et al.,Clin Microbiol Rev . 2022
其他(食物及补充剂)
改善肠脑轴的食物
食物已被证明可以改善肠脑功能。其中许多含有精神生物化合物,包括:
Omega-3 脂肪
存在于油性鱼类和亚麻籽中,已被证明可以 改善 青春期和成年期的 微生物群多样性 。这可以 降低 患精神分裂症和抑郁症等脑部疾病的 风险 。
发酵乳制品
如酸奶和奶酪中发现的各种益生菌菌株。这些已被证明可以调节大脑活动。
富含纤维的食物
如水果和蔬菜、全谷物和坚果。这些含有益生元纤维,可降低皮质醇水平并改变情绪偏见。
富含多酚的食物
肠道菌群失调导致肠上皮黏膜屏障和血脑屏障通透性增高,并通过肠-脑轴的免疫、内分泌和肠神经途径影响阿尔茨海默的发生发展。多酚类化合物可能通过上述机制发挥防治阿尔茨海默的作用。
详见:肠道微生物群与膳食多酚互作对人体健康的影响
食用蘑菇类
香菇含有大量的 维生素B6 。因为维生素 B6 会影响血清素和神经递质的产生,所以健康的 B6 水平与 积极的情绪 和自然地 减轻压力 有关。
在动物研究中,它也被证明可以有效治疗抑郁症等情绪障碍。
坚果
如杏仁、腰果、核桃和巴西坚果。研究表明,食用这些会提高血清素的水平,血清素是一种让人感觉良好的化学物质,血清素降低,人会感到沮丧。
富含酪氨酸的食物
如杏仁、蛋鱼和鸡肉,富含酪氨酸,酪氨酸是一种能提高大脑多巴胺水平的氨基酸。
其他:
L-苏糖酸镁
镁对大脑至关重要,它是制造许多参与大脑功能的酶的必要辅助因子。它对于维持和发展突触之间的联系也至关重要,突触是学习和记忆的核心任务。大脑和脑脊液中高水平的镁与阿尔茨海默病和大脑衰老的发病率降低有关。补充剂 L-苏糖酸镁比其他镁形式更有效地通过血脑屏障,并且不会引起消化不良。
维生素 D3 和 维生素 K2
血清维生素 D 高水平对于 维持大脑健康 和 降低 阿尔茨海默病和其他神经退行性疾病导致的认知障碍 风险 极为重要。维生素 D 的 抗炎和抗氧化 特性也很重要。
相反, 低维生素 D 会导致大脑中的 钙含量增加 ,这与 抑郁症有关 ,并且会 导致 表征痴呆的淀粉样蛋白斑块增加。
维生素 D 与维生素 K 协同作用 以调节钙并防止其在软组织中积累,例如 滋养大脑的血管 。
补充剂应包括最易吸收的胆钙化醇(维生素 D3)形式的维生素 D,以及甲基萘醌(维生素 K2)形式的维生素 K,以帮助调理肠道。这种组合对预防血管钙化最有效。
姜黄素
姜黄根中的活性化合物姜黄素使咖喱粉呈现鲜艳的黄色。姜黄素 激活 Nrf2 抗氧化信号通路 ,开启参与解毒和消除自由基的基因。
在大脑中,姜黄素补充剂具有强大的抗炎和抗氧化特性。姜黄素还通过抑制淀粉样蛋白的形成来帮助预防痴呆。姜黄素补充剂可以 显著提高 BDNF (脑源性神经营养因子)的血清水平。BDNF 在 保护现有神经元和刺激新神经元生长 方面发挥着重要作用。
高水平可以帮助预防认知障碍,并有助于从脑震荡和脑损伤中恢复。
肠道微生物群不仅与消化吸收相关,还与大脑密切相关,从而影响各类神经系统疾病,如常见的自闭症、抑郁症、精神分裂症等。改善肠道健康后,通过肠脑轴的连接减少全身炎症,同时也改善心理健康。在现代社会普遍压力较大的情况下,注意减压的同时更不能忽视肠道健康。
相关阅读:
饮食与抑郁症密不可分,一文涵盖多种生物学机制
抑郁症,恐惧,压力和肠道微生物群脱不开的关系
阿尔茨海默病de饮食-微生物-脑轴
主要参考文献:
Li XJ, You XY, Wang CY, et al. Bidirectional Brain-gut-microbiota Axis in increased intestinal permeability induced by central nervous system injury. CNS Neurosci Ther. 2020;26(8):783-790. doi:10.1111/cns.13401
Deidda G, Biazzo M. Gut and Brain: Investigating Physiological and Pathological Interactions Between Microbiota and Brain to Gain New Therapeutic Avenues for Brain Diseases. Front Neurosci. 2021;15:753915. Published 2021 Oct 12. doi:10.3389/fnins.2021.753915
Gwak MG, Chang SY. Gut-Brain Connection: Microbiome, Gut Barrier, and Environmental Sensors. Immune Netw. 2021;21(3):e20. Published 2021 Jun 16. doi:10.4110/in.2021.21.e20
Sorboni SG, Moghaddam HS, Jafarzadeh-Esfehani R, Soleimanpour S. A Comprehensive Review on the Role of the Gut Microbiome in Human Neurological Disorders. Clin Microbiol Rev. 2022 Jan 5;35(1):e0033820. doi: 10.1128/CMR.00338-20. Epub ahead of print. PMID: 34985325; PMCID: PMC8729913.
Suganya K, Koo BS. Gut-Brain Axis: Role of Gut Microbiota on Neurological Disorders and How Probiotics/Prebiotics Beneficially Modulate Microbial and Immune Pathways to Improve Brain Functions. Int J Mol Sci. 2020;21(20):7551. Published 2020 Oct 13. doi:10.3390/ijms21207551
Jalodia R, Abu YF, Oppenheimer MR, Herlihy B, Meng J, Chupikova I, Tao J, Ghosh N, Dutta RK, Kolli U, Yan Y, Valdes E, Sharma M, Sharma U, Moidunny S, Roy S. Opioid Use, Gut Dysbiosis, Inflammation, and the Nervous System. J Neuroimmune Pharmacol. 2022 Jan 7. doi: 10.1007/s11481-021-10046-z. Epub ahead of print. PMID: 34993905.
Morais LH, Schreiber HL 4th, Mazmanian SK. The gut microbiota-brain axis in behaviour and brain disorders. Nat Rev Microbiol. 2021 Apr;19(4):241-255. doi: 10.1038/s41579-020-00460-0. Epub 2020 Oct 22. PMID: 33093662.