随着目前升学政策、形势的紧迫,越来越多的家长开始提前思考小升初。很多家长发现“5+4”学制是能够躲避小升初激烈竞争的一条捷径。那么,“5+4”学制到底是什么?“5+4”学制与“6+3”学制到底有何不同?孩子就读“5+4”学制会比“6+3”学制更好吗?下面科科老师给大家详细介绍。
5+4”学制到底是什么?
顾名思义,“5+4”学制即在九年义务教育不变的情况下,小学由六年缩短为五年,初中由三年延长到四年。这算是对传统“六三学制”的一个挑战,也可以理解为是对九年义务教育重新组合和完善。
“5+4”学制在我国教育史上一直存在,最早可追溯到上世纪五十年代。但后因各种原因而搁浅了。有人会问曾经被搁浅的学制为什么又会被重拾呢?
从小学到初中,对很多孩子来说都是成绩的分水岭,很多小学很优秀的孩子,到了初中突然就变得普通了。于是,有专家指出,一个重要原因就是初中三年年限短、课程多,课时紧,容易造成学生课业和心理负担过重、消化不良等问题。所以为克服此问题,四年制又在教育圈大热起来。
5+4由来及发展
1981年,北师大附小率先进行了五四制实验。1989年,原国家教委提出,要积极推进五四学制改革实验。之后,实验规模进一步扩大到全国很多地区。
从2004年学年度起,上海市义务教育阶段正式全面实行五四学制。小学5个年级分别为一到五年级;初中全面实行四年制,其4个年级分别为六年级、七年级、八年级、九年级。
在全国各处试点四年制初中的环境下,成都教育并没有落后。2017年12月8日, 70余所初中学校、九年一贯制学校的代表汇聚七中育才学道分校,由七中育才学道分校、金牛实验中学等全国12所学校发起的全国首个“四年制初中教育联盟”也正式成立。
5+4学习模式

由于5+4还没有统一的学习规划和课程模式,所以不同的学校模式有所不同,不过大同小异。大部分的模式都是第一年的上学期把六年级知识学完,下学期开始学习初中内容。对于5+4学制是关键时期,一个是第一年的衔接期,一个是最后的复习期。
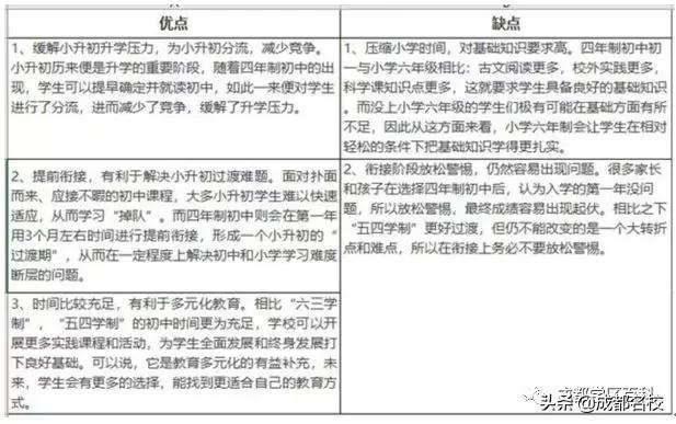
“5+4”学制VS“6+3”学制优劣分析


成都有哪些5+4”学制学校?
七中育才学道分校金牛实验中学石室蜀华
天府四中石室双楠玉林肖家河校区棕北西区铁中府河校区
5+4学校进入方式
五四制学校基本都为公立学校,因此招生原则还是以公立学校原则为准。基本是还是学校划片范围内的小学学生基本都有机会,可能会有成绩筛选,但明面上还是主要以公平摇号确定为主:
下面以七中育才学道分校招生简章为例:
符合下面三个条件之一即可报名:
1、正住户籍在锦江区一、二、三片小学服务范围内的五年级学生;
2、正住户籍为锦江区,且在锦江区一、二、三片小学就读的五年级学生;
3、居住地在锦江区一、二、三片小学服务范围内,且在锦江区一、二、三片小学就读的、符合成都市进城务工人员随迁子女接受义务教育条件的五年级学生;
5+4”学制学校中考情况分析
1、因为试行四年制教育,七中育才学道分校从一所默默无名的普通公办初中,成为了现在成都市中考重点率稳居前三的优质初中。学道近三年在纯公办初中的中考排位一直保持前列。
七中育才学道分校2019年中考情况:62人升入4、7、9及其分校,近70人升入川师附中,600分以上占参考人数的50%,620分以上占参考人数的20%。
2、金牛实验中学试点四年制学制以来,学生成绩稳步提升。学生每期参加区统考统阅,绝大部分学科各项指标名列全区第一。
金牛实验中学2019年中考情况:640以上10多人,630以上20多人,5+4制4个班200人左右,平均600以上。
3、石室联中蜀华分校在青羊区教育局的重视下,开始设置五四学制的课程,招收两个初小衔接项目班共计100人。一年后,90%的学生选择继续留校就读,因此今年前往咨询报名的家长不少。由于第一届家长普遍反应不错,学校的教育教学质量稳步提高,高中、初中教学工作每年均受到市教育局的表彰奖励,近年来,初中实验班中考一次合格率达95%以上,高中重点班高考一次上线率达 85 %以上,名列市属同类学校前列。(部分数据来源新闻报道和论坛)
4、成都石室双楠实验学校是武侯区最早的一所公办九年一贯制实验学校,2009年加盟成都石室教育集团。2014年,学校成为成都市九年一贯制课程改革试点学校,积极探索“五四制”改革,成功实现了学生低进高出,中考成绩名列区域一二名。
成都石室双楠实验学校2019年中考成绩:重点率突破 61%,超三分之一学生达到600分以上,直升班重点率 95%。(部分数据来源新闻报道和论坛)
“5+4”是很目前运营起来比较成功的模式,目前上海基本上都是5+4了。广州中学实验班基本都是2+4了,2年初中4年高中。
总结:关于“5+4”学制的建议
1、5+4是小升初的另一个入口,在五年级分流小升初生源,也将成为的另一种主流升学方式。在公民同招的背景下,未来很可能会因为学校确定性高、生源有一定筛选、中考成绩提升快等原因越来越受到家长的追捧。
2、部分基础知识扎实、学习接受能力较强的学生可以选择5+4。
3、5+4的衔接仍然重要,毕竟相当于超前学习,那么做好衔接,关注衔接期孩子的学习、生活、心理,是选择5+4学制家长需要重点关心的问题。
本文来源于成都学区百科
-end-