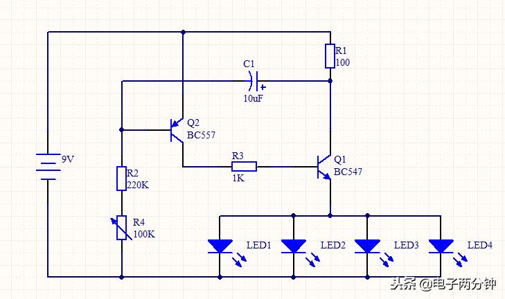
今天向大家讲述一个闪烁灯,具体实现效果就像汽车转向灯那样,隔一段时间亮一下,能实现这种效果的电路还是挺多的,这次介绍的这个电路就是下面这种,这也算是给PNP型三极管一个上场的机会了,我们先来看一下这个电路的原理。

当电源刚一通电时,对于电容C1来说,由于电容两端电压不能突变,所以刚上电的一瞬间是有电流流过它的,这部分电流通过R2和R4流向电源负极,不过当电流流过这两个电阻时,在这两个电阻的两端就会有电压产生,这个电压正好影响了PNP型三极管Ubc之间的压降,选择合适的R2和R4参数,确保这个过程产生的电压能满足三极管Q2导通的条件,这样就有电流流过R3了,进而Q1也会导通。
Q1导通后就会驱动LED1-LED4灯发光,这样他们就被点亮了,当电容C1两端电压稳定后,就无电流流过C1了,这样就会导致Q2中Ubc之间的电压下降,结果就是不能够满足三极管Q2的导通条件,这样它就会截止,进而流入Q1基极的电流就会减小,最终它也不会导通,这样四个LED灯都会灭掉。
上面分析的电路工作的过程正好是一个周期,随着LED灯的熄灭,就相当于此时刚连上电源,就会重复上面所叙述的过程,稳定后就是隔一段时间灯亮一下,通过改变滑动变阻器还能改变灯闪烁的周期,是不是感觉很酷!

上面这个图片就是实际焊接出来的图片,如果不用洞洞板的话,焊出来的电路会显得很乱,不过焊到板子上就感觉好多了。

这一张图片就是电路工作时的图片,这个闪烁的过程很快,难得截一张图,不过经过实际检测这个电路还是和我们分析的工作过程一样。