一,车辆购置附加税征收的有关规定
车辆购置税
车辆购置附加税,原为车辆购置附加费。根据国家税务总局2005年11月15日发布,并于2006年1月1日实施的《车辆购置税征收管理办法》(2011年12月19日修订)征收车辆购置税。

计税价格:二手车或底盘发生更换的车辆,计税依据为最新核发的同类型车辆最低计税价格的70%。同类型车辆是指同国别、同排量、同车长、同吨位、配置近似等。
最低计税价格是指国家税务总局依据车辆生产企业提供的车辆价格信息,参照市场平均交易价格核定的车辆购置税计税价格。
对国家税务总局未核定最低计税价格的车辆,纳税人申报的计税价格低于同类型应税车辆最低计税价格,又无正当理由的,主管税务机关可比照已核定的同类型车辆最低计税价格征税,同类型车辆由主管税务机关确定。

征收费率:①国产车的购置税是车价扣除增值税后金额的10%。计算公式为:购置税=购车发票价/1.17×10%。(具体增值税率等按规定)②*口车进**购置税的数额是车价(含关税和消费税)的10%。
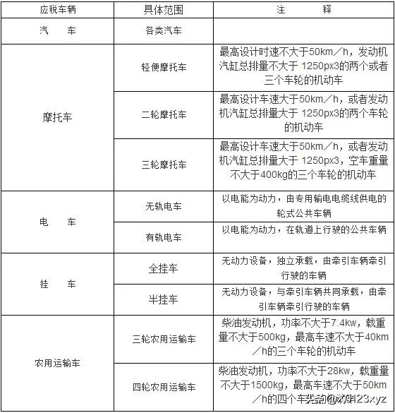
征收范围:车辆购置附加税征收范围见下表

二,燃油附加税政策
燃油附加税是从油价中提取一定比例作为养路费用,其基本原理是车辆行驶的里程长短和载货量大小是与耗油量的多少紧密相连的。

国务院决定,成品油税费改革自2009年1月1日起实施,取消在成品价外征收的公路养路费、航道养护费、公路运输管理费、公路客货运附加费、水路运输管理费、水运客货运附加费等六项收费,逐步有效取消政府还贷二级公路收费。

三,车船使用税征收的有关规定

根据2012年1月1日实施的《中华人民共和国车船税法》规定征收,各省自治区和直辖市有相应的实施办法。(按排量征收)