关于海底捞人力资源管理,网络上有各种各样的传说,但多是基于碎片化的维度。本文试图从战略及人力资源策略、组织、人才、机制、文化等五个部分,对各类散乱的资料进行整合,以获得对海底捞人力资源管理体系系统的了解。本文资料全部来源于网络公开资料,可能存在滞后、缺失、甚至有误,所汇总及提炼的观点仅供参考。

一、海底捞的三阶段战略历程

如上表所示,海底捞的战略历程分为三个阶段:
创业初始阶段 (1994-1998):
起初,海底捞只是四川简阳的“小作坊”,生存是其最大的动力。如何“生存下去”以及“生存好”?是当时面临的问题。
但突破点在哪里?海底捞于摸索中渐渐聚焦到了差异化的服务上——后来这成了海底捞最重要的标签。基于做好服务这个出发点,海底捞后续在创新、组织裂变发展、员工授权、福利、激励等方面有了较多优异的举措,这使得海底捞逐渐在众多餐饮连锁店中脱颖而出。
跨区域布局(1999年-至2011年): 1999年,海底捞在西安开连锁店——标志着海底捞从本地化企业,走向跨区域、全国化,详见下表:

这个阶段,海底捞完成了重点区域布局,提出了“连住利益,锁住管理”的经营管理模式和处理好四重关系的举措,这使的海底捞以“服务”闻名于国内。
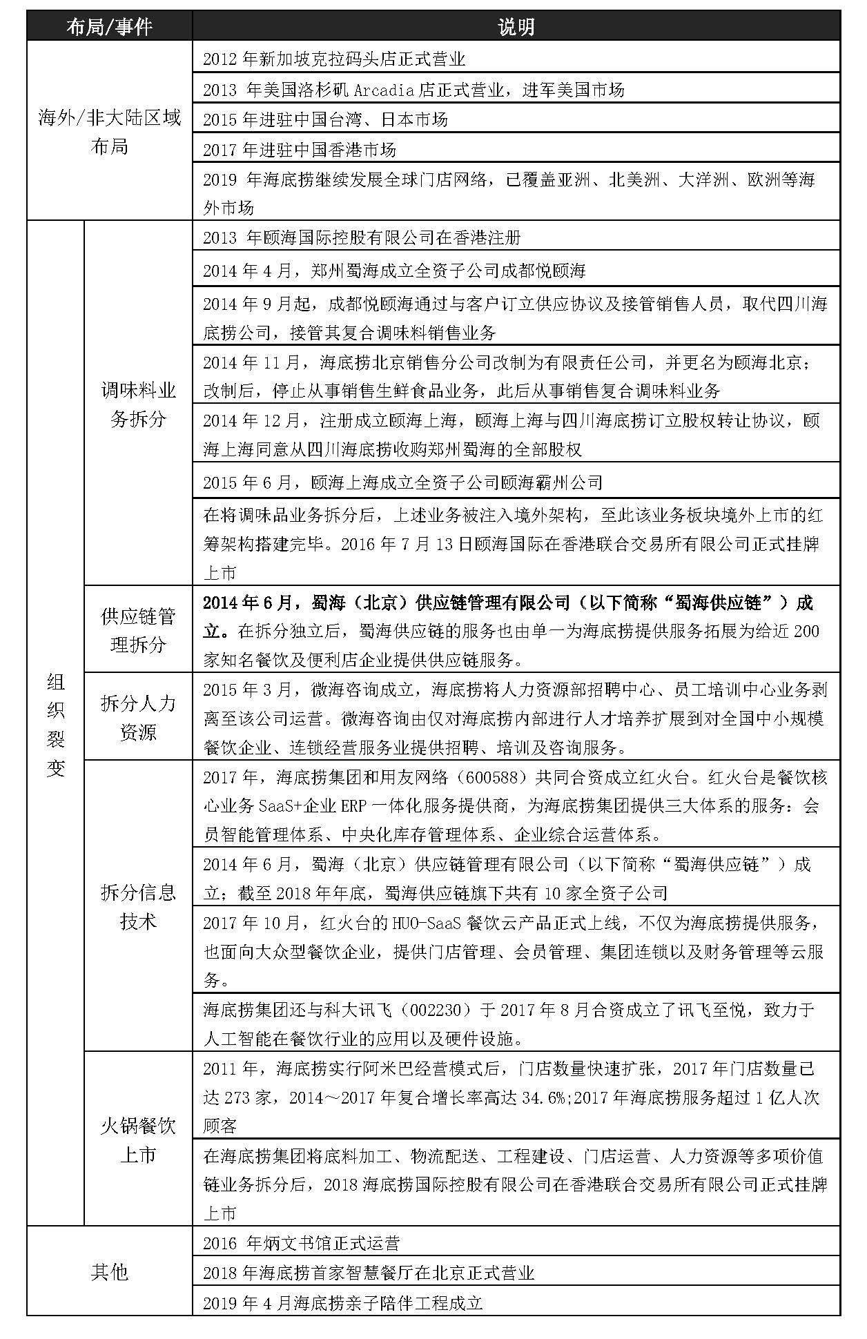
全球布局、上下游产业链裂变(2012年-至今):
这个阶段,海底捞业务布局开启了全球化的道路,同期在海底捞集团将底料加工、物流配送、工程建设、门店运营、人力资源等多项价值链业务拆分后(见下表),张勇开始运作海底捞最核心的火锅餐饮服务业务在香港上市。

这个阶段海底捞从单一产业向多元化发展,规模也迅速扩张,数据显示:2015-2019年,海底捞营收复合增长率为46.55%,到2019年,海底捞营收达265.6亿元,净利润达23.5亿元——这在餐饮行业是值得大书特书的业绩。
但海底捞发展并不是一帆风顺的,2019年底疫情爆发,2020年海底捞逆势扩张,这一决策付出惨重代价:2020年财报显示,年营收286.14亿,同比仅仅增长7.75%,增速明显放缓;全年收入净利润为3.09亿元,同比2019年下降86.8%。2021年收入超过400亿元,同比增长超过40%;净亏损约38亿元至45亿元。
2021年实施“啄木鸟计划”后,翻台率有所改善。但外部环境仍然看不到改善,海底捞如同其他多数餐饮行业,正面临“先生存,后发展”的境况。
除了规模不经济,海底捞至少还存在以下四方面困局 :1)“变态营销”催生“变态期待”; 2)差异化服务使得成本居高不下;3)“家文化”与00后员工主体的矛盾;4)“人治”和“授权”阻碍连锁管理。

那,如何突破以上困局? 从人力资源角度 , 海底捞从组织、人才、机制、文化四个维度,提出组合措施:

组织管理方面: 海底捞简化公司组织架构、缩短管控链、强调充分授权,给予一线经理人充分的发挥空间,同时也注重核心管理职能的管控、注重监督机制的建立;门店一线工作分配上将工作由线拆分到点、职责明确、责任到人,同时,门店内每个区域都有专人负责,这使得信息能够及时与上级沟通,有利于根据现场情况进行协调处理。
人才管理方面: 在基层人才获取上,海底捞采用关联第三方和内部员工推荐相结合的方式;在内部晋升上,海底捞明确了晋升通道和标准,强调只有在海底捞踏实苦干过才能晋升;人才培养上,落实认证机制、导师制、轮岗制,综合多种方式培养员工,并强调人性化和善待员工;但是,人才资源不能变成一潭死水,海底捞还建立了内部“能上能下的淘汰机制”。
机制建设方面 :围绕海底捞“连住利益,锁住管理”的思路,海底捞构建了:三级门店柔性考核,四色卡量表检查、师徒利润分享机制、员工计件管理;同时,完善了员工保障福利等机制,为员工营造优良的生活环境,关心员工的日常生活,增强了员工的自尊及自信。
企业文化管理方面 :海底捞继续强调“双手改变命运”、“以顾客为中心”,但增加了“以奋斗者为本”的价值观,并落实到机制和日常管理中。
二、海底捞组织架构

2.1 2018年海底捞餐饮连锁上市时的组织(来源招股说明书)
说到海底捞组织,给我们印象最深刻的无疑是其餐饮部分的扁平结构——虽然其近期有所变化,但因其做法具有一定的创新性,值得我们回顾。
2.1.1海底捞组织架构
组架构上海底捞包含四个部分:总部、教练组、抱团小组、门店,其架构如下图所示:

2.1.2相关职能定位

2.1.3处理好组织内部“四个关系”的举措
为了“连住利益,锁住管理”,海底捞需要重点平衡“员工与门店的关系、门店与门店的关系、总部与门店的关系、海底捞与第三方供应商的关系”:

2.2海底捞分区管理
2010年以前海底捞采用围绕着师徒制的大小区管理模式,基本完成了跨区域布局。2010年,一方面简化组织层级,取消大区经理、小区经理的层级,以缩短决策链,提升决策效率;另一方面成立若干个“教练组”,总部允许门店自主选择教练团队,总部的教练组和整体的利润增长挂钩。2021年6月后海底捞将国内、港澳台和国外分两条运营线管理,同时恢复大小区管理模式,并对人员进行重新落位,以应对低迷的外部经济环境。

2.3 组织裂变
组织裂变思路:海底捞内部的二线部门都转型成为第三方服务机构(如下表所示),变成了一个个独立的阿米巴;不仅门店独立核算,底料生产基地亦独立核算,原来的职能部门都独立,为海底捞门店提供服务,同时自己对外也提供了相关的业务托管服务并获得收入。这种裂变的好处是有利于标准化供应链管理,确保食品原料的供应稳定性和安全性,并增加了公司的收入来源。
截止到2018年海底捞底科生产基地、人事部、工程部、供应链、信息部等机构全变成独立的公司,还孵化了Hi捞送(火锅外卖) ,U鼎冒菜(简单单人小火锅)


2.4 授权机制
依据公开资料可以看出海底捞授权思路:分级授权、权利下放至于一线、授权但不放任(有监督举措)。这种授权方式很大程度释放了管理层的压力,充分调动一线的积极性,也有利于一线人才的培养;不足之处可能存在较大的权利寻租空间,针对此海底捞实施了举报、审计、连带责任等管理举措。

2.5 门店一线任务分配举措
海底捞门店门店一线任务分配举措有三项提效的举措: 第一、对于门店工作海底捞基于业务流程将工作拆分到岗,责任到人;第二、客户在IPAD点单后信息直接传递到岗;第三、为了方便内部沟通,重要的岗位都配备对讲机。

三、海底捞人才管理

3.1海底捞的人才管理思路
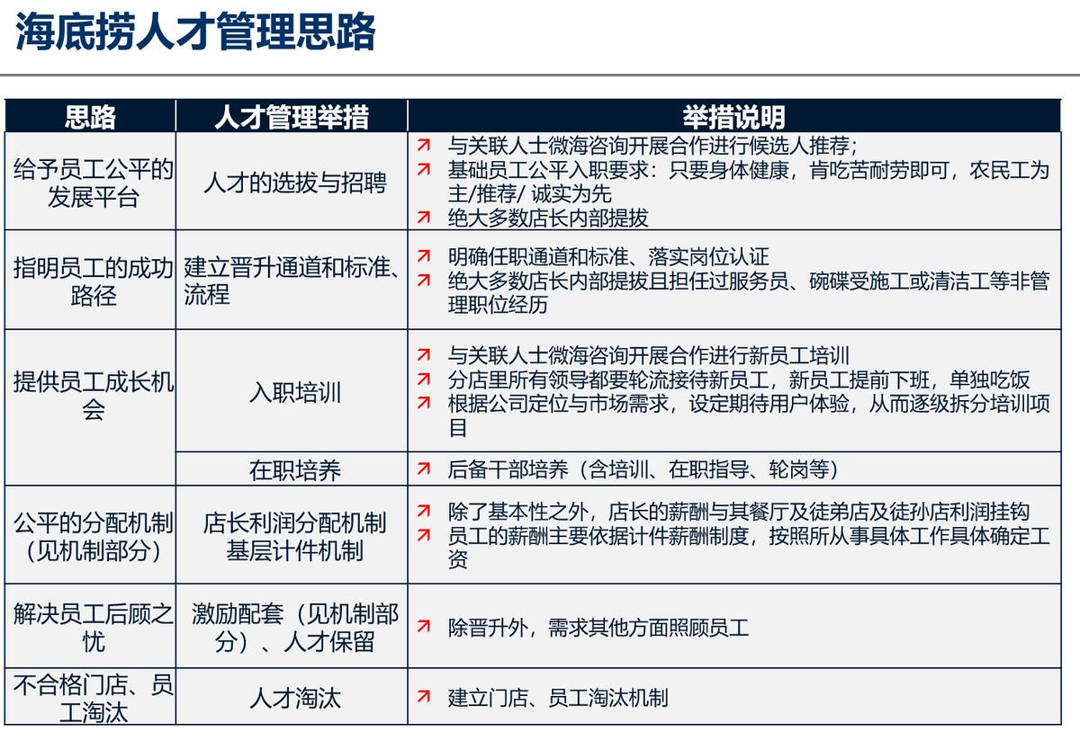
关于海底捞如何进行人才管理?我们可以从海底捞《招股说明书》员工部分描述,找寻部分答案:

从上图我们可以看出,海底捞对人才管理包含以下几点: 1)关注团队氛围建设;2)关注有才能及忠诚的员工,注重内部培养员工;3)明确内部的职业发展通道,并给予培训支持;4)关键岗位店长提拔:绝大多数店长内部提拔且需要有基层(非管理)职位经历;5)店长提拔:绝大多数店长内部提拔且担任过服务员、碗碟工或清洁工等非管理职位经历;6)2016年1月起,海底捞人才选拔和培训,引入关联机构微海咨询。
基于海底捞企业文化、招股说明书分析及网络资料,我们进一步整理海底捞的人力理念,我们形成以下汇总表:

3.2海底捞人才管理具体举措
我们进一步拆解海底捞人员选拔、入职培训、干部培养、关键人才培养等人才管理举措:
3.2.1门店基层岗位放宽招聘条件,关键岗位(如店长)内部晋升为主
从下图我们可知:海底捞门店基层岗位放宽招聘条件,关键岗位(如店长)内部晋升为主。

3.2.2基于业务需求拆解培训,礼遇新入职员工
入职培训及员工融入举措,包含新员工培训、入职礼遇、“师徒制”特殊培训:
入职培训 :片区统一招聘,集中培训,选取优秀的培训人员培训,形成小集体消除孤独感(人事培训没有工资,到门店培训有工资)
入职礼遇 :分店里所有领导都要轮流接待新员工;新员工提前下班,单独吃饭
“师徒制”特殊培训 :海底捞实行传帮带的特殊培训机制,每一位新的员工被指定一位师傅进行培训。

值得一提的是,海底捞的培训内容:根据公司定位与市场需求,设定期待用户体验,从而逐级拆分培训项目(如下图所示);鉴于海底捞员工构成,其培训不仅仅有工作内容,还包括怎么看地图、怎么坐地铁等等。

3.2.3梳理管理职业发展通道并明确认证标准,指引员工职业发展
早期,海底捞门店职业分管理和功勋双通道设计,并明确相关职称达成标准。

此类双通道实施多年,但功勋通道存在显著的问题:1)一线操作岗位并无存在较深的技术门槛,分六级过细;2)单纯分级难以体现工种之间的差异;3)员工是否可以一直在过往的功劳簿上躺赢也是值得探讨的问题。2010年,海底捞简化组织层级,取消大区经理、小区经理的层级,成立若干个“教练组”;2021年6月后恢复。同时,将“功勋通道”改为“专业通道”并对一线岗位进行分类:初级、中级、高级(如下图)。

从以上示意图可以看出,当前海底捞的门店岗位还是两个通道(门店操作通道和门店管理通道),海底捞要求通过相关岗位的认证后,方可上岗。但是通过认证后,并非一劳永逸,海底捞还存在在岗位“能上能下的岗位淘汰机制”,我们以操作岗位为例:

3.2.4定制化培养后备干部
海底捞对于后备干部的培养包含:了解性格、人品、发展目标;拟定培训计划;实施培训计划以及跟进等流程。

3.2.5“传销式”关键人才培养
海底捞的关键人才培养还是基于师徒制,培养责任在于“师傅”(如若是培训不过,师傅和店长要付培训费),但“学有所成”后“师傅店长”可获得“徒子徒孙”业绩提成(后文进一步提到)。海底捞的增长速度,来自于海底捞店长储备数量及培养的速度。店长对于所有餐饮企业都是最核心的资产及中流砥柱,对于重服务、强调“传帮带”的海底捞而言,更是如此。海底捞的关键 “传销式” 关键人才培养机制促使海底捞店长有很强的动力去培养新店长,也夯实了海底捞关键人才储备。
需注意的是,对店长的素质要求,海底捞已从创业期的1.0要求升级到2.0:其中,最大变化在于专业化和信息化的支持,以及授权机制和创新机制的管理。

但是店长经过培训且通过了岗位认证,就合格了吗?并不只是如此,海底捞还建立了离场测试机制:

3.2.6团队可合可拆,人员能升降
为确保公司整体的盈利水平和运营效率,海底捞拟定了门店淘汰的标准。同时,在门店淘汰的基础上对高级以上员工进行免职列入蓄水池,这里其实有个假设前提就是:只有不合格的领导,没有用不好的员工。

四、海底捞机制建设

前文我们可知海底捞强调建立员工公平的工作平台并指明在企业中成功地路径;对员工充分授权,给予员工充分发挥的空间;同时建立“门店可合可拆、人员能升能降”的内部竞争机制。本部分重点对于海底捞的评价、薪酬激励以及其他管理机制进行梳理和分析。

海底捞在招股说明书上反复提出了海底捞高质量增长的核心——连住利益,锁住管理。如上图我们基于招股说明书中的描述进行拆解,并进一步梳理了海底捞的管理机制框架,如下:

4.1锁住管理
如何锁住管理,为公司控制风险,为公司长远发展保驾护航?
除了前文强调的组织建设(总部职能大后台支撑门店、充分授权门店经理人)、能力建设(员工、店长培训及认证),海底捞还从结果管理(绩效考核)维度着手锁住管理。以下我们从海底捞门店考核管理进行分析。
海底捞门店运营考核主要分两大层面:组织考核、店长及员工考核。

关于门店考核,海底捞有其独特的做法和观点: 海底捞总部制定评估标准,由绩效评估教练组执行及实施。海底捞认为任何餐厅绩效评估的最重要标准之一为顾客体验。以顾客体验作为绩效评估最能体现顾客对其评价,并可捕捉餐厅运营中无法衡量的无形因素,这些无形因素无法通过运营或财务业绩指标进行衡量,但对评估餐厅的质素及绩效至关重要。他们进一步认为,顾客满意度自然会确保令人满意的翻台率,鉴于其相对稳定及标准化的成本结构,此将带来强劲的餐厅财务表现。除了顾客体验,绩效评估中的其他重要标准包括员工努力程度及食品安全。具体的门店考核操作方式,如下图所示:

关于店长考核,海底捞店长将按其餐厅的评级进行评估,并将其绩效评估与其餐厅的表现直接挂钩。其目标是通过评估系统来激励店长。海底捞于店长大会宣布*级A**及C级店长名单,以给予*级A**店长认可及公布C级店长名单带来的压力可以激励店长提升。
关于海底捞门店员工考核,海底捞的店长负责对员工进行绩效评估及晋升。对于与顾客接触的员工,如服务员亦根据服务质量及顾客反馈评价其表现。对于员工考核海底捞采用四色卡(不含白卡)/五色卡——红卡是服务,黄卡是出品,白卡是设备,绿卡是食品安全,蓝卡是环境卫生。

4.2连住利益
如何连住利益,高度统一员工与公司的利益,充分激发增长活力?海底捞建立了全面的薪酬福利机制,示意图如下:

海底捞门店运营人员的薪酬结构包含:浮动的基本工资、计件工资、利润分享、加班工资、及时性激励、荣誉激励、股权激励、福利等,以下我们分别讨论:
4.2.1店长薪酬的核心——师徒利润分享
店长的薪酬与其餐厅的盈利能力挂钩,更重要的是,与其徒弟的餐厅挂钩以鼓励他们培养更多有才能的店长。与该等目标一致,海底捞店长的薪酬主要包括餐厅某个百分比的利润及基本薪金。为鼓励培养徒弟,店长可从他们徒弟的餐厅获得比他们自身餐厅更高的利润百分比。海底捞的总部可能会不时调整百分比。店长获得下列两种选项中的较高者:

4.2.2计件工资
海底捞基层员工的工资结构经历了:工资+奖金、⼯资+绩效考核、⼯资+绩效考核+效益、计件工资四个阶段:

为何海底捞这个阶段采用计件工资?原因除了效率提升,还在于编制管理的问题:海底捞每个门店店经理⽔平参差不齐,定⼈员编制的时候定得很不准,且每⼀个门店形状也不⼀样,有三层楼、⼀层楼,也街边店,⼈员的编制五花⼋门,所以通过计件⼯资解决这些⼈的⼯资问题,让他们的⼈员编制想定多少就定多少。这个⽅法让员⼯的收⼊增加了20-30%,但公司总⽀出并没有增加。
那,海底捞的计件工资是如何设计的?我们从岗位分类、岗位定价、计件统计、包干管理四个方面进行说明 :

(1)门店一线岗位分类
在岗位上,海底捞将一线岗位分成三类:初级、中级、高级。各个级别岗位工资按照级别工资递增,初级和中级岗位收入有上限,高级岗位收入无上限;当月工资已经封顶的初中级员工,不能被返聘——此时,该员工可以选择:A、休息;B、不带薪地学习其他更高一级岗位工作。

(2)对各类岗位工作进行定价
海底捞将工作流程进行拆解至具体岗位动作,并要求要求对岗位进行统一定价,店经理无权修改;特殊情况因门店布局等原因造成定价低,小区经理可提出申请调整。对老弱病残人员实施保护。

(3)计件工资统计
海底捞基于岗位的特性,采用符合岗位特征的方式进行统计,并匹配了监督的机制。

(4)计件包干制
海底捞采取计件包干制后,虽然平均工作量并没有显著增加,但是他们共同承包了这10张桌子,个人总收入就增加了,积极性大有不同。另外对于新入职员工,初级岗位员工7天出师,没有出师的新员工,计件工资归属师傅;如果徒弟提前申请,可以提前出师;师傅可随时提出换徒弟;到期未出师,师傅带徒弟期间的计件工资打8折, 并且换师傅,这一机制:一方面提高了老带新的积极性,也增加新员工学习的紧迫感。

4.2.3及时性激励
公司层面海底捞从鼓励提建议、搞创新等维度设立了建议奖、创新奖等奖项:

在运营层面,店经理、小区经理有权对优秀案例或者优秀员工进行现场奖励(有一定总额上限)。

另外对于特殊情况,海底捞给予营业提成激励,以下以杭州海底捞示例:

4.2.4长期激励
2021年,5月份发布股权激励公告,拟发行3%股份用于股权激励,授予1500多名员工和顾问。

4.2.5荣誉功勋
海底捞不仅重视员工经济性的利益,也重视非物质激励。其内部制定了荣誉勋章管理办法,并按照月度、季度、半年、年度进行评选。荣誉勋章有五类:银豆豆、金豆豆、二级勋章、一级勋章、紫金勋章。

4.2.6员工福利
海底捞,对休假、衣食住行、生日、晋升、离职等方面给予全面的福利支持:

4.3其他机制建设
其实,海底捞的机制不仅限在“连住利益,锁住管理”所涵盖的内容,其在授权、过失处理、创新机制、工作回复要求、举报管理、聚会管理等都有其独特的思考视角:

五、文化建设
关于海底捞的文化,海底捞公司网站有其专门一栏,我们就不过多赘言。我们对其总结:让员工尊重顾客,首先要尊重员工,海底捞通过对企业文化及企业制度的细心打造,为员工建立起一个富于“尊重”、“公平”和“责任”的工作环境,得以让员工以极佳的心态为顾客提供服务,最终获得了顾客的高度评价。

六、关于海底捞人力资源体系的思考
第一、战略的有效性是管理的有效性的前提
海底捞从创业期开始就坚持强调服务意识,并基于这个原点提出给予公平的环境、善待员工、完善员工福利、授权至员工等思想及措施,这些举措为海底捞带来强大的品牌效益和良好的业绩。但是,管理的有效性的前提是战略的有效性。在不对的方向上,是做不出有效的管理的——海底捞在2019-2020年期间快速扩张也付出巨大代价。
顺势而为,是企业生存的重要法则,但这个“势”并不那么容易把握。张勇认为:“大家神话海底捞了,我本人非常反感。你们要理性,投资要谨慎。我常常讲,要想知道什么是名不符实,看看海底捞就知道了。所有餐饮企业面临的困难,我们同样面临;所有餐饮企业不能解决的问题,我们依然没有解决。盲目扩张的事情肯定会发生,一旦我整合好现在的门店,我还扩张,因为这是我的使命。稳定了我就冲锋,不稳定了我就稳定,稳定下来就再冲锋,直到海底捞倒下来为止。”
第二、组织随着战略调整而变化——没有过时的架构,只有合适的架构
海底捞也曾尝试过,为什么现在重新启用?我们可以从抱团组织和大小区管理的优缺点中一探变化究竟:

值得一提的是,新组织削减了店长的权利,提升了区域经理的权利,可能对店长积极性和稳定性会是打击。我们后续可观察海底捞后续伴随组织调整的激励管理变化。
架构的调整需要一些时间才会反映到营收数据上。不过,海底捞内部已经传递出的信息:咬定员工努力度和顾客满意度,扎扎实实把这两个点抓好,才是海底捞的根本。
第三、 “师徒制”是海底捞成长为龙头的秘籍,但也存在难标准化的问题
“师徒制”被认为是海底捞成长为餐饮龙头的秘籍,其核心思想是: 店长的薪酬与其餐厅的盈利能力挂钩,更重要的是,与其徒弟的餐厅挂钩(甚至更高的利润百分比)以鼓励他们培养更多有才能的店长。但传帮带这种人与人间的交流容易在实际中走样变形,与制度相比,存在难以标准化的问题——这与规模化连锁企业的需求(标准化)是相矛盾的。如何平衡人与流程、制度的关系,是摆在海底捞面前的一大考题。
第四、“持证上岗”是海底捞对于人员能力培养的一大特色
不同于许多公司做人才管理只是培训,但缺少验证动作。海底捞对于基层和店长的能力管理,切实落实了认证的举措,上岗前需认证——这一举措,确保了人员上岗前有基本的能力。不过任职资格管理也存在一个问题:可能消耗大量时间——如何做到体系精细度和时间成本是需要注意的问题——我们建议,一般情况下门店基层认证可简化,店长认证可相对明细。
第五、实施强调关注“员工努力度和顾客满意度”的门店柔性考核,存在考核过度风险
彼得·德鲁克曾经说过:“如果试图‘控制’每件事情,就等于控制不了任何事情,试图控制不相干的事情、过多的干涉,总是会误导方向。”彼得·德鲁克的这句话,其实针对的就是绩效管理中过度考核的问题。海底捞作为国内最成功的餐饮企业之一,在绩效考核实践中也曾犯过不少错误:如导向有误、过度考核等。

第六、适度的非物质激励,有利于沉淀企业文化,且降低成本
下图是华为的非物质激励手段,对比本文海底捞基本包含了以下内容,且在荣誉奖励方面做的更为细致:比如银豆豆、金豆豆、二级勋章、一级勋章、紫金勋章等。

第七、理念落地于机制,才能真正值根于企业文化
关于理念落地于机制,海底捞例子较多:比如海底捞强调顾客满意度,所以其管理中处处体现满意度考核、检查;比如海底捞强调“以奋斗者为本”,在挑选干部时便强调:只有在海底捞踏实苦干过,才有资格管理海底捞的员工;比如海底捞强调公平、简单的上下级关系,其规定了下级员工之间赠送礼物价格不能超过10元钱,上级可以以领导或公司的名义向下级赠送礼物,但下级不能以任何理由向上级赠送礼物;此外,海底捞认为让员工尊重顾客,首先要尊重员工,这点显著体现在福利上:海底捞要求为员工营造优良的生活环境和福利保障,关心员工的日常生活,以增强了员工的自尊及自信。
结尾: 重复开头的话,本文所获得的信息全部来源于网络公开资料,并基于散乱的资料进行汇总、简单提炼和总结,可能存在滞后、缺失、甚至有误,观点仅供参考。