#夏日生活打卡季#为大家分享的是:高中地理三年答题模式总结,收藏备用!在平时学习和考试答题中提供思路,希望对大家有所帮助。
近几年地理考题常见答案的组织模式之归纳: 1) 原因(自然、人为) 2) 条件(有利、不利) 3) 影响(正面、负面) 4) 区位(自然、社会、经济) 5) 效益(经济、社会、环境) 6) 措施(生物、工程、技术) 7) 重大工程意义(两端、中间)或(政治、经济、民族、国防) 8) 要素(总量、结构) 9) 评价( 积极、消积) 10)降水量多少成因(大气环流、地形(迎、背风坡)、洋流、距海陆远近、下垫面) 11)气温高低成因(纬度位置、冷气流影响、洋流、地形-海拔高低与阳坡阴坡、下垫面) 12)大渔场成因(有无较宽阔大陆架,是否为实寒暖流交汇处或上升流,是否是大江大河的入海口)
近几年考题常见的地理特征描述答案组织模式之归纳: 1) 自然地理特征(地形、气候、土壤、水源、生物、矿产或其它资源) 2) 位置特征(经纬度位置、海陆位置、半球位置、相邻位置) 3) 水系特征(支流、流程、流域、流向) 4) 水文特征(流量、水位变化、流速、含沙量、结冰期) 5) 降水特征(降水总量、雨季长短、季节变化) 6) 气候特征(气温、降水、季节组合) 7) 地形特征(地形类型、地势起伏、主要地形区、海拔状况) 8) 农业生产特征(主要从农业地域类型、农作物种类、种植历史经验和单位面积产量、农业各部门结构(所占比重)、农业机械化水平、农业生产经营方式和专门化水平等方面概括) 9) 工业生产特征(主要从工业的发达程度、工业部门结构、工业技术水平、工业产品的销售和工业原料能源对国际市场的依赖程度等方面概括)10)地理事物的分布特征和分布规律(主要从空间分布(是否均匀、空间变化规律)和时间分配(季节和年际变化的大小)两方面概括)
◇分布规律问题: 从总体上看是把握"点""线""面"是哪种分布趋势 1) "点"状分布一般有"沿某个方向区域较稀或较密";或该地理事物在某地理事物的分布方位。 2) "线"状分布应说明其沿哪个方向的走势及其稀密特点。 3) "面"状分布应说明该地理事物的分布范围,即东南西北的界限;或该地理事物在某地理事物的分布方位及大致的面积。 4) "点、线、面"综合考虑解答。
提升---明确常见行为之答题要领 地理考题常见的答题模式,指明了答题方向。为了提高答案的质量,我们还要研究提问中的谓语动词。 新课标的可操作性很强的主要原因在于其指令性的明确,用语文的话说就是"谓语明确"。在我们教学生审题时候要特别注意的也是这个"谓语"部分,明确答题之要领。 简述--简单扼要叙述,须把握要点; 简析--简单分析,提出论点即可; 描述--对事物的外部特征予以描述; 综述--对事物的总体特征予以概括叙述; 说明--对原理、成因、规律进行说明; 写出--对图像或事实的主要内容予以呈现; 分析--对地理事物或现象予以剖析、分解,分析原因、分析局部事物在全局中的地位或作用,如分析区域发展的优势与不足,分析事物间的联系等; 对比(比较)--列表比较相同、相异、相反、相似的地理事物,可先后对比或并列对比;分析相同事物间的差别、不同事物间的联系; 评价--对地理环境、措施、对策、布局进行实施可行性评价或优势与不足评价,这需要平时树立科学的观点,具备正确的地理思想; 概括--对文字材料或图像内容予以概括要点等。 地理高考试题中经常考查的行为动词有描述、说明、分析、对比、评价等
实践…主观性试题答案之要求 “简明扼要、条理分明、切中要点”是文综规范答题的宗旨。1.注意从图中和材料中提取全面、准确、有效的信息,并能够适当地迁移知识2.规范用语,回归教材;3.有多少问,分多少(段)答题,分段分点答题,每个要点尽量序号化。有条理,分点答题,形成“知识链”,做问答题首先要了解答题的步骤,问什么就回答什么,问几个问题就分几节写。可根学题目的给分来组织答案,一般一个要点是2分或3分.这样如果是8分的题至少就得答出四个要点。4.要点不自相矛盾、不重复; ‘5.书写整洁,不留空缺,字迹工整,反映思维的逻辑性,卷面整洁,从形式上达到卷面的完美,因为清晰的卷面能赢得阅卷者好感,也许会给你带来意外的收获。
知识结构要点概括
一、影响日照时间长短的因素: 1、昼长;2、地势(地势高,日出早,日落晚,日照时间长);3、天气状况(晴天日照时间较长)。
二、影响太阳辐射高度的因素:(即影响大气对太阳辐射削弱作用的因素) l、太阳高度(即纬度);2、天气状况;3、地势;4、空气密度。例如:为什么青藏高原太阳辐射最强?①纬度较低,太阳高度较大:②晴天多:③地势高;④空气稀溥,大气洁净。
三、影响气温高低的因素:
1、纬度;2、下垫面性质(海陆位置、地形、地势、植被状况);3、天气状况。(1)太阳辐射是根本原因——分析纬度位置、太阳高度、昼夜长短。(2)大气自身条件(天气、大气物质多少、大气透明度——主要分析大气对太阳辐射削弱作用的大小和对地面保温作用的强弱)、大气环流(3)地面状况——物质组成(对太阳辐射反射率不同)、海陆差异、地形、洋流、水域、森林、冰雪等。(4)人类活动:①改变大气成分,如CO2的大量排放,导致全球变暖;排放消耗臭氧层物质,使得到达地面的紫外线增多;烟尘则削弱太阳辐射;②改变下垫面,植树降低气温,提高湿度,与建造大型水库起到的作用相似。③释放人为废热,如城市热岛的形成。 四、影响气温年较差的因素及变化规律: l、纬度:低纬小,高纬大;2、下垫面性质:海洋小于陆地,沿海小于内陆,有植被的小于裸地;3、天气状况:云雨多的地方小于云雨少的地方。 五、河流的治理措施: 上游:治理原则是调洪,做法是修水库、植树造林:中游:治理原则是分洪、蓄洪,做法是修水库,修建分洪、蓄洪工程;下游:治理原则是泄洪、束水,做法是加固大堤,清淤疏浚河道,开挖河道。 ☆评价河流的航运价值: {自然条件}1.地形:平坦,流经平原,水流平缓2.气候:降水丰富均匀,河流流量大,季节变化小,冰期短3.河道:宽阔平直,水深{社会经济条件}流域内人口多,经济发达,联系密集,运输量大河流流域的综合开发利用(防洪和发电、航运、提供水源、灌溉、养殖、旅游和建立自然保护区、水利工程——跨流域调水、建大坝等)河流问题(洪涝、断流、凌汛、水土流失、水污染、咸潮等)河流洪涝灾害的成因分析:自然原因(主要从三个方面考虑:水系特征、水文特征、气候特征);人为原因(主要从两个方面考虑:植被破坏,围湖造田)。例如,长江洪灾的原因:(一)自然原因:l、水系特征:①流域广,支流多;②中上游植被破坏严重,含沙量增大;③中下游多为平原,河道弯曲,水流缓慢,水流不畅。2、水文特征:流经湿润地区,降水丰沛,干流汛期长,水量大。3、气候特征;有些年份,气候异常.流域内普降暴雨,造成洪水泛滥。(二)人为原因: l、过度砍伐,植被破坏严重,水土流失加剧,造成流域涵养水源、调节径流、削峰补枯能力降低;泥沙入江、淤积抬高河床,使河道的泄洪能力降低。 2、围湖造田,泥沙淤积,从而导致湖泊萎缩,调蓄洪峰能力下降。☆凌汛的形成条件: 凌汛的形成必须具备两个条件:一是有冰期:二是流向高纬。在我国凌汛最严重的是黄河,主要发生在上游河段(即宁夏河段)和下游河段(即山东河段)。☆潜水等水位线的应用:判断潜水的流向:垂直于潜水等水位线从高水位指向低水位的方向,即为潜水流向。潜水面的坡度(潜水水力坡度):确定潜水流向之后,在流向上任取两点的水位高差,除以两点间的距离,即为潜水面的坡度。潜水埋藏深度:等承位线与地形等高线相交点,二者高程差即为潜水埋藏深度。若所求地点的位置不在等水位线与地形等高线交点处,刚可用内插法求出该点地面与潜水面的高程,潜水的埋藏深度即可求得。潜水与地表水的相互关系:根据潜水流向来判定。利用等水位图合理地布设取水井和排水沟,一般应沿等水位线布设水井和排水沟。 六、某地区缺水原因的分析与解决措施; ※原因 自然原因l.气候:降水较少或不充沛、蒸发量大、季节分配不均2.河流:地表径流量较少人为原因1.用水量大:人口稠密、工农业发达2.利用不合理:利用率低、污染浪费严重※解决措施主要从开源和节流两个方面入手:保护有限的水资源,防止水污染;开发水资源,提高供水能力;加强用水管理,增强节水意识,提高用水效率,控制需水量的增长;控制人口增长。l.开源:跨流域调水、修建水库、沿海地区的海水淡化,以提高供水能力。2.节流:减少水污染、减少浪费、提高工农业水资源利用率、限制高耗能水工业发展、发展节水农业(如:喷灌、滴灌)、制定法律法规,提高人们节水意识、实行水价调节 七、分析河流水能丰富的原因: 主要从两个方面分析:一是流速(位于阶梯过渡地带,河流落差大);二是径流量大(看降水量的多少、流域面积的大小、蒸发量的大小)。 八、影响雪线高低的因素(雪线是指存在冰雪下线的海拔高度) 主要影响因素有两个:1.降水(当地气候特征情况;迎风坡降水多,雪线低)<喜玛拉雅山南坡比北坡雪线低>2.气温(阳坡雪线高于阴坡;不同纬度的温度变化、O℃等温线的海拔的高低) 注 :可根据该特点来判断迎风坡或背风坡。 九、影响山地垂直带谱的因素: 一是山地所处的纬度(纬度越高带谱越简单);二是山地的海拔(海拔越高,带谱可能越复杂)。另外,影响同一带谱的海拔高度主要取决于热量(即阳坡和阴坡) 十、卫星发射基地的区位选择: 卫星发射基地选址的区位条件:{自然条件}1.气象条件:需要天气晴朗2.纬度:地球自转的线速度3.地势:平坦开阔{人文条件}1.人口:单位面积人口密度低,地广人稀2.交通:交通便利3.军事:符合国防安全需要 .
十一、开凿隧道问题 开凿隧道应注意两个问题:一是渗漏问题;二是塌方问题。因此,开凿隧道要选择在背斜处,因为背斜岩层向上拱起,地下水向两侧渗流,不容易发生渗漏问题;并且,背斜为穹形构造,不易塌方。 十二、水库坝址的区位选择: 主要考虑以下3个方面:1、选在河流较窄处或盆地、洼地的出口(因为工程量小,工程造价低);2、选在地质条件较好的地方,尽量避开断层、喀斯特地貌等,防止诱发水库地震;3、考虑修建水库是否需要移民,占地搬迁情况,尽量少淹良田和村镇。☆水库的作用:1.调节气候,改善生态环境2.有利于发展水产养殖业3.有利于发展旅游业4.具有防洪作用5.具有发电价值6,具有灌溉功能7.提高航运价值 十三、农业区位因素分析: 农业区位分析的答题思路:1、发展条件:有利--因地制宜、发挥优势;不利—治整措施2、农业区位因素(1)自然条件①气候:气候类型、光照、热量、降水及配合情况②地形:平原、山地、丘陵等所占比重,海拔高度、坡度等③土壤:土壤类型、肥沃程度、盐碱性、土层厚度、土壤质地等④水源:河湖密度、水量、季节变化、旱涝等⑤生物资源:种类、分布、数量(2)社会经济条件①市场:市场距离、人口数量、消费习惯和水平②交通:海陆空运输条件对商品农业影响③政策:价格的调节、政策性补贴、资金和技术的支持④劳动力:数量、素质、价格⑤农业技术:生物技术、耕作技术、灌溉技术、机械水平(一)自然条件土地(地形、土壤)十气候(光照、热量、降水、昼夜温差)+水源(指灌溉水源) 注: 自然因素的改造:通过培育良种、改良耕作制度等技术改革,扩大某种农作物的区位范围;另外,人们根据经济技术条件,对不适宜农业生产的自然因素进行改造,使之适宜发展农业。(二)社会经济因素:l、市场:市场需求量最终决定了农业生产的类型和规模。市场区位及需求的变化,对农业区位的影响最为突出。2、交通运输:交通运输条件的改善和农产品保鲜、冷藏等技术的发展,使市场对农业区位的影响在地域上大为扩展,即市场对农业区位的影响减小。在最适宜的地方形成区域专业化生产,从而形成区域性或世界性的农产品生产基地。如美国、加拿大、澳大利亚、法国、阿根廷5国成为世界主要商品粮生产国;荷兰、丹麦、新西兰等成为世界主要的乳畜产品供应国;拉丁美洲、非洲以及东南亚和南亚成为世界热带经济作物的生产基地。 3、政策4、劳动力5、科技6、工业基础 十四、如何分析某—作物生长的气候条件 l、从有利条件和不利条件两个方面去分析;2、从光照、热量、降求、昼夜温差、气象灾害等方面去分析;3、从春、夏、秋、冬4个季节的气候条件分段分析。例1、试分析华北地区棉花生长的气候条件。①有利条件:夏季高温多雨,雨热同期;秋季雨水少,天气晴朗,有利于棉花后期生长和收摘。②不利条件:播种期适逢春旱,灌溉水源不足。例2、亚洲水稻种植业的区位因素(1)自然条件①高温多雨、雨热同期的季风气候②河流中下游的冲积平原,水源充足、土壤肥沃(2)社会经济条件①悠久的种植历史、丰富的传统经验②人口稠密、劳力充足③人均耕地少,水稻单产高④当地主食,市场需求量大例3、商品谷物农业、大牧场放牧业的区位因素①优越的自然条件②地广人稀、土地租金低,生产规模大③机械化水平高④便利的交通运输⑤商品冷藏与保鲜技术的发展例4、季风气候对农业发展的影响:利:雨热同期,利于农作物生长.弊:旱涝灾害频繁. 十五、工业区位因素分析 (一)自然条件:位置、土地、水源。(二)经济因素;农业基础、原料、燃料、市场、交通、劳动力、技术。 (三)社会因素:政策、个人偏好、工业惯性、社会协作条件、国防安全需要、社会需要、历史条件、政策。 (四)环境因素;主要用于微观布局。 区位因素对工业的影响①资源——工业宜建在矿产资源丰富的地区,有什么原料,适宜发展什么工业。 ②水源一一靠近水源地,以便提供充足的工业用水(还可获得廉价的水运)。 ③地形——选择在较平坦开阔的地形区内,发展前景广阔。山谷、盆地地形易形成逆温,废气不宜扩数,不能布局冶金、化工等工业。④交通——沿交通线分布,以便提供充足的燃料、原料,也便于产品的输出、职工的上下班。⑤环境——主导风向的下风地带、与季风区主导风向垂直的郊外、最小风频的上风向、城市热力环流之外;产生污水的企业,布局在河流的下游或远离水源地。高科技工业布局在环境优美的地区。⑥距离城市的远近——规模小、无污染的工业布局在城区;环境污染严重的工业布局应远离城区。⑦土地租金一布局在城市的外围,土地租金低。⑧设置防护带——工业区与居民区之间设置防护带减少对居民区的直接污染,美化环境。工业区位因素是多方面的,在诸多的区位因素中,某种工业的区位选择所要考虑的主导因素可能只有一个(或少数几个),因此,在现实的区位选择中,要首先考虑其主导因素或具有明显优势的条件。 注 :①原料地对工厂区位的影响逐渐减弱(原因是工业所用原料的范围越来越广,可替代的原料越来越多,加上交通运输条件的改善);②市场对工厂区位的影响在逐渐加强;③沿海、沿江港口、铁路枢纽、高速公路沿线地区,对工业具有很大的吸引力;④信息通信网络的通达性越来越重要;⑤劳动力素质对工业区位的影响在逐渐加强。 十六、区域工业发展条件分析: ㈠分析思路:某地发展工业的条件,一般从以下几方面来加以分析:地理位置;资源条件;农业基础(农业可以为工业提供粮食、副食品、原料、劳动力等);交通条件;市场条件;劳动力条件;技术条件;历史条件;政策条件等9个大的方面。 注 :①在分析某地工业发展条件时,不需要把每个方面都分析到,要抓住当地特色,前面提供的只是分析角度;②分析时应从有利条件和不利条件两个方面去分析。㈡举例:例l:分析我国沿海四大工业基地发展工业的条件是:①均位于我国东部沿海,海运方便,有利于对外开放,铁路、公路、水运、管道运输连接国内各地,便于物资、人员、信息交流;②当地及邻近地区资源或原料丰富.如,辽中南地区的铁、石油,京津唐地区的煤、铁、石油、海盐、棉花等;③京津唐和沪宁杭地区科技力量雄厚,辽中南地区工业基础好;珠江三角洲靠近港澳台和东南亚,为侨乡,有吸引外资、先进技术和管理经验的优势;④四大基地中有不少的开放城市和经济特区,享有发展经济的优惠政策。 例2:上海建立大型钢铁企业的有利条件是什么?海南为何目前仍没有建立钢铁企业?上海无煤无铁,缺乏原料、燃料,它之所以能发展钢铁工业具有以下有利条件:①位置优越,交通便利。上海位于长江入海口,居我国大陆南北沿海航运中点,京沪、沪杭两条铁路在此相接,是水陆交通枢纽。可以利用便利海运、廉价的河运从内地和国外输入煤、铁,发展临海型钢铁工业。②接近消费市场。上海市是全国最大的综合性工业基地,上海所在的长江三角洲工业区又是我国最大的综合性工业区,各种工业的发展需要消耗大量钢铁,建立钢铁企业,可以就地消费,减少运输费用,降低成本。③工业用水方便。上海位于长江入海口,大型现代化宝山钢铁联合企业就建立在长江之滨,工业用水极为方便。 ④技术力量雄厚。上海工业的发展有悠久的历史,是我国沿海地区老工业基地,知识技术密集,高等教育、科学技术都很发达,能为我国生产高、精、尖、新的产品,为全国钢铁企业培养和输送高级技术和管理人才。海南岛虽然蕴藏着丰富的富铁矿,但由于能源短缺,开发较晚,技术落后,市场狭小,目前还没有建立大型钢铁企业。自从1986年成立海南省以来,它已成为我国最大的经济特区,随着改革开放的逐步深入,海南的钢铁工业也会兴起的。工业区经济综合整治措施:l.调整工业布局,发展新兴工业及第三产业,改造传统产业,保证各业平衡发展,完善产业链,促进经济结构多样化2.因地制宜,合理开发各类资源①制定开发和保护资源的法律法规;②合理开发(可再生的资源要注意更新;不可再生的资源要综合开发利用,防止采大弃小、采富弃贫);③提高节约资源和保护资源的意识;④注意资源开发区周围环境的保护。3.消除污染,整治美化环境;搞好区域规划.加强生态建设等4.发展交通,完善交通网络5.发展科技,提高生产水平,繁荣社会经济 十七、影响城市的区位因素: ㈠自然因素:1、地形:(1)世界上的大城市多数位于平原地区。因为平原地区地形平坦,土壤肥沃,便于农耕,且有利于交通联系和节省建筑投资,是人口集中分布地区,也是城市发育的理想环境。(2)在热带地区,低地闷热,居住条件不利,所以,城市多分布在高原上。(3)山区城市一般都沿河谷或在比较开阔的低地分布。2、气候:世界上的城市大多分布在中低纬度气温适中、降水适度的沿海地区。3、河流;河流对城市区位的影响主要体现在供水和运输功能上。城市最容易出现在河运的起点或终点、河流的汇合处或河口。(2)社会经济因素: 1、自然资源;2、交通;3、政治、军事、宗教;4、科技和旅游。 十八、交通运输网中线的区位因素分析方法 包括社会经济因素——决定因素;自然因素—二制约因素;科技因素——保障因素。1、从自然因素考虑归纳如下:(1)地形:地势平坦,对交通线的选择限制少;地形起伏大,铁路多要筑洞架桥;工程难度大,公路、管道需沿等高线延伸,延长里程;河流湍急,不利航行;但对航空影响小。(2)地质:喀斯特地形——防塌陷、渗漏;地质不稳定——加固地基,避开断层等。 (3)气候:暴雨、洪涝、冻土、泥石流——公路、铁路:气象灾害(大风、雾等)水运、航空。(4)土地:少占耕地,尤其是良田。2、从人为因素考虑,归纳如下:(1)冶理布局交通网——分配交通线上的客货运量,获取最大经济效益。(2)经济:经济发展了——客货运量大增,资金充足;反过来,交通建设——加快物资流通,促进区域发展。(3)资金——尽量减少桥粱、隧道,缩短里程,节省投资。(4)人口分布——尽量联系城镇、入口稠密区,最大限度受益。 (5)污染——干线不要穿过城区,远离重要*物文**古迹等。 (6)政治——京九线——维持香港稳定与繁荣;进藏铁路——加强援藏,巩固国防等 (7)科技——如在冻土上修筑铁路的技术已解决等。 注 :公路选线的分析方法:(1)国道选线的一般原则:路线基本方向以直达运输为主,并适当照顾沿线重要经济点,尽量缩短线路长度,以节省运营时间。(2)地方性公路选线的一般原则:地方性公路以满足地方经济发展和居民的需要为主,可以尽量多地通过当地的居民点、铁路车站、码头等。(3)公路选线的一般原则:①从宏观上要考虑自然、社会经济、科技等因素:②从微观上考虑是在交通量最大、线路最短、占用耕地最少三者之间寻求平衡。 十九、交通运输两中点的区位因素: ㈠交通运输点的区位选择同样也要受社会经济、技术、自然等因素的影响,但是不同运输点的主导因素是不同的。如对港口来说,自然因素起决定作用;而对火车站、汽车站、航空港来说,社会经济因素起主导作用。从总体上说:点的区位选择需要考虑以下因素:火车站、汽车站、航空港需要考虑场所条件、交通条件、客货流集中程度等。港口需要考虑自然条件(水域、陆域)、经济腹地、城市等。㈡影响港口的区位因素: 自然条件(决定港口位置)1.水域条件:(包括航行条件、停泊条件)河港:沿河,水深、流缓、河宽——提供淡水和空间。(等深线密集,有利于停泊靠岸避风)海港:沿海,水深、易靠岸、有避风浪的港湾2.筑港条件:陆地地质稳定、地形平坦、坡度适当(有利于安排建筑用地、港口设备)社会经济条件(影响港口兴衰)1.经济腹地条件:经济腹地是否广阔、客货流量大小、腹地经济性质(经济腹地的广阔与否影响着客货流量:客货流量影响着港口的兴衰;腹地经济性质决定港口性质<自由贸易港、对外开放港口> 2.城市依托(交通便利;为港口提供人力物力财力的支持)3.政策条件:对外开放地区建成自由贸易港、对外开放港口;对港口来说,自然因素决定港口的位置;社会经济因素影响着港口的兴衰。例如:分析纽约港的主要区位因素:①哈得孙河为港口提供了淡水,避风的深水海港并且保证了入港航道应有的宽度和大量船舶抛锚所需的空间;②哈得孙河口地势平坦开阔,为港口设备、建筑以及纽约市进行合理的平面布局提供了有利条件;③纽约港的经济腹地是美国最发达的东北部工业区,有多条铁路通往美国各地;④纽约港以纽约市为依托,纽约市是美国最大的工商业城市和对外贸易口岸,人、财、物的优势对港口的建设和发展有良好的促进作用。 ㈢影响汽车站的区位因素:汽车站的区位选择的总原则是能够最大限度地方便旅客。具体来说,要考虑以下4个因素:①路宽;②与市内交通联系;③与市外交通联系;④工程量。㈣影响航空港的区位因素:(1)自然条件:航空港对自然条件的要求比较严格:①地形:有平坦开阔、坡度适当的地形,以保证排水;②地质:有良好的地质条件;③气候条件:少云雾。(2)社会因素:要与市内有便利的交通联系。(3)经济因素:需要建在经济发达的地区。 二十、交通运输中的点、线的典型案例与区位选择: 1、京九线、南昆线和青藏线区位选择的异同(1)从完善路网、经济发展需要、人口与城市分布、自然条件、科学技术5个方面加以比较。(2)突出共同点:社会经济条件是主导因素,自然条件是限制因素(主要是地形地质条件的限制)。(3)不同地位;京九线是全国南北干线,南昆线是西南地区出海通道,青藏铁路有利于开发边疆,加强*藏西**和内地联系。(4)不同的自然条件:京九线突出沟通五大水系,多穿山跨河;南昆铁路穿越喀斯特地形;青藏铁路需穿越高山高寒气候区,此处地质地貌复杂。2、“西气东输”管道建设的区位因素分析:(1) 建设“西气东输”管道的主要目的,是把西部塔里木盆地及沿线地区的天然气输送到能源紧缺的东部沿海地区,最终到达上海市。(2)沿线选点的主要区位因素:沿线油、气田的分布(西段)以及人口和城市的分布。(3)沿线穿越多座大山,三跨黄河并穿越多条河流。3、交通线路修筑的积极意义:(1)完善了当地的交通网络,使交通便利通达(2)加快了物资流通,促进当地经济发展(3)政治:巩固国防、保持稳定、促进区域繁荣 二十一、商业中心、商业网点形成的区位因素: 1.便利的交通条件(设立原则:交通最优<环路或市区边缘,公路沿线>)2.较强的商品生产能力、稳定的商品来源3.广阔的市场或经济腹地(设立原则:市场最优)
☆如何描述地形特征: 1.地形类型(平原、山地、丘陵、高原、盆地等) 2.地势起伏状况3.(多种地形条件下)主要地形分布 4.(剖面图中)重要地形剖面特征 ☆如何描述气候特征: ①气温:冬夏(或全年)气温高低;昼夜温差状况 ②降水:年降水量多少;降水的季节分配如:温带海洋性气候--温和多雨;地中海气候--夏季炎热干燥,冬季温和多雨;温带大陆性气候--夏季暖热,冬季寒冷,降水稀少,昼夜(冬夏)温差大。 ☆描述河流的水文特征: 1.流量:大小、季节变化、有无断流(取决于降水特征、雨水补给、河流面积大小)2.含沙量:取决于流域的植被状况3.结冰期:有无、长短4.水位:高低、变化特征(取决于河流补给类型、水利工程、湖泊调蓄作用)5.水能:与地形(河流落差大小,流速快慢)、气候(降水量的多少,径流量的大小,蒸发量的大小)有关 ☆描述河流的水系特征: 1.长度2.流向3.流域面积大小 4.落差大小(水能)5.河道曲直情况6.支流多少 7.河流支流排列形状(扇形、树枝状) ☆影响降水的因素: 1.气候:大气环流(气压带、风带、季风):天气系统①大气环流因素一决定降水多少的因素季风控制区夏秋季多,冬春季少;副高控制区降水稀少,如伏旱天气、热带沙漠气候区、地中海气候的夏干;赤道低压带控制区降水丰沛;西风带降水多,信风带降水少。(要注意风的来向:迎岸风往往多雨;离岸风则少雨)②天气系统因素——低压中心和低压槽部位降水多,高压中心和高压脊部位降水少;锋面控制降水多,如梅雨、贵阳冬雨、北方夏季暴雨;气旋(台风)过境降水多,如西欧冬季、东北和江南春季;反气旋过境降水少,如伏旱。2.地形:迎风坡、背风坡3.地势(海拔高度):降水在一定高度达最大值4.海陆位置(距海远近) 5.洋流(暖流--增温增湿:寒流--降温减湿)6.下垫面:湖泊、河流、植被覆盖状况7.人类活动:改变下垫面影响降水 ☆盐场形成的区位条件: 1.气候:气温高、降水少、多风、日照强:有利于蒸发2.地形:面积广阔的平坦海滩、淤泥质海岸 ☆渔场形成的区位条件: 1.地形:面积广阔的大陆架(阳光直射、光合作用强、饵料丰富)2.温带海域:气温变化大、海水上泛3.河口处:河流带来丰富的营养盐类4.洋流:(交汇流或上升流)海水上泛,带来海底营养盐类,饵科丰富☆影响盐度的因素:气候(降水量与蒸发量的关系)、径流的作用、洋流、结冰与融冰等。1.气候:降水量>蒸发量,盐度较低;降水量<蒸发量,盐度较高2.径流:有大量江河淡水注入的海区,盐度偏低 3.洋流:同纬度海区,寒流经过的海区,盐度偏低,暖流经过的海区,盐度偏高4.海区的封闭度:影响与附近海区海水的交换量 5.结冰与融冰:结冰一一盐度较低 融冰一一盐度较高 ★咸潮: ①发生时间地点:沿海(或河口)地区,以冬季最为严重; ②形成原因:自然原因:a 气候:冬季降水少,气候干旱,河流正处枯水期,流量较小;气候变暖,海平面上升b地形:地势地平,河汊纵横:c天文:朔望月天文大潮加剧了成潮。人为原因a人类生产、生活用水增多;b下游无序采沙,使河床降低等。③采取的措施:a加强监测,建立预警机制;b引淡压咸;c对河流水资源及河道泥沙等加强统一调度、统一管理;d节约用水。 ★赤潮: ①形成原因:自然原因——春夏温暖季节,光照充足;洋流缓慢,水温较高;封闭海湾。人为原因——沿岸地区人口稠密、经济发达,污水未经处理流入河湖,汇入大海,海洋开发程度高和养殖业规模的扩大,严重地污染了养殖水域。使近海水体中氮和磷的含量过剩,造成海水富营养化,(这是赤潮发生的根本原因)②易发生赤潮的区域:珠江口、渤海、杭州湾、长江口、南海的海口湾等。③易发生赤潮的时间:赤潮易发生的时间段为5一lO月。④带来危害:a海水富营养化,浮游植物繁盛,使鱼类窒息、中毒死亡,b危害人体健康;c影响海洋旅游业。 ★沙尘暴: ①分布:干旱、半干旱区,如我国西北、华北②成因:自然:气候干旱、降水少,蒸发旺盛(春季气温回升快),地表疏松干燥;锋面气旋过境,气流上升、风力大,卷扬沙尘;植物叶子还未形成或地表植被覆盖率差 人为:过度放牧、开垦与不合理耕作,破坏植被,土质变得更疏松③影响:降低大气能见度(小于1千米),影响环境、交通、人类健康等④防治:保护林草地,植树造林;退耕还牧还林,严禁滥垦、滥伐、滥牧☆影响产业转移的因素:1.劳动力因素2.内部交易成本因素3.市场因素影响企业跨国转移产业的因素还有很多。国际经济形势的变化,国家政策的调整,原生产的用地紧张,地价昂贵,环境污染等… 产业转移的影响: 1.促进区域产业结构调整2.促进区域产业分工合作3.改变了区域地理环境4.改变了劳动力就业的空间分布☆特别提示1.在不特殊指明的情况下,回答意义影响类问题时,应当注意从积极和消极两方面作答。2.在回答某些条件分析类问题时,注意应答出有利条件以及不利条件。3.作答地理综合题,应注意殛答的有序性:学会采用分点作答:作答特征描述问题时,学会分阶段描述特征。4.作答地理综合题,应注意回答的逻辑性:弄清各点作答的先后顺序;不出现答案中自相矛盾的地方。 人口问题:1、发展中国家人口迅速增加问题: 粮食供应不足;就业问题严重;人民生活贫困化;妨碍人力资源形成;产生持久的环境压力。 2、发达国家人口老龄化问题: 社会经济负担加重;影响社会劳动力生产率提高;国防兵力不足;老年人本身问题。(措施:建立社会保障体系等) 3、我国人口流动的影响: (1)有利影响:人口流动给城市提供大量廉价劳动力,为城市经济发展创造了条件;促进了城市商业的发展,增加城市的收入;改变城市的经济结构,为城市经济结构体制改革深化发展作出贡献;促进城市第三产业发展;促进城市周围地区的农、牧、渔、副业的发展;为城市与农村的思想、文化交流查条件,推动城青文化向多元化方向发展。
(2)不利影响:大量流动人口的涌入,增加城市的住房、交通等压力;加剧城市的环境污染;给城市的社会治安管理带来问题;就业困难.事业人数增多 4、目前我国人口迁移的原因: 城乡收入差距大;国家政策允许人口流动;我国入口众多,农村剩余劳动力多。 5、人口迁移对迁入地影响:
获取足够的劳动力;有利于当地资源的开发;给城市环境造成影响。 6、对迁出地影响:
加强与外界在经济、文化、科技等方面的交流;有利于缓解当地的人地矛盾;有利于增加收入,促进社会经济发展☆上海成为人口迁入地原因:经济发达,收入高,就业机会多,生活条件、教育医疗条件好等 ☆社会主义新农村的建设方向: 1.注重生态环境建设:加大绿化,有计划退耕还林还草,改善生态环境2.控制入口数量,提高人口素质3.调整农村产业结构,发展多种农村经济(发展农产品加工业、商品农业等),加大科技投入,提高农民收入地震 1、我国典型地区:台湾和福建沿海;太行山和京津唐地区;西南、西北地区2、形成原因: 位于亚欧板块和太平洋板块、印度洋板块的交界处,地壳活动剧烈。3、造成重大人员和财产损失的原因可能有:震级大,破坏性大;震中附近城市分布多,人口集中;浅源地震;发生的时间可能在夜间;诱发其他灾害等 4、减轻灾害的措施:积极开展防灾、减灾的宣传教育,提高公众的环保和减灾意识;建立灾害监测预报体系;加强地质灾害的管理,建立健全减灾工作的政策法规体系;提高建筑初的抗震强度;植树造林,建立防护体系;加强国际合作等。
环境污染与整治1、影响空气质量的因素 (1)人类活动与污染物的排放

(2)气象条件:日照、风、降水状况、有无逆温现象(3)地形状况:盆地、山谷地形使污染物不易扩散 2、环境污染成因 (1)自然条件①污染源位置:接近污染源、河流下游、盛行风下风向易受污染②大气、水体的流动性:流速慢易受污染,如地形闭塞或逆温空气不易扩散,闭塞海湾、池塘易造成水体富营养;洋流起净化和扩散作用③河流的流量:流量大——稀释;流量小——浓缩④各种水体相互影响:如湖泊与河流、地下水与河水的互补(地下水受河水补给易受污染;湿地对河水有降解作用)⑤自然灾害引发环境污染(2)人为因素①工农业、交通与生活排放未经处理的污染物②工厂、工程、油轮等发生事故:如核泄露、油泄露③不合理开矿造成有害物质出露地表;④战争引起的污染 ★我国重酸雨区主要分布在南方的原因 (1)城市、工业区(如有色金属冶炼)大量燃烧矿物燃料(2)气候湿润,水汽含量多(3)土壤呈酸性,大气中灰尘颗粒呈酸性,对酸性水汽缺乏中和作用(4)地形闭塞,风速小不利于酸性气体的扩散 3、环境问题产生的主要原因 (1)人口压力:人口增长超出环境供给资源和消化废弃物的能力(2)资源的不合理利用:过度开发、利用不当、排放废弃物(3)片面追求经济的增长 4、绿色植物(林地、草地)与环境保护 (1)山区:涵养水源、保持水土(2)干旱、半干旱区:防风固沙,防止荒漠化与沙尘暴,保护牧场、农田、建筑物、交通线(3)沿海:防风固沙,保护农田,防止海浪侵袭(4)自然保护区:为野生动物提供栖息地(5)工业区、交通沿线:吸烟滞尘,减弱噪音,起卫生防护带的作用(6)生活、学习、休闲活动区:调节局部小气候,美化环境 5、环境的保护: ①制定保护环境的法律法规②防止污染或减少污染源③治理污染④美化、绿化、清洁环境卫生⑤提高公民保护环境的意识,改变生产生活方式,如清洁生产、生态农业、绿色消费⑥加强国际合作★不同地区的主要环境问题与自然灾害

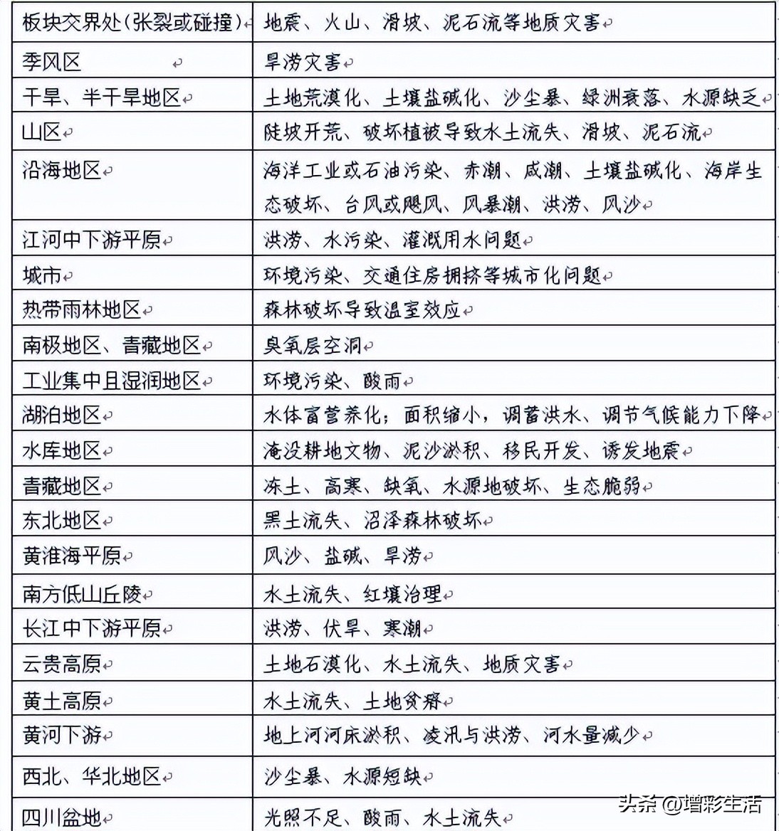
来源:文章内容图片来自网络,贵在分享交流学习,版权归原作者原出处所有。