
1 规范说明
1. 规范的管理和使用
1、本规范是公司为导入、实施规范化管理体系而编制,是公司管理体系的一部分,包括了公司行政管理体系要求的关键制度与流程文件。
2、公司所有部门、人员应遵守本规范中的规定和要求。
3、本规范为公司受控文件,由总经理批准颁布执行。本规范是公司内部管理文件,未经公司总经理批准,任何人不得将规范内容以任何形式提供给公司以外人员。
4、本规范及相关表单将在公司OA办公系统中发布,公司相关人员根据公司授权查阅。
5、本规范由公司人力资源部负责管理。在本规范执行期间,如有修改建议,各部门负责人应汇总意见,及时反馈到人力资源部。人力资源部每半年一次对规范的适应性、有效性进行评审,必要时对规范予以修改。
2. 文件名称(体例)
1、规范:公司明文规定的工作标准;
2、制度:明确公司人员共同遵守的办事规程或行动准则的文件;
3、程序:明确或强调某项工作进行的先后次序及其要求的文件;
4、流程:明确或强调某项工作进行的先后次序,以流程图予以表述的文件;
5、办法:明确处理事情或解决问题的方法的文件;
6、规定:明确某一事务的有关方式、方法或数量、质量等要求的文件;
7、准则:明确言论、工作等所依据的原则的文件;
8、细则:明确某项规章、制度、措施、办法等的详细规则的文件;
9、作业指引:某项工作的指导性文件;
10、 表单:为完成某项工作所需的或提供客观证据的表格文件。
3. 解释权
本规范的解释权在人力资源部。
2 制度与流程
2.1 工作环境管理规定
1. 目的
工作环境反映公司的内外部形象,体现公司的管理水平,也直接影响工作效率。为了加强对公司工作环境的管理,制定本规定。
2. 适用范围
本规定适用于公司办公场所的工作秩序和环境的管理。
3. 职责
3.1. 综合办公室
1、综合办公室负责公司工作环境的管理;
2、负责公司各区域、各部门工作环境的监督、检查。
3.2. 公司各部门、各级人员
1、执行并贯彻本规定的各项要求,创造良好的工作环境氛围。
4. 管理规定
3.3. 接待管理
3.3.1. 公司形象
1、综合办公室前台接待人员和安保人员代表了公司的形象,相关人员应严格执行公司《员工手册》中的要求,履行接待和安保工作;
2、前台接待人员和安保人员应严格遵守岗位职责,加强对进出人员和收发品的管理,严禁擅离工作岗位。
3.3.2. 人员出入管理
1、本公司人员出入管理
a) 本公司员工出入公司,应按公司要求穿着服装。
b)公司人员因公外出时,应经直接上级批准。下班前不能返回公司的,应告知直接上级,并办理未打卡手续。
2、外来人员出入管理
凡公司外人员来访者,接待人员不认识的,应先要求来访者填写《来访登记表》。如被访者是公司高层领导的,应由被访者核准后方可允许进入公司。
3.3.3. 收发管理
1、在接收报纸时接待人员应核准数量,在接收信件、物品时接待人员应核准后办理签收手续。
2、接收的报纸、信件、物品应在当日分发给收件人。
3.4. 办公室工作环境管理
3.4.1. 公司各办公室工作人员应自觉维护本办公室的环境卫生,各办公室负责人对本办公室的环境卫生负责。
3.4.2. 进出办公室必须轻轻关门,不能产生很大声响。
3.4.3. 办公区、办公室内务管理标准:
a) 办公桌上应素雅、整齐、清洁,各类文件存放应注意保密,不得随意摆放;
b)桌面和室内办公设备摆放整齐,保持外表干净;
c) 室内文件柜文件摆放科学有序,外观整洁;
d)办公室墙面禁止张贴文件或图表,并保证墙面清洁;
e) 保证室内所有电气开关安全、能够正常使用;
f) 办公座椅不能随意摆放,离座后要将座椅在桌前摆正;
g)要节约用电,在光线允许情况下不要开灯;
h)在温度适宜情况下不要开启空调,正常开启空调时,人员长时间离开办公室请关闭空调;
i) 窗帘悬挂要整齐;
j) 门、窗能够正常使用,防止安全隐患;
k)办公桌、沙发。茶几上不允许摆放过期的杂志和报纸(专业报刊除外);
l) 办公室内不允许存放与工作无关的私人物品。
3.4.4. 未经部门负责人同意,办公室其他工作人员禁止私自调换工作位置或挪动工作(写字)台、文件柜等办公家具、办公设备。
3.5. 公共场所环境管理
3.5.1. 公司公共场所的环境卫生由公司专职保洁员(物业公司)负责维护,综合办公室负责监督管理。
3.5.2. 公司所有工作人员应自觉维护公共场所的环境卫生,严禁堆放杂物,严禁丢弃垃圾、废品、碎屑,严禁随地吐痰、倾倒污水和茶渣。
3.5.3. 综合办公室负责更换公共场所的花卉,并责成保洁员或专业人员做好花卉养护工作。
3.5.4. 公共场所秩序
1、办公区内走路要轻盈、快捷,见到领导要主动让道或在领导左侧或后面行走。
2、尽量不要在公共场所大声谈话或讨论问题,避免大声呼唤、说笑,影响他人。
3、不要与来访人员在公共场所谈话、更不得争吵。
3.5.5. 公司根据实际需要不定期对工作环境进行改造、装修。改造、装修的所有相关事宜,包括设计、施工单位的选择及施工管理均由综合办公室负责,其他有关部门和人员应积极配合、协助。
3.5.6. 公司下班时,最后离开的人确保办公室和办公区域大门闭锁。
5. 相关文件
5.1. 《员工奖罚制度》
6. 附件及表单
6.1. 《来访登记表》
2.2 公文管理规定
1. 目的
为规范公司公文管理,提高公文处理质量和效率,特制定本指引。
2. 适用范围
适用于公司的公文管理工作。
3. 术语和定义
1、公文
是指公司总部或部门与政府职能部门、相关单位间传送的外部文件、公司内部传送的各类文件,但不包括管理文书与合同文件。各类管理文书(包括制度与流程等管理体系文件)的制定和发布按公司《制度与流程管理制度》执行。
2、“对内”与“对外”
“对内”指公司内部,包括公司及公司各部门之间行文;“对外”指对公司以外的单位,除综合办公室外,其他部门不得对外正式行文。
4. 职责
4.1. 综合办公室
1、负责公司的公文协调处理工作;
2、除综合办公室外,其他部门不得对外正式行文。
5. 管理规定
5.1. 公文分类
5.1.1. 公司的公文种类主要有:
a) 命令(令):适用于依照公司有关制度和规定,宣布强制性执行的重大行政措施;嘉奖有关单位及人员;
b)决定:适用于对重要事项或者重大行动做出安排,变更或者撤销下级单位不适当的决定事项;
c) 公告:适用于向公司内外宣布重要事项或者决定事项;
d)通告:适用于公布公司各有关方面应当遵守或者周知的事项;
e) 通知:适用于传达要求下级单位须知、办理或者执行的事项,适用于批转下级单位的公文,转发上级单位和不相隶属单位的公文;
f) 通报:适用于表彰先进,批评错误,传达重要精神或者反映重要情况;
g)议案:适用于公司按照公司规定程序向对应的决策委员会提请审议事项;
h)决议:经会议讨论或审议通过并要求贯彻执行的事项;
i) 报告:适用于向上级或领导汇报工作、反映情况、答复上级或领导的询问(包括审计报告);
j) 请示:适用于向上级单位请求指示、批准;
k)批复:适用于答复下级单位的请示事项;
l) 会议纪要:适用于记载、传达会议情况和议定事项;
m) 函:适用于不相隶属单位之间相互商洽工作、询问和答复问题;向有关主管部门请求批准;
n)工作联系单:用于公司各部门之间的工作联络。
5.1.2. 由总经理批准发布的不属于上述13种主要公文类型的其他行政文件等,也归入公文范畴。
5.2. 公文的编制的基本要求
5.2.1. 公文的编号方法
完整的公文代号如下:
(200× - □ )字 第XXX号

说明:文件顺序编号规则:不分文件类型,以年划分,用三位阿拉伯数字表示,从001开始按顺序递增。
5.2.2. 公司及部门代号
公司及部门代号表:

管理公文类型的编号表:

说明:1、公司对外文件的编号由综合办公室统一编制和管理;
2、公司红头文的编号由人力资源部统一编制和管理;
例:如公司颁发某种命令性文件,文件编号统一用:**地产(200X—令)字第×××号;如设计部发出的工作联系单,文件统一编号用:设计(200×—联)字第×××号。
5.2.3. 公文编号方面的基本要求
1、文件编号的登记由各部门内勤或指派专人负责,每份文件均应有独立的代号,不得重复和间断;
2、文件的编号反映文件的类型,以便于查找和归档。
5.2.4. 公文编写及排版的基本要求
1、公文编写时,文件名应能简要反映正文内容;
n 例:关于“五一”放假的通知
n 例:关于×××项目SP活动的总结
2、正文应力求“表达清楚、准确、全面、简单扼要”;
3、所有条款编号左起顶格编排,在编号后空一个字的位置写标题,另起一行空两个字位置写具体内容。如条款编号后无标题,则空一个字的位置写具体内容;
4、文件名一般应用二号或小二号宋体加黑,其余用小四号宋体;
5、字体排列采用1.5倍行间距;
6、纸型一般采用A4型,页面设置为:上2.0cm,下2.0cm,左2.5cm右2.5cm,。
7、对于多页文件,应在页脚处注明:总页数、本页数。
5.3. 签发规定
5.3.1. 根据公司实际情况,结合当前管理需要,本制度对常用的《通知》、《会议纪要》和《工作联系单》公文格式和签发做出规定,其他公文格式暂不做强制性要求,待管理推动过程中逐步完善细化。
5.3.2. 公文签发权限
1、红头文件
n 对外红头文件由经办部门起草,提交分管副总/总监审核、总经理审核(审批)、董事长审批后,由综合办公室统一对外发布;
n 对内红头文件由经办部门起草,提交分管副总/总监审核、总经理审核(审批)、董事长审批后,由人力资源部统一对内发布。
2、行政通知(含会议通知)
n 公司通知由总经理签发;
n 公司跨部门通知由牵头部门的分管副总/总监签发。
3、会议纪要
n 公司会议纪要由总经理签发;
n 公司跨部门会议纪要由会议牵头部门的分管副总/总监签发;
n 公司部门会议纪要由公司部门经理签发。
4、工作联系单
n 公司部门间工作联系单要由公司部门经理签发。
5、签发形式
各类红头文件、行政通知、会议纪要由签发审核人、审批人在原件上签字签发,发布部门负责保存原件,签发文件另行注明签发审批人后另行打印下发。
5.3.3. 根据公司实际情况,结合当前管理需要,公司所有公文发文参照如下程序执行:
1、拟稿
公司对外公文一般由综合办公室拟稿;公司对内公文一般由人力资源部拟稿;部门所发公文由部门承办人拟稿。
2、核稿
拟稿完毕后,由拟稿部门负责人核稿,并签名确认。属于拟稿部门负责人签发权限的,直接进入签发后程序。
3、会签
核稿完毕后,需要会签的,核稿人应确定会签人员,于1个工作日内会签完毕。
4、签发
会签完毕后,拟稿部门参照签发权限规定,呈交有关高层签发。
5、签发后程序
其他后续发文程序为:编号、校对、打印、盖章、发文。
5.3.4. 公文发布日期以签发日期为准;发布前应明确发放范围,发布时做好公文流转登记记录,原稿由发布部门归档保管。
5.4. 收文管理
5.4.1. 收文管理主要指对内、外部公文的接收和传阅环节进行管理。
5.4.2. 公司外部收文由综合办公室负责。
5.4.3. 公司外部收文包括:
1、政府部门(*党**、政、工、团)文件;
2、行业主管部门文件;
3、外单位或个人重要函件;
4、重要接待信息;
5、其他外部重要信息等。
5.4.4. 公司内部收文包括:
1、各类通知、会议纪要;
2、董事长、总经理批示的文件;
3、部门提交的请示、报告;
4、其他部门提交流转的文件资料;
5、员工参加外部会议或通过其他渠道获取的重要文件、资料。
5.4.5. 外部收文处理包括签收及登记、审核、拟办、批办、承办、催办等程序;
1、签收及登记:所有外部来文、信函、资料等均由综合办公室统一先签收、登记,再转交;
2、公司收文中,注明董事长、总经理收的函件由综合办公室董事长秘书、总经理秘书直接转达;注明公司接收或未注明接收对象的函件转送综合办公室主任处理;注明个人接收的函件直接转送;
3、审核:综合办公室主任对收到的函件进行审核,须公司高层处理的进入拟办程序,其他函件签署处理意见后交由专人处理;
4、拟办:综合办公室主任提出拟办意见,需要多个部门(人员)共同处理的,须指明主办部门(人员),再根据文件内容报送相关高层审阅、处理;
5、批办:有关高层对收文及拟办意见进行审阅,阅毕的文件由综合办公室主任根据高层批示,作直接归档或转承办部门(人员)处理;
6、承办:对于高层批示办理的文件,承办部门(人员)应抓紧时间办理,有限时要求的按限时要求办,无限时要求的原则上2个工作日内办理完毕;
7、催办:综合办公室对承办部门(人员)的收文处理过程进行催办,紧急公文跟踪催办,重要公文重点催办,一般公文定期催办。
5.4.6. 内部收文处理程序规定如下:
公司内部发文,原则上均直接送达。但是,需董事长、总经理直接审阅、审批的文件,报董事长/总经理批示后归档或转承办部门(人)处理。
5.4.7. 收文处理程序中涉及的董事长秘书/总经理秘书、综合办公室等相关中转部门(人员),必须于第一时间将文件转送至相应部门(人员)手中,不得延误。董事长秘书/总经理秘书、行政专员须做好内部公文的签收、登记工作,并动态掌握文件流转状况,不得无故积压。
5.5. 公文归档与管理
5.5.1. 拟制、修改和签批公文,书写及所用纸张和字迹必须符合存档要求;
5.5.2. 公文办理完毕应及时整理(立卷)、归档,个人不得保存应归档公文;
5.5.3. 归档范围内的公文,应当根据其相互联系、特征和保存价值等整理(立卷),要保证归档公文的齐全、完整,能正确反映主要工作情况,便于保管和使用;
5.5.4. 应对公文按编号进行分类登记,并将公文的编号、时间、内容、处理情况等输入计算机以便查证。公文经传递或处理完毕,收发文部门需对公文及其相关文件进行存档,并把复印件送各会签部门;
5.5.5. 联合办理的公文,原件由主办部门整理(立卷)、归档;
5.5.6. 公司归档范围内的公文应按照《档案管理规定》规定定期向综合办公室移交;
5.5.7. 公开发布对外公文,必须经总经理批准。经批准公开发布的公文,同正式印发的公文具有同等效力;
5.5.8. 不具备归档和存查价值的公文,通过鉴别并经《档案管理规定》规定授权的相应高层批准,可以销毁。
5.6. 授权与保密
5.6.1. 公文批示人、会签人、签发人可针对特定业务的实际情况,授权有关人员代其履行相应职权,并将有关授权证明送相应部门备案;
5.6.2. 公司应做好公文保密工作,“秘密”级以上公文,仅传阅至相关涉及人员。相关涉及人员由签发人确定;
5.6.3. 公司所有员工应严格遵守本制度与保密管理规定,如有泄密,对相关责任人按照《保密管理规定》和《员工奖罚制度》从重处罚,情节严重触犯法律的,移交司法机关处理。
6. 相关文件
6.1. 《制度与流程管理制度》
6.2. 《档案管理规定》
6.3. 《保密管理规定》
6.4. 《员工奖罚制度》
7. 相关纪录
7.1. 《通知》(格式)
7.2. 《会议纪要》(格式)
7.3. 《工作联系单》(格式)
7.4. 《工作联系回复单》(格式)

2.3 固定资产与办公用品管理规定
1. 目的
为加强公司固定资产及办公用品的管理,提高资产运营质量,合理控制办公费用,制定本规定。
2. 适用范围
适用于公司的固定资产及办公用品(低值易耗品)管理工作。
3. 术语和定义
1、固定资产
是指为制造商品、提供劳务或经营管理而持有的,单位价值2000元以上(含),使用年限在一年以上的劳动资料,不同时具备上述两个条件的为低值易耗品。
4. 职责
4.1. 综合办公室
1、负责建立固定资产管理台帐。内容包括:固定资产名称、编码、规格、型号、数量、原值、使用部门、保管人、购置时间、购置地点等;
2、对各部门固定资产的使用、维护和管理情况进行检查、指导。
4.2. 财务部
1、负责对固定资产增减、盘亏盘盈、报废等及时办理相关手续并登记台帐;
2、定期组织固定资产清查,填写统计报表。
5. 工作内容
5.1. 固定资产管理
5.1.1. 综合办公室是公司的固定资产的归口管理部门。
5.1.2. 公司财务部应动态掌握固定资产的增、减变化,做好固定资产的投入产出分析,对各部门固定资产的增加、转移、报废等及时进行会计处理。
5.1.3. 固定资产实行“谁使用,谁负责”的原则,各部门负责人为本部门所使用固定资产的第一管理责任人。
5.1.4. 新增固定资产的管理
1、公司因业务需要新购固定资产,由综合办公室提报《采购申请单》,报行政副总审核,总经理审批。其中,计算机相关设备新购申请需要运营管理IT专员提报,人力资源部经理审核;
2、审批后由综合办公室按照《供方管理程序》实施采购;
3、政府奖励或其他单位赠与公司的固定资产,由综合办公室负责鉴定、确认,办理调入手续,登记固定资产台帐;
4、自制固定资产由使用部门验收,财务部核算计价,综合办公室组织自制部门、使用部门、财务部进行鉴定、确认,并登记固定资产台帐;
5、对新增的较大型设备类固定资产(或审核部门认为有必要时),综合办公室应组织与之相关的部门共同验收。
5.1.5. 固定资产的使用和保养
1、各部门在使用固定资产时,应按照使用说明书或作业指导书的要求进行;
2、设备类固定资产的日常保养由使用部门或使用人负责,发现异常应及时向综合办公室报修处理,计算机相关设备类向人力资源部IT专员保修处理;
3、综合办公室要做好固定资产使用、维护和管理的指导、检查,防范不良使用情况;
4、对人为毁损固定资产的行为,按《员工奖罚制度》处理。
5.1.6. 公司固定资产调拨由综合办公室负责办理相关手续,调拨完成后,综合办公室及时办理帐卡调整手续。
5.1.7. 对较长时间不用的设备类固定资产可作封存处理。拟作封存处理的设备由使用部门提报,经综合办公室主任审核,行政副总审核、总经理审批后,财务部作相应账务处理。
5.1.8. 固定资产清查与报废
1、综合办公室应建立对固定资产的定期清查机制。每半年由综合办公室会同财务部、使用部门对固定资产进行全面的盘点清查。如出现盘盈或盘亏,则由综合办公室负责查出盘盈、盘亏原因,并会同财务部提出处理意见,统一经总经理审批后处理,财务部据处理结果做相应帐务处理。其中,属保管不善、玩忽职守或其他违纪违规等造成固定资产盘亏的,对相关责任人按《员工奖罚制度》处理;
2、固定资产清查时,应对固定资产仔细核对,确保帐、物、卡的一致;
3、固定资产的报废由综合办公室根据实际使用情况,或由财务部固定资产使用年限进行提报经总经理审批后,财务部做相应帐务处理。其中,计算机相关设备类,应首先由人力资源部IT专员鉴定。
5.1.9. 固定资产的财务处理要求
1、固定资产由财务部按规定每月计提折旧基金,计算净残值;
2、当月新增的固定资产当月不计提折旧;当月减少的固定资产当月仍需计提折旧,次月停止折旧;提前报废的在用固定资产,不再计提折旧;在用固定资产封存后,当月开始不再计提折旧。
5.2. 办公用品管理
5.2.1. 办公用品年度预算
公司对低值易耗品与办公用品的消耗实行年度预算制度,具体预算由综合办公室根据各年度工作量确定,经公司年度预算会议审核通过。
5.2.2. 办公用品的采购
1、日常办公用品由综合办公室填报《采购申请单》(或《采购方式(招标计划)审批表》)报行政副总、总经理根据授权审批后按照《供方管理程序》和《采购与招标管理程序》实施采购,各使用部门向综合办公室申领;
2、各部门有新增办公用品采购需求时,需提报《采购申请单》,经综合办公室主任审核,报行政副总、总经理根据授权审批后,由综合办公室实施采购。其中,计算机及相关设备新购申请需要运营管理IT专员提报,人力资源部经理审核;工装、工牌、名片等须经人力资源部审核;
3、名片、表单等印刷类办公用品,由需求部门(人)填报《采购申请单》,由综合办公室委外印刷;
4、日常用量较大的办公用品,每年应集中招标确定供应商。保管人应保持合理库存量,确保办公用品领用不会断档。
5.2.3. 办公用品的库存、发放和使用管理
1、办公用品采购到位后应办理入库手续,由综合办公室采购人员填报《采购物品验收单》和《入库单》,保管人验收(数量、质量、金额等)后方可入库,财务部据此入帐、保管人据此登帐;
2、综合办公室应会同财务部每月对办公用品的收、发、存帐目以及库存实物进行清查盘点,对盘亏、盘盈的办公用品要查明原因,属保管不善、玩忽职守或违纪违规等造成办公用品亏少,对相关责任人按《员工奖罚制度》处理;
3、各领用人对所领取的办公用品应妥善保管、节俭使用。办公用品在使用过程中如有质量问题,由综合办公室与供货单位协商解决;
4、公司全体员工应本着厉行节约的原则使用低值易耗品与办公用品,能共同使用的尽可能共同使用,能重复利用的尽可能重复利用,严禁浪费、丢失、私用;
5、新入职人员由各部门负责人通报行政专员后,新入职人员到综合办公室办理领用手续。人员离职时,应将剩余办公用品一并交部门内勤人员。
6. 相关文件
6.1. 《员工奖罚制度》
7. 附件及表单
7.1. 《固定资产管理台账》
7.2. 《采购申请单》
7.3. 《采购物品验收单》
7.4. 《办公用品领用登记卡》
2.4 车辆管理规定
1. 目的
为了加强对公司的车辆管理,控制管理费用支出,保障公司车辆的合理、高效使用,制订本制度。
2. 适用范围
本制度适用于公司实行车辆改革前公司公务车辆及车辆驾驶员的管理。
3. 职责
3.1. 综合办公室
是本制度的责任部门,负责公司车辆管理的所有相关事宜。
4. 管理制度
4.1. 车辆使用管理
4.1.1. 公司为以下职位人员配备专用车辆:
1、董事长;
2、总经理。
4.1.2. 根据工作需要,公司可为部分部门配备部门专用车辆。
4.1.3. 除了专用车辆外,公司的公共车辆统一由综合办公室行政专员进行调度管理。如果公共车辆不能满足使用要求,行政专员可与专用车辆使用人协调临时使用事宜。
4.1.4. 本公司人员因公用车须于事前向综合办公室申请调派。综合办公室依重要性、紧急程度调度车辆。不按规定办理申请而直接与驾驶员协调者,驾驶员有权拒绝。驾驶员不得擅自出车。
4.1.5. 每车设置《车辆行驶记录》,每日应记载使用人、行驶里程、时间、地点、用途等。行政专员检查记录情况并于每周一转综合办公室主任审核后留存。发现记载不实、不全或未记载者主管可提出批评,对不听劝阻屡教屡犯者应给以处分,并停止其使用权利。
4.2. 驾驶员管理
4.2.1. 驾驶员必须具有驾照,并接受综合办公室的管理。
4.2.2. 未经综合办公室主任允许,驾驶员严禁外借公务车。擅自外借者,按照《员工奖罚制度》处理。
4.2.3. 驾驶员在驾驶车辆前应对车辆做基本检查(如水箱、油量、机油、刹车油、电瓶液、轮胎、外观等),如发现故障、配件失窃或损坏等现象,应立即报告,否则最后驾驶员要对由此引发的后果负责。
4.2.4. 驾驶员必须严格遵守交通规则。因驾驶员个人责任导致违反交通规则而罚款的,由驾驶员承担。综合办公室对发现的违规事件由综合办公室下发书面通知,责任驾驶员应于十日内缴清罚款。因违反交通规则而接受培训教育的,费用由驾驶员承担。
4.2.5. 未经综合办公室允许,严禁驾驶员公车私用。无论是否允许,驾驶员或其他人员公车私用时违规、损毁、失窃的,在扣除理赔额后损失全部由使用人负担。
4.2.6. 节假日及公休日因私用车的,需经公司主要高层批准。否则,私自出车如发生违规、损毁、失窃的,均由使用人负全部责任。
4.2.7. 驾驶员应爱护车辆,保持车辆卫生、清洁。
4.3. 车辆维修保养
4.3.1. 综合办公室应监督车辆驾驶员按规定的时间和行驶里程及时进行车辆的维护保养。
4.3.2. 车辆于行驶途中发生故障或其他耗损急需修复或更换零件时,在通过电话向综合办公室主任请示后,视实际情况需要进行即时维修;其他正常维修在车辆维修前,应由驾驶员并填制《车辆报修单》报办公室确认,经行政副总、总经理按权限审批后进行维修。自行修复者,可报销零件购置费用。
4.3.3. 除了车辆必须就近维修或必须到特定单位维修外,驾驶员应到指定或特约修护单位对车辆进行维护保养。
4.3.4. 由于驾驶员未按期保养、审验车辆,或者因使用不当而致车辆损坏或机件故障,应依情节轻重,由驾驶员承担20%~30%的维修费用。
4.4. 车辆费用控制
4.4.1. 维修及维护保养费用由综合办公室主任核实《车辆报修单》后凭发票实报实销。
4.4.2. 车辆凭票加油,车辆使用人及司机在报销联上签字后在48小时之内送财务部。
4.4.3. 保险费
1、综合办公室负责统一办理公司的车辆保险手续。车辆险种、保险费、保险公司选择等应报经总经理同意。
2、保险公司返还的礼品、礼金及任何有价物品、证券等均属公司所有,综合办公室必须如实报告。违反者将给予估价金额的1倍的罚款。
4.4.4. 事故处理费
发生交通事故后,驾驶员要及时告知综合办公室主任,由公司负责办理理赔和处理手续。如需向受害当事人赔偿损失,经扣除保险金额后,综合办公室可酌情要求驾驶员承担一部分差额费用。
4.5. 附则
4.5.1. 严禁无证人员驾驶各种车辆,驾驶员不得将车辆交给无证人员驾驶。无证人员驾驶车辆发生交通事故的,公司给予许可人500元/次的罚款,驾驶人承担全部责任。
4.5.2. 未经综合办公室同意,驾驶员不得擅自交换车辆。
4.5.3. 对全年安全行车,完成任务,节约用油,车辆保养成绩显著的驾驶员,年终给予安全行车特别奖1000~2000元。具体数额由综合办公室研究确定,报行政副总审核,总经理审批。
5. 相关文件
5.1. 《员工奖罚制度》
6. 附件及表单
6.1. 《车辆行驶记录》
6.2. 《车辆报修单》

2.5 档案管理规定
1. 目的
为强化公司档案管理工作,有效地保护和利用档案,为公司各项工作提供有力的支持,根据国家相关法律、法规、档案管理相关规定并结合公司的具体情况,制定本规定。
2. 适用范围
适用于公司的档案管理工作。
3. 术语和定义
1、档案
指公司在房地产开发、经营等活动中直接形成的,对公司具有利用保存价值的文字、图表、声像、电子数据等各种形式的文件材料的总和,是各项工作、活动的真实记录和原始凭证。
2、公司档案分类
公司档案分为七大类:文书档案、人事档案、营销档案、会计档案、工程技术档案、影像档案、实物档案。
各类档案的归档范围见各类档案的管理。
4. 职责
4.1. 综合办公室
1、是公司档案工作的归口管理部门,负责对公司的各类档案实行统一管理;
2、监督、检查本规定的施行情况,对各部门的档案工作及兼职档案(资料)管理员进行业务指导和培训。
4.2. 人力资源部
1、负责对公司人事档案的管理;
2、积累、整理本部门应归档的文件、材料,按时向综合办公室档案管理员移交归档文件,办理归档手续。
4.3. 财务部
1、负责对公司会计档案的管理;
2、收集、整理本部门应归档的文件、材料,按时向综合办公室档案管理员移交归档文件,办理归档手续。
4.4. 公司其他部门
1、指定专人担当兼职档案(资料)管理员,收集、整理本部门应归档的文件资料;
2、编制归档文件清册,按时向综合办公室档案管理员移交归档文件,办理归档手续。
5. 管理规定
5.1. 档案收集和归档
5.1.1. 综合办公室设专职档案管理员,负责公司档案的统一管理;各部门均应指定专人担当兼职档案(资料)管理员,负责本部门档案的收集、整理、立卷、归档;
5.1.2. 公司档案管理工作坚持谁经办谁归档的原则,在公司各项活动中形成的档案,必须由各部门负责其业务过程中产生的文件档案的收集、整理,由部门兼职档案(资料)管理员负责保管,并在规定时间内移交综合办公室集中管理;
5.1.3. 凡已办理完毕的具有保存价值的各种文件资料,均应在当月内立卷归档。每月底,各部门兼职档案(资料)管理员应把整理审定完毕的档案资料移交办公室;
5.1.4. 公司人事档案由人力资源部负责长期保管;会计档案由财务部负责长期保管;其他类档案应在规定的归档时间移交由综合办公室统一保管;
5.1.5. 多个部门共同参与事项所形成的档案材料,由主办部门负责档案的收集、整理、立卷、归档;
5.1.6. 任何个人不得据为己有或者拒绝文件材料归档,工作变动或因故离职时应将形成的档案向本部门兼职档案(资料)管理员移交,部门负责人签字认可,不得擅自带走或销毁任何档案;
5.2. 立卷归档的要求
5.2.1. 归档文件要齐全、完整,要按照文件材料形成的规律进行科学的分类、立卷,要保持文件之间的历史联系。
5.2.2. 案卷要求
1、归档案卷封面的各个项目均应填写清楚;案卷标题要简明确切,保管期限要准确,装订要整齐;
2、归档文件要按规定的次序系统排列,编制案卷顺序号,案卷目录一式两份。移交档案时,双方根据目录清点核对,并履行签字手续;
3、卷内文件排列要有顺序,案卷能够反映公司业务的全貌,便于保管和利用;
4、填写案卷一律用碳素黑水钢笔,禁止用圆珠笔或铅笔,字迹应清楚、准确。
5.2.3. 影像档案摄录必须详细记录事由、时间、地点、主要人物、背景、摄录者,归档声像资料必须是原版、原件、清晰、完整。
5.2.4. 各种实物档案(奖品、奖杯、锦旗、奖章、证书、牌匾、馈赠品等)归档必须有原件,并保持其完好无损。
5.3. 移交档案的要求
5.3.1. 各部门向综合办公室移交的资料必须完整;
5.3.2. 移交的资料必须准确,务必真实地记录企业发展的全过程,做到文、图、物相符,数据准确要可靠,签字手续完备;
5.3.3. 归档资料必须为原件,用圆珠笔、复写纸形成的资料和传真件一般不得作为归档资料,如遇特殊情况需经行政副总批准;
5.3.4. 移交的资料如有缺卷、缺页、破损或不符合归档要求的,由移交部门负责完善,无法完善的由移交部门形成书面说明材料报行政副总审批方可归档;
5.3.5. 移交资料时必须当面清点,核对确认无误后,在《档案移交清单》上由双方经手人和负责人签字。《档案移交清单》一式二份,双方各执一份(如有需要可提供电子版)。
5.4. 文书档案的管理
5.4.1. 文书档案的范围
1、外单位来的文件材料
a) 政府有关机构召开的重要会议的纪要、决议等;
b)政府有关机构颁发的、针对本公司的或必须贯彻执行的决议、决定、通知、指示、命令等;
c) 政府有关机构对本公司检查工作形成的文件材料。
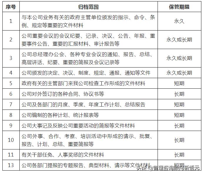
2、公司在工作中形成的文件、资料
a) 公司重要会议的会议纪要、记录、决议、公告、年报、重要事件公告、重要的汇报材料、审计报告等;
b)公司总经理办公会、各种专题会议的通知、报告、总结、总经理讲话、纪要、重要的简报及会议记录等;
c) 公司发布的决定、决议、制度、规定、通报、通知等文件材料;
d)公司及各部门的月度、季度、年度工作计划、总结报告;
e) 公司编制的各种计划、统计报表等;
f) 已经履行完成的公司对外签订的各种合同、协议书等;
g)关于人事任免的文件材料;
h)公司外事、合作、考察、培训活动中形成的请示、批复、报告、计划、总结、重要简报等;
i) 公司各部门提报的专题报告、典型材料、请示等文件材料。
5.4.2. 职责
1、综合办公室负责公司文书档案的管理;
2、各部门负责本部门文书档案的立卷、归档、移交工作,并指定专人负责保管公司下发的文书档案。
5.4.3. 文书档案的归档时间
公司各部门形成的档案应在文件处理完毕,于每月末向综合办公室移交一次。各部门根据需要可保留文件材料的复印件。
5.4.4. 归档文件的系统性要求
1、应归档的文件材料一定要收集齐全,凡属于归档范围的各种形式的档案以及和档案有关的资料都要收集;
2、归档要遵循文件的自然形成规律,按照文件之间的历史联系、依据发文机关、问题、时间、名称等特征准确分类立卷,使案卷能正确反映企业活动的基本面貌;
3、一个部门产生的文件应尽可能集中在一起组卷。上级和下级机关的文件除与本公司文件有密切联系的外,一般不和本公司文件一起组卷;
4、需要长久保管的文件和短期保管的文件应分开立卷。
5.4.5. 归档文件在技术加工方面的要求
1、案卷封面的各个项目均应填写清楚、准确,要根据档案保管期限规定注明案卷的保管期限;
2、卷内文件应按一定次序排列,重要的排在前面,一般的排在后面;正文在前定稿在后;批复在前请示在后;
3、归档文件一般应按年度立卷。请示、报告、规定按签发年;年度计划按开始年;多年总结按最后年;批转、批复按批转、批复时间立卷;
4、整理好的案卷要逐张编号,填写“卷内文件目录”和“卷内备考表”,以上需用打印机或钢笔字迹填写;
5、拟写案卷标题要做到正确反映卷内文件内容,标题的三要素(文件作者、内容、名称)要完整、准确,文字要简练通顺,概括准确,合乎文法,标点要正确,避免文不对题、词不达意,避免过于抽象笼统或单纯堆砌文件标题,一般标题不要超过二、三十字,特殊情况最多不能超过五十字;
6、案卷的装订要做到:装订前修整文件,对于破损文件材料要进行修补,装订线上有文字的要进行裱糊;修补文件用防虫浆糊,以防虫蛀;文件纸型大小不一时,要做必要的补贴或折叠;字迹不清楚的重要文件材料要设法复制清楚;文件分类要反复推敲,确保无疑时再装订,以避免因分类不准确造成返工;案卷装订要使用线绳或麻绳,去掉原有金属钉,严防装订中有损文件字迹现象,装订后的案卷应整齐美观。
7、向综合办公室档案室归档的所有文书案卷,都要根据案卷重要程度,按照一定次序进行系统的排列,编写案卷顺序号,填写案卷目录一式两份,交接人双方清点无误后由有关人员在案卷目录上签字,双方各存一份。
5.4.6. 文书档案的保管期限
1、文书档案的保管期限分为永久、长期和短期三种。永久为十年以上,长期为五年至十年,短期为五年以下;
2、凡是反映公司重要职能活动和基本历史面貌的,需要经常利用,具有长远查考利用价值的档案,应列为永久保管;
3、凡是反映公司工作活动的,在相当长时间内需要查考的档案,应列为长期保管;
4、凡是在较短时间内公司需要查考的各种文件材料均应列为短期保管;
5、归档范围和保管期限详见下表:
文书档案归档范围和保管期限一览表

5.5. 人事档案的管理
5.5.1. 人事档案的范围
1、政府人事管理部门规定的有关资料;
2、员工在公司工作期间的各项信息(包括员工基本信息、招聘信息、岗位变动信息、专业技术职称聘任信息、绩效考核信息、考勤管理信息、奖惩和晋升信息、薪资及其变动信息、合同信息、培训管理信息、解聘信息、社会保险信息及其他有关信息)的建立、分类、更新、维护、处理、调用、统计分析等方面的管理。
5.5.2. 职责
1、人力资源部负责公司人事档案的统一管理;
2、综合办公室负责人事档案管理工作的监督、检查。
5.5.3. 人事档案的归档
1、人力资源部人事专员负责公司人事档案的收集、整理、立卷、归档;
2、重要的人事信息,包括任免文件、升降级文件、奖惩文件等,由人力资源部按文书档案向综合办公室归档;
3、人力资源部人事专员及时对各岗位员工信息进行相应的处理和归档,并定期编制人力资源统计报表和分析报告;
4、人力资源部人事专员在收到外部信息材料后,一星期内须将材料录入员工档案。
5.5.4. 人事档案的保密
1、除了公司总经理、副总经理/总监、部门负责人及员工的直接上级可以查阅员工的档案外,其他人员应经人力资源部经理同意后方可查阅;
2、任何人不得在人事档案资料中作任何涂改;
3、人事档案资料不得外借,需要复印的,应经人力资源部经理同意;必须外借的,应经行政副总同意。外借的人事档案资料必须在一个星期内归还。
5.6. 营销档案的管理
5.6.1. 营销档案的范围
1、包括从项目前期调研到后期策划、宣传推广、销售(租赁)的各类市场调研报告、活动方案、客户资料、楼书及针对客户的工作联系单等;
2、各类计划、合同、协议和各类统计报表及其他有效证件等档案。
5.6.2. 职责
1、营销管理中心负责公司营销档案的归档和移交;
2、综合办公室负责接管营销管理中心移交的营销档案;
3、营销管理中心和物业管理部分别备存客户资料。
5.6.3. 归档时间
营销档案应在使用完毕,于每月末向综合办公室移交一次。使用部门根据需要可保留文件材料的附件或复印件。
5.6.4. 档案要求
1、营销档案的装具和装订方法与文书档案相同;
2、同一份合同为一个立档单位(一卷)。卷内文件按文件的重要程度排序:重要的在前,附件及说明在后;
3、卷内文件要逐份编号,用打印或钢笔字迹填写卷内文件目录;
4、案卷封面的各个项目均应填写清楚、准确,标题内容、名称等要完整、准确,文字要简练通顺,标题不要超过三十个字。
5.6.5. 营销档案的编号
营销档案项目名称为编号,一个楼号为一个流水号;其他产品以产品名称和型号为编号。
5.6.6. 营销档案在移交前,主办部门应按照本规定做好保管工作。
5.7. 会计档案的管理
5.7.1. 会计档案的范围
1、会计凭证类:原始凭证,记账凭证,汇总凭证,其他会计凭证;
2、会计账簿类:总账、明细账、日记账、固定资产卡片、辅助账簿、其他会计账簿;
3、财务报告类:月报、季报、年度财务报告,包括会计报表、附注及财务状况说明书,其他财务报告;
4、其他类:银行存款余额调节表、银行对账单、付款签报及招待费申请单及其他应当保管的会计核算专业资料、会计档案移交清单、会计档案保管清单等。
5.7.2. 职责
1、财务部负责会计档案的立卷、归档、保管、查阅等管理,严防毁损、散失和泄密;
2、综合办公室负责会计档案管理工作的监督、检查。
5.7.3. 会计凭证登记完毕后,必须按照分类和编号顺序保管,不得散乱、丢失。
5.7.4. 记账凭证应当连同所附的原始凭证或者原始凭证汇总表,按照编号顺序折叠整齐,按期装订成册,并加具封面,注明单位名称、年度、月份和起止日期、凭证起止号码,由装订人在装订线封签处签名或盖章。
5.7.5. 会计档案的保存
1、财务部应指定专人负责保管会计档案,定期将财务部归档的会计资料按类别、按顺序立卷登记有效;
2、会计档案的保管期为永久保存和定期保存两类,具体类别和保管年限详见附表:
会计档案保管期限表

5.7.6. 会计档案的借用
1、财务人员因工作需要查阅会计档案时,必须按规定借阅,及时归还原处,若要查阅入库档案必须履行查阅会计档案登记手续;
2、公司内部其他人员若因公需要查阅会计档案时,必须经财务部经理同意后,方能由档案管理人员接待查阅;
3、外来单位人员因公需要查阅会计档案时,应持有效证明,并经总经理批准后,方能由档案管理人员接待查阅,并由档案管理人员详细登记查阅会计档案人的工作单位、查阅日期、会计档案名称及查阅事由;
4、会计档案一般不得带出室外,如有特殊情况,需带出室外复印时,应由档案管理人员进行复印。
5.7.7. 会计档案需要销毁时,由会计档案管理人员提出销毁意见,经总经理批准后执行。由会计档案管理人员编制会计档案销毁清册,销毁时应由财务部经理共同参加,并在销毁清册上签名,销毁清册永久保存。
5.7.8. 由于公司会计人员的变动等需要转交会计档案时,应办理转交手续,并由监交人、移交人、接受人签字。
5.8. 工程档案的管理
5.8.1. 工程档案的范围
1、项目开发前期档案
a) 土地投标“中标通知书”;
b)计划任务书及批复文件;
c) 建设用地钉桩成果通知单;
d)规划设计任务通知书;
e) 规划设计条件通知书;
f) 审定规划方案通知及总平面图;
g)人防规划总平面图;
h)市政工程方案会议纪要;
i) 环境、消防、卫生及水、电、煤气、热力报装协议;
j) 配套项目(如文教、商业、绿化、交通等)协议、合同;
k)勘探、测绘、设计、招投标、监理文件;
l) 建设项目选址报告及土地、规划部门批复;
m) 建设规划许可证及批准用地范围图;
n)建设用地批准许可证及用地图;
o)国有土地使用证;
p)有关*迁拆**安置协议、*迁拆**实施办法等主要文件;
q)*迁拆**许可证。
r) 单体工程项目文件
s) 建设工程规划许可证;
t) 建设工程开工许可证;
u)建设工程招投标文件、施工合同、工程结算;
v)建设工程施工监理合同、监理计划及监理月报、
w) 工程监督委托书及工程质量核验证书;
x)初步设计报批文件及有关图纸;
y)工程勘察报告;
z) 工程技术交底会议纪要及工程洽商纪录;
aa) 工程隐检记录(基础、主体结构);
bb) 工程竣工备案书;
cc) 人防工程竣工验收单;
dd) 消防工程竣工验收单;
ee) 电梯质量核验单;
ff) 工程竣工总结;
gg) 工程质量事故处理;
hh) 工程照片;
ii)沉降观测记录。
2、单体工程施工技术文件
a) 施工组织设计;
b)工程设计交底会议纪要及工程洽商纪录;
c) 工程定位放线验收记录;
d)基础钎探验收及基础处理记录;
e) 隐检记录(土建、设备、电器);
f) 材料及产品合格证(土建、设备、电器);
g)原材料复试报告(砖、水泥、钢材、砂石);
h)试验报告(砼、砂浆试验报告及配比单,钢筋焊接试验,灰土、素土试验报告);
i) 单位工程质量保证资料核查表;
j) 单位工程质量综合评定表;
k)单位工程观感质量评定表;
l) 全部工程竣工图;
m) 电梯开箱验收记录、隐检、试运行及验收记录;
n)设备、电气专业隐检、闭水、测试、测压试验记录或报告。
3、项目整体竣工档案
a) 竣工总平面图;
b)道路、绿化竣工总平面图;
c) 综合管线竣工图;
d)规划建设总说明。
5.8.2. 职责
1、投资发展部、设计部、前期部、项目工程部负责相关工程档案档案的收集、整理、立卷、归档和移交;
2、项目工程部负责本项目工程技术资料的收集、整理、立卷、归档,标准要达到城建管理部门和公司的要求;
3、前期部负责与城建档案馆的业务联系,负责向城建档案部门的移交,保证工程档案符合进馆要求;
4、综合办公室负责对各项工程档案日常管理工作进行指导和监督;负责接管移交的工程档案。
5.8.3. 归档时间
1、所有项目工程档案在项目结束后均须向综合办公室移交一套齐全、完整的工程竣工档案;
2、在项目工程取得备案书后由项目工程部向综合办公室移交。
5.8.4. 工程档案管理要求
1、在与施工企业在签订施工合同时,应对施工技术档案资料的编制和移交期限做出明确规定。项目工程部应在施工技术资料中按有关规定签署意见,实行监理的工程应有监理单位签认认可的资料;
2、工程竣工验收前,项目工程部应组织、督促和协同施工单位检查施工技术资料的质量,不符合要求的,应限期修改、补齐,直至重做;
3、工程竣工档案必须真实地反映工程建设过程及竣工后的实际情况,具有永久和长期保存价值的文件必须完整、准确、齐全,各种程序责任者的签字手续必须齐全,文件字迹清楚;
4、工程竣工档案要反映开发项目建设的全过程,要求归档的文件、图纸必须是原件,保证文件的原始性;
5、编制工程竣工档案必须采用不褪色的黑色、兰黑色绘图、书写墨水,不得使用红色墨水、复写纸、铅笔和圆珠笔等;
6、编制竣工图时,要在新蓝图上修改。一张图纸内容变更超过40%时,需重新绘制竣工图。竣工图必须整洁,字迹工整、清楚,不得涂改。
5.8.5. 组卷的基本要求
1、工程竣工档案组卷,要遵循工程文件材料的自然形成规律,保持案卷基建文件、施工技术文件和竣工图之间的有机联系,符合专业特点,便于保管利用。建设项目按单项工程组卷,单项工程按先文字、后图纸;先项目管理性文件,后施工技术文件;
2、组卷前要详细检查文件及图纸是否齐全;
3、卷内文件材料排列顺序要依据卷内材料构成而定,顺序为:封面、目录、文件部分、备考、封底;
4、组成的案卷力求美观、整齐。
5.8.6. 档案的装订
1、案卷装订厚度不超过20mm,装订时以案卷下边为齐;
2、案卷内不能有书订,卷内页要干净整齐。一册案卷纸张规格要统一,页号编写在右下角;
3、图纸折叠前均要按裁图线裁齐,折叠方式采用图面向内“手风琴风箱式”。竣工图章要盖在图号一侧,竣工图负责人签章处不得漏签;
4、工程竣工档案的案卷形式为:案卷封面、目录文件或图纸、备考表、封底,要求填写的内容要填写全,字迹工整。甲方卷的案卷目录要求用打字机填写;
5、工程竣工档案要由项目经理审核,并在案卷备考表签审意见。
5.9. 影像档案的管理
5.9.1. 职责
1、综合办公室负责定期将分散在公司各部门、个人手中具有保存价值的声像、影像材料进行收集,集中保管公司各方面的影像档案资料;
2、各部门、个人负责将声像资料整理、归档,及时向办公室移交,临时需要时,再办理借阅手续。
5.9.2. 影像档案的范围
影像档案是指公司及各部门在生产、经营、管理等各项活动中形成的所有有保存价值的录音、录像、照片等特殊载体的档案资料,包括:
1、反映重要历史面貌的影像档案;
2、各级领导人和著名人物参与本公司重要公务活动形成的影像档案;
3、本公司的各种重要会议的影像档案;
4、开发项目的影像档案;
5、本公司组织或参加的重要活动的影像档案;
6、重大事故的影像档案;
7、公司摄制的或反映本公司工作活动的专题VCD等。
5.9.3. 影像档案的归档时间
公司各部门在形成影像档案后应在一周内向综合办公室移交。
5.9.4. 影像档案的归档要求
1、力求是原底片、原件,尽量避免复制件;
2、归档材料要齐全完整,照片归档时,应同时有底片及文字说明;录音、录像磁带归档时,也要有简要的文字说明;文字说明包括:事由、时间、地点、人物、背景、拍摄人六要素;
3、归档的照片若为普通相机拍摄,应将照片和底片同时归档;若为数码机拍摄可移交复制文件。
5.9.5. 影像档案的整理、鉴定、编目
1、照片档案的整理、鉴定、编目:照片档案由底片、照片及文字说明构成。其整理方法要符合国标《照片档案管理规范》的要求。照片的分类组卷一般按年度-专题分类组卷;照片的编号为案卷号-照片号;
2、录音、录像档案的整理、编目:以盘或盒为保管单位,编号按收集归档的时间顺序结合内容分别编制案卷的流水号;
3、影像档案的保管和保护
档案室要保持适宜的温湿度。磁带保存的适宜温湿度为:温度15—25C°,相对湿度45%—60%;保存照片的适宜温湿度:温度14—24C°,相对湿度40%—60%;磁带应竖放,卷绕平整,并注意防光、防尘、防磁。
5.10. 实物档案的管理
5.10.1. 职责
1、以公司和各部门名义获取的实物档案均由办公室统一保管;
2、各部门及时向办公室移交实物档案保管。
5.10.2. 实物档案的范围
实物档案是指公司及各部门在生产、经营、管理等各项活动中获得的奖杯、奖旗、证书、旧印章,以及与外界交往中接受的礼品以及上级领导的题字、书画等,包括。
1、各类证书、证件;
2、奖杯、奖旗、奖章;
3、旧印章;
4、其他类(接受的礼品、纪念品、书画等)。
5.10.3. 实物档案的归档时间
公司各部门在形成获取实物档案后应在一周内向综合办公室移交。
5.10.4. 各部门对公司所属的实物档案要及时移交到综合办公室,不得以任何理由据为已有。综合办公室档案管理员对移交的实物档案要及时登记,办好移交手续。
5.10.5. 个人在相关领域中获奖的各类奖品和奖励证书,由公司支付评奖费用的,原件交办公室保存;由个人支付评奖费用的,将各类奖品的照片和证书的复印件交办公室保存。
5.10.6. 实物档案的编号组成:类别代码+实物档案顺序号。
5.10.7. 实物档案的保管应做到“八防”。纪念品等有观赏价值的可放在展柜内,旧印章等重要实物要存放在保险柜内,由专人保管。
5.10.8. 实物档案一般不外借,方便利用可将实物档案拍成照片后装订成册。
5.10.9. 实物档案的保管期限为长期或永久。
5.11. 档案保管
5.11.1. 归档后的档案由综合办公室统一保管;各部门临时使用、保管的档案应设专用档案柜,并由本部门兼职档案(资料)管理员负责保管;
5.11.2. 档案资料要按门类和载体进行科学的分类、排列和编号。档案管理人员要熟悉档案情况,主动了解公司各项工作对利用档案的需求,积极做好提供利用工作,为公司各项业务的开展提供依据性资料;
5.11.3. 档案盒、档案袋的标签及目录的格式和内容实行统一的制作标准;
5.11.4. 卷内资料均按有书写内容的页面编号,每卷单独编号,页号从“1”开始。页号编写位置:单面书写的资料在右下角,双面书写的资料,正面在右下角,背面在左下角,折叠后图标一律在右下角;
5.11.5. 档案管理人员严格按照“八防”(防火、防盗、防潮、防鼠、防虫蛀、防强光、防过度干燥、防*密失**)的要求做好档案的技术保护并定期检查档案保管情况;
5.11.6. 档案柜内不得存放与档案无关的物品。
5.12. 档案鉴定和销毁
5.12.1. 档案管理人员要做好档案价值鉴定,根据综合办公室制定的档案保管期限表划分档案保管期限;
5.12.2. 档案管理人员对已满保管期限的档案,要及时向公司提出重新鉴定的要求,定期判定档案的存毁,确需销毁的档案,要严格按档案鉴定销毁制度和有关程序执行,未经鉴定和批准,不得销毁任何档案;
5.12.3. 档案按照档案管理标准和规范对已超过保管期限的档案材料进行鉴定审核,对确无保存价值的档案材料要销毁处理,由档案管理人员编制销毁清册,编写销毁报告,在征求有关部门的意见后,报总经理审批;
5.12.4. 总经理审批后确无保存价值的档案材料,由综合办公室和有关部门共同派人在指定地点按照公司档案销毁规定实施销毁;
5.12.5. 档案材料销毁后,监销人员应在销毁清册上签字,注明销毁的方式和日期,要在案卷目录上注明“已销毁”字样,并将批准销毁的报告和销毁清册归入全宗卷内。
5.13. 档案的借阅和保密
5.13.1. 档案资料一般不外借。需要外借的档案,借阅人应办理借阅审批和登记手续。借阅、复印一般档案,应经行政副总批准;重要档案(机密文件、证照等),需经公司总经理批准。
5.13.2. 借阅人员在抄写、查阅档案时,档案管理员应积极配合、协助,严禁擅离岗位。
5.13.3. 借阅人员要爱护档案,按期归还。借阅人员不得擅自拆散、调换、抽取、污损、加标注证,不得转借、涂改和私自复印,私自复印者,按公司《员工奖罚制度》予以惩处。逾期归还者,档案管理人员应及时催收。如延长借阅时间,须办理续借手续。
5.13.4. 档案的保密
1、档案管理人员必须有严格的保密观念,保证公司档案的绝对安全;
2、档案室要坚固,保管设备要符合保密要求;
3、合理划分并调整档案密级,严格履行借阅手续,涉及公司重要信息的档案必须由行政副总或总经理签字后方可借阅,涉及本部业务的由部门负责人签字后方可借阅,涉及其他部门的由本部门负责人及相关部门负责人签字方可借阅;
4、经常对员工进行保密教育,不断增强保密观念。档案管理人员丢失或擅自提供泄露机密,应根据情节轻重,按公司《员工奖罚制度》、《保密管理规定》予以惩处,直到依法追究刑事责任;
5、公司员工离职时,需按档案室要求整理已形成的文件材料,并退还所借档案。
6. 相关文件
6.1. 《员工奖罚制度》
6.2. 《保密管理规定》
7. 附件及表单
7.1. 《档案移交清单》
7.2. 《借用档案审批单》

2.6 保密管理规定
1. 目的
为保守公司秘密,维护公司权益,特制定本指引。
2. 适用范围
适用于公司的保密管理工作。
3. 职责
3.1. 综合办公室
1、负责保密工作的统一管理;
2、对各部门的保密工作进行监督、检查和指导。
3.2. 各部门
1、负责职责范围内的保密事项。
4. 管理规定
4.1. 公司保密范围包括(但不限于):
a) 重大决策及尚未付诸实施的经营战略、经营计划;
b)关于市场、投资、竞争对手等的研究资料和成果;
c) 项目设计方案、新材料新技术应用信息等;
d)招投标及采购信息;
e) 工程预算、结算书和各种图纸;
f) 所有业务合同、协议书、意向书内容;
g)楼盘投放市场前的一切信息及尚未实施的营销策划方案;
h)客户资料、销售价格、政策及其他与销售有关的信息;
i) 各类财务资料和统计资料;
j) 员工人事档案、员工薪酬等;
k)工商及无形资产档案;
l) 内部上报、下发和相互交换的文件、资料,各类行政、业务会议的文件、资料、记录(录音、录像)、纪要;
m) 其他经公司确定应当保密的事项。
4.2. 保密等级
1、绝密:指公司核心(竞争力)秘密,泄露会使公司权益遭受特大损害或使公司经营计划达不到预期效果;
2、机密:指公司重要秘密,泄露会使公司权益遭受严重损害;
3、秘密:程度低于机密,泄露会使公司权益受到损害;
4、公司秘密所指具体内容,详见《公司密级目录表》。
4.3. 保密工作的实施
4.3.1. 公司各部门应按照《档案管理规定》做好档案的收集、整理、保管工作,并在公司综合办公室指导下在所编制的档案清册中对所保管的秘密及秘密级以上档案注明密级、保密范围、保密期限;公司综合办公室所编制的档案清册中也应对秘密及秘密以上级档案注明密级、保密范围、保密期限。
4.3.2. 档案清册中所记载档案的密级一经确定,不得随意更改。所列档案,可以解密的在保密期限到期时自动解密,不解密的内容不得解密。如遇到特殊情况,确需调整特定保密事项的密级的,须总经理审批。
4.3.3. 密级文件、资料、物品的保管和使用
1、各部门对密级文件、资料、物品的保管应责任到人,部门负责人为所在部门的第一责任人,存放和保管应安全妥当,保存在电脑中的密级文件应加密保存;
2、密级文件、资料、物品的使用、复制、传递、销毁按照谁使用(谁经办)、谁负责的原则进行,直接上级应进行指导和监督,采取保密措施、做好保密交代;采用电脑处理、存档、传递的密级文件,技术上由公司人力资源部相关技术人员给予指导、支持,必要时由公司人力资源部实施统一的保密技术措施;
3、密级文件、资料需要在公司内部网发布的,由公司人力资源部根据发布审批意见设置查阅权限;
4、对密级文件、资料,借出部门(人员)应做好借出登记,使用部门(人员)用毕及时归还;
5、持有密级文件、资料或物品的人员,不得将密级文件、资料随意放置;以电脑方式使用或保存的应防止泄露密码;不允许在私人信件和个人交往中透露公司秘密,更不得在公开场合谈*公论**司秘密;
6、废弃的密级文件、资料、物品等要及时销毁;
7、员工不允许利用工作之便查看、复制、*载下**与本职工作无关的公司秘密;系统管理人员未经同意,不得进入终端用户查看、复制、*载下**他人文档、资料;
8、《公司密级目录表》中规定的保密责任人以外的人员使用、复制、摘抄密级文件、资料或物品的,审批流程为:
a) 绝密级:由部门负责人申请,经部门分管副总/总监审核,总经理审批;
b)机密和秘密级:使用人申请,部门经理审核,分管副总/总监审批。
4.3.4. 公司人力资源部对各部门开通互联网上网权限的电脑应受控管理,明确管理要求,防止公司秘密通过互联网传播;
4.3.5. 重要会议或活动,会议组织者应考虑参会人员范围,会议主持者应强调相关保密事项,确定会议内容传达范围;
4.3.6. 中层以上管理人员及关键技术岗位人员应与公司签订保密协议,保密协议作为劳动合同附件具有法律效力;
4.3.7. 下列情况,按照《员工奖罚制度》处罚:
1、泄露公司秘密,尚未造成严重后果或经济损失的;
2、已泄露公司秘密但采取补救措施的。
4.3.8. 下列情况,按照《员工奖罚制度》从重处罚,情节严重触犯法律的,追究法律责任:
1、故意或过失泄露公司秘密,造成严重后果或重大经济损失的;
2、为他人窃取、刺探、收买或违章提供公司秘密的;
3、利用职权强制他人违反保密规定的。
5. 相关文件
5.1. 《档案管理规定》
5.2. 《员工奖罚制度》
6. 附件及表单
6.1. 附件《公司密级目录表》
公司密级目录表



注:附表中所指事项的保密指公司内部保密,保密期限只对公司内部有效;对外永久保密;
2.7 印章管理规定
1. 目的
为了保证印章使用的合法性、严肃性和可靠性,有效地维护公司利益,杜绝违法行为的发生,制定本规定。
2. 适用范围
适用于公司各类印章的管理。
3. 职责
3.1. 综合办公室
1、负责公司各类印章的刻制和使用管理;
2、负责保管和按规定使用公司公章、法人章和合同专用章。
3.2. 综合办公室
1、负责保管和按规定使用财务类印章。
3.3. 其他部门
1、负责保管和按规定使用经批准使用的部门专用章。
4. 管理规定
4.1. 印章管理
4.1.1. 印章刻制
1、公司所有各类印章的刻制须经公司总经理批准,由公司综合办公室统一办理;
2、印章刻制申请批准后,公司综合办公室负责到规定机构办理;
3、印章形状、规格和材质选用等按有关规定执行;
4、综合办公室办公室对新印章要做好戳记,并留样保存,以便备查。
4.1.2. 印章保管和交接
1、各类印章由公司指定专人保管;
2、印章保管人应安全保管好印章,印章不用时应存放在保险柜内,使用时原则上不允许带出保管人办公室,特殊情况需外带使用,需经直接上级审核、分管副总/总监审核,总经理审批后方可外带;
3、印章如不慎遗失或被盗,保管人要及时向公司汇报,如属被盗情况应及时向公安机关报案;
4、印章保管人因人事异动不再履行保管职责时,需办理移交手续。
4.2. 财务类印章管理
4.2.1. 财务类印章的使用
1、财务专用章:用于银行款项支付、收款业务;
2、法人章(财务专用):用于银行款项支付业务;
3、合同专用章(销售合同专用):用于销售合同;
4、发票专用章:用于开具商业发票;
5、税务条码章:用于税务申报;
6、现金收讫章:用于现金收款业务。
4.2.2. 公司财务专用章、税务条码章由公司财务部经理保管和用印;法人章、发票专用章、现金收讫章由财务部出纳保管和用印;合同专用章由销售会计保管和用印。
4.2.3. 印章保管人应按以下程序谨慎使用印章:
1、财务专用章
查看《付款审批表》→用印
2、法人章(财务专用)
确认用印件已加盖财务专用章→用印
3、合同专用章
审阅、了解用印的内容→确认授权人已在合同上签字→用印
4、发票专用章
查看票据内容是否准确→用印
5、税务条码章
确认授权人已在相关报表上签字→用印
6、现金收讫章
确认收款金额→用印
4.2.4. 财务印章须安全、妥善保管,做到“人离章收”。印章不用时应存放于保险柜内。财务专用章、法人代表章与空白支票应分开放置。
4.3. 公司公章、法人章和合同专用章(采购合同用)管理
4.3.1. 公司公章、法人章和合同专用章的使用
1、公章:用于公司对外的发文、请示、报告申请表等往来文件;
2、法人章:用于公司对外签署的文件和合同、协议;
3、合同专用章:用于各类合同、协议。
4.3.2. 公司公章、法人章和合同专用章由综合办公室主任保管和用印。
4.3.3. 综合办公室保管用章,须依据授权审批后加盖印章,综合办公室主任填写并保留《用印记录》。
4.3.4. 已履行公司制度与流程中审批程序,并持有书面审批结果的用印,印章保管人根据审批结果盖印,并保留书面审批文件或表单原件。
4.3.5. 无制度与流程规定,或无书面审批结果的用印,须由经办人填写《用印申请单》,经部门经理签字,分管副总/总监签字,总经理审批后,综合办公室主任盖印。
4.3.6. 印章保管人应按以下程序谨慎使用印章:
1、公章、法人章
审阅、了解用印的内容→查看审批结果或《用印申请单》→用印
2、合同专用章
审阅、了解用印的内容→查看《合同评审会签表》→用印
4.4. 用印
4.4.1. 各印章保管人员应严格履行盖印审核把关职责,对未经审批或审批结果不明、事项不符以及违反用印规定的,不予盖印;
4.4.2. 使用印章时,保管人应对盖印的文书内容、手续、格式把关检查,发现问题及时请示领导,妥善解决;
4.4.3. 严禁在空白的信笺、介绍信、合同上用印,特殊情况下,经总经理批准可在指定用途的特定格式的空白凭证上盖章;
4.4.4. 盖章时要集中精力,用力均匀,盖出的印章应端正、清晰、美观、便于识别,防止盖歪或颠倒;
4.4.5. 带有存根的介绍信、证明信或公函等要盖两处印章,一处盖在落款处,一处盖在边接线上;
4.4.6. 在合同、协议书上盖章时,要在落款处、骑缝处和修改处盖章;
4.4.7. 凡是在公司落款处加盖印章的,要端正盖在成文日期的上方,并做到上不压正文,下不压成文日期,没有公司落款的,要压成文日期。
4.5. 下列情况下应停止使用印章:
1、公司名称改变;
2、有关部门通知改变印章图样;
3、印章损坏;
4、印章遗失或被窃,声明作废。
4.6. 部门印章管理
4.6.1. 各部门根据业务需要,经总经理批准和可以刻制部门印章。
4.6.2. 人力资源部专用章
1、用于人力资源相关业务和对外人士证明性文件;
2、人力资源专用章,需使用时填写《用印申请单》,经人力资源部经理审核,行政副总审批后方可盖印。
4.6.3. 项目工程部名章
1、用于与施工单位、监理和项目工程管理有关的外部文件的签发;
2、项目工程部名章由项目经理(甲方代表)用印。
4.6.4. 设计部名章
1、用于对外发送的设计变更审批;
2、设计部名章由设计部经理用印。
4.6.5. 其他各部门部门印章,一律对内使用,对外无效。
5. 相关文件
5.1. 无
6. 附件及表单
6.1. 《用印申请单》
6.2. 《用印记录》
6.3. 《付款审批表》
6.4. 《合同评审会签表》

2.8 招待费管理规定
1. 目的
为了加强公司管理费用控制,厉行勤俭节约,强化公司财务管理及成本控制,制定本规定。
2. 适用范围
本规定适用于公司对外业务单位和人员应酬、招待费用的控制管理。
3. 职责
3.1. 各部门
1、负责各自业务范围内公务招待的提请和实施。
3.2. 财务部
1、负责招待费报销和费用额度的控制。
3.3. 分管副总/总监
1、负责预算内和费用标准内招待费报销的审批;
2、负责超预算和超费用标准招待费报销的审核。
3.4. 总经理
1、负责超预算和超费用标准招待费报销的审批。
4. 管理规定
4.1. 招待原则
1、公司各部门应严格遵守无事不请客的原则;
2、公司公务招待,如遇午餐期间或晚间工作期间,应在公司餐厅(食堂)招待用餐,特殊情况需经分管副总/总监同意方可外出用餐;
3、公务招待应本着适度和节俭原则,坚决反对铺张浪费和奢侈无度现象的发生;
4、为塑造公司良好企业形象,招待宴请时应遵循礼仪规范,按照《员工手册》中日常行为规范要求执行。
4.2. 公务招待费标准
4.2.1. 公务招待费实行预算控制制度,根据各部门工作职责与性质予以不同额度预算。
4.2.2. 招待费预算控制:
1、招待预算标准为上限标准,年度内不得超标;当年度预算列入部门招待费用额度标准时以预算为准;
2、月度费用额度可以延后累积使用但不可提前借支;
3、部门费用可以和分管高层费用额度合并控制;
4、由部门或分管副总/总监提请董事长、总经理参加的招待计入部门或分管副总/总监年度招待额度;由董事长、总经理委托部门负责人或分管副总/总监实施的招待不计入部门或分管副总/总监年度招待额度;
5、公务招待费用不得用于内部招待。
4.2.3. 招待费用标准
1、公司高层人员招待费用标准为每次人均(含客人、本人及陪同人员)不高于100元;部门负责人招待费用标准为每次人均(含客人、本人及陪同人员)不高于70元;其他人员原则上不得实施公务招待,如工作需要,可受其部门负责人委托进行招待,招待费用标准额度视同部门负责人标准;
2、低报销标准人员随高报销标准人员同时参加招待时,按高报销标准人员费用标准执行;
3、公务招待时餐后如有其他活动应与用餐合并计算,计为一次招待活动。
4.3. 招待审批及报销程序
1、各部门因工作需要需宴请招待时,应向分管副总/总监当面或电话请示,经许可后方可外出招待;
2、年度招待费用使用总额度严格执行预算额度,年度内超额度、超标准招待须报总经理批准后实施;
3、各级人员招待时原则上不得独自一人招待,招待费报销需在《付款审批单》中简要说明招待对象和参加人员,并由两人以上参加者签字报销;
4、单次1000元以下(含)招待并月度、年度额度标准内由分管副总/总监最终审批;单次1000元以上招待或超月度、年度额度标准招待由总经理最终审批。
5. 相关文件
无
6. 附件及表单
6.1. 《付款审批单》

2.9 危机管理程序
1. 目的
识别各类对公司有影响的紧急事件,建立快速应对危机事件的能力,及时预防、解决存在的问题,将危机事件的影响程度消除或减至最低。
2. 适用范围
本规定适用于对危机事件的应急处理,包括对一二级事件(主要包括10人以上的群诉和媒体曝光等)的应急处理。
3. 术语和定义
1、危机
指危及公司形象的突发性事故与事件。
2、客户危机
凡负面导向严重可能造成群访群诉或聚众闹事、安全事故及媒体披露等严重影响公司声誉和经济损失的事件。
3、危机管理
指公司在总结以往处理危机经验基础上,探讨危机发生规律形成的新型管理体系,是公司对危机处理的系统化和对危机的超前反映。
4、危机处置
指按照计划或预案及时化解和消除危机的过程和方法。
5、危机预防
公司将所有的风险因素逐一列举出来,考虑其可能产生的后果,制定预防措施,估计预防所需花费。
6、危机确认
危机管理人员在出现危机征兆时尽快确认并确定危机的类型,为危机控制做好前期准备工作。
7、危机控制
在危机发生时,在危机管理机构的领导下,启动危机管理控制程序。即根据不同情况确定各部门工作的优先次序,指示各单位/个人以最快的速度化解危机,并将影响降低到最低程度。
4. 职责
4.1. 综合办公室
1、综合办公室是危机事件的日常处理和监督部门;
2、负责日常出现的危机事件的判断、处理方案实施、跟踪、回访;
3、负责危机事件法律咨询、法律诉讼;
4、协助行政副总组建危机管理小组。
4.2. 客户服务中心、物业公司
1、负责受理重大客户投诉事件,并在出现危机征兆时发出业务预警;
2、负责向综合办公室报告危机事件;
3、根据《客户投诉处理程序》配合处理与客户有关的危机事件。
4.3. 各业务部门(设计部、成本合约部、前期部、采购部、项目工程部、营销管理中心、招商部)、人员
1、各业务部门根据各部门的业务职责和潜在的不确定因素,制定公司的业务预警指标;
2、负责向综合办公室报告危机事件;
3、协助组建危机管理小组。
4.4. 各部门员工
1、公司各部门员工在接收各类可能出现问题的信息后,均应及时上报至部门或分管副总/总监,由其进行信息评估和分类,并在出现危机征兆时发出业务预警,及时化解危机。
4.5. 行政副总
1、行政副总是危机事件处理的主要责任人和协调人;
2、负责组建危机处理小组;
3、负责组织制定危机事件的处理方案;
4、负责与危机事件相关事项的对外发布工作。
4.6. 总经理
1、负责审批危机事件的处理方案。
5. 工作程序
5.1. 危机识别和搜集
5.1.1. 危机事件可能通过网络、媒体传播,或者是多次投诉未能解决的问题,综合办公室需要特别关注、搜集可能成为危机事件的潜在事件。
5.1.2. 公司各部门人员接到各类投诉、发现媒体出现负面报道,有上升为危机的潜在事件或因素,应第一时间将上报综合办公室。
5.2. 危机预防
5.2.1. 公司将所有风险因素逐一列出,考虑其可能产生的后果以制定预警指标和预防措施。开发企业常见风险包括(不限于):
1、设计风险
a) 设计出图时间滞后;
b)设计图纸深度不足,变更过多;
c) 设计图纸版本过多造成混乱;
d)设计师不了解客户需求;
e) 相关设计专业的冲突造成损失;
f) 设计单位不了解公司产品的特点;
g)设计师对新材料、部品与市场的发展脱节;
h)设计单位的更换(履约问题);
i) 设计内容达不到规范要求;
j) 不同地域设计要求的影响;
k)新出台的规范、法规对设计的影响;
l) 设计图纸的造价严重超越目标成本;
m) 境外设计单位的使用风险(例:1、工作习惯和沟通障碍导致设计计划不能按时完成;2、履约严格,不付款,不出图);
n)重大设计变更导致与实际交楼与销售样板房、交楼标准房、销售展示区域等不吻合导致货不对板;
o)设计与规划要点不符合,导致后期验收出现困难及大规模返工。
2、成本风险
a) 施工图深度不足,设计变更过多,造成成本控制难度较大;
b)前期地质情况不明,造成计划外成本发生;
c) 甲方对质量技术要求不明,造成计划外成本发生;
d)成本控制流程不规范,缺乏准确详细的目标成本及预算;
e) 采购对市场信息了解不全,材料市场变化,导致采购成本偏高;
f) 垄断及独家生产的产品;
g)供方资源不足,难以产生有效竞争;
h)造价咨询公司出现重大失误,造成成本风险;
i) 动态成本控制不力,必须对设计进行重大修改;
j) 政府规费变化;
k)劳务工资上升趋势-尤其是建设期长的项目,或者因为我方设计变更原因导致建设期延长,容易出现供方成本增加(前者)或者向我方索赔(后者)。
l) 合作方中标以后无法有效履行合同,导致中途主动或者被动退出。由于时间紧急及重新选择合作方,经常导致成本的增加,而这时往往通过索赔也难于有效避免我方的损失;
m) 合作方在履行合同过程中出现重大的质量或者安全事故,而该合作方实力有限或者蓄意回避,相关损失容易转嫁给我方;
n)国家产业政策的变化导致部分材料设备严重供不应求、价格大幅度提高而导致我方成本上升。
3、招标采购风险
a) 合同条款阐述笼统,标准不具体,导致风险;
b)对材料、设备技术信息了解不全;
c) 绝对低价中标;
d)对合作单位资质、信誉、履约能力等情况了解不深,产生合作风险;
e) 材料设备长途运输产生的风险;
f) 标段划分不合理;
g)对材料设备加工过程监控不足;
h)施工风险过度转移(我们常利用买方市场地位,试图将全部施工风险转移给供方,当超过其承受能力底线时,可能导致质量问题);
i) 招标过程中投标方没有完全明确项目的特点、我方对于设计、销售配合、质量、文明施工方面的特殊要求;报价考虑不充分,中标后出现扯皮或者消极对抗现象;
j) 对于投标单位了解不够,出现投标单位之间串通、互相挂牌之后围标的现象;
k)招标时间距离实际开工时间过长,由于施工期间宏观经济形势变化造成材料设备涨价继而发生扯皮现象。
4、工期风险
a) 经营与运营计划重大调整;
b)重大设计变更;
c) 总包、分包组织管理不力,供应商未能正常履约;
d)现场发生重大质量、安全事故;
e) 劳工短缺加剧的趋势(近三年珠三角的统计数据已经证明);
f) 由于各方对部分特殊工程、工艺不够了解,所确定进度计划不适应现场条件;
g)有部分特殊产品和国家部分原材料因大涨价无法及时供货而影响工期;
h)国家临时性的政策措施给材料供应造成中断或者成本大幅度上升,合作方不愿意承担增加成本导致进货期延长;
i) 涉及*迁拆**的项目由于政府或者有关单位没能及时协调有关关系、完成*迁拆**工作导致工期延长;
j) 报批、报建手续延期。
5、质量风险
a) 合作单位选择不当;
b)当地劳动力市场情况(技术水平);
c) 设计延迟,造成赶工;
d)分包供货不及时,引起工序颠倒;
e) 设计不合理或施工方案、技术措施不当;
f) 气候、自然条件影响;
g)材料材质缺陷;
h)质量通病未采取有效防治措施;
i) 采用新工艺时未经实践检验;
j) 施工过程中未能按照正确图纸施工或者对图纸理解有误;
k)合作方不符合要求的转包与分包。
6、安全风险
a) 施工用电不规范;
b)脚手架、塔吊的搭建不满足规范要求;
c) 基坑、临边洞口未作防护;
d)食物中毒;
e) 夜间施工、高温施工;
f) 冬季防火;
g)机械设备未能按期检修,发生机械事故;
h)人员冲突、偷盗抢劫;
i) 施工中高空坠物;
j) 现场没有对安全事故的预控及应急措施;
k)现场消防设施未定期检查更换;
l) 场地沉陷、塌方、流沙、管涌;
m) 特种作业如人工挖孔桩、涵洞施工、吊车作业、*破爆**等出现安全问题。
7、营销风险
a) 项目营销定位出现问题;
b)户型定位不准,导致重大调整;
c) 由于客户、市场和宏观政策等方面的变化,提前开盘;
d)营销提出更高的销售配合要求,而现场无法满足;
e) 客户提出超越规范的要求,如增加车位,导致现场调整风险;
f) 销售时,对外承诺有误或不切实际的承诺;
g)相关设施的位置(红线内如配电箱,红线外如垃圾站、高压线等)销售时未明示;
h)预售后出现与合同、模型或展示样板等不一致的变更;
i) 代理公司或者销售代理人员为了短期利益及个人利益,做出危害公司利益、不符合职业道德的行为如将客户介绍给竞争对手、欺骗客户等;
j) 由于宏观经济形势变化导致房价出现回调而产生的客户关系问题;
k)由于政府等强势部门未能正确履行土地合同中的相关承诺,导致后期客户投诉。
5.3. 预警预案
各部门根据公司确定的财务预警指标、业务预警指标、计划预警指标,针对以上风险事先制定公司的危机预警预案。
5.4. 危机确认
各部门危机管理人员要做好日常的信息收集、分类管理,一旦出现危机征兆,则立刻确定危机的类别和等级,上报公司领导层,行政副总组织成立危机管理小组。
5.5. 危机处置
5.5.1. 一般性客户投诉引起的危机事件的处理
1、客户服务中心、物业公司应对发现或由其他工作界面转交的各类事件,及时了解情况并做详细记录及分析判断投诉类型,情节严重的立即报告综合办公室。
2、综合办公室需要关注危机事件的潜在事件。凡负面导向严重可能造成群访群诉或聚众闹事、安全事故及媒体披露等严重影响公司声誉和经济损失的问题,尽快核查问题是否属实,并向公司总经理汇报。
3、综合办公室与客户服务中心、物业公司及相关部门沟通后1日内拿出可行性处理方案经行政副总确认后反馈客户。
4、对于危机事件中属于恶意中伤的,征求公司法务及总经理意见,提出解决方案或法律诉讼。
5.5.2. 客户投诉引起的重大危机事件(一、二级投诉)的处理
1、危机事件属于一、二级投诉的立即启动危机管理程序,由行政副总组织成立危机处理小组,以总经理或由总经理指定其他高层为组长,各分管副总/总监、客服、法务、相关部门负责人组成危机处理小组。
2、危机处理小组及时研究制定解决方案,必要时报请公司董事长给予支持。
3、确定解决方案后危机处理小组派专人与客户或相关当事人进行沟通,双方对解决方案内容进行调整,并上报公司总经理,由总经理批准确定最终解决方案并组织实施。
4、问题处理完一周内对客户进行回访,确定客户满意度。
5.5.3. 其他危机的处理
1、启动危机管理程序,由行政副总组织相关副总/总监、部门负责人成立危机处理小组。
2、危机处理小组快速调查危机情况及原因,提交危机处理方案,报总经理批准后,进一步协调、沟通、实施方案,并最终解决问题。
3、公司设立发言人制度,由行政副总负责对外信息发布,保证信息的一致。
4、危机处理小组及时与不满群体平等、坦诚地沟通,了解不满群体的真正诉求。
5、危机处理小组需要及时将危机的发展趋势、恶化程度、目前采取的措施等信息定时向上级公司通报。
5.6. 危机处理总结
5.6.1. 在危机处理完毕后,危机处理小组需对预警方案、危机处置效果、危机解决方案进行评估,并形成报告上报公司总经理。
5.6.2. 危机处置总结报告经批准后,需要以此为标准,对公司的危机预案进行调整。
5.6.3. 危机处理小组需要将应对本次危机的过程中的各大问题、特点、有益做法等进行汇总,形成案例并输入案例库。
6. 相关文件
6.1. 《客户投诉处理程序》
7. 附件及表单
无

往期文章:
大连万达集团 人事管理制度(分享)
决定执行力的49个细节
姓、氏、名、字、号的区别,您知道吗?
从海尔今日转型成功的角度回顾海尔转型前的绩效管理
德鲁克的黄金管理20条—------中高层管理必修课
职场中,你要尽量“色”一点22.0
到底什么样的住宅风水好?您家是风水宝地吗?
做小生意的10*禁大**忌,避开了,就能养家!
批评下属最好的办法------无声胜有声!
某房地产集团薪酬福利管理规定