来源:心希望快讯
心绞痛是冠状动脉供血不足,心肌急剧的、暂时的缺血与缺氧所引起的以发作性胸痛或胸部不适为主要表现的临床综合征,是冠心病最常见的危险信号之一。对于频繁发作者应给予重视,并进行合理干预。

冠心病的临床分型
近年来,为适应冠心病诊疗理念的不断更新、便于治疗策略的制定,临床上提出两种综合征的分类,即慢性心肌缺血综合征(稳定性冠心病)和急性冠状动脉综合征(ACS)[1]。

1.稳定型心绞痛
稳定型心绞痛即稳定型劳力性心绞痛,亦称普通型心绞痛,是最常见的心绞痛,是由于心脏冠状动脉和(或)器质性病变引起一系列的缺血或缺氧,从而使冠状动脉的供血与心肌的需血之间发生失衡现象。其临床表现在1~3个月内相对稳定,即每日和每周疼痛发作次数大致相同,诱发疼痛的劳力和情绪激动程度相同,每次发作疼痛的性质和疼痛部位无改变,疼痛时限相仿,服用药物后也在相近时间内产生疗效。多见于40岁以上的男性患者,以劳累、情绪激动、饱食、气候突变、急性循环衰竭等为常见诱因。
2.不稳定型心绞痛
不稳定型心绞痛指介于稳定型心绞痛和急性心肌梗死之间的临床状态,包括除稳定型劳力性心绞痛以外的初发型、恶化型劳力性心绞痛和各型自发性心绞痛。
抗心绞痛的一线用药
慢性稳定型心绞痛的一线治疗药物包括短效硝酸酯类药物、β受体阻滞剂和钙通道阻滞剂(CCB)。
1.硝酸酯类药物
(1)作用机制
可通过降低心脏前后负荷保护心脏,扩张冠状动脉,增加缺血区心肌供血量,缩小心肌梗死范围。
(2)常用药物及用法
短效:舌下含服或喷雾用硝酸甘油仅作为心绞痛发作时缓解症状的用药,可间隔5分钟重复用药,最多3次,如疼痛仍未能缓解可静脉给药。短效硝酸酯类药物与β受体阻滞剂联合用药,较单独用药可发挥更大的抗缺血效果。
长效:用于降低心绞痛发作的频率和程度,可增加患者的运动耐量,但不适宜用于心绞痛急性发作的治疗。长期、持续使用硝酸酯类药物时应注意预留足够的无药间期,以减少耐药性的发生。
常用的硝酸酯类药物见表1。
表1 常用硝酸酯类药物

(3)不良反应
包括头痛、面色潮红、心率反射性加快和低血压,以应用短效硝酸甘油时最为明显。第1次含服硝酸甘油时,应警惕体位性低血压。
(4)用药禁忌
应用磷酸二酯酶-5*制剂抑**者(如西地那非)者,24小时内不能应用硝酸甘油等硝酸酯类药物,以免引起低血压。
严重主动脉瓣狭窄或梗阻性肥厚型心肌病引起的心绞痛,不宜使用硝酸酯类药物,因为硝酸酯类药物可降低心脏前负荷,减少左室容量,进一步加重左室流出道梗阻,而严重主动脉瓣狭窄患者应用硝酸酯类药物也因前负荷的降低,而进一步减少心搏出量,存在造成患者晕厥甚至猝死的风险。
2. β受体阻滞剂
(1)作用机制
抑制心脏β肾上腺素能受体,从而减慢心率、减弱心肌收缩力、降低血压,减少心肌耗氧量及心肌缺血发作,增加患者运动耐量。
(2)常用药物及用法
只要无禁忌证,β受体阻滞剂应作为慢性稳定型心绞痛的初始治疗首选药物之一。心肌缺血面积较大(>10%)且无症状的患者则必须使用β受体阻滞剂。
用药后要求静息心率降至55~60次/分,严重心绞痛患者如无心动过缓症状,可降至50次/分。应由较小剂量开始,逐渐增加,当达到上述静息心率时维持当前剂量。
常用的β受体阻滞剂见表2。
表2 常用β受体阻滞剂

目前临床更倾向于使用选择性β1受体阻滞剂,如美托洛尔、阿替洛尔及比索洛尔。
(3)用药禁忌
伴严重心动过缓和高度房室传导阻滞、窦房结功能紊乱、明显支气管痉挛或支气管哮喘患者禁用β受体阻滞剂。
外周血管疾病及严重抑郁均为应用β受体阻滞剂的相对禁忌证。
慢性肺源性心脏病患者可谨慎使用高度选择性β1受体阻滞剂。
无固定狭窄的冠状动脉痉挛造成的缺血,如变异性心绞痛,不宜使用β受体阻滞剂,CCB是首选药物。
3.CCB
(1)作用机制
通过改善冠状动脉血流和减少心肌耗氧量发挥缓解心绞痛的作用,对变异性心绞痛或以冠状动脉痉挛为主的心绞痛,CCB是一线治疗药物。
(2)常用药物及用法
CCB分为二氢吡啶类和非二氢吡啶类,二氢吡啶类(硝苯地平)和非二氢吡啶类CCB(维拉帕米)同样有效,但非二氢吡啶类CCB的负性肌力效应较强。
目前国内外指南推荐使用具有明确临床研究证据的长效二氢吡啶类CCB,避免使用短效CCB。
常用的CCB类药物见表3。
表3 常用的钙通道阻滞剂

(3)不良反应
常见不良反应包括外周水肿、便秘、心悸、面部潮红,低血压也时有发生,其他不良反应还包括头痛、头晕、虚弱无力等。
(4)用药禁忌
非二氢吡啶类CCB和β受体阻滞剂的联用能使传导阻滞和心肌收缩力的减弱更明显,需特别警惕。老年人、已有心动过缓或左室功能不良患者应避免联用。
抗心绞痛的二线用药
缓解心绞痛的二线治疗药物包括长效硝酸酯类药物、曲美他嗪、伊伐布雷定、尼可地尔、雷诺嗪等其他抗心肌缺血药物,可根据患者的并发症和耐受性,必要时将二线药物用作一线治疗药物。
1
曲美他嗪
(1)作用机制
通过调节心肌能源底物,抑制脂肪酸氧化,优化心肌能量代谢,改善心肌缺血及左心功能,缓解心绞痛。
(2)用法
常用剂量为20mg/次,每日3次。可与β受体阻滞剂等抗心肌缺血药物联用。
2
伊伐布雷定
(1)作用机制
能抑制心脏去极化期If钾离子通道,显著延长心脏动作电位的时间间隔,降低窦房结的节律性,降低静息心率和运动心率,减少心肌耗氧量。
(2)用法
推荐用于不能耐受β受体阻滞剂的患者,或使用β受体阻滞剂后心率仍>60次/分的患者。常用剂量为5mg/次,每日2次,3~4周后改为7.5mg/次,每日2次。
3
尼可地尔
(1)作用机制
是一种ATP敏感性钾通道开放剂,同时具有类硝酸酯作用,对于症状顽固的患者推荐使用。与硝酸酯类药物不同的是,尼可地尔还可治疗冠状动脉微循环障碍。
(2)用法
常用剂量为5mg/次,每日3次。正在服用具有磷酸二酯酶5阻断作用的勃起障碍治疗剂(枸橼酸西地那非、盐酸伐地那非水合物、他达拉非)的患者禁用。
4
雷诺嗪
(1)作用机制
使心肌由利用脂肪酸代谢产能变为利用葡萄糖代谢产能,使心脏能够利用氧做更多的功,并降低心绞痛发作的可能性。
(2)用法
常用剂量为30~60mg/次,每日3次。
抗心绞痛的中药制剂
在治疗慢性稳定型心绞痛方面,中医药发挥着特殊而重要的作用。已有相当多的研究证实了传统医药在治疗甚至改善慢性稳定型心绞痛患者的症状及预后方面具有肯定的疗效。

麝香保心丸是目前我国最常使用的一种芳香温通类中成药,广泛用于快速缓解冠心病心绞痛症状以及预防心绞痛发作。主要通过扩张冠脉血管、改善心肌血流灌注,保护血管内皮、延缓血管硬化,抑制血管壁炎症、稳定易损斑块,促进治疗性血管新生四大药理作用而发挥疗效。
多中心临床试验结果显示[2],在接受观察的冠心病心绞痛患者中,麝香保心丸舌下含服最快30秒即可缓解冠心病心绞痛症状,83.4%患者胸痛可在5分钟内得到有效控制,提示麝香保心丸可迅速有效地缓解心绞痛症状。
此外,麝香保心丸的临床应用也从即刻终止心绞痛发作,不断延伸到短期(3天)和中期(4~8周,3~6个月)连续服药预防心绞痛发作,更长期(1~2年)服药有效减少心绞痛发作频率和硝酸甘油需要量,其作用与硝酸异山梨酯、硝苯地平等常用药物相仿或更佳[3-5]。
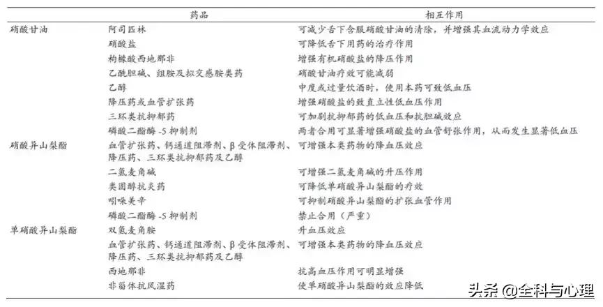
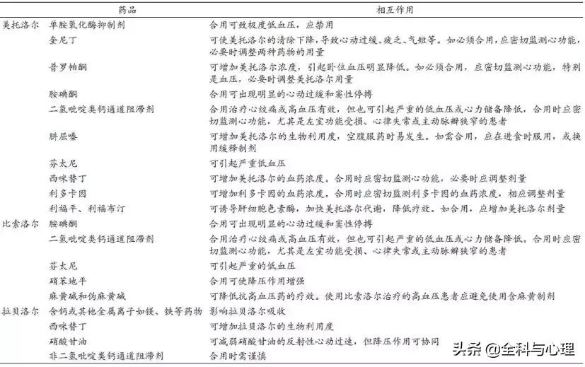
抗心绞痛药物相互作用
表4、表5、表6分别总结了硝酸酯类药物、β受体阻滞剂、CCB与其他药物之间的相互作用,临床医生在使用时应给予重视。
表4 硝酸酯类药物相互作用

表5 β受体阻滞剂药物相互作用

表6 钙通道阻滞剂药物相互作用

参考文献
[1] 国家卫生计生委合理用药专家委员会.冠心病合理用药指南(第2版)[J]. 中国医学前沿杂志(电子版),2018,10(6):1-130.
[2] 王受益,戴瑞鸿,金椿.麝香保心丸治疗冠心病心绞痛的临床观察[J].中国中西医结合杂志,1996,16(12):717-720.
[3] 赵阳.长期服用麝香保心丸治疗冠心病的临床效果分析[J].临床合理用药,2014,7(8):125-126.
[4] 倪唤春.应用正电子发射断层扫描评价麝香保心丸对冠心病心肌血流的影响[J].中国全科医学,2010,13(8B):2580-2583.
[5] 朱慧,罗心平,王丽洁,等.长期服用麝香保心丸治疗冠心病临床疗效评价[J].中国中西医结合杂志,2010,30(5):474-477.