小学奥数题,其实是思维拓展题目,相对于课本数学需要更多元的思考方式。今天分享奥数六大板块解题技巧,供大家参考。
小学奥数板块
一,计算板块
四则运算简算定律,等差数列求和通项公式,多位数乘法,平方差,立方差,平方求和,立方求和公式等内容。



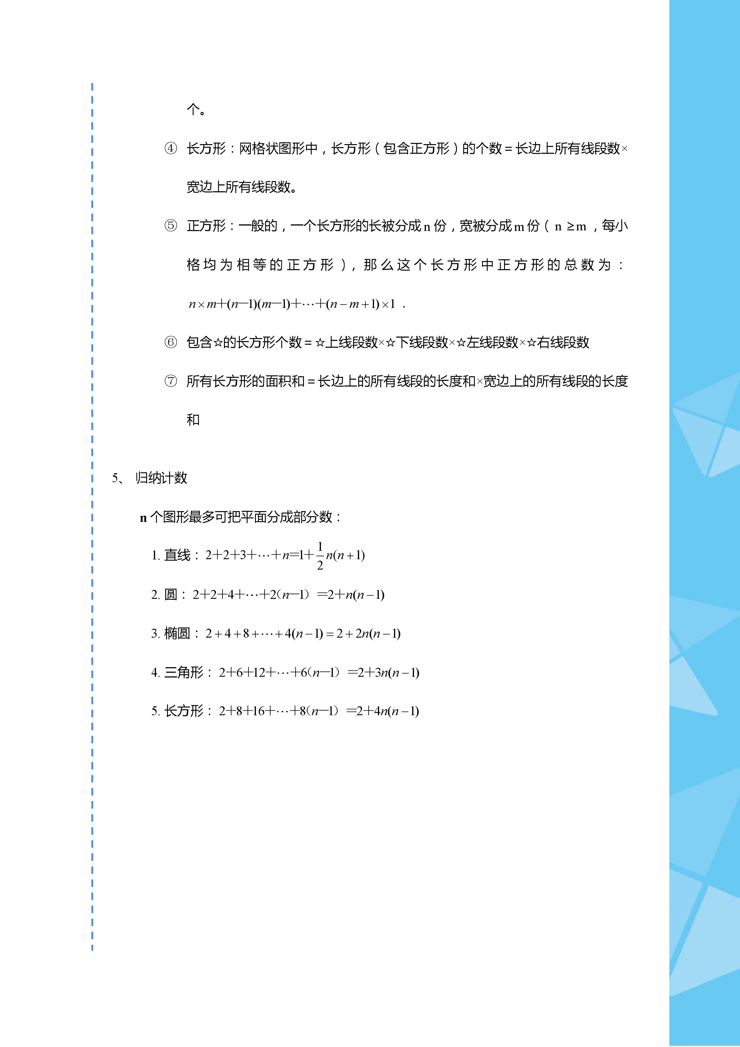
二,计数板块
包含容斥原理,抽屉原理,排列数,组合数应用,几何计数,分类枚举,归纳法总结规律等内容。


三,数论板块
数论知识比较宽泛,也是公认最难的部分。包含奇偶分析,整除特性,质数合数,特殊数的分解,余数定理,十进制和二进制转等内容。




四,小学应用题板块
应用题是小学数学的大类,包含归一,和差倍,盈亏,鸡兔同笼,平均数,页码,植树,方针,牛吃草等问题内容。




五,几何板块
包含几何基础概念,周长,面积公式,几何五大模型举例,正方体展开图等内容。






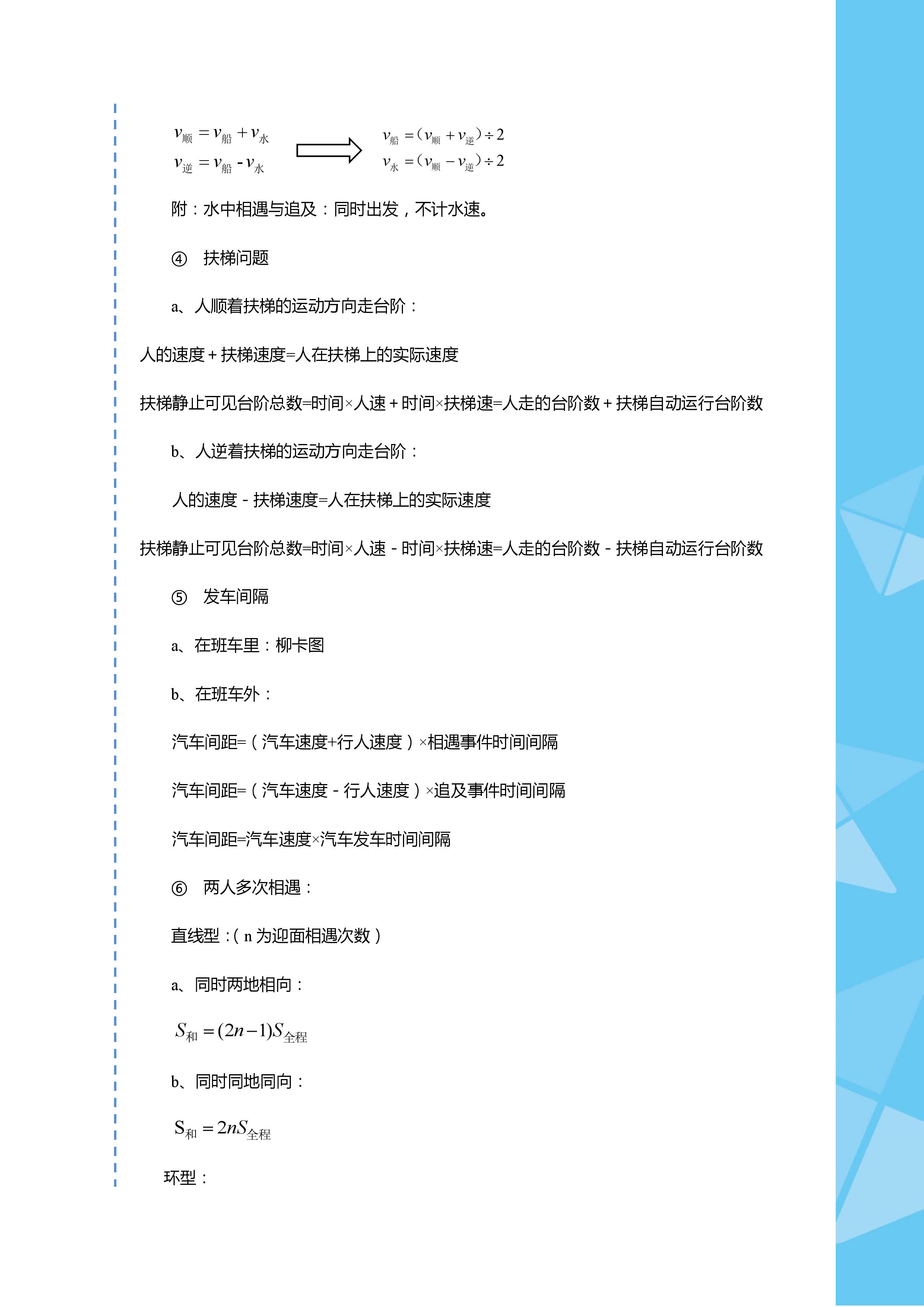
六,行程板块
包含基础行程(相遇与追及),火车过桥,流水行船,发车问题,时钟问题等内容。



清晰电子版,私信“1006”。