
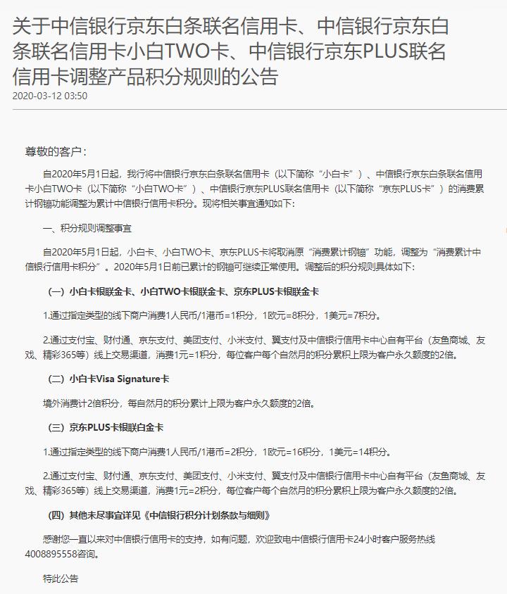
日前,中信银行连夜发布公告,将中信银行京东白条联名信用卡、中信银行京东白条联名信用卡小白TWO卡、中信银行京东PLUS联名信用卡的消费累计钢镚功能调整为累计中信银行信用卡积分。调整开始时间为2020年5月1日,在此之前已累计的钢镚仍可继续正常使用。

以前是消费800给1钢镚,1钢镚=1元钱,真金白银容易变现。以后没了钢镚,变成通用积分了,积分虽然可以兑换里程,但是每年上限已经缩水,并且,兑换里程总比钢镚变现麻烦一点。另外,如果没有刚性年费白金卡,积分价值兑换里程还得减半。
除了升级积分,中信看偷偷温暖升级了两项权益:
一、高尔夫权益
自2020年5月1日起,我行将对高尔夫白金卡“36+1”全运动高尔夫果岭权益服务进行优化调整。具体如下:
1、升级服务场地:
原有服务球场分成普通场地、中端场地及高端场地,合理布局、覆盖更广。
2、新增高端场地:
新增北京、广州、上海、海口等40余家高端果岭场地,丰富持卡人的选择。
3、平日行权调整:
将原有普通场地平日行权需3个权益调整为1个权益;新增中端场地平日行权1个权益+199元;
4、假日行权调整:
将原有普通场地假日行权需1个权益+599元调整为1个权益+299元;新增中端球场假日行权3个权益+299元。
具体高尔夫白金卡“36+1”高尔夫果岭权益规则,以我行信用卡官方网站公布内容为准,请您关注。
将之前的场地分级,常用的变现球场大都改为中端场地或者高端场地,甚至需要加钱才能预定。同时,冷门普通场地所需权益或者费用进行调低,打一大棒给个糖。

二、健康权益
1、全年无限次电话医生咨询权益上线
即日起至2020年12月31日,我行将为持有尊贵白金信用卡(2000年费)、尊尚白金卡(3600年费)、私人银行白金卡(6800年费)及以上等级产品(计合作方联名积分的卡除外)的客户,提供全年无限次电话医生权益。
如您需要,可致电我行24小时客服电话40060-95558扣减1000中信银行积分获取该权益。
2、预约挂号及陪护权益变更
自2020年5月1日起,我行将对预约挂号及陪护权益进行部分调整如下:
如您持有符合条件的高端信用卡,在卡片年费有效期内可享受5次预约挂号权益。如您需要陪护服务,需按99元/人次的标准支付费用。陪护服务不单独提供,需匹配预约挂号服务共同预约。
虽然中信在慢慢缩水,但整个卡圈的趋势就是这样,中信卡还是挺值得玩的。