(报告出品方/作者:中泰证券,谢楠)
Q3复盘:价格触底回升,行业需求改善
主要经济体韧性仍在,国内需求有望触底反弹
Q3经济增速疲软,化工品需求下滑。受疫情反复、俄乌战争溢出效应、美国大幅加息等因素影响,全球Q3经济增速成疲软态 势。7-8月全球制造业PMI分别为51.1%和50.3%,9月为49.8%,跌落荣枯线以下。经济疲软影响化工品及下游需求,化工品* 格价**自高点回落。
主要经济体韧性仍在,国内需求有望触底反弹。全球主要经济体中,欧洲受能源危机影响,PMI在整个Q3均低于荣枯线。美 国和日本虽自高点回落,但仍体现一定韧性,三季度PMI指数仍维持在50%以上,为化工品需求提供了有力支撑。我国经济主 要受疫情扰动,在此影响下,国内PMI明显回落,7-8月跌落50%荣枯线,而随着疫情逐步得到控制,国内需求有望在“稳经济” 政策下触底回升,9月最新PMI已回升至50.1%。
下游开工率反弹,国内需求或将复苏
下游开工率反弹,国内需求或将复苏。受国内外多重因素影响,2022年我国经济增速下滑明显,而随着我国逐渐落实一揽子 稳经济政策措施和接续政策落地见效,我国经济总体延续恢复发展态势,9月制造业PMI显著回升并重回荣枯线以上,表明企 业生产经营改善,经济增长的微观层面活力有所增强。受此影响,化工板块下游需求有望持续复苏,山东地炼开工率、织机 开工率和轮胎开工率在8-9月均呈现增长态势。随着疫情管控逐步放松,进入到四季度,经济复苏态势有望进一步延续。
化工板块指数优于大盘
化工板块优于大盘。2022Q3基础化工(申万)和石油石化(申万)行业指数跌幅分别为13.44%和4.91%,沪深300指数下跌 15.16%,基础化工和石油石化板块分别领先大盘1.7和10.3个百分点。2022年前三季度,基础化工和石油石化行业指数分别下 跌17.98%和9.56%,沪深300指数下跌幅度为22.63%,基础化工板块领先大盘4.7个百分点,石油石化领先大盘13.1个百分点。 受益于国际油价高企,石油石化板块大幅领先大盘走势。
原油:Q4迎来去库,边际催化看涨
三季度油价回落,多重因素影响
全球碳中和背景下,供需博弈将原油带入新周期。全球能源转型背景下,美国页岩油企业现金流更多用于削减债务以及分红, 加勘探开发资本开支无法大幅增加,短期页岩油增量有限。在此背景下,全球原油定价权重回沙特、俄罗斯为首的OPEC+减产 联盟。再此背景下,国际油价自2020年4月低点以来持续复苏,进入2022年之后,俄乌冲突引发全球原油供给恐慌,国际油价 持续暴涨,3月8日一度超过137美元/桶,创下2010年以来最高油价记录,据Wind,2022上半年Brent平均油价为105美元/桶, 同比增长66%。
多重因素叠加,2022Q3油价回落。今年三季度,国际油价有所回落,根据Wind,9月29日Brent原油期货价格收于81.23美元/ 桶,较6月30日下降26.32美元/桶,降幅22.9%。我们认为,压制油价的主要因素有以下几个方面:(1)美联储大幅加息; (2)美元指数强势;(3)原油需求低迷;(4)原油供给处于高位;(5)伊核协议反复;(6)美国大量抛售SPR。
美国加息影响经济,美指强势抑制油价
美国通胀高企,美联储大幅加息。从2021年起,美国新 一轮通胀态势逐步浮现。今年2月份开始,美国月度CPI 同比增长8%以上,PPI同比涨幅一度超过20%。为遏制通 胀,美联储在今年3月、5月、6月、7月、9月,分别加 息25、50、75、75、75个基点,今年累计加息幅度达 300个基点。大幅加息导致大宗商品价格普遍大跌。
加息或将影响经济增速,衰退预期造成原油需求恐慌。 历史经验,若政策制定者误判了适宜的中性利率水平, 那么GDP增速放缓或将成为代价。在美国之前几次加息 周期过后,往往伴随着美国乃至世界经济增速放缓,而 经济衰退通常伴随原油消费水平的下降。此次美国加息 导致的经济下行预期给原油需求端造成一定的恐慌情绪, 影响油价水平。
需求端:美国旺季不旺,欧洲衰退危机
美国旺季不旺,Q3汽油需求不及预期。夏季为欧美国家 的传统出行旺季,但今年在油价高企、新能源车替代与 极端炎热天气的影响下,美国夏季出行旺季预期未能兑 现,6月起汽油需求同比转负,6-8月汽油消费量同比 2021年分别下滑0.23百万桶/日、0.56百万桶/日和0.25 百万桶/日,降幅2.5%/6.0%/2.7%。成品油裂解价差自7 月份开始逐渐下降,汽、柴油裂解价差自历史高点连续 回落,截止9月16日,美国汽油裂解价差降至23美元/桶 左右,回落至正常区间,而今年6月曾高达近62美元/桶。
供给端:供给水平处于高位,伊朗入市冲击市场
Q3供给端平稳增长:根据EIA,Q3全球产量为101.03百万桶/日(9月产量为预测值),相较Q2环比增长2.2百万桶/日,具体 来看:OPEC,8月实际产量为29.65百万桶/日,其中沙特产量10.9百万桶/日。美国,8月份美国原油+NGL等其他液体总产量为 20.43百万桶/日。沙特和美国总产量已达历史高点。俄罗斯,8月俄罗斯原油产量为10.88百万桶/日,较俄乌冲突前(2022年 2月)产量仅下降0.46百万桶/日。
SPR支撑下的商业储备累库
今年3月,美国政府宣布,将在未来6个月每天释放100万桶战略石油储备,共释放1.8亿桶石油,这是1974年美国建立SPR制度 以来,最大规模的一次储备释放。按计划释放1.8亿桶原油后,美国剩余SPR仅为3.883亿桶,逼近IEA所规定的最小SPR储备量。 截止9月9日,美国SRP仅4.3亿桶,释放储备量接近1.4亿桶。
需求端:冬季来临+气价高企,Q4需求环比改善
原油需求呈季节性变动,夏季和冬季为需求旺季。夏季是汽油消费高峰,冬季则是取暖油需求高峰,这两个阶段,原油需求 量通常都会达到年内高位。
四季度采暖季,美国馏出燃料油需求有望增加。美国馏分油需求季节性变动较为明显,以2017-2021年均值为例,7月份馏出 燃料油消费量约为3.76百万桶/日,而需求最高的11月消费量达到4.13百万桶/日,差值接近40万桶/日。和Q3相比,馏分油Q4 的需求增长较为明确。
供给端:OPEC产量已达高位,高油价诉求仍继续
OPEC主要国家原油产量已恢复至历史较高位置。据OPEC月报统计,截止2022年8月,OPEC主要产油国沙特、阿联酋、伊拉克 等国原油产量已恢复至本轮减产前水平,产量分别为10.9百万桶/日、3.2百万桶/日和4.5百万桶/日,其产量已接近历史高点, 增长空间有限。
总结:2022Q4原油供需平衡表去库
原油价格底部已现,Q4供需平衡表或将去库。进入四季度,随着冬季消费高峰到来以及气转油对需求的提振,原油需求端将 有明显改善;供给端,OPEC、美国已达产量高点,短期或将无法大幅增产,俄罗斯方面,受年底禁令的影响,俄原油供给存 在极大不确定性。我们认为,原油价格底部已现,相比于Q3,Q4的供需格局或将呈现紧平衡态势,供需平衡表重新进入去库 阶段,原油价格有望迎来上涨,或将重返100-120美元/桶区间。
欧洲能源危机蔓延,关注化工品机会
复盘:欧洲TTF天然气价格自去年秋季以来持续高企
近一年欧洲TTF天然气价已发生三轮飙涨。去年11月以来,TTF气价历经三轮飙涨:1)2021年年底,俄罗斯“亚马尔-欧洲” 管道的突然断供拉动欧洲天然气价大幅上涨;2)2022年2月,随着俄乌冲突的爆发,俄罗斯同欧盟、英美等国政治博弈不断 加剧,管道气输送波及明显,TTF气价随之飙升;3)2022年6-7月,能源供给方面,美国Freeport液化站突发爆炸、挪威等国 不断面临停电、*工罢**、生产事故等困境、俄罗斯“北溪1号”输气进一步减少,造成欧洲市场短供情绪高涨;6月以来,欧洲 多地出现罕见高温、干旱等极端天气,多重叠加因素下导致TTF气价再度应势上涨。
根源:“过激去碳“导致的能源结构性问题
欧洲是全球能源变革的“急先锋”。根据Our World in Data,欧洲能源生产的碳强度于1984年后出现明显拐点,单位能源 生产所排放的二氧化碳数量由1984年时的4.03kg/kWh降至1985年的0.25kg/kWh,自此实现“碳达峰” ,此后年间,欧洲地区 的能源生产的碳强度基本维持在0.2-0.25kg/kWh,欧洲一次能源消费结构不断向“去碳化”转型。然而,过于激进的能源转 型为当下的欧洲带来严重的能源问题,风能和太阳能在低碳环保的同时,也在成本、可靠性上存在不足。随着煤电、核电等 逐步淘汰,传统能源难以在短期内补齐,天然气资源稀缺程度不断加剧。根据BP,欧洲地区煤炭人均需求占比从1985年的 28.23%降至2021年的10.93%,天然气占比由22.97%提升至33.83%,可再生能源占比由0.11%提升至8.24%。
应对:开源增储、限价补贴并行
自产气:恐无增量。荷兰为欧盟内部最大的天然气供应来源。根据BP,2021年荷兰共生产181亿方天然气。格罗宁根气田为其主要的天然气生产地, 但由于其开采导致周围出现小范围地震以及地表不稳等情况,荷兰本希望于2023年关闭该气田。然而由于俄乌冲突的爆发,荷兰 自身也面临着天然气紧缺的问题,因此其决定暂缓格罗宁根气田的关闭,但由于其安全性待考量,荷兰尚未有增加产量的打算。 因此,欧盟内部预计自产气基本无增量。预计欧盟自产气在最好情况下约能维持此前同期的448亿方。
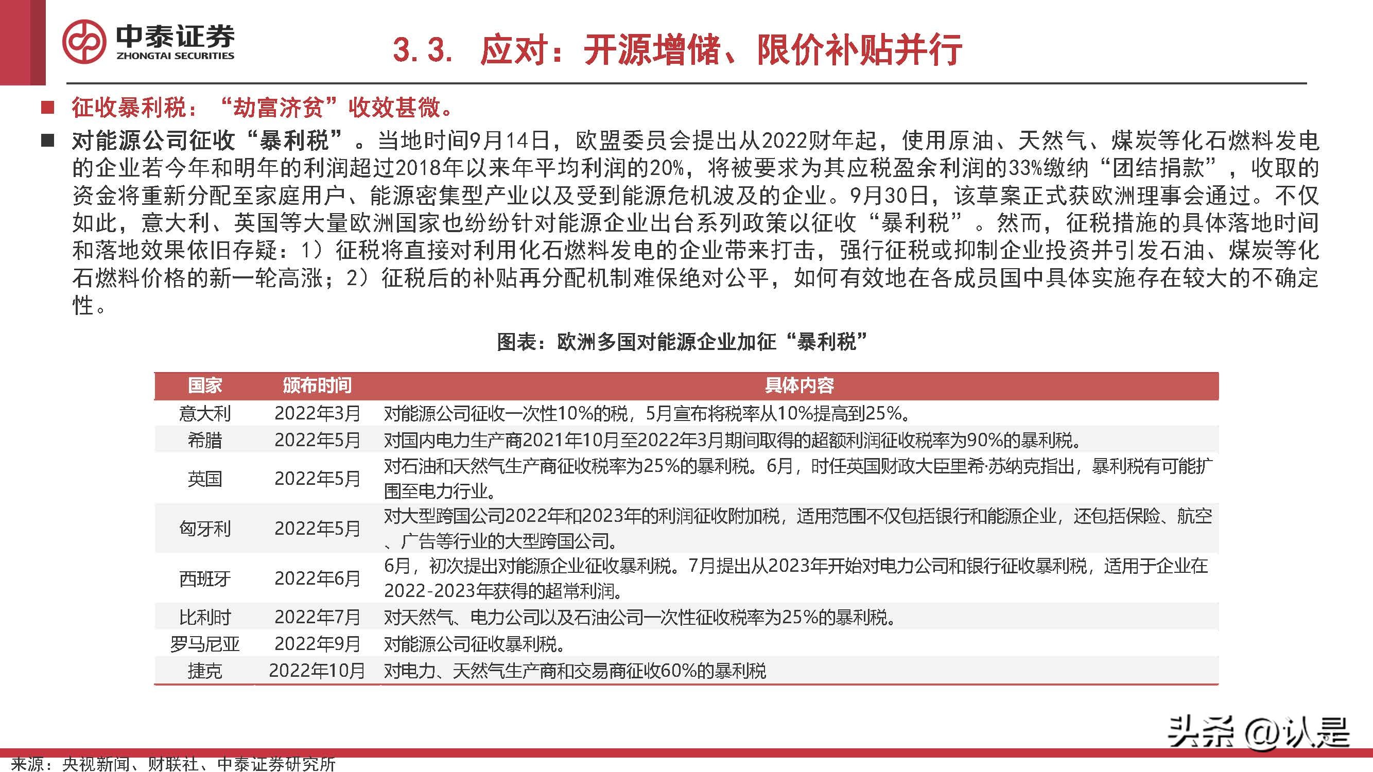
征收暴利税:“劫富济贫”收效甚微。 对能源公司征收“暴利税”。当地时间9月14日,欧盟委员会提出从2022财年起,使用原油、天然气、煤炭等化石燃料发电 的企业若今年和明年的利润超过2018年以来年平均利润的20%,将被要求为其应税盈余利润的33%缴纳“团结捐款” ,收取的 资金将重新分配至家庭用户、能源密集型产业以及受到能源危机波及的企业。9月30日,该草案正式获欧洲理事会通过。不仅 如此,意大利、英国等大量欧洲国家也纷纷针对能源企业出台系列政策以征收“暴利税”。然而,征税措施的具体落地时间 和落地效果依旧存疑:1)征税将直接对利用化石燃料发电的企业带来打击,强行征税或抑制企业投资并引发石油、煤炭等化 石燃料价格的新一轮高涨;2)征税后的补贴再分配机制难保绝对公平,如何有效地在各成员国中具体实施存在较大的不确定 性。
总结:冬季或维持紧平衡,明年补库季仍有风险
库存水平有所回升但仍处历史低位。2021年以来,欧洲地区天然气库存水平始终位于历史低位区间,长期持续的偏低库存水平对 于欧洲地区的天然气供给安全问题带来影响。进入2022年,特别是俄乌冲突爆发后,为应对可能出现的天然气危机,欧洲各国纷 纷采取行动以期提升安全保障和储气调峰能力。据财联社,今年5月底,英国正在谈判以重新开放其最大的天然气储存地—— Rough天然气储存设施。6月27日,欧盟理事会通过决议,要求成员国天然气库存今冬前至少达到其储气能力的80%,并在下个冬 季前达到90%,且成员国间可共享天然气。7月初,保加利亚能源部表示,计划明年底前完成奇仁储气库的扩建工作,建成后,该 储气库容量将从当前的5.5亿方提升至10亿方,每日注入能力将增加到800万方,输出将增加到1000万米。尽管欧洲天然气供给端 扰动不断,但持续走弱的需求使其提前两月(8月末)完成补库目标。截至2022年9月26日,欧洲GIE库容率已达87.97%,库存水 平整体显著回升。然而从结果上来看,当前的天然气库存量仍低于近五年的平均水平。
民爆:行业结构优化,电子*管雷**东风起
民爆:基础工业基石,资质壁垒高筑
民爆是基础工业基石。民用*破爆**器材行业,素有“能源工业的能源,基础工业的基础”的称号。民爆行业主要涵盖民用*破爆** 器材及其装备的科研、生产、销售、储运,以及*破爆**工程设计、施工服务、质量检测、进出口等经济活动。
工业*药炸**和*管雷**为产业链核心产品。民用*破爆**器材主要是包含工业*药炸**和起爆器材两大类,主要产品有工业*药炸** 、工业雷 管、工业*爆索导**等多个品种,其中乳化*药炸**为最主要工业*药炸**。根据中国*破爆**器材行业协会数据,从工业*药炸**主要品种的产 量变化来看,2022H1胶状乳化*药炸**产量占工业*药炸**总产量的59.87%;从工业*管雷**品种产量来看,导爆管*管雷**产量约占*管雷**总 产量的61.02%。下游广泛应用于煤炭、金属、非金属等矿山开采,公路、铁路、水利等基础设施建设,民爆行业的景气度与 宏观经济和基建行业息息相关。
需求:采矿业投资底部反转,传统旺季需求有望加速
民爆行业整体呈现周期性波动。民爆行业生产总值和采矿业的投资额具有相同波动趋势,2006至2013年受下游采矿业迅速发 展拉动呈现稳定增长趋势,生产总值从2006年的157.8亿元增长至2013年的339.4亿元,2014年开始供给侧改革,2016年行业 生产总值下降至251.9亿元, “十三五”期间行业生产总值呈上升趋势,2021年行业生产总值达到344.38亿元。
供给:行业产能出清提速,电子*管雷**加速替代
国家政策推动整合,民爆行业业态重塑。“十三五”规划提出培育3至5家具有一定行业带动力的民爆行业龙头,排名前15家 企业生产总值在全行业占比突破60%, “十四五”规划继续提出推动行业重组整合,将生产企业数量减少到50家以内,排名前 10家民爆企业行业生产总值大于60%。并形成3-5家具有较强行业带动力、国际竞争力的大型民爆一体化企业。随着供给侧不 断改革,民爆行业CR15的行业集中度从2010年的34.45%提升至2020E的59.5%, “十三五”期间,民爆生产企业数量从145家减 少至76家,排名前十生产企业生产总值占比达到49%,根据“十四五”规划,预计未来行业集中度进一步提升。
报告节选:





























































(本文仅供参考,不代表我们的任何投资建议。如需使用相关信息,请参阅报告原文。)
精选报告来源:【未来智库】。