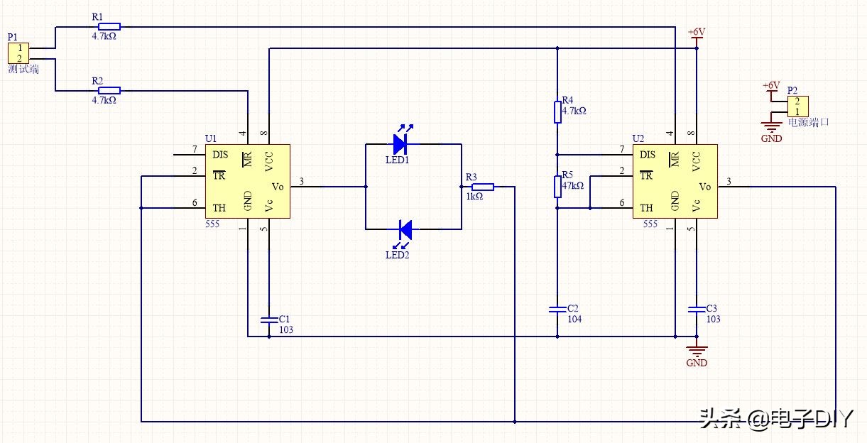
本逻辑状态识别器是由两个555集成芯片和两只发光二极管组成,电路很简单,不难理解。电路原理图如图。

两线逻辑状态识别器电路
原理简介
芯片U2和电阻R4、R5、电容C2deng等组成无稳态多谐振荡器,U1组成施密特触发器(施密特触发器有两个稳态,与一般触发器不一样;施密特触发器采用电位触发的方式,其状态由输入信号电位维持;对于负向递减和正向递增两种不同变化方向的输入信号,施密特触发器有不同的阈值电压。),U1和U2的强制复位端第4脚接外加信号。发光二极管LED1、LED2的发光颜色将按照输入的1、2端口的逻辑状态的不同而变化。
PCB图及3D效果图

PCB图

3D效果图
提示
可以通过这样的方式来验证:假设1端口检测到低电平,2端口检测到高电平,则U1的第3脚输出高电平,U2第3脚输出低电平,所以LED1点亮,LED2熄灭。各逻辑检测的结果如下图表格所示。

喜欢电子DIY的小伙伴可以尝试动手实践一下!体验一下实践带来的快感。