2023年新能源车征收购置税的政策,早在2022年9月份已经颁布实施。然而,车企推出新能源车从初始的立项、设计、定价、营销等全产品周期,至少需要2-3年时间,新能源购置税政策的颁布实施虽然明面上提前了3-6个月,实际上相较于车企立项推出新品的全周期时间是远远滞后的。

为了满足新能源的快速发展需要,6月21日,财政部、税务总局、工业和信息化部三部委发布了《关于延续和优化新能源汽车车辆购置税减免政策的公告》。确立了2024年-2027年未来四年新能源车购置税的免减政策,给了车企确切的政策信息,消除车企发展新能源车的政策猜疑,从而更有利于车企的产品布局和发展。
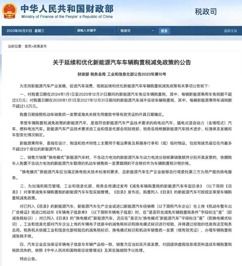
具体的购置税优惠政策,大家可以从上述表格详细了解。具体时间是分为两个阶段的,一个是2024年到2025年,另一个是2026年到2027年期间,分两个时间段实行。好了,详细的内容兵哥就不在此列举了,大家可以看上面截图。
理想和蔚来蹭热度
此次新能源车购置税减免政策颁布后,理想和蔚来迅速蹭热度,李想赞赏了新能源车购置税减免新政策的实施,话锋一转,提及了理想2025年公司的战略目标是160万辆/年、5000亿营收,这样强行关联营销,不得不令人佩服。

然而,兵哥想了想,理想旗下在售车型有理想L7、理想L8和理想L9共三款。其中,理想L8/L9的起售价均超过了2024年至2025年两年的免税门槛,新能源车购置税减免政策对理想的确有很大的助力,但是超过部分的价格同样需要交税。

还有,160万辆/年的年销量目标对理想而言简直是异想天开,相当于月均需超过13.33万辆,即便理想5月销量再创新高,达到28277辆,同比增长146%,依然与13.33万辆有着显著的差距。说到此,长城汽车都得为之汗颜!李斌同样在第一时间自己的看法,除了赞赏,没有如李想一样大谈销量目标。

总体上讲,新能源车购置税减免政策自2014年实施以来的确促进了国内新能源汽车快速发展,不断扩大国内新能源市场份额,促进自主品牌新能源车的发展崛起。与此同时,它不仅对车企有减负作用,还能降低消费者的购车支出费用,让消费者少花钱也能够获得更好的用车体验。
有压力?再向前推一把
中国政府近几年助力车企换道超车,一是通过引入特斯拉这条鲶鱼,给新能源市场竞争加压,从而降低或断绝新能源初期的“骗补”问题;二是通过购置税减免政策的引导,促进比亚迪、长城、吉利、奇瑞等众多车企转入新能源赛道,从而建立中国在新能源汽车领域的话语权。

据数据显示, 2017年至2022年共5年时间,我国新能源车总销量从77.7万辆,迅速增长到688.7万辆,同比增长786.4% 。
汽车出口方面, 今年一季度,我国汽车出口107万辆,首次超越日本,成为全球第一大汽车出口国 。

多方面的数据说明我国新能源市场取得了快速的扩展,同时证明中国车市的容量足够大,可以容纳各大品牌共同发展。然而,数据亦不会说谎,2022年我国新能源占有率只有27.6%,今年第一季度新能源占有率超过30%,相较于传统燃油车市场依然处于弱势。
现如今,三部委颁布的新能源车购置税新政策,时间延续到2027年足以证明国内新能源市场的根基不足,还需帮扶一把。因此,此次新能源车购置税新政策的车型类型,没有排除PHEV插电式混合动(含增程),而是纯电动汽车、插电式混合动力、燃料电池汽车一视同仁。

还有,根据政策的减免趋势,兵哥推测,基于当前国内新能源占有率的增长速度分析, 2028年前后国内新能源占有率大概率会突破50%以上 ,到那时,新能源车与燃油车的市占率各半,取消购置税补贴是自然而然的事。
何时购车更划算?
新能源车购置税减免政策是车市的一面镜子,它透露出上层对新能源市场发展的一种研判。结合今年各大车企大打价格战的局面,以及广汽/东风本田、广汽/一汽丰田、东风日产等车企的燃油车大幅度降价,油车大幅降价带来的“油电同价”现象不容小觑。

另外,新能源领域,比亚迪“冠军版”降价抢市场,哈弗枭龙MAX出击、吉利银河L7等在迅速登场,疯狂厮杀,确实让消费者真正体验到了顾客是上帝的爽感。因此,还是回归到何时购车更划算的话题上来,兵哥认为,车企大打价格战, 如今价格内卷的时期,以及新能源车购置税减免政策继续实施至2027年年底,即是说,今年、明年、后年购车都能享受到车市的“红利” 。
有区别的地方则是,早买早享受,晚买晚享受的问题罢了!