你赞同异地恋吗?如果异地恋发生在你的身上你会坚持吗?听说摆出一份数据就可以拆散一对异地恋情侣?
在北京做程序员的小王和和在上海做产品经理的小李网恋了,一时间山盟海誓干柴烈火,可是有一道难题摆在这对情侣面前:小王不想去上海,说上海互联网的发展并没有北京成熟;小李不想去北京,觉得北京氛围浮躁都是小型公司,正值资本寒冬恐是不好发展壮大。
然后就有人采用技术手段开始调(拆)解(散)他们。
北京的靠谱公司多得是,但想“养老”还得去上海

就像在图中所表示的一样,在北京的互联网公司中,0-20人的小型公司占据了23.26%,在上海这个比例则是24.21%,所以如果小李留下上海,下次跳槽遇到小型公司的可能性会更大哦。另外20-99人的公司占据北京公司总数的比例要比占据上海的高出不少,如果小王和小李都想找到一家相对稳定又飞速发展的公司,去北京是个上佳选择;而大型公司福利更好呢,小李又是女孩纸,从图表可以看出,上海1000-9999及10000以上的公司,相对于北京都占据更大比例,小李还是留在上海比较好。
公司亮点:北京果然“首堵”,上海多年假

“公司亮点”是Boss直聘APP里B端的选择标签,Boss可以选出特定几个标签来吸引更多候选人。我们发现,“公司氛围好”和“领导nice”是北京Boss和上海Boss都喜欢选择的标签,这点颇符合年轻一代白领的愿望。有意思的是,排名前三的公司亮点中,大多北京Boss毅然选择“地铁周边”这个选项,而大多上海Boss则选择“带薪年假”这个选项,从这个角度来看,小王和小李似乎都应该去上海。
都说上海与国际接轨,实际上北京更包容

不论是北京Boss还是上海Boss,在和牛人对话时都更倾向于与男性求职者对话。但相较而言,上海Boss中,对话牛人中男性比例较北京Boss高2个百分比点。另外我们也发现,北京Boss在“生活服务”、“健康医疗”、“房地产”行业较上海Boss,更倾向于女性。上海Boss则在“企业服务”、“媒体”、“旅游”行业对女生的喜好高于北京Boss。小李可以酌情选择,如果不喜欢生活服务这些行业 ,可以选择分手(善意的笑脸)。
北京和上海的Boss都倾向于3-5年经验的牛人,小李和小王都不用担心年纪大啦~

整体来说,有3年以上工作经验的牛人,在职场中是最吃香的,无论在北京还是在上海都很受欢迎,小王和小李都不用担心自己年纪大了:-D。而对“小鲜肉”的需求,上海的Boss则超过了北京的,所以如果小李比小王小太多,还是留在上海比较好,呵呵呵呵。
北京Boss豪爽,上海Boss矜持。

Boss直聘上的Boss,查看过牛人如果有兴趣的话可以点击“立即开聊”速速与对方勾搭,还可以默默地点一下“感兴趣”,然后忐忑地等待对方主动联系自己。我们发现,北京Boss点击“立即开聊”比上海Boss更多,而上海Boss点击“感兴趣”比北京Boss更多。
这是京派文化和海派文化的不同么?如果小李比较矜持,来北京找工作是不用担心哒,那如果小王去上海呢?可以厚着脸皮搭讪Boss嘛~如果恰巧他也是个矜持的程序员,那么两人只有。。分爪了 。
北京Boss比上海Boss要勤奋许多

数据显示,北京Boss平均每人每天和12.3个牛人说话,远远超出了上海Boss的8.7个,看来北京Boss在招人这件事情上真是十分勤奋呐,从这点来讲,小李去北京还是一个不错的选择呢。
另外北京公司数量最多的细分行业是移动互联网、金融、电子商务、教育培训、生活服务、O2O、健康医疗、文化娱乐、企业服务和IT软件;上海十大细分行业则多了一个广告营销,少了一个文化娱乐。如果小李有志于从业“互联网+电影”之类的行业,去北京也不错。
然而,真的是这样吗?异地恋只要双方坚持、认真,一起走下去还是有可能的。
关于异地恋,曾经有人做过一次问卷调查。
一、调查方法
调查对象为江苏省无锡市江南大学本科生群体。
江南大学本科生总人数约为2万人左右,共15个学院。其中理科生人数占大部分。
调查采取随机抽样方式,从学校15个学院中各抽取一个班级,班级分布大一大二大三大四都有涵盖。
本次研究采用自填式问卷调查。共发放问卷375份,收回问卷354份,回收率94.4%,其中有效问卷338份,有效率约为95.5%。
二、调查结果节选








三、结论
首先大家对异地恋的态度主要为并不完全看好,但是仍然愿意尝试。这应该与当前社会环境学生心态有一定关系,大学的每一场恋爱也许不一定都有一个完美的结局,但是努力经历过却也是大家的一种心理追求。
其次,可以看到四个年级对异地恋接受程度差别较大,随着年龄的增长,要面对的现实问题越来越多,对生活的实际需求更加强烈,所以对异地恋的接受程度也会随之降低;女生相对比男生感性,文科生看待问题也会比理科生更加感性,导致了其对异地恋更加开放。
异地恋产生的原因以高中恋情的延续和高中同学的情感在大学的发展为主。
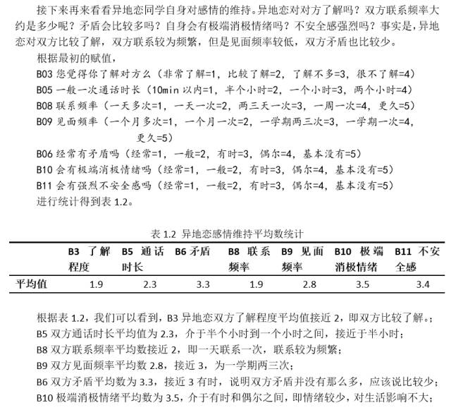
异地恋同学对情感维持的情况。异地恋因为距离产生的寂寞感,所以双方的在当前大社会的科技发展前提下,增加双方的联系频率和见面频率成为了必要的选择,也可以适应内心的寂寞。而且大部分异地恋同学对双方有足够的信心,对自身的影响也较小。
异地恋矛盾在双方信任的情况下并不容易产生,而且对感情更加珍惜,所以对矛盾解决也会相对迅速。因此这些信息也成了决定异地恋幸福感的主要因素。异地恋的存在的问题是不可避免的,因为距离问题是客观存在的。但是当今社会环境,科技发展和管理者对恋爱问题的宽容态度给予了异地恋极大的便利和支持。同时最终要的是双方认真对待情感的态度。
关注同名公众号格子达[gezida1]回复“免费检测卡”可获取免费4000字论文检测卡。
上期文章:
毕业前做完这50件事,让大学不留遗憾!