
对于求职者来说,简历是应聘面试的敲门砖,是开启职业生涯的金钥匙,一份优秀的简历会让你事业事倍功半、顺风顺水;对于HR来说,简历是了解求职者的第一手材料,一份优秀的简历会让HR赏心悦目,乐意约谈面试。而HR每天要看的简历成千上万,通常情况下,他们扫视一份简历不会超过3秒钟,那么如何从众多简历中脱颖而出,成为数千简历中的佼佼者呢?小编这里通过对几十份简历作为样本进行分析解读,编辑一篇制作简历实用篇,教你如何打造优秀简历的干货文章,希望可以让更多游走于面试和找工作边缘的小伙伴,通过制作一份优秀的建立,作为开启职业的门面牌,让你更出色,快速找到一份适合自己的工作。
优秀简历和普通简历的区别
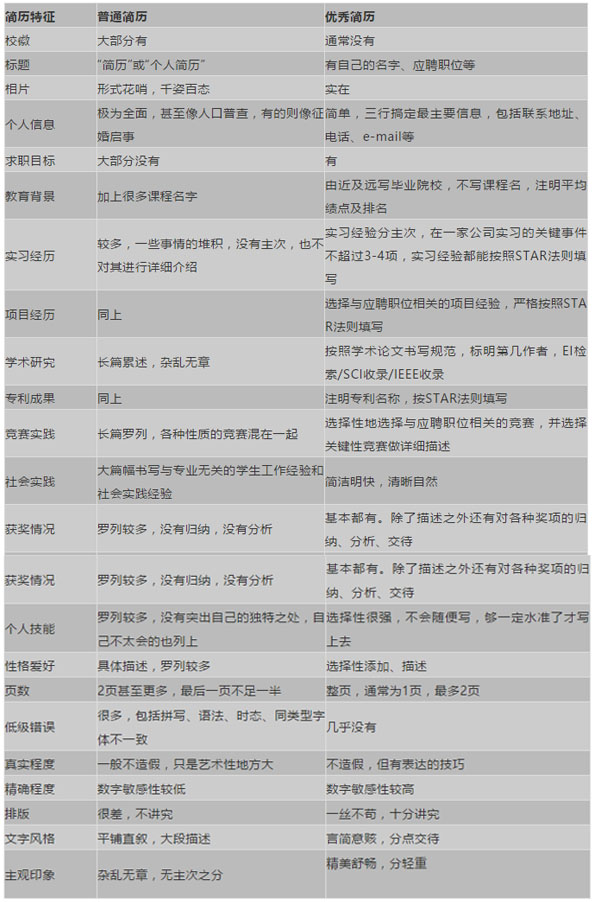
腾讯内推简历筛选时所总结的普通简历和优秀简历的对比。大家可以参考优秀简历的条件书写自己的简历,送给准备找工作的小伙伴们~

许多不优秀的人,但是同样可以做出很完美、很漂亮的简历;相反很多“985、211”大学出来的学生,有些简历却平淡无奇,只写着大学生涯打游戏,职业规划就是为了找一份工作养活自己。一份好的简历背后,必然是很好的经历。
一般来说,一份合格的简历主要分为四大部分:个人信息、学历情况、工作经验、求职意向。当然在实际操作过程中,可以适当添加其他版块,比如获奖情况、自我评价、掌握技能、作品等。(文末有简历详细解读评估)
【个人信息】
即对个人情况的一个基本介绍,涵盖的细节内容较多,比如姓名、出生年月、毕业学校、所学专业、籍贯等,当然千万不要忘记了一个重要的内容就是:联系方式,手机或是邮箱均可,还可附上微信(对于职场人来说,微信是较为常见的沟通方式,更为便捷)。
【学历情况】
即教育背景,清晰写明求职者所受教育情况,从取得的最高学历开始往前写,注明起止时间和所学专业(初次面试的职场新人可把所学的主要课程罗列一些)。如果最高学历为本科,写到高中学历(有些人甚至把小学也写进去,应聘不做背景调查,没必要写得如此详细),如果最高学历为硕士或博士,写到本科即可。
【工作经验】
按时间顺序列出参加工作至今所有的就业记录,这一块也是企业最为关注的一部分,HR会凭这一部分的经历判断是否合适面试的岗位。工作经历注明起止时间,担任职位,负责的项目,同时说明取得的项目成就、收获的相关技能会有加分。
对于刚出校门的职场新人来说,相关经验基本为零,可以将在大学期间的一些实习经历、社会实践、社团经验等有序列出,甚至是参加的一些培训经历也可以写上,但千万注意,忌冗长,简单明了即可,重要的是表明这些相关经历给你带来的收获(技能提升)。
【求职意向】
即求职目标或个人期望的工作职位,表明你通过求职希望得到什么样的工种、职位,附上期望薪资(提前查找相关行业/岗位薪资水平,制定合理期望薪资)。这一部分可以靠前在显眼位置说明,其他内容围绕求职意向阐述。
【其他信息】
1.获奖情况:将大学和工作期间取得一些奖项列出,注明获奖时间。
2.掌握技能:列出已经熟练掌握的相关技能,与岗位无关的技能可写可不写。
3.自我评价:这一部分意义其实不大,现在大多流于形式,官话、套话、空话太严重。
4.项目作品:根据岗位要求,可在简历后附加相关作品,让HR更好地了解你的水平。
以上是主要版块,实际操作过程中,可根据自身情况调整结构顺序,添加相关内容版块。
如何在工作经历中展现自己的优势?
很多人在写工作经历这一块的时候不能很好地展现自己的优势,导致很多HR都不知道你在以前工作中的出色表现,更不清楚你的工作职能方向,由此可见,工作经历的重要性,很多人把工作职责和工作经验混为一谈,对于HR来说没办法客观判断一个人的能力。
举个简单的例子,如果你的岗位是大象搬运工,你会如何写工作经验?
①在职期间,负责把大象搬进冰箱。
②负责把大象搬进冰箱,最高纪录一天搬运30头大象,安全率99.9%。
是不是第二种写法更能让HR知道你的优势?
作为招聘方,HR想知道的是:你是谁,能为团队提供什么价值。所以,在写简历的时候,你要针对应聘岗位的需求,以及自己的定位,突出自己的成果和优势。
一个好的方法是多使用动词、量词和行业专有名词(凸显你的专业性),把你的工作经历、项目经历结构化。这里可以用到HR行业中比较推崇的一个方法叫做STAR法则。
STAR法则:
Situation(情景):我在什么样的情境下
Task (任务):接受了什么任务
Action (行动):做了什么事情
Result (结果):得到了什么成果
比如:带领5人团队(S),接手某平台头条内容运营(T),通过2次用户调研分析,调整运营方针,策划了12期专题(A),将平台日活从5%逐步提升到6%(R)。
太复杂了?没关系,附上模板:
动词+工作内容+方法+结果
分析/撰写/策划/协助/主导/独立完成/或其他动词+具体工作内容+通过什么动作(如分析XX数据、运用XX工具、与XX协作)+获得什么可量化成果(如完成客户年度审计工作、撰写x份报告、提升团队协作效率x%、增加粉丝/关注x个)
如何提高简历与应聘岗位的匹配度
马上被认定能进入面试环节的简历,一定是能让HR在第一眼就看到你和岗位是完全匹配的。
试试下面三个小技巧,提高你的能力与岗位匹配度。
1.提炼招聘信息关键词
写简历前仔细研读招聘信息,提炼其中的关键词,针对岗位要求写相应的工作经验,让HR第一眼就看到他想要的能力和技能。
随便在招聘网站上拿一条新媒体运营的招聘来举例:

把反复出现的词语圈出来,就能发现“策划”和“数据分析”是重要能力,而全篇提到的软件技能只有“H5”,说明这是关键技能。
对照这个招聘要求,重点突出你的优势。如果你工作经验有优势,就用它证明你的策划和运营能力;如果你技能上有优势,就说清楚你的H5和数据分析是什么水平。
2.近期工作经历放在前面详写,远期经历放在后面适当略写。
撰写工作经验时用时间倒叙法,这条应该是基本常识了吧?
但是大多数工作一两年的小朋友其实常会犯。他们写工作经历时往往会从大学实习经历开始写起,按照时间顺序一股脑儿写下来。
作为HR最关心的其实是求职者最近的工作经历,比起2年前,现在的你肯定在知识上、技能上、人脉上都有了较大幅度的提升,这才是你要优先展现给招聘方的内容。
3.只写与应聘岗位相关的经历。
这里要讲的是简单原则,主要体现为四个字:为所当为。
你的简历框架里面的项目,都是用来证明你是可以胜任这个岗位和让别人觉得你是有潜力的。对于那些无关的项目,毫不犹豫地删除吧。
HR眼中的加分项
除了工作经验这个大块,一份好的简历还包括不随大流的自我评价、恰到好处的技能展示、清爽的排版等等。
来看看HR眼里的加分项是什么样的。
1.排版
我们写简历,是为了找一份更好的工作,而不是为了写好一份简历,所以排版上不用太过花俏,但是一定要干净整洁,让HR在20秒内看到重点。
一般的阅读顺序是呈倒L型的,先从左往右,再自上而下。因此一份清爽的、有重点的简历应该是这样的排版:

2自我介绍
一句话介绍很重要,决定HR对你的兴趣有多大。
可以参考这5种方向:
①介绍你的突出经验
eg:两年新媒体写作经历,X篇50万+
②开启“老东家の光环”
eg:阿里最年轻的xxx
③介绍你对工作的认识
eg:做推广,不仅看阅读数,我更关注实际转化
④介绍你与对方公司、产品的交集
eg:《每天听见吴晓波》的重度用户,累计收听233期
⑤个性化的介绍
eg:街舞8级的新媒体小编
3.自我评价
自我评价也很重要,这是你唯一可以用能力之外的品质额外加分的地方。(写三条,每条20字即可)
基本上可以分成这三个步骤:
步骤一:与应聘岗位职责匹配的突出能力
出色的文案能力和用户运营能力,能够带动用户流量
步骤二:表明自己与公司的交集及强烈加入公司的愿望
我是贵公司XX产品的忠实用户,喜欢公司产品,希望能加入公司一起奋战
步骤三:尽量写与公司产品相关的爱好,如果实在没有就写一写特长
平时爱好阅读财经类杂志、视频节目;唱歌、街舞
希望以上的内容对你的简历有所帮助!天下武功唯快不破,希望你通过学习制作一份好的简历,赶快行动吧!相信你也能够做一份好的简历。