编织人生,每天为你更新不同的手工、编织、生活小技巧、以及国内外手工艺术等精彩文章,联系小编请加微信:爱编织(bianzhi121)
『冰原』:喜闻乐见的提花圆肩衣 码数特别全 ,全家都可以来一件儿的提花圆肩衣
——小熊翻译
【原版】

【仿版与改版】

【arlene249】8号正身!底边9号,织的第六个码!女儿5岁穿着貌似大了点!

【紫苏午时茶】特别喜欢这款小熊翻译的《冰原》,很清新的提花花样,我的主色选的颜色浅了点,没有原版那么美!有点遗憾了。一年到头的不停编织,却还是感觉自己没有打底毛衣穿,无论怎样,这件必须留给自己!这款提花衣一定也会适合所有姐妹的!

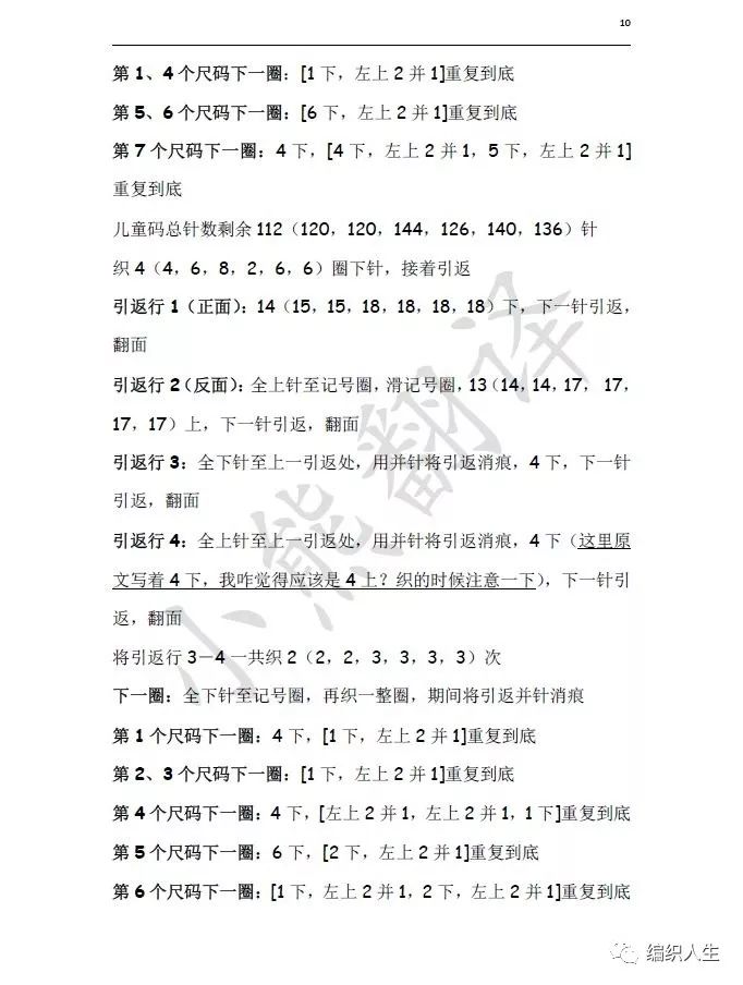
过程图:别线起针336针,10号针(3.25mm)

用主色圈织4行后开始插肩减针,分配如下:68+100+68+100,隔行减一次,每行减8针,共减6次:8*6=48针,此时是288针(336-48=288针),再织一圈主色线,开始按照图解织提花:

织好提花的29行后,用主色平织一圈,然后开始分段收针和往返:
第一次收针:均收36针(6下,2并1),括号内重复到一圈结束,此时252针。换3.0mm环针,注意起始点放在后片的中心。圈织5行开始织往返:记号扣两边分别30针,再30+15,再30+15+15,共3次往返。往返结束织一圈下针。
第二次收针:均收36针(5下,2并1),括号内重复到一圈结束,此时216针。圈织6行下针。
第三次收针:均收36针(4下,2并1),括号内重复到一圈结束,此时180针。圈织1行后,进行第二次往返:记号扣两边15针,再15+15,再15+15+15,共往返3次。圈织1行消行。
第四次收针:均收44针(2下,2并1),括号内重复到一圈结束,此时136针,圈织一行上针,换2.25mm短直针(13号针),织15行双螺纹,再织2圈下针,再下针套收(粗2个号的针套收,宽松一点。)

领子完成后,拆掉别线后,前后分别是100针,两个袖子分别是68针,袖子部分先用别线穿起,进行后片往返:记号扣两边20针,然后20+10,再20+10+10,共三次往返。接着腋下绕加12针,连接前后,两边腋下,织正身,共100+12+100+12=224针。

正身织到从腋下量23㎝时,开始织下摆的圆弧往返:

往返结束后,圈织整个底边,均加24针,此时共224针(加针为的是套头容易,下摆织了双螺纹,即使加了针也不会太大的,这点放心!)换2.5mm环针织双螺纹6.5㎝,再织2行下针,再下针套收。正身结束!
袖子共挑出85针,织6行后收2针,再隔8行收2针,接着不加不减织到33㎝时,均收到52针,换2.5mm针织6㎝双螺纹,再织2行下针,再下针套收。
【张梓新】小熊老师的冰原非常喜欢,此衣原版是织好正身,袖子合并再向上织育克,我偷懒按自己的思路从上往下织

用线:彩虹家70羊毛30羊绒548克,挺省的
用针:2.5织领口,2.75,3.0,3.25织提花
胸围98cm,衣长:从后领中心量96cm,长:从腋下量43Cm,下摆宽:70*2

编织过程:2.5的针长尾起112针织一行平针织双罗纹9cm,换2.75织一行平针并8针加一针剩4针不加不减共加18针,针上共130针,换织一行平针开始领部引返
起始位置挂上记号扣,从记号扣织17针翻面织反针17+17
翻面织平针17+17+8,翻面织反针25+25
翻面织平针25+25+8,翻面织反针33+33
翻面织平针33+33+8,翻面织反针41+41
翻面织一行平针开始加针
一:13下针扭加一针,4下针扭加一针,剰4针不加不减共加34针,织5行平针
二:4下针加一针5下針加一针,剩4针不加不减共加34针,织5行平针
三:5下针加一针6下针加一针,剩4针不加不减共加34针,织5行平针
四:6下针加一针7下针加一针,剩4针不加不减共加34针,织5行平针
开始第二次引返
从记号扣织58针平针翻面织反针58+58
翻面织平针58+58+8,翻面织反针66+66
翻面织平针66+66+8,翻面织反针74+74
翻面织平针74+74+8,翻面织反针82+82
织一行平针开始第五次加针
五:7下针加一针8下针加一针,剩4针不加不减共加34针,织5行平针
六:织8针加一针织9针加一针,剩4针不加不减共加34针,织3行平针并加2针
此时针上共130+34*6+2=336针,换3.25的针按解织花型29行,花型结束织2行平针开始第三次引返
从记号扣织平针100,翻面织100+100
翻面织100+100+8,翻面织反针108+108
翻面织108+108+8,翻面织反针116+116
引返时遇到前一次引返点并掉
织一行平针开始分离袖子
前后片各100针,袖子各68针,腋下加12针,把子68针用费线串起,开始圈织,并在腋下中心放上记号扣毎十行在记号扣两边各加一针,一行共加4针加4次,此时针上共100+100+24+4*4=240针,换3.0的针织14行分散加针,每10针加一针共加20针
当衣长分别50Cm,每11针加一针共加20针,衣长70cm每12针加一针,共加20针,不加不减织够长度织花型四组织一行上下针收针结束正身织袖子
用针穿起废线上68针,挑起腋下12+两边交接处各挑3针共86针,腋下中间放上记号扣,织6行。在记号扣两边各收一针共收3次,剩80针分成6份,每+行记号扣边左加一针,加两次,每十二行记号扣边上右加一针,重复这样共加6次,针上共80+6*6=116针,不加不减织够长度均收掉56针剰60针织双罗纹8cm结束子,用同样的方法挑织另一只袖子结束
最后藏线头下水熨烫平铺凉干

【小熊翻译】冰原

• end •
作者 | 编织人生论坛会员
来源:编织人生论坛
更多精彩点击阅读原文!