因为喜欢,所以专注
博易地理
2020.4.10
考点详谈
一、气候特征
由于我国地处太平洋和亚欧大陆之间,海陆热力性质差异较大,所以季风气候显著;雨热同期;加上我国南北、东西跨度大,地形复杂多样,所以导致气候复杂多样。
二、气温
1、冬夏季我国南北气温特点及原因

2、温度带
我国根据≥10℃积温自北向南划分五个温度带,即寒温带、中温带、暖温带、亚热带、热带,同时另有一个独特的青藏高原气候区。


注意:暖温带和亚热带的分界线,注意准噶尔盆地和柴达木盆地的温度带的区别。
三、降水
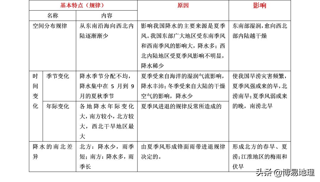
1、降水时空规律及原因

2、干湿分区
按照降水量和蒸发量,可以把我国分为湿润区、半湿润区、半干旱区和干旱区。


注意:我国东北地区、天山北坡的干湿分区。
拓展:降水分布的三条界线:
a:800mm年等降水量线,它大致经青藏高原东南边缘,然后折向东,沿秦岭——淮河一线,此线以东、以南地区年降水量大于800mm,为温润区。是我国主要的水田作业区,农业以水稻生产为主;此线以北为半湿润区,以旱作农业为主;
b:400mm年降水量线,此线大致沿大兴安岭—长城一线到兰州,向西南,经青藏高原到冈底斯山一线。此线是我国半湿润区和半干旱区的大致分界线,也是我国农耕区与畜牧业区的分界线;
c:200mm年等降水量线:大致经内蒙古中部——贺兰山——祁连山经青藏高原一线。此线大致是我国半干旱区和干旱区的分界线。年降水量200mm以下的地区,多为荒漠地区,除有灌溉水源的绿洲以外,自然环境恶劣,人烟稀少,十分荒凉。

3、我国锋面雨的推移规律及成因
(1)我国降水主要的类型是锋面雨。
当夏季风的暖湿气流登陆北上时,与从北方南下的冬季风的冷干气流相遇,较轻的暖湿气流被抬升到冷空气之上。暖湿气流在上升过程中,气温不断降低,冷凝致雨,形成锋面雨,从而在我国东部地区冷暖气流交汇的地带出现一条降水较多的锋面雨带。
(2)规律
受夏季风强弱的影响,5月,雨带徘徊在南岭一带;6月,雨带移到长江流域以后,在江淮地区摆动一个月左右(梅雨);7月上旬,雨带开始向北、向西推移,7、8月份到达华北和东北等地。

注意:图中阴影与非阴影的分界线为我国季风区与非季风区的分界线:大兴安岭─阴山─贺兰山─巴颜喀拉山─冈底斯山一线。

四、我国气候特征的评价对农业生产的影响


知识拓展:锋面雨带推移和我国的旱涝灾害
我国锋面雨带的推移规律可以归纳为“三停”“两跳”“一退”

①“三停”:“一停”是5月份停留在南部沿海一带(E),南部沿海进入雨季;“二停”是6月份停留在长江中下游地区(D),长江中下游“梅雨”到来;“三停”是7、8月份停留在华北、东北地区(C),东北、华北多雨。
②“两跳”:从南部沿海一带跳到长江中下游地区(一般在5、6月间);从长江中下游地区再跳到华北、东北地区(一般在6、7月间)。
③“一退”:9月份,雨带受北方强大的冷空气影响,迅速退回到长江以南;10月份退出我国大陆地区。
重点
(2)雨带移动是造成我国东部地区水旱灾害频繁的直接原因。
正常年份,从春季到初夏,南方多雨潮湿,北方普遍干旱(即春旱);7、8月份,北方进入雨季,长江中下游地区则出现伏旱。但也有些年份,夏季风进退反常,我国东部锋面雨带的移动规律也会发生变化。
当夏季风势力强时,雨带被迅速推移到北方地区,形成北涝南旱;而当夏季风的势力弱时,雨带长期停留在南方地区,造成南涝北旱。
从中国历年水旱灾害情况看,大致是东北洪涝多于干旱;华北春旱十分严重,盛夏多洪涝;长江中下游地区春季和初夏多洪涝,盛夏多伏旱。
我国主要的气象灾害

以上是这一期的中国地理,转载需要注明。