
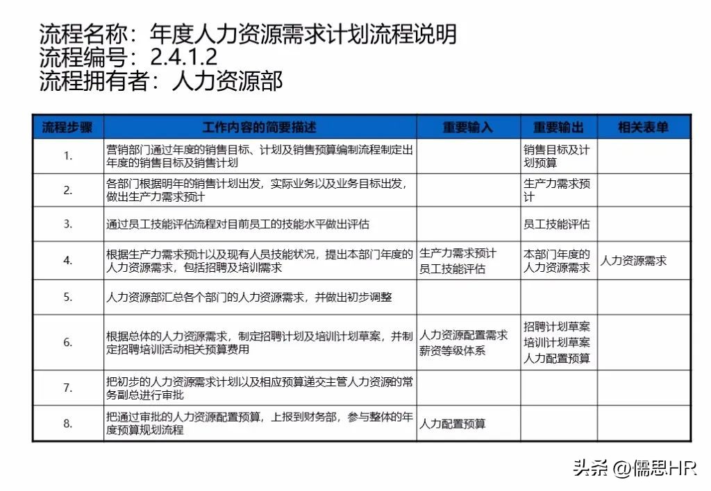
《人力资源SOP管理流程》共72页,是一份完整的人力资源sop流程,内容全面,流程清晰,是建立企业HR管理流程必备干货。
以下是部分内容截图,提供72页PPT修改版免费*载下**
No.1
资料详情
本套资料共72页PPT,制作精美,可自学,可内部培训。部分PPT页面截图展示如下:
























领取方式
篇幅有限,领取完整讲义~
1、点击右上角关注头条+点赞+转发本文;
2、私信,发送信息:头条资料
即可领取
同时在这里即可首先感谢一直默默支持我的朋友,谢谢你们,在这里也衷心地希望大家能够多多帮忙转发分享下!
后续还会有更多的人力资源以及管理方面的干货文章给大家