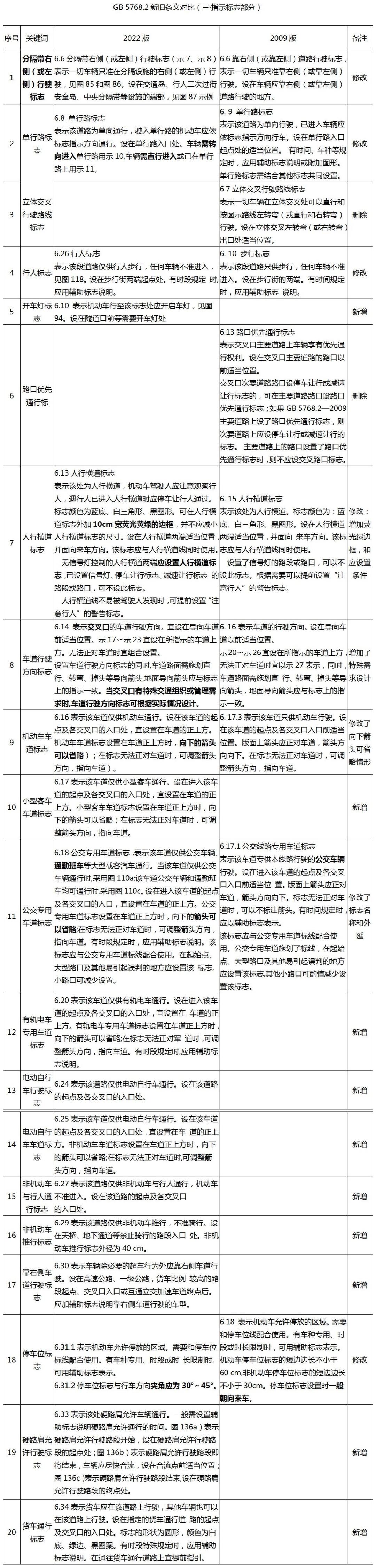
01指示标志部分
基本含义及构成
指示标志表示指示车辆、行人行进的含义。 标志构成色有:蓝色、白色、红色(会车先行标志)、黑色、绿色(货车通行标志)。图案一般为蓝底、白图形,形状为圆形或矩形。
主要分类
新颁布的国家标准中指示标志共43种。 为方便理解与记忆,可以把指示标志分成 3类 :
◆ 与行驶方向有关的指示标志:直行标志、向左(或向右)转弯标志、直行和向左转弯(或直行和向右转弯)标志、向左和向右转弯标志、分隔带右侧(或左侧)行驶标志,环岛行驶标志、单行路标志、车道行驶方向标志等 18种 。
◆ 与道路路权有关的指示标志:人行横道标志、机动车行驶标志、非机动车行驶标志、电动自行车行驶标志、机动车车道标志、小型客车车道标志、公交专用车道标志、快速公交系统(BRT)专用车道标志、有轨电车专用车道标志、多乘员车辆(HOV)专用车道标志、非机动车车道标志、电动自行车车道标志、行人标志、非机动车与行人通行标志、停车位标志、硬路肩允许行驶标志、货车通行标志等18种。
◆ 指导道路使用者驾驶行为的指示标志:鸣喇叭标志、开车灯标志、最低限速标志、会车先行标志、非机动车推行标志、靠右侧车道行驶标志、允许掉头标志等7种。
2022版标准主要变化
总体变化
与2009版相比,指示标志 新增12种,取消2种,修改4种 。新增了文字说明的单行路标志、开车灯标、小型客车车道标志、有轨电车专用车道标志、电动自行车行驶标志、电动自行车车道标志、非机动车与行人通行标志、非机动车推行标志、靠右侧车道行驶标志、硬路肩允许行驶标志、人行横道标志(荧光黄绿边框)、 货车通行标志、充电停车位标志,取消了立体交叉行驶路线标志、路口优先通行标志。
具体变化
1新增部分
☞ 增加了文字说明的单行路标志
2022版6.8规定:“单行路标志表示该道路为单向行驶,驶入的机动车应依标志指示方向通行”。本次修订进一步明确,车辆需转向进入单行路的,用箭头朝左或右指的图案,车辆直行进入或已在单行路上的,用箭头朝上指的图案(图1)。在道路使用实践中,会车先行标志、车道行驶方向标志、地点方向标志、专用车道标志、分隔带右侧(或左侧)行驶标志等标志均含有蓝底白色箭头图案,与未加文字说明的单行路标志容易混淆,容易给驾驶人造成“似曾相识”的感觉,增加文字说明的标志可以极大的提高单行路标志的辨识度,减轻对交通标志尤其是图案相近标志熟悉程度不高的道路使用者的困惑。

图1:单行路标志
☞ 增加了开车灯标志
2022版6.10规定:“开车灯标志表示机动车行至该标志处应开启车灯,设在隧道口前等需要开车灯处”(图2)。2009版中的“隧道开车灯标志”已被删除,增加了“开车灯标志”,并由警告标志改为指示标志,可以作为执法依据,以提高相关路段的安全性。

图2:开车灯标志
☞ 增加了荧光黄绿边框的人行横道标志
2022版6.13规定:“可在人行横道标志外加10 cm宽荧光黄绿的边框,并不应减小人行横道标志的尺寸。设在人行横道两端适当位置,并面向来车方向”(图3)。与2009版比较,进一步明确了“荧光黄绿”作为表示与行人有关的警告色,并通过标志尺寸大小不变保证确保标志的视认性,以进一步提高斑马线上的安全。

图3:人行横道标志
☞ 增加了小型客车车道标志
2022版6.17规定:“表示该车道仅供小型客车通行。a)设在进入该车道的起点及各交叉口的入口处,宜设置在车道的正上方。b)小型客车车道标志设置在车道正上方时,向下的箭头可以省略”(图4)。随着汽车的普及,道路资源日趋紧张,尤其是城市道路,按车型指定车道行驶是交通组织的有效措施之一。 一方面, 通过设置小型客车专用车道可以把车道宽度降到最小,节约道路断面资源。 另一方面, 单一车型在同一车道行驶交通流更平稳,提高道路通行能力。

图4:小型客车车道标志
☞ 增加了有轨电车专用车道标志
2022版6.20规定:“有轨电车专用车道标志表示该车道仅供有轨电车通行。该标志应与公交专用车道标线配合使用”(图5)。值得注意的是,《有轨电车道路通行安全技术规范》GB/T38779-2020附录B《交通标志样式及设置》中“注意有轨电车标志”中的车辆图案与新国标中有轨电车图案不一致(图6),应在今后的修订过程中逐步统一。但2022版的车辆图案与《标志用公共信息图形符号 第3部分:客运与货运》(GB/T10001.3-2021)中有轨电车图案(如图“有轨电车Streetcar”)一致(图7),提高了国家标准中标志图案的统一性。

图5:有轨电车专用车道标志(GB 5768.2—2022)

图6:注意电车标志(GB/T38779-2020)

图7:有轨电车Streetcar图案(GB/T10001.3-2021)
☞ 增加了电动自行车行驶标志和专用车道标志
2022版6.24规定:“表示该道路仅供电动自行车行驶。设在电动自行车行驶道路的起点及各交叉口入口处”(图8)。在道路资源允许的情况下,或机非混行严重的路段,进一步明确电动自行车通行权十分必要,这也为进一步提高非机动车通行效率和开展电动自行车不按规定车道行驶等交通违法的执法提供了基础性条件。

图8:电动自行车行驶标志
☞ 增加了非机动车与行人通行标志
2022版6.27规定:“表示该道路仅供非机动车与行人通行,机动车不准进入”(图9)。进一步明确了非机动车和行人的路权,同时规范了行人、非机动车按指示标志通行的要求,也为“机非”“机人”分离创造了条件,更有利于对不同道路使用者的交通组织实施。

图9:非机动车与行人通行标志
☞ 增加了非机动车推行标志
2022版6.29规定:“表示该道路仅供非机动车推行,不准骑行。设在天桥、地下通道等禁止骑行的路段入口处”(图10)。该标志图案直观的表达了推行的要求,《中华人民共和国道路交通安全法实施条例》第七十条规定:“驾驶自行车、电动自行车、三轮车在路段上横过机动车道,应当下车推行,……”。据此,在需要指示非机动车驾驶人下车推行时可设置此标志,将大大的提高穿越道路安全性,以减少机动车与非机动车碰撞的交通事故,也为交警执法提供更充分的依据。

图10:非机动车推行标志
☞ 增加了靠右侧车道行驶标志
2022版6.30规定:“表示车辆除必要的超车行为外应靠右侧车道行驶。设在高速公路、一级公路,货车比例较高的路段起点、交叉口入口或互通立交加速车道终点后”(图11)。此标志将有效指示车辆根据交通组织的需要靠右侧通行,也是《中华人民共和国道路交通安全法》第三十五条规定的机动车、非机动车实行右侧通行原则的具体体现。

图11:靠右侧车道行驶标志

图12:靠右站立Stand on the Right图案
☞ 增加了硬路肩允许行驶标志
2022版6.33规定:“硬路肩允许行驶标志表示该处硬路肩允许车辆通行。一般需设置辅助标志说明硬路肩允许通行的时间。a)表示硬路肩允许行驶路段开始,设在硬路肩允许行驶路段的起点处;b)表示硬路肩允许行驶路段即将结束,车辆应尽快合流,设在合流点前适当位置;c)表示硬路肩允许行驶路段结束,设在硬路肩允许行驶路段的终点处”(图13)。此标志将一定程度缓解高等级道路断面通行能力不足问题,也将使道路使用者更加明晰哪里的硬路肩可以行驶,什么时候可以行驶。

图13:硬路肩允许行驶标志
☞ 增加了货车通行标志
2022版6.34规定:“表示货车应在该道路上行驶,其他车辆也可以在该道路上行驶。设在指定的货车通行道路的起点及交叉口的入口处。标志的形状为圆形,颜色为白底、绿边、黑图案”(图14)。该标志可用于当前各地盛行的“货车廊道”,尤其在城市道路交通组织中可以发挥重要作用,将彻底改变以往对货车交通组织只有靠禁令标志、“堵”的做法。

图14:货车通行标志
☞ 增加了充电停车位标志
2022版6.31.3h规定:“表示此处仅允许电动汽车充电时停放”(图15)。该标志是顺应当前发展形势而设置的,随着清洁能源汽车发展战略的落地实施,电动汽车的增加如雨后春笋,但是与其配套的充电设施建设相对滞后,城市停车场、高速公路服务区可供其充电的泊位配建数量本来就很少,还经常被其他停放车辆占用,电动汽车“无位可停”“无电可充”现象日渐突出,该标志可以更好地保障“专位专用”。

图15:充电停车位标志
2修改部分
☞ 修改“靠左侧(或靠右侧)道路行驶标志”名称为“分隔带右侧(或左侧)行驶标志”以及设置位置
2022版6.6规定:“表示一切车辆只准在分隔设施的右侧(或左侧)行驶。设在交通岛、行人二次过街安全岛、中央分隔带等设施的端部”(图16)。2009版6.6规定:“表示一切车辆只准靠左侧(或靠右侧)道路行驶。设在车辆应靠左侧(或靠右侧)道路行驶的地方”。从该标志的应用场景看,绝大部分设置在道路中央分隔带或侧分带的端部,指示车辆靠分隔带的左侧或右侧通行,名称修改为“分隔带右侧(或左侧)行驶标志”更贴合应用场景。再者,2009版标志指示内容为“靠左侧(右侧)道路行驶”,相较“分隔带左侧(右侧)行驶”,后者指示更为清晰。

图16:分隔带右侧(或左侧)行驶标志
☞ 修改了“鸣喇叭标志”设置条件
相较2009版,2022版主要修改了需要设置该标志的道路平曲线半径、停车视距最大值及纵坡坡度最小值(表1)。
表1:纵坡坡度值

☞ 修改“公交线路专用车道标志”名称为“公交专用车道标志”及其标志图案、含义
2022版6.18规定:“公交专用车道标志表示该车道仅供公交车辆、通勤班车等大型载客汽车通行。当该车道仅供公交车辆通行时,采用a);该车道公交车辆和通勤班车均可通行时,采用c)”(图17)。与2009版比较,名称中取消了“线路”二字,扩大了公交专用车道的用途,增加了通勤班车的通行权,设置了仅供公交车通行和公交车、通勤班车均可通行的专用车道图案。该标志的使用将进一步提高公交专用车道的通行效率,有效引导上下班通勤班车的普及与使用,对调整城市道路出行结构将发挥积极作用。


图17:公交专用车道标志
☞ 修改“步行标志”名称为“行人标志”及其图案
2022版6.26规定:“表示该段道路仅供行人步行,任何车辆不准进入,设在步行街两端”(图18)。标志图案从一大一小两个人的背影修改为行走中的单人侧面图案,更生动体现行人的形象。

图18:行人/步行标志对比(左为2022版,右为2009版)
☞ 修改了“残疾人专用停车位标志”“校车专用停车位、校车停靠站点标志”“公交车专用停车位标志”示例图案
残疾人专用停车位标志,修改了轮椅上的人的朝向及头部姿态(图19),使之与《标志用公共信息图形符号 第9部分:无障碍设施符号》(GB/T10001.9-2021)保持一致(图20)。校车专用停车位、校车停靠站点标志的辅助标志由“注意儿童”改为校车图案或文字说明(图21)。

图19:残疾人专用停车位标志对比(左为2022版,右为2009版)

图20:无障碍停车位Accesible Parking Space符号

图21:校车专用停车位、校车停靠站点标志辅助标志对比(左为2022版,右为2009版)
3取消部分
取消了 立体交叉行驶路线标志和路口优先通行标志(图22)。在管理实践中,其他标志可以替代这两类标志功能,如让行标志可以替代路口优先通行标志,指路标志直接替代立体交叉标志,因此很少使用、几乎不用,本次修订中作了删除处理,以减少标志的种类数量,有助于标志的学习、认知和使用。


图22:立体交叉行驶路线标志(左)和路口优先通行标志(右)
附录:

参考文献:
1.《道路交通标志和标线 第2部分:道路交通标志》GB5768.2-2022
2.《道路交通标志和标线 第2部分:道路交通标志》GB5768.2-2009
(文 / 浙江省公安厅交通管理局民警 、警务技术三级主任、浙江省道路交通管理标准化技术委员会专家委员 程金良)
02警告标志部分
基本含义及构成
警告标志用以警告车辆驾驶人应注意前方有难以发现的情况、需减速慢行或采取其他安全行动的情况。 标志构成色有:黄(荧光黄)色、黄(荧光黄绿)色、粉红(荧光粉红)色、橙(荧光橙)色、黑色、红色。图案一般为黄底、黑文字、黑边框。标志形状为正等边三角形、矩形、叉形。
主要分类
新颁布的国家标准中警告标志 共47种。为方便理解与记忆,可以把警告标志分成 7类 :
◆ 与道路平面交叉相关标志:交叉路口标志、注意信号灯标志、铁路道口标志等 6种 。
◆ 与道路平面线形相关标志:急弯路标志、反向弯路标志、连续弯路标志、注意车道数变少标志、线形诱导标等5种。
◆ 与道路纵断面线形相关标志:陡坡标志、连续下坡标志、驼峰桥标志等3种。
◆ 与道路横断面相关标志:窄路标志、窄桥标志等2种。
◆ 与交通流状况相关标志:双向交通标志、注意潮汐车道标志、注意合流标志、注意保持车距标志、注意前方车辆排队标志等5种。
◆ 与可能出现危险状况的标志:共24种。
一是与人、动物等动态相关危险因素:注意行人标志、注意儿童标志、注意残疾人标志、注意非机动车标志、注意电动自行车标志、注意牲畜标志、注意野生动物标志等 7种 。
二是与道路及环境相关危险因素:注意落石标志、注意横风标志、易滑标志、傍山险路标志、堤坝路标志、村庄标志、隧道标志、路面不平标志、减速丘标志、过水路面(或漫水桥)标志、事故易发路段标志、注意障碍物标志、注意危险标志、施工标志、交通事故管理标志、注意路面结冰注意雨天注意雾天注意不利气象条件标志、注意积水标志等 17种 。
◆ 与安全管理措施相关标志:建议速度标志、避险车道标志等 2种。
2022版标准主要变化
总体变化

与2009版相比, 新增警告标志3种,取消5种,修改9种 。增加了注意电动自行车标志、交通事故管理标志、注意积水标志,取消了渡口标志、路面低洼标志、慢行标志、隧道开车灯标志、注意分离式道路标志。
具体变化

1新增部分
☞增加了注意电动自行车标志
2022版7.15规定:“用以提醒车辆驾驶人谨慎驾驶,注意电动自行车。设在经常有电动自行车横穿、出入的地点前适当位置”(图1)。电动自行车的普及带来了大量与之相关的交通事故,因此,新增“注意电动自行车标志”,将其与其他运行速度相对较低的非机动车区别开来,有着更加特殊的意义。

图1:2022版注意电动自行车标志
☞ 增加了交通事故管理标志
2022版7.35规定:“用以警告前方路段正在进行道路交通事故管理,车辆驾驶人应减速慢行、停车等候或绕道行驶。该标志为粉红色底或荧光粉红色底、黑文字。作为临时性标志支设在进行交通事故管理的路段前适当位置”(图2)。该标志的增加,在国家标准层面填补了道路交通事故处置现场标志的空白,对二次事故的预防将起到积极的作用。

图2:2022版交通事故管理标志
☞ 增加了注意积水标志
根据2022版6.17规定,用以提醒车辆驾驶人注意前方路段积水(图3)。车行道路面标高的最低点为注意积水标志零点的基准点。设在下穿道路等雨天易积水的路段,车行道路面标高最低处附近的位置,可在该标志上方设置“注意积水”辅助标志,或者增加根据具体地势明确水深达一定值时禁止通行的辅助标志,积极推广应用该标志对预防地下道路水淹事故将起到积极作用。

图3:2022版注意积水标志和注意积水辅助标志
2修改部分
☞ “交叉路口标志”新增了图形显示道路实际状态的交叉形式,以线条粗细示意道路宽度
2022版7.2规定:“用以警告车辆驾驶人前方有交叉路口,注意横向来车。被交路比当前道路窄时,可用图形中的线条粗细示意相交道路的宽度”(图4)。此标志在实际应用中将更加直观的反应道路的主次关系,有利于道路使用者形成以线条粗细示意通行优先的一般共识,配以让行信号将更加清晰的表达交叉路口优先或让行的通行规则。

图4:2022版线条粗细示意路宽的交叉口标志
☞ 修改“注意儿童标志”底色宜用荧光黄绿
2022版7.12规定:“用以警告车辆驾驶人减速慢行,注意儿童。标志底色宜采用荧光黄绿色”(图5)。2009版4.12规定:“标志底色可采用荧光黄绿色”。虽然“可”与“宜”一字之差,但使用荧光黄绿色的要求显然提高了,“宜”为“表示稍有选择,条件允许时首先应这样做”。因此,一般情况下注意儿童标志的底色应改为荧光黄绿色,有效提高标志的认读性,对预防、减少与儿童相关的道路交通事故将起到积极的作用。

图5:2022版注意儿童标志
☞修改“注意残疾人标志”图案和底色可用荧光黄绿的规定
2022版7.13规定:“用以警告车辆驾驶人减速慢行,注意残疾人。标志底色可采用荧光黄绿色”(图6)。2009版4.31规定:“用以警告车辆驾驶人减速慢行,注意残疾人”。2022版增加了“底色可用荧光黄绿”的规定,这将进一步提高标志的认读性,保障残疾人出行安全,标志图案还修改了轮椅及人的朝向。

2022版注意残疾人标志(左)与2009版标志(右)对比
☞ 修改“路面高突标志”名称为“减速丘标志”
2022版7.28规定:“用以提醒车辆驾驶人减速,注意前方路段设有减速丘”(图7)。近几年来,全国各地积极落实预防道路交通事故“减量控大”行动,对交叉路口开展大力整治,其中一项措施就是建设“千灯万带”,“带”就是减速带,对事故预防起到了积极作用。但是另外一个问题也日渐突显,那就是因减速带的突起对非机动车的行车安全带来一定的风险,尤其是雨天,如果没有及时减速容易发生非机动车打滑倾翻事故。此标志的设置将发挥积极的事故预防作用,建议设置时增加“减速丘”辅助标志(图8),效果会更好。

图7:2022版减速丘标志(左)与2009版路面高突标志(右)对比

图8:减速丘辅助标志示例
☞ 修改“注意保持车距标志”的设置条件
《中华人民共和国道路交通安全法实施条例》明确规定了机动车高速公路行驶中应保持足够的安全间距。因此,将“注意保持车距标志”修改为设于干扰少、车速快的路段前,更符合相关法律规定,也更符合该标志的应用场景。同时,新版标准删除了2009版高速公路、城市快速路沿线信息指引标志“车距确认标志”,因为根据新规定的设置条件,“注意保持车距标志”完全可以将其替代。

图9:2022版注意保持车距标志(左)与2009版车距确认标志(右)对比
☞ 修改“注意车道数变少标志”由指路标志改为警告标志
2022版7.39:“用以提醒车辆驾驶人注意前方车道数量变少”(图10)。2009版7. 2.5.3规定:“用于表示前方车道数量变少,需提高警惕。设在变化点前适当位置。用于一般道路时,为蓝底、白图形、白边框、蓝色衬边;用于高速公路或城市快速路时,为绿底、白图形、白边框、绿色衬边”。该标志的本义就是提醒驾驶人前方道路横断面变化,注意提前变更车道,带有强烈的警示提醒功能。因此,将其从指路标志改为警告标志更为合适。

图10:2022版注意车道数变少标志(左)与2009版车道数变少标志(右)对比
☞ 修改“线形诱导标”由指路标志为警告标志,并细化设置条件
2022版7.44规定:“用以引导行车方向,提醒驾驶人谨慎驾驶,注意前方线形变化。线形诱导标为黄底黑图形、无边框,形状为矩形”(图11)。2009版7.2.5.7规定:“为蓝底白图形;用于高速公路时,版面颜色为绿底白图形。设于中央隔离设施端部、渠化设施的端部、桥头等,为红底白图形”。2022版主要变化是由原来的指路标志改为警告标志,将原来“蓝底白图案”、“红底白图案”两种颜色搭配方案修改为一种“黄底黑图案”。还修改了设置要求,如设置高度从2009版的“1.2m〜2.0m”修改为“不低于1.2m”,明确了首先要降低设置,但也不宜过低,以符合一般驾驶人视线高度为佳。增加了不同速度、不同平曲线半径对应的标志设置间距(表1),代替了2009版“可根据需要设置若干块线形诱导标,并应保证驾驶人员在曲线范围内连续看到不少于三块诱导标”的规定。

图11:2022版线形诱导标志(左)与2009版组合使用标志(右)对比
表1:线形诱导标志设置间距

☞ 修改“避险车道标志”图形和版面形式选择规定
2022版7.41规定:“用以提醒货车驾驶人注意前方道路设有避险车道。避险车道标志汉字高度应符合4.5.2的规定。如果条件允许,宜在避险车道前1 km、500m左右及其他适宜位置分别设置预吿标志”(图12)。2022版修改的变化主要有:一是图形由2009版的弯道圆弧内作弦延伸方向为避险车道方向,修改为沿弯道圆弧作切线延伸方向为避险车道方向。二是2022版规定了“同一处避险车道的警告标志应釆用同一种版面形式”。根据新版规定,其版面形式有两种,一种是车道图案在上、“避险车道”在下,另一种为车道图案在左、“避险车道”在右,在同一处避险车道上游所设置的一组标志版面形式应统一。三是删除了2009版中设置2km预告标志的规定。

图12:2022版避险车道标志(左)与2009版避险车道标志(右)对比
☞ 修改“建议速度标志”标志尺寸和部分应用条件
2022版7.36规定:“用以提醒车辆驾驶人以建议的速度行驶。建议速度标志的形状为矩形,尺寸应符合规定(表2)。建议速度标志设在弯道、匝道的适当位置”(图13)。2022版增加了标志尺寸规定,并给出了尺寸及其字符大小与速度匹配关系,可以更好地解决这一问题。
表2:建议速度标志尺寸、阿拉伯数字和字母高度与速度的关系


图13:2022版建议速度标志
☞ 修改“施工标志”黄色底为橙色底或荧光橙色底
2022版7.34规定:“用以警告前方道路施工,车辆驾驶人应减速慢行或绕道行驶。该标志为橙色底或荧光橙色底、黑图形”(图14)。

图14:2022版施工标志(左)与2009版施工标志(右)对比
3取消部分
取消了 渡口标志、路面低洼标志、慢行标志、隧道开车灯标志和注意分离式道路标志。在交通管理实践中,渡口标志、路面低洼标志、慢行标志、注意分离式道路标志(图15)很少使用,本次修订删除上述标志,有助于精简标志的种类数量。

图15:2022版取消的渡口标志、路面低洼标志、慢行标志、注意分离式道路标志
隧道开车灯标志已由开车灯标志替代,2022版6.10规定:“开车灯标志,表示机动车行至该标志处应开启车灯,设在隧道口前等需要开车灯处”(图16),不再作为警告标志,而是作为必须遵守标志的指示标志。

图16:2022版开车灯标志(左)与2009版隧道开车灯标志(右)对比
附录:

参考文献:
1.《道路交通标志和标线 第2部分:道路交通标志》GB5768.2-2022
2.《道路交通标志和标线 第2部分:道路交通标志》GB5768.2-2009
(文 / 浙江省公安厅交通管理局民警 、警务技术三级主任、浙江省道路交通管理标准化技术委员会专家委员 程金良)
03指路标志部
指路标志

表示道路信息的指引,为驾驶人提供去往目的地所经过的道路、沿途相关城镇、重要公共设施、服务设施、地点、距离和行车方向等信息。 标志构成色有:蓝色、绿色、白色。一般道路指路标志为蓝底、白图形、白边框、蓝色衬边,高速公路和城市快速路为绿底、白图形、白边框、绿色衬边。指路标志形状为矩形。 2022版指路标志共78种,分为一般道路指路标志28种,高速公路、城市快速路指路标志50种 。
旅游标志

用以指引人们前往邻近的旅游区,识别通往旅游区的方向和距离,了解旅游项目的类别。 标志构成色有:棕色、白色或彩色,一般为棕底白字、白图案或彩*图色**案、白边框、棕色衬边。标志形状为矩形。 2022版旅游区标志分为旅游指引标志和旅游符号标志两类,共有17种。
告示标志

用以解释道路设施、指引路外设施或告示有关道路交通安全法规及交通管理安全行车的提醒等内容 。告示标志的设置有助于道路设施、路外设施的使用和指引以及安全行车。标志构成色有:白色、黑色或彩色,一般为白底黑字、黑图案或彩*图色**案、黑边框、白色衬边。标志形状为矩形。 分为道路设施解释标志、路外设施指引标志、行车安全提醒标志,共有标志示例4种 。
辅助标志

对主标志的辅助说明,主标志无法完整表达或指示其规定时,用于补充说明。 标志构成色有:白色、黑色、荧光黄绿色,一般为白底黑字、黑边框、黑衬边,学校、校车相关标志为白底或荧光黄绿底。标志形状为矩形。辅助标志分为:表示时间、表示车辆种类属性、表示方向、表示区域或距离、表示设置禁令指示警告标志的理由和组合辅助标志, 共20种。
本部分标志分类树状图请见本文附录。
2022版标准主要变化
总体变化

2022版标准与2009版相比, 主要新增内容15个方面, 其中新增了直出式车道的互通式立体交叉出口预告标志、出口方向标志,停车点标志,300m、200m、100m出口预告标志,电子不停车收费(ETC)车道、人工收费车道、绿色通道标志,地点识别标志的加油站识别标志、电动汽车充电站识别标志、地铁识别标志,道路设施解释标志,路外设施指引标志等7种标志; 修改了20个方面内容 ,其中修改标志15种; 取消了 车道数增加标志、车距确认标志、终点提示标志、计重收费标志、著名地点标志 5种标志 。
具体变化

1新增部分
☞ 增加了指路信息“不应指引私人专属或商用目的地信息”的规定
2022版8.1.1规定:“指路标志表示道路信息的指引,为驾驶者提供去往目的地所经过的道路、沿途相关城镇、重要公共设施、服务设施、地点、距离和行车方向等信息。不应指引私人专属或商用目的地信息”,2009版没有类似规定,突出了强制性标准服务于公共安全的特性。如图1所示的情况将被严格禁止。

图1:“商用目的地信息”指路标志
☞ 增加了禁令标志、指示标志用于指路标志的数量规定
2022版8.1.2规定:“指路标志上使用禁令标志和指示标志时,一个方向上使用的禁令标志和指示标志不应多于1块,整块标志上使用的禁令标志和指示标志不应多于2块”。在管理实践中,道路交叉口、高速公路入口等位置设置的禁令标志数量过多,存在驾驶人视认不清、视认不及的问题。 2022版限制了必须遵守标志套用在指路标志上的数量,便于让驾驶人快速了解前方限制、禁止的道路信息 。
☞ 增加了三条指路标志信息选取原则
根据2022版8.1.4规定,与2009版比较,指路标志信息选取应遵循的原则从原来的3条增加到6条,增加的内容有:
(1)地名信息宜省略属性信息:如,省(自治区、直辖市)、市、县、乡、村。当省略属性信息可能造成误解时,可使用属性信息(图2);
(2)跨境公路,指引邻国地名信息时,应使用国家信息;
(3)在一个平面交叉口,同一地名信息的指引方向应唯一。

图2:不能省略属性信息示例
☞ 增加了道路指引信息的颜色规定
2022版8.1.5规定:“指引信息是有编号的道路时,蓝底上应使用道路编号;指引信息是无编号的高速公路、城市快速路时,蓝底上应使用绿底白字的道路名称;指引信息是旅游景区时,蓝底上应使用棕底白字白图案的旅游景区名称或图形”。如图3所示,指路标志上的省道用黄底黑字的道路编号标志,高速公路用绿底白字高速公路路名标志,旅游景区用棕底白字标志表示指引信息。

图3:指引信息颜色示例
☞ 增加了“停车点标志”
2022版8.5.7:“用以指引停车点的标志,设在停车点入口附近(图4)。必要时,可设置300m或500m”。近年来,各级公路管理部门积极开展提高普通公路管理、服务水平专项行动,通过设置服务站和停车点为驾驶人和乘客提供饮用水、如厕等必要服务。 该标志可以更好的为公路沿线设置的停车点提供必要的指引信息,以提高相关路段行车安全性。

图4:停车点标志
☞ 增加了高速公路、城市快速路指路标志信息数量、同一出口不同方向地名信息应不同的规定
与2009版比较,2022版9.1.3高速公路、城市快速路指路标志信息选取原则内容增加了:
(1)信息量适中,同一横断面设置的指引标志不宜超过3块,地名信息数量之和不宜超过3个;
(2)地名信息宜省略属性信息,同一般指路标志中信息选取原则;
(3)同一出口不同方向,地名信息应不同(图5)。
与一般道路指路标志信息选取增加的原则一样,主要还是突出信息的清晰、简洁、明确。

图5:地名信息示例
☞ 增加了入口预告标志含义
根据2022版9.3.1.1规定,入口预告标志用以指引进入高速公路或城市快速路的入口, 设在驶入高速公路或城市快速路前的一般道路上适当位置,也可以在一般道路的指路标志上指引。 入口预告标志如果进入的道路是到达两个方向的,应取2个地名(图6);如果进入的道路是到达一个方向的,应取1个地名,地名后宜增加“方向”二字(图7)。根据2022版9.3.1.3规定,由一级公路、二级公路、城市快速路、主干路进入高速公路时,宜在距基准点前500m处设置500m入口预告标志(图7a),应在基准点处设置带行车方向指引的入口预告标志(图7b)。

图6:入口预告标志(进入后2个方向)

图7:入口预告标志(进入后1个方向)
☞ 增加了“地点距离标志”版面规定
主要是重新定义了中间分隔线,增加了被交道路信息的要求。 根据2022版9.3.6.4规定,除了当前高速公路到达的地点距离信息外,还需同时指引前方到达道路上的地点距离信息时,地点距离标志设置如图8。当前道路上的地点距离信息、前方到达道路上地点距离信息以横分隔线分开,当前道路地点距离信息在上,前方到达道路上地点距离信息在下,并应给出道路编号。如图8a表示当前道路为S10与S52重合路段,前方到洋后8km;前方到达G3,通过G3到衢州112km、到福州215km。如图8b表示当前道路为G15,前方到南通25km;前方到达G25,通过G25到扬州92km、到南京115km。

图8:同时指引前方到达道路上的地点距离
☞ 增加了“直出式车道的互通式立体交叉出口预告标志、出口方向标志”样式
2022版9.3.8.2规定:“直出车道是从主线连续行驶不变更车道将直接驶出高速公路的主线车道。有直出车道的互通式立体交叉出口预告标志、出口方向标志的箭头部分应采用黄底黑箭头(图9)”。 此标志的新增有利于驾驶人在高速公路出口预告阶段提前知晓道路线形、高速公路与普通道路衔接情况,从而有利于做好提前减速和安全驾驶的心理调整等准备。

图9:直出车道出口方向
☞ 增加了“300m、200m、100m出口预告标志”
2022版9.3.9规定,用以预告距离出口300m、200m、100m,有条件时设置在距离枢纽互通式立体交叉的基准点300m、200m、100m处(图10)。该标志为绿底白色斜杠图案、白边框、绿色衬边,每一条白色斜杠代表100m,安装于道路左侧与右侧时斜杠方向不一样,均朝车道方向。

图10:300m、200m、100m出口预告
☞ 增加了“电子不停车收费(ETC)车道、人工收费车道、绿色通道标志”
2022版9.5.5规定:“用以指明电子不停车收费(ETC)车道、人工收费车道、绿色通道,附着于收费大棚收费车道上方”(图11)。在管理实践中,收费站内广场(下主线进入广场起点至收费通道口的区域)秩序乱、事故多,与收费通道指示不明确有较大关系, 该组标志能较好地组织进入站内广场的交通流有序进入收费通道,提高安全性 。 该组标志代表收费通道三种功能,同一通道有重叠功能的,可并列设置。

图11:电子不停车收费(ETC)车道、人工收费车道、绿色通道标志
☞ 增加了“旅游区标志”的设置要求
根据2022版10.1.4、10.2.4、10.2.5、10.2.6规定,旅游区的指引应通过指路标志完成(图12),在到达旅游区前的路口可设置旅游区标志,到达景点的交叉路口宜设置旅游区方向标志。旅游区标志的设置应与指路标志相互配合,不应影响指路标志的设置与视认。高速公路和城市快速路出口不直接到达旅游区时,不宜在出口前单独设置旅游区方向标志。通过旅游区但没有出口的高速公路路段上不应设置旅游区指引标志。

图12:旅游区的指引标志(左)和旅游区方向标志(右)
☞ 告示标志中增加了“道路设施解释标志”
根据2022版11.2规定,用以告知驾驶人所在高速公路编号信息等(图13);用以告知驾驶人交通监控设备信息;用以告知驾驶人区间测速信息,分起点标志、终点标志和长度预告标志。区间测速信息示例在GB 5768中第一次出现,这次修订吸收了行业标准《机动车区间测速技术规范》GA/T 959-2011中相关标志,其附录《机动车区间测速告知标志》规定了区间测速图示(图14),使用白底、黑边框、蓝*图色**形(高速公路城市快速路使用绿*图色**形),2022版与其一致。

图13:高速公路编号信息示例

图14:区间测速图示
☞ 告示标志中增加了“路外设施指引标志”
2022版11.3规定:“用以指引对外服务的政府机关、餐饮住宿、24小时药店等。每处标志指引的信息数量不应超过3条(图15)”。本标志的使用应严格控制,并严格执行2022版8.1.1“不应指引私人专属或商用目的地信息”的规定,防止被钻空子,成为道路上“合法”的商业广告。

图15:路外设施指引标志示例
☞ 增加了告示标志设置间距要求
根据2022版11.5规定,告示标志的设置不应影响禁令、指示、警告和指路标志的设置和视认。告示标志之间以及告示标志与其他标志之间的距离不宜小于表1的规定,在道路一定限速条件下执行不同的间距要求,如限速40km/h的路段,间距应在160m以上。
表1:告示标志之间以及告示标志与其他标志之间的距离

2修改部分
☞ 修改指路标志箭头使用规定示例
根据2022版8.1.8规定,指路标志中的箭头包括6种方向指示(图16)。各方向的含义应符合以下要求:a—表示向右方向;b—表示右侧出口方向或斜向右方向;c—表示前进方向;d—表示左侧出口方向或斜向左方向;e—表示向左方向;f—指示当前车道并仅应用于路上方标志中,此时箭头向下对着车道,所指信息为此车道达到的地点。 有利于进一步规范向下箭头的横断面设置位置,增强车道指示效果,进一步规范斜向箭头的设置角度。

图16:箭头方向示意
☞ 修改路径指引标志配置
根据2022版8.3.1规定,路径指引标志配置见表2。2009版7.2.2规定:“城市道路可参照执行,如条件所限,城市道路可降低路径指引标志配置要求,但应设置必要的交叉路口告知标志”。2022版规定的主路与被交路除按行政等级分类外,突出干线、集散功能区分, 考虑到乡道上交通量小、车速低,交叉口“预告”、“确认”标志设置必要性不大,因此主线公路是乡道时,被交公路上的“预”“确”标志均省略。 同时,增加了城市道路按主干路、次干路、支路等级配置路径指引标志的规定,这一新增规定与2009版比较变化最大。
表2:一般道路路径指引标志配置

☞ 修改交叉路口预告标志形式
根据2009版7.2.2.2规定,交叉路口预告标志分为“四车道及以上公路交叉路口预告”“大交通量的四车道以上公路交叉路口预告”“箭头杆上标识道路编号和道路名称的公路交叉路口预告”等,其形式主要有十字路口形、分车道形。 在此基础上进行总结提升,形成了2022版交叉路口预告标志版面形式, 根据2022版8.3.2.2规定,有三种形式:图形式(图17)、堆叠式、车道式(图18),其中,图形式又分为丁字路、十字路、环岛图形。并进一步明确了预告标志版面上向左向右方向的指引信息应放在路径下方或路径指向端部,不应放在路径上方。 交叉路口间距较大且速度较高的道路上,交叉路口预告标志可增加前方路口的距离信息。

图17:图形式预告标志

图18:堆叠式(左)和车道式(右)预告标志
☞ 修改交叉路口预告标志设置位置的规定
2022版8.3.2.4规定:“交叉路口预告标志宜设在交叉路口前120m〜300m处。具体位置应综合考虑设计速度或运行速度、路侧条件、道路线形等因素确定”。
☞ 修改交叉路口告知标志设置位置的规定
交叉路口告知标志形式同交叉路口预告标志,分图形式、堆叠式、车道式。道路编号(图19)或道路名(图20),可与路口公共设施的杆件共杆设置。表示直行方向道路编号或道路名称时,在道路编号或名称左侧加直行箭头(图21),通常设在路口信号灯杆下。与2009版相比, 主要变化之一就是增加了可共杆设置的规定,也是亮点之一,这与当前全国各大城市正在兴起的城市道路多杆合一改造, 打造集照明、视频采集、移动通信、交通管理、城市公共服务和信息交互等功能于一体的智慧杆高度契合,符合城市道路空间发展趋势。浙江已制定出台了《智慧灯杆技术标准》DB33/T 1238-2021,其智慧灯杆总体功能分布(图22),集中体现多杆合一的应用。

图19:道路编号

图20:道路名

图21:直行方向的道路编号或道路名称

图22:智慧灯杆分层设计图
☞ 修改交叉路口确认标志设置位置的规定及路名标志牌文字排列方式
根据2022版8.3.4规定,交叉路口确认标志版面中的文字宜按从左到右方式排列,不宜竖排,一个道路名称不应排成两行,特殊情况下,标志版面中的文字可竖排,仅用于一个路名时,应从上到下排成一列。地点距离标志信息应由近及远,按自上而下的顺序排列,不宜超过三行(图23)。

图23:地点距离标志
☞ “地点识别标志”中增加了“加油站识别标志”“电动汽车充电站识别标志”“地铁识别标志”
2022版8.4.3规定:“为道路使用者提供各种重要场所的识别和指向,设在所识别场所前适当位置。地点识别标志中的图形符号应选用GB 5768.1中所规定的图形(图24)。该标志图形GB 5768.1-2009中没有,主要由加油站标志图形结合《公共信息图形符号 第10部分:通用符号要素》GB/T 10001.10-2014中“插头”符号(图25)组合而成。

图24:2022版新增加油站识别标志、电动汽车充电站识别标志、地铁识别标志

图25:“插头”符号
☞ 修改“紧急停车带标志”名称为“港湾式紧急停车带标志”
2022版8.5.3规定:“用以指引港湾式紧急停车带的位置(图26)”,与2009版比较,标志名称增加了定语“港湾式”,新标准中没有给出应用于高速公路、城市快速路时的图例,9.1.4也未对作为“沿线设施”时的标志颜色给出规定。笔者认为, 按惯例应采用绿底白*图色**案。现行法律法规及技术规范体系中规定的一般意义上的紧急停车带即为港湾式紧急停车带(图27),更名后更加形象、直接、易懂。

图26:港湾式紧急停车带标志

图27:港湾式紧急停车带示例
☞ 修改“无障碍设施标志”图案
2022版8.5.5规定:“用以指引无障碍设施的位置(图28)。设在无障碍设施附近适当位置。道路上连续设置的无障碍设施不需要设置此标志”。

图28:2022版无障碍设施标志(左)与2009版(右)比较
☞ 修改“休息区标志”名称为“服务站标志”及其图案
2022版8.5.6规定:“服务站标志用以指引服务站的标志,设在服务站入口附近(图29)。必要时,可设置300m或500m预告标志”。图案修改为洗手间、热饮,文字部分改为“服务站”,突出服务站的基本功能。标志预告距离从500m修改为300m或500m,更加灵活。

图29:2022版服务站标志(左)与2009版休息区标志(右)比较
☞ 修改隧道出口距离标志的设置位置
2022版8.6.3规定:“用以告知到前方隧道出口的距离(图30)。长度超过5km的特长隧道内,从距离隧道出口3km处起,可设置3km、2km、lkm的隧道出口距离标志”。由于隧道内空间有限,分为可设在隧道顶部标志版面(图30a)和可设在隧道侧壁或紧急停车带迎车面洞壁的标志版面(图30b)。

图30:隧道出口距离标志
☞ 修改方向标志图案和表示的角度范围
根据2022版8.6.4规定,该标志用以指引道路路线方向,与指路标志一起使用,包括“东”“南”“西”“北”四个方向,每个方向的角度范围为正向左右各30°,超过30°的,不宜设方向标志。设置在指路标志版面外时,为蓝底、白字,设置在指路标志版面中时,为白底、蓝字(图31)。与2009版(图32)比较,取消了箭头图案,每个方向的角度范围从正向左右各45°修改为正向左右各30°。

图31:2022版设置在指路标志版面外的方向标志(左)和设置在指路标志版面中的方向标志(右)

图32:2009版设置在指路标志版面外的方向标志(左)和设置在指路标志版面中的方向标志(右)
☞ 修改地点、方向标志设置位置
根据2022版9.3.2规定,该标志用以指引高速公路或城市快速路两个行驶方向,设在驶入高速公路或城市快速路的匝道分岔点处。与2009版比较,增加了分流点到分流鼻不同距离的分类讨论情形,即大于100m时,宜在分流点处重复设置道路上方设置的地点、方向标志(图33);小于100m时,该标志在匝道分岔点(分流点)就可以不设,只需设置带出口编号的出口标志(图34)。

图33:分岔处地点、方向标志

图34:出口标志图
☞ 修改出口预告标志、主线方向信息指引标志设置规定
根据2022版9.3.8.1规定,在距离基准点2km、lkm、500m和基准点处应分别设置2km、lkm、500m出口预告标志和出口方向标志;并应同时附着出口编号标志。 修改后,基准点(行动点)出口预告标志名称为出口方向标志,主线方向信息指引可用向下箭头,与出口方向箭头差异(一般朝右上或左上)更大,更有利于指路信息的识别与认读。

图35:枢纽互通式立体交叉主线方向信息指引标志
☞ 修改“下一出口预告标志”设置位置
2022版9.3.11规定:“当互通式立体交叉间距大于8km时,可设置下一出口预告标志,预告下一出口的信息和距离”。 这一修改,有利于驾驶人提前获取下一出口相关信息,为驶离主线做好准备。

图36:下一出口预告标志设置示例
☞ 修改“收费站预告标志及收费站标志”图案
与2009版比较主要变化有:将设有ETC的收费站标志和不设ETC收费站标志的图案合二为一,统一为设有ETC的收费站标志(图37)。与2009版的“小型载客汽车”(图38)图案相比,修改了ETC图案,修改“电子收费”四个汉字,放大字母“ETC”, 更符合两个事实:电子收费已经覆盖了所有收费站,电子收费方式覆盖了小型载客汽车之外的众多其他车型。

图37:2022版设有电子不停车收费(ETC)车道的收费站预告及收费站标志

图38:2009版设有电子不停车收费(ETC)车道的收费站预告及收费站标志
☞ 修改“电子不停车收费(ETC)车道指引标志”图案
根据2022版9.5.4规定,该标志用以指明电子不停车收费车道,设在收费广场渐变段起点前300m处,标志版面中宜指示收费车道数量,当车道数量超过5,以5车道表示,黄色箭头表示ETC车辆的行驶方向。图39表示单向4个收费车道时的电子不停车收费车道指引标志。与2009版比较,取消了左侧车道为ETC车道的单独标志(图40),将原单车道为ETC通道的标志修改为多车道ETC车道的标志,更符合电子收费普及的现状。

图39:2022版电子不停车收费(ETC)车道指引标志

图40:2009版电子不停车收费(ETC)车道指引标志
☞ 修改部分“旅游符号标志”
根据2022版10.3:“钓鱼”、“潜水”、“划船”、“滑冰”(图41),相较2009版图案均有较大变化。其中“潜水”、“钓鱼”、“滑冰”符号与2021年10月1日实施的《公共信息图形符号 第4部分:运动健身符号》GBT 10001.4-2021保持一致,“划船”符号与《公共信息图形符号 第2部分:旅游休闲符号》GBT 10001.2-2021保持一致。


图41:2022版钓鱼、潜水、划船、滑冰标志(上面四图)与2009版(下面四图)比较
☞ 修改用以告知驾驶人交通监控设备信息的标志图案和种类
根据2022版11.2.2规定,用以告知驾驶人交通监控设备信息(图42)。用于一般道路使用白底、黑边框、蓝*图色**形(图42a);用于高速公路、城市快速路使用白底、黑边框、绿*图色**形(图42b),属于告示标志。2009版7.2.5.5规定,交通监控设备标志(图43),设在设置了图像采集等交通监控设备的路段适当位置。该标志用于一般道路时为蓝底、白图形、白边框、蓝色衬边;用于高速公路或城市快速路时为绿底、白图形、白边框、绿色衬边,属于指路标志中的“其他道路信息指引标志”。 新版标志增加了文字提示,如“违法抓拍”、“前方测速”,将原来用于说明抓拍理由的辅助标志整合到同一个版面,更加清晰的向道路使用者传达前方有交通监控设备及其用途等信息。

图42:2022版交通监控设备信息标志

图43:2009版交通监控设备信息标志
☞ 修改辅助标志的组合标志示例
2022版12.2 f)规定:“如果在主标志下需要安装2块以上辅助标志时,可采用组合形式(图44),但组合的信息不宜多于3种”,与2009版比较,修改了标志组合形式,由多信息无间隔排列修改为由横线间隔的堆叠式排列,信息表达更清晰。

图44:2022版组合辅助标志(左)与2009版(右)比较
3取消部分
与2009版比较, 2022版取消了“著名地点标志”,“车道数增加标志”,“终点提示标志”,“计重收费标志”,“车距确认标志” (图45)。以上标志在实践中很少使用,本次修订删除此类标志,以减少标志的种类数量,有助于标志的学习、认知和应用。

图45:2022版取消的“著名地点标志”、“车道数增加标志”、“终点提示标志”、“计重收费标志”、“车距确认标志”
附录:

参考文献:
1.《道路交通标志和标线 第2部分:道路交通标志》GB5768.2-2022
2.《道路交通标志和标线 第2部分:道路交通标志》GB5768.2-2009
(文 / 浙江省公安厅交通管理局民警 、警务技术三级主任、浙江省道路交通管理标准化技术委员会专家委员 程金良)
来源:交通言究社