视频加载中...
私人手机号码被标记诈骗电话怎么取消?座机电话来去电时显示骚扰电话或广告推销如何消除?无论是手机号码还是固定电话,如果被标记了错误的名称要怎么解除?免费查询与取消号码标记的入口在哪里?针对这些问题,我们来聊一聊消除电话标记的方法,希望对大家有所帮助。
电话被标记后出现的名称各种各样,有公司名称或店名,也有企业或单位名字,还有快递外卖、房产中介、保险理财等等,有些业务电话还被标记为广告推销、骚扰电话,甚至被标记为诈骗电话等等,针对不同的名称标记,我们区别对待,如果是公司或商家的业务电话出现错误标记,我们可以请正显网络科技,认证号码直接显示自己公司名称或店名,这样不仅轻松解决号码错误标记难题,还非常有利于公司业务的正常开展。
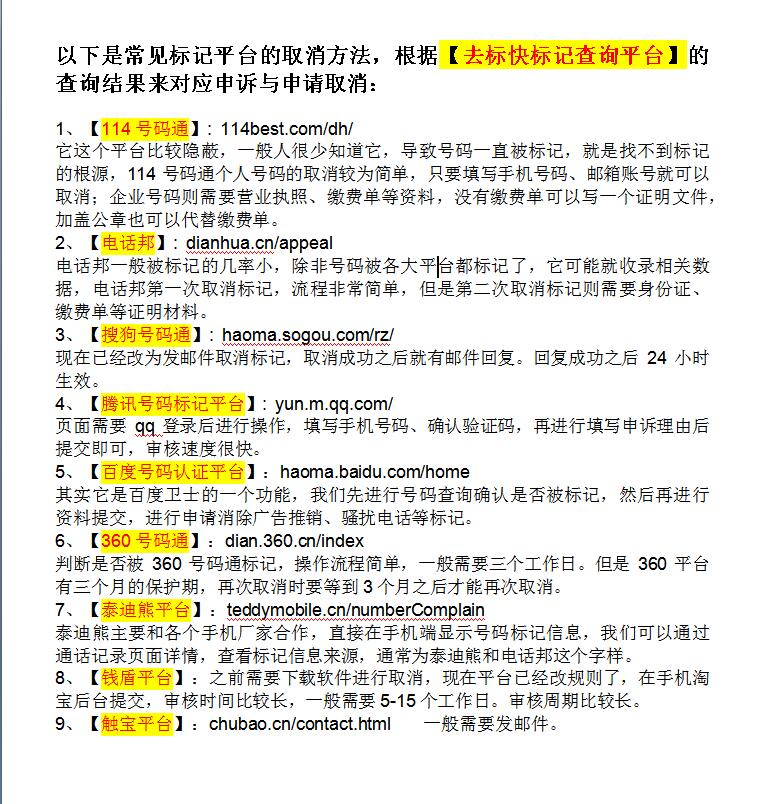
如果是私人号码被标记错误,我们需要申请取消或解除,具体的操作方法是:首先我们通过百度搜索找到:去标快号码标记查询网,这是免费查询与取消电话标记的网站入口,打开网页输入号码,点击查询按钮一键免费查询号码标记来源,常见号码标记平台有10多个,比如腾讯管家、电话邦、114号码百事通、泰迪熊移动、360卫士、搜狗号码通等等,根据去标快标记查询结果去对应平台申诉消除。
电话被标记需要取消,如果自己不熟悉电脑不会操作,或者自己太忙没时间亲自处理,可以请正显网络科技协助申请取消错误标记,这样就可以轻松快速解除号码标记难题

个人号码标记取消

电话标记解除方法

诈骗电话

快递外卖

广告推销

骚扰电话

公司名称