自动化财务管理系统,凭证批量生成一键生成报表,录入数据就能用
本文将为各位财务人员分享一个自动化的excel财务管理系统,凭证批量生成一键可生成报表,使用时,表格内都设置有函数公式,只需要录入数据就可以了。具体内容如下:
自动化excel财务管理系统

自动化excel财务管理系统操作说明

科目设置操作
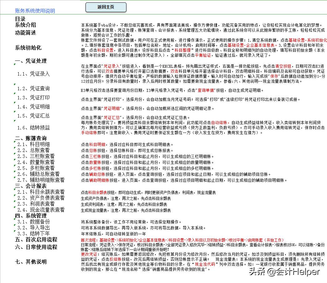
操作说明:设置会计科目和年初余额,点击科目设置,进入科目表;设好科目后点击“科目整理”进行科目级数、科目全称和明细列的自动处理,填写科目初始余额(本余额是年初余额,期初余额可通过制作凭证录入),全部填完点击平衡验证,验证通过后,就可录入凭证了。

记账凭证的录入的操作
操作说明:在主界面点"凭证录入"按钮进入,看到是一个EXCEL表格,预先画出凭证样式,右面是一排功能按钮,先点击清空按钮,日期可双击E3进行选择,可以双击摘要单元格打开窗口选取摘要,双击科目单元格开窗选择会计科目,双击明细科目,科目编码及名称可自动获取;凭证号自动排序,借贷方自动平衡检查,严格的数据输入检测保证数据质量。输入时可自动加行,输入完成按"保存"后数据自动追加到分1-分12对应月份;分录科目有数量时,录入后同时核算数量;如需要做现金流量表,参看:六、其他说明--现金流量表填制方法。


自动生成科目明细账的操作
操作说明:点击辅助明细账按钮,进入页面,点击查询按钮,选择对应项目明细和起止日期,可以生成相应的辅助项目明细账。如下图所示:

辅助总账的操作说明
操作说明:点击辅助总账按钮,进入页面,点击查询按钮,选择对应项目和起止日期,可以生成相应的辅助项目总账。

自动生成资产负债表的操作
操作说明:生成资产负债表,注意,在此之前,要先点击科目余额表。可一键生成资产负债表。如下图所示。

自动生成利润表的操作
自动生成现金流量表的操作
……
篇幅限制,今天的内容就到这里了。上述有关自动化excel财务管理系统的内容,和咱们平常用的财务软件差不多,一些小的企业,没有财务软件的,可以借助这个自动化excel财务做账系统来实现整体财务的管理,这样比手工账还是高效些的。
