大家好,我是蛋蛋姐
伴随着新年的钟声敲响
蛋蛋姐的票圈
却一片鬼哭狼嚎
就连配的图
也画风清奇

好好的大牌儿
瞬间土味十足
管你是上百块的口红
还是上千块的眼霜
到了他们手里
都被赋予了诡异的画风
与超越灵魂的配文
这是啥呢?
这就是应对新电商法的
微商手绘朋友圈
备受欢迎的倩碧小黄油
到了微商们的朋友圈里
成了隔壁村倩倩的弟弟
倩壁

向来倍受吹捧的
悦木之源菌菇水
稍加包装
就成了微商朋友圈中
蘑菇和灵芝炖的汤

蛋蛋姐就弱弱地问一句
这碗汤,你敢不敢喝

这不,向来高傲的
没个千把块就拿不下来的lamer眼霜
如今也被贴了个标签
腊梅

以及专供停电时使用的
SK II大灯泡
“让你的脸比灯泡还亮”

没错
这些正是朋友圈的
微商和代购们的骚操作
看着这么些土味十足的宣传语
蛋蛋姐倒是好奇
到底卖不卖得出去啊

这一画还不得了
被我发现
朋友圈的微商还有鄙视链:
懂英语的
和不懂英语的
懂英语的
以做代购生意的微商为主
于是除了土味十足的配文外
他们又增加了新招数:
手绘图片+蹩脚英文
可以说是相得益彰

第一句我看懂了
“SK2 小灯泡明天能发

”
第二句哪位大佬能帮我翻译一下嘛?
我拿出了当年考英语六级的力气
终于看懂了一部分
感觉自己老牛逼了

最后一个是“李晨同款挂胡子刀”!
我看懂了!
不过 sha dou you 是个啥?
哎呀真是急死个人
这一波英语秀完之后
其他的微商们
发现自己辛辛苦苦的手绘
竟然被代购小婊砸们抢了风头?
这怎么能忍!
你发英文
我也来!

甚至还开启了
韩日文等多语模式
应有尽有
大概意思就一句
还在犹豫森么
你要的我都有!

惹得不少人调侃
新的一年
没点美术功底
不会八国语言
都不敢混微商圈

那么,究竟是什么
逼疯了驻扎在朋友圈的微商们呢?
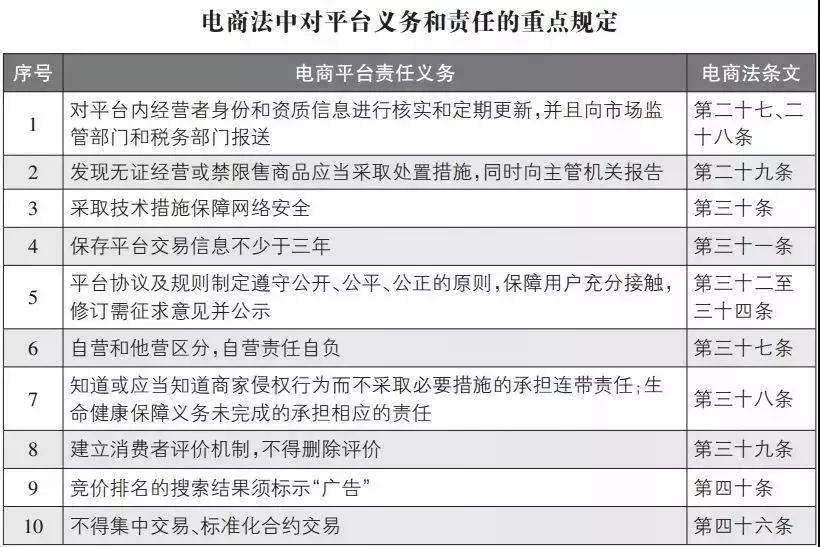
原来,从1月1日起
《电子商务法》正式实施了

虽然各大平台还没有
对各类电商的监管
出台具体细则
但不可否认的是
微信朋友圈、直播等方式卖货
属于电子商务经营者
如果要卖货
得有营业执照
并承担相应的法律责任

首当其冲的就是这么一群人
微商
大家都知道
平时的微信朋友圈
往往会沦为微商们的宣传窗口
但由于线上交易的门槛太低了
不少没资质又没信用的人
也在这时候涌了进来
这群微商
如果和消费者发生纠纷
随随便便拉个黑删个好友
试图逃避法律责任
任你使尽浑身解数
也拿对方没招

在这个当口上
新电商法的出台
不得不说很应景啊
而这一阵子
微信加大了对微商的整治力度
再加上新电商法
微商们可以说是被
彻彻底底吓懵逼了
到了杯弓蛇影的地步
比如最近
有一条关于“朋友圈限流降权”的消息
闹得沸沸扬扬
不少人都传言
从2019年开始
微信启用限流和降权的新政策
这个传言说的非常有声有色
比如你发的朋友圈
微信并不会给每个人推送
要是发的广告太多
没准就默默地
被微信屏蔽朋友圈
谁都看不到了呢

再加上这阵子海关查得特别严
不少代购奢侈品的商家
在过海关的时候
都会被罚个好几万
这么一来
国内国外的代购商们慌了
想做代购,怕被罚
不做呢,怕被打回贫穷
一颗颗焦灼的心在法律边缘试探
为了不被电商法盯上
也不被微信降权
朋友圈中出现了这么一副骚操作
除了各种图片外
对文字聊天也进行了改良
价格要用语音问
还不能问多少钱
只能问:多少米?

转账不能直接转微信
甚至连“银行”“支付宝”
“转账”“多少钱”这样的词语
都被列入了敏感字符
就连品牌Logo的名字
都被禁止提及了

隔着屏幕
蛋蛋姐都感受到了微商们的

这个传言越传越火
影响力越来越大
到最后
微信爸爸被逼无奈
忍不住出来辟了个谣
微信官方账号“微信110”写道:
“不得不说
这帮造谣的人脑洞开得真是有点大”

而关于朋友圈限流
“微信110”的回应是:
“别瞎想了,没这事儿
你的朋友圈并没有被降权
为什么没有被别人看到
你自己心里没点x数吗?”

以及:
“充值并不会让你变得更强”
哈哈哈哈
可以说是官方吐槽了
不知道是不是因为官方辟谣
微商们的骚操作
如今已经恢复了平静
回到了正常发图模式


也有人分析说
这本来就是微商们趁机炒作
吸引一波顾客的眼球过来
不管初衷如何
我的票圈却热闹了起来
不管是不是干微商的
都会copy几张图
给自个儿的票圈加一波笑点


看到这里
我不禁想说
其实微商们的骚操作
远远不止于此
光是刚过去的2018年
就可以说是惊吓连连
前阵子
新京报曾报道了这么一批人
他们长期混迹各大论坛
收集或购买大量朋友圈、微博
等社交媒体真人生活照
接着,按照人物编码
进行出售

想要哪一套
直接报编号就行
交钱拿密码
进入对应编号后
从毕业照到工作照
甚至是小时候萌哒哒的照片
应有尽有

而这些照片呢
售价相当便宜
5块钱就能买上千张

而这些“偷”来的照片
就成了不少微商们
拿来出售产品的封面照了
这不,某微商还发来了
匿名感谢信

蛋蛋姐仔细研究才发现
你别说,还真是
自个儿朋友圈的那群微商们
动不动就出来晒个图
照片里的她们
大都美得 bling bling 的
现在蛋蛋姐可算是知道了
原来这些照片
根本不是她们自己!
用着别人偷来的照片
发着各式各样
“神仙见了都说好的产品”
蛋蛋姐忍不住问一句

除了四处买照片外
为了装逼
这群微商们
那可真是无所不用其极啊
比如说
自编自导一场大戏
和某几位娱乐圈的几位大咖
来一场亲切的“单向互动”

再比如说
花个几十万人民币
接收一下来自美国前总统
奥巴马的亲自会见
想必不少小伙伴
都记得这么几幅图吧

没错,2017年11月28日
在上海举办了全球中小峰会
当时出席的
就有美国前总统奥巴马
也不知是真的缺钱还是怎么地
当时主办方提供了购票链接
门票费5980元
要想合影
单次收费25万到30万元

不少微商们闻风而动
纷纷跑来跟奥巴马合影
搞了一场隆重而弱智的会面

说自己
达到了其他微商品牌
穷尽一生都达不到的高度

一大波合照流出来后
看得不少围观群众
是一愣一愣的
更有一大批微商们
为了代言自家产品
组团登上了纽约时代广场

要知道
纽约时代广场
是世界上最繁华的地段
被称为“世界的十字路口”
一直以来都是旅行必去的景点之一
不知从何时起
这块大广告牌
竟成了微商们
扎堆发广告的地方

而且他们的操作相当一致
仿佛都是同一个剧本——
1,发在美国广告牌上的字
全都是中文
营造出一副
老外看不懂的架势

2,登陆时代广场广告牌以后
国内热搜瞬间掀起一波高潮
其实,经我研究
在这背后其实有专业的广告公司
为这些
想上时代广场广告牌的微商们
量身定做了“套餐”

价格给的也相当便宜
每周130次、每次30秒
仅需18万人民币来说
简单来个算术题就知道了
180000÷130÷30=46.15
也就是说
每秒钟只需要46块钱
你就能荣登纳斯达克啦~

这一波波操作
着实让蛋蛋姐感到讽刺啊
其实,不止是微商
代购、海购
甚至很多其他平台的电商
或多或少都有这样野蛮生长的操作

而随着互联网的发展
电商确实成了不少人购物时
最佳的选择
尤其是自从2013年
中国电商交易额达到1.8万亿
雄踞全球之巅后
我们的电商零售额
更是节节攀升

如果不治理,不约束
很难想象
任由这样的乱象发展下去
会造成怎样不可收场的结局
于是
由国务院12个部门联合起草
历时5年修正
前后4次审议的《电子商务法》
终于在今年1月1号面世了
所有电商平台
都会受到严格的监管
一旦违规
最高罚款高达200万
要知道
目前在世界上
没有任何一个国家制定过电子商务法
在这一点上
中国无疑走在了世界前列

这次的新电商法
要求经营者得有营业执照
还必须是采购国和中国
双方的营业执照

与此同时
有了营业执照
揣自己兜里可不行
《电商法》第十五条规定
电商经营者应当在其首页显著位置,持续公示其主体资格、行政许可等相关信息,上述信息发生变更的,电商经营者应当及时更新公示信息。
这么一来
那些没出过国
随意勾结物流卖假货的微商们
那些虚假宣传、网络售假
刷单炒信的微商们
恐怕要躲在角落里瑟瑟发抖了
虽说上有政策,下有对策
道高一尺,魔高一丈
但是监管总是一步一步来的
管住了第一步
就有可能管住第二步
因此
在微商、代购乱象丛生的今天
蛋蛋姐希望
新出台的电商法
能给这些不怀好意的分子们
以致命一击
希望有一天
好让我们花大价钱买来的
用在身上和吃进肚子里的东西
都能安安全全的