名词性从句在句子中起到名词的语*功法**能,可以在句子中做主语(主语从句),做宾语(宾语从句),做表语(表语从句),还可以做同位语(同位语从句)。
一、主语从句
主语从句在复合句中做主句的主语,一般置于谓语之前,也可用it做形式主语,主语从句放主句之后。例如:
①Whether he will come or not doesn’t matter much.
②Whoever comes here will be welcome.
二、宾语从句
在句子中担任宾语这一语法成分的从句叫宾语从句,宾语从句可以做谓语动词的宾语,也可以做非谓语动词的宾语,还可以做介词的宾语。
例如:
①. We haven’t decided how we’ll go to Shanghai next week.(做谓语动词haven’t decided的宾语)
②. Can you tell me why you did not come to school yesterday?(做谓语动词tell的直接宾语)
③. I want to know when we should arrive at the airport.(做不定式to know的宾语)
④. The movie is about how Alice ended the Red Queen’s reign of terror.(做介词about的宾语)
三、表语从句
表语从句在复合句中做表语,相当于名词或形容词,位于系动词之后做表语。
例如:
①It looks as if it is going to snow.
②It seems that neither Cole nor Ledley King will be going to Japan.
四、同位语从句
同位语从句位于抽象含义名词之后(news, problem, idea, suggestion, advice, thought, hope, fact等) 使前面名词抽象内容具体化。
例如:
①You have no idea how worried we are.
②The fact that he lied again greatly surprised us.
五、如何区分同位语从句与定语从句
同位语从句与定语从句,在形式上比较相似,难以区分。定语从句是对先行词起到修饰或限定作用,而同位语从句中的同位语名词一般为抽象名词,同位语是对前面抽象名词内容的具体化。另外,定语从句与同位语从句是两个不同性质的从句,从句连接词各不一样的,比如 that,在定语从句中是代词,而在名词性从句中,只是连接词。例如:①The news that she told us made us excited.②The news that our team has won the game made us excited.第一句为定语从句,关系代词that在从句中做宾语,指代这个消息;第二句为同位语从句,连接词that不在从句中充当句子成分,只起连接主句与从句的作用。
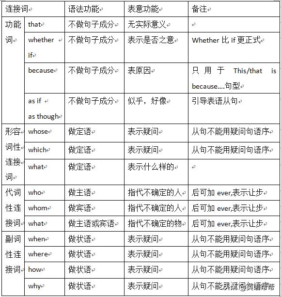
六.名词性从句的连接词
名词性从句的连接词跟定语从句的关系词的功能差不多,名词性从句的连接词也起到连接主句与从句的作用,其功能也包括语*功法**能与表意功能。但是,名词性从句的连接词与定语从句的关系词不一样,而且其用法比关系词更复杂。名词性从句连接词及其功能如下表:
