
一如装修深似海,不免很多网友反应:“这辈子走过最曲折的路,怕是装修的套路。”你以为你看的白纸黑字就是明明白白的报价单?
对此小编只想说:emn........除非装修公司是你家的!所以大家还是老老实实跟着小编学学怎么看懂报价单吧!

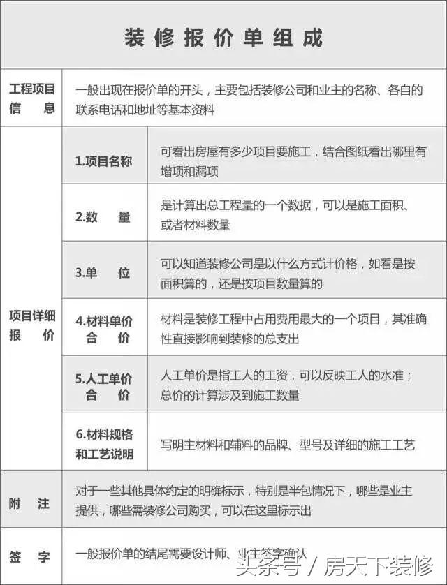
1、一张合格的报价单都有哪些组成?
一份详细的报价单,除了工程项目,还应将使用主辅料的品牌、型号、规格、单位、数量、单价、损耗量、人工费、合价以及施工工艺全部详细列清。

在装修公司的报价单中,最常出的问题就是只把品牌、单价及合计金额列出,而忽略规格和数量。正规的装修报价单应包括以下不可缺少的部分

2、没时间一项一项核对报价单时,主要看这些就够了:?
(1)看设计图纸,因为这等于是装修房屋的总规划
▲ 把所有需要的材料在报价单中标注出来,并在合同中详细注明自购以及代购的材料,如果不对设计做任何改变,那么最终你的装修费用将和你的报价单费用非常接近。
(2)看主材,因为主材费用占据了你装修支出的大头
▲ 你可以事先了解市场上通用的主材或者你喜欢的主材的规格、价格、款式、品牌等,看报价单详细清单的时候首先看主材是否已经说明白。
(3)看施工工艺,因为它决定了房子的装修质量和使用寿命
装修之前你得对装修的大体施工工艺有所了解,知道水电如何改造、墙面涂层要刷几次、地面处理分几道工序等,做到心中有数。

3、如何避开报价单陷阱?
(1)对照设计图纸看施工项目
装修报价单是根据设计师的图纸来做的,设计图纸是房屋的总规划,设计图纸出来后,才可能做成对应的报价单。因此,审核装修报价单时,首先需要对照设计图纸来看。

根据设计图纸就可以比较清楚地看出报价单上的项目是否有增项、漏项的情况。
(2)查看报价单计量单位
在看报价单时,注意一下报价单中的计量单位,因为这会直接影响到最终报价。

平方米和米的概念是完全不同的。平方米计算往往是乘以单价即可,而用米计算的家具是有高度限制的。
(3)弄清楚材料型号规格
装修材料规格不同、型号不同、产地不同,价格差异会很大。举个简单的例子:德国水管的价格是普通水管的3到5倍。不写清此项,将来施工队购买材料时,可做的手脚就大了。

以地漏为例,有上百元的高级货、四五十块的品牌货、十几块的地摊儿货,如果不在报价单里标注好,将来没准儿就要吃哑巴亏。
(4) 看工艺标准是否详细说明
工艺标准这一项越详细越好,当然是毋庸置疑。一方面证明装修公司的匠心,另一方面也方便业主了解清楚施工步骤,并对装修放心。

材料和施工工艺说明应该详细。可以说报价单中最重要和最需关注的不是价格,而是采用的材料和施工工艺这一栏。
(5)材料与品牌细致确认
关于施工材料的猫腻较多,主要有关于材料型号的说明模糊,可能导致后期施工以次充好。

应要求报价单的每一项尽可能详细地说明材料的各项要素。装修期间注意核查相关材料是否按指定的要求采购。
(6)细心比对人工费用
故意降低某个施工项目的材料费用,而提高人工费。由于市场上对于人工费并没有一个统一的价格标准,因此,不少装修公司就将人工费悄悄提高。

在装修前,最好提前了解一下目前的工人工资水平,了解一下不同工种施工的单价等情况。
(7) 弄清水电改造施工工序
由于水电施工过于专业,装修报价单最常见的就是水电改造这一块的施工程序模糊不清。

很多装修公司在施工时不按照行业规格来,偷工减料,遗漏工序等,造成装修质量不过关。另外,要看清工程项目,是否有恶意增项或重复项,以免重复收费。
好了这些知识点都记下了吗?大家有什么建议可以在评论区给小编留言哦~欢迎来撩
来源:府院装修




