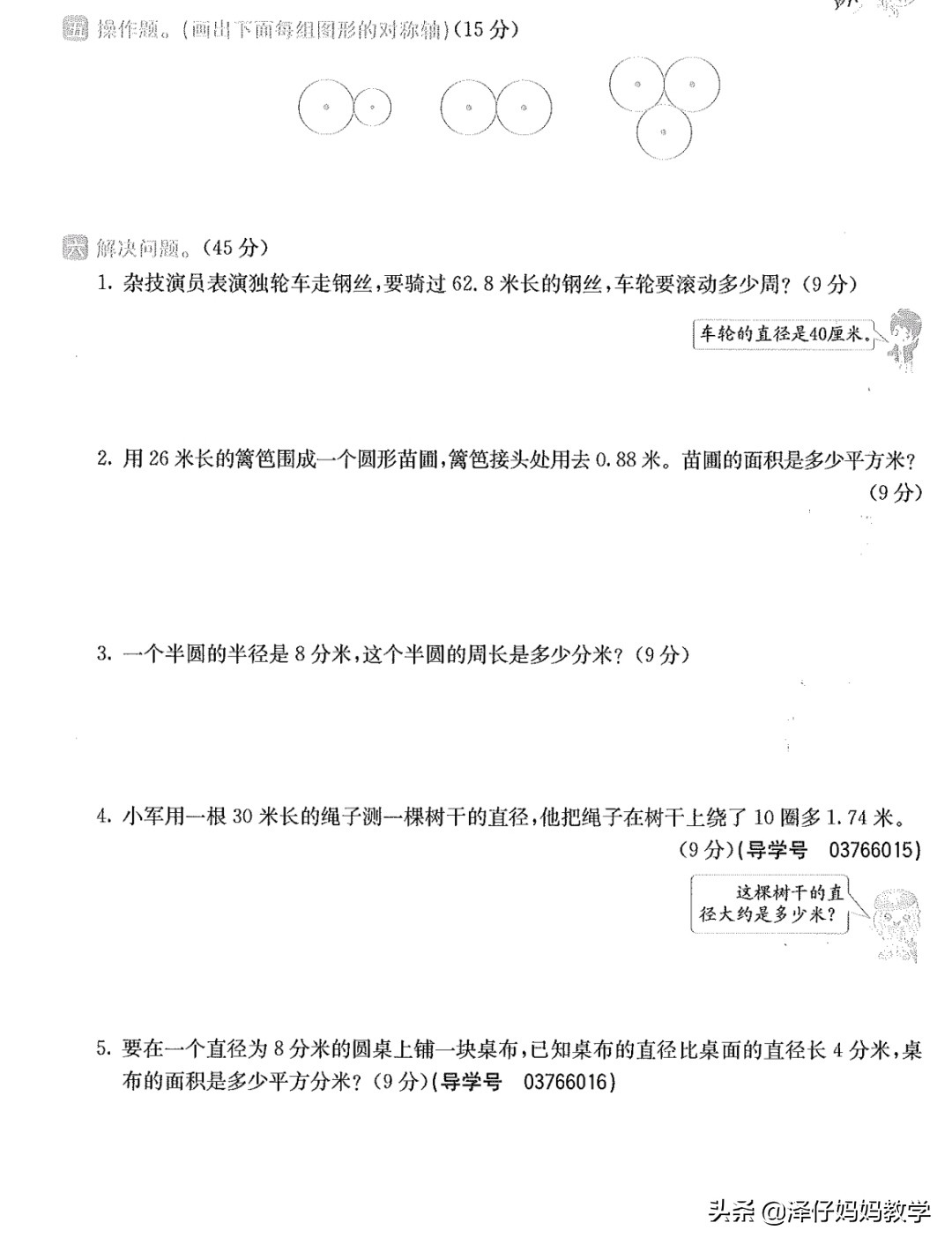
圆这部分我发的是整个单元的,知识点和习题较多,希望大家耐心看。
圆的部分我会挑出基础知识一些注意点,然后做题巩固,答案我也会发,家长们可以对答案。
第一课时:圆和扇形
知识点:
(1)圆中心的一点叫作(圆心 ),常用字母(O)表示。
(2)连接圆心和圆上任意一点的线段,叫作( 半径),用字母( r)表示。
(3)通过圆心并且两端都在圆上的线段叫作(直径 ),用字母( d)表示。
(4)在同一个圆或相同的圆中,所有的半径长度都(相等 ),所有的直径长度都( 相等),直径的长度是半径的(2 )倍。(5)( 半径)决定圆的大小,(圆心 )决定圆的位置。
(6)扇形是由两条( 半径)和一段(曲线)围成的。
判断。(对的在括号里画“√”,错的画”X”)(1)直径都比半径长。(x)
(2)在一个圆里画的所有线段中,直径最长。(对)
(3)圆有无数条对称轴。(对)
(4)要画直径是2 厘米的圆,圆规两脚之间的距离就是 2 厘米。(错)因为圆规两脚之间的距离的半径的长度。
(5)扇形是所在圆的一部分。(对)

第2课时,圆的周长
记住两个公式:C=πd=2πr,注意看课本里怎么推出来的,理解记忆。
(1)圆的周长和它的直径的比值是一个固定的数,这个比值就叫( 圆周率),用字母(π )表示,保留两位小数是(3.14)
(2)一个圆的半径是6厘米,这个圆的周长是( 2πr=37.68)厘米;如果半径增加 3 厘米,直径是(18)厘米,周长是(56.52 )厘米。
(3)一个半圆的半径是6分米,这个半圆的周长是( 38.84)分米;一个半圆的直径是15 厘米,这个半圆的周长是(38.55 )厘米。
判断。(对的在括号里画“√”,错的画“X”)
(1)直径越大,这个圆的周长就越大。对
(2)半圆的周长就是圆周长的一半。错
(3)圆的周长是直径的3.14倍。错
(4)大圆的圆周率大于小圆的圆周率。错

第3课时 圆的面积
面积公式:S=πr平方,面积的推理是推成长方形去理解,经常做题的时候有这方面的练习题,所以大家要理解。
判断。(对的在括号里画“√”,错的画“X”)
(1)周长相等的长方形、正方形和圆中,面积最大的是圆。对
(2)半径是2厘米的圆,它的周长和面积相等。(错,长度和面积单位不一样没法比较)
(3)如果一个圆的直径缩小到原来的1/2,那么它的周长也缩小到原来的1/2,面积则缩小到原来的1/4.(对)
(4)半圆的面积等于该圆面积的一半。(对)

第4课时,环形的面积
环形的面积=大圆面积-小圆面积。


答案


下面是这个单元的练习题,答案我也发到下面,讲解非常详细。




五四制版本的讲解网上教学不多,后期我会录课教学,谢谢大家关注!