母亲节、父亲节就要到了,您是否想为父母做一次全面的体检呢?在忙碌的生活中,我们总是会忽略掉对父母的关心和爱护。如今,越来越多的年轻人都有定期为父母体检的习惯,而在这样的节日里,送上一份健康体检套餐无疑是一个很好的选择。

每年定期为父母做一次健康体检,让父母能及时发现潜在风险、及时治疗,远离病痛折磨。同时也能够通过定期体检,了解父母的身体状况,为未来的生活做好规划和准备。
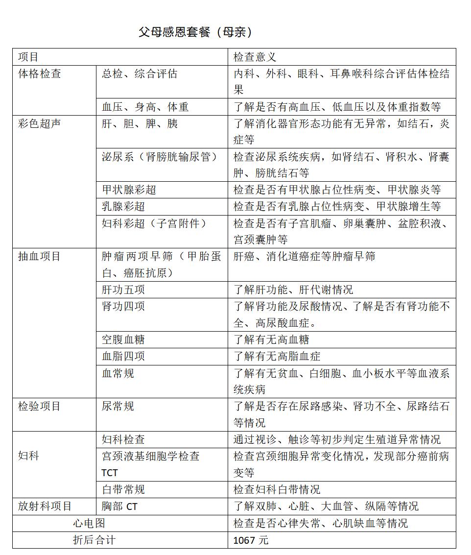
在“母亲节、父亲节”来临之际,我院健康管理中心特推出父母感恩体检套餐 (女性≥55周岁、男性≥60周岁可享受该套餐八折优惠,优惠截止日期6月30日) ,里面包含多个检查项目,为父母的身体进行一次全方位的健康检查。
关爱父母,从健康体检开始!
点开以下图片可放大查看


体检注意事项
体检前:
1.体检前三天请您保持正常饮食。不吃高脂、高蛋白食物,不饮酒,不要吃对肝、肾功能有损害的药物。
2.从检查前一天晚上8时后避免进食和剧烈运动,保持充足睡眠。休息不好会影响血糖、血脂、血压的检测结果。
3.体检当日早晨禁食、禁水(常服药者可照常服药)。
4.不要化妆,妆饰会影响医生对疾病的判断。
5.女性在月经期内请不要做妇检及留取尿液标本,月经期后再做检查。6.女性妊娠期间体检不能做X线检查。
体检中:
1.请在体检过程中配合导检人员的引导,遇到问题请咨询导检人员。
2.请勿隐瞒病史,防止误诊。
3.体检过程中如发现问题请及时与体检医生联系,积极配合医生的各项检查,请勿擅自更改自己的体检项目。
4.抽血后立即压迫针孔三分钟,防止出血,勿揉局部。
5.如需进行妇科B超检查,请保持膀胱充盈(憋尿)。
6.如需要妇检,检查前请排空小便。
7.CT胸部平扫+重建:备孕、怀孕、哺乳期等人群不宜做,详遵医嘱。
8.MRI和CT增强等特殊项目,实际检查时间以现场确认为准,CT增强的药费和其他项目检查药费现场补足。
9.胃镜及结肠镜检查(电子镜):该项目以现场预约时间为准,同时现场缴纳药费。
10.14碳尿素呼气试验(健康管理中心)①受试者应在早上空腹时或禁食两小时以上。②在一个月内使用过抗生素或一周内使用过质子*制剂抑**,可能会得到不正确结果。
11.身体成分分析:①体内植入心脏起搏器或其他医疗器械的人,禁止使用本项目②孕早期孕妇禁止使用本项目 。
科室介绍
治未病科
治未病科(健康管理科)、营养科以人的健康为中心的个体化预防、保健和诊疗,倡导“未病先防、既病防变、瘥后防复”原则,普及“未病先防、防重于治”的中医健康理念,集医疗、教学、科研、体检、康复和保健于一体,汇集各名老中医、流派和传统疗法,是一个具有独特临床疗效和中医特色的诊疗中心,是中医养生保健的科研试点和教学基地,是广东省红外热像学会红外热像临床应用合作单位,同时也是广州互联网机器人远程治未病中心推广基地之一。
治未病科(健康管理科)、营养科在中医独特的“整体观念、辨证论治”理论指导下,采用中医特色疗法技术,按照中医健康管理模式,及时发现体内存在的潜在发病信息,确定有效的养生保健措施,矫正身体出现的体质偏颇趋向,使之朝着健康方向转变。
治未病科(健康管理科)、营养科位于我院门诊二楼,具备优雅的就医环境、齐全的诊疗设备、专业的医务人员、一流的技术水平,提供健康资料采集、体质辨识、综合评估、咨询指导、干预、慢病管理、随访、宣教等预防保健服务。
一、治未病(健康管理科)、营养科适合人群:
1.身体健康、无异常指征,需保持最佳状态者;
2.体质偏颇、
有疾病易患倾向者;
3.自觉症状明显、但理化指标无异常者;
4.理化检查指标处于临界值、但尚未达到疾病诊断标准者,即疾病的易患人群;
5.慢性疾病稳定期 需延缓发展 、预防并发症者。
二、治未病(健康管理科)、营养科服务内容:
1.中医体质辨识;
2.西医健康体检;
3.心理状况评估;
4.危害因素分析;
5.平衡膳食指导;
6.睡眠保健指导;
7.病前状态人群管理(亚健康);
8.慢病人群管理;
9.中医体质偏颇人群指导;
10.围绝经期妇女调养指导;
11.女性经带胎产、养生养颜指导;
12.老年人益寿养生指导;13.膳食指导。
三、治未病(健康管理科)、营养科干预手段:
专家将根据您的具体情况,提供健康疗养、临床干预参考意见,如:运动调养、音疗调养、饮食指导、膏方指导、茶饮指导、药膳调养、针灸调养、推拿调养、熏洗调养、中药贴敷、艾灸、刮痧调养、埋线调养、放血疗法等。
专家介绍

李红梅 主任中医师
医学硕士,毕业于辽宁中医学院,第三批全国优秀中医临床人才,第六届羊城好医生,首届岭南大医生。
现任广州中医药大学第三附属医院治未病科(健康管理科)、营养科主任,广东省医学会第二十届理事会理事,广东省中医药学会骨质疏松专业委员会第二届委员会常务委员,广东省中医药学会血液病专业委员会第二届委员会常务委员,辽宁省中医药学会五运六气专业委员会常务委员,世界中联五运六气专业委员会第二届理事会理事,中国中医药信息研究会中医临床药学分会第一届常务理事会常务理事,广州市和谐医患关系研究中心第一届医疗纠纷处理顾问,广东省医学会急诊医学分会第七届委员会委员,广东省公共营养专业委员会第二届委员会委员,中国民族医药协会传统医药文化发展委员会委员。
参与国家级、省部级、市级课题多项,在国内各类学术期刊上发表学术论文十多篇。
从事临床、科研及教学工作20余年,擅长中西医结合治疗内科杂病,尤对冠心病、高血压、糖尿病及甲状腺疾病、消化道溃疡及危重症等病及亚健康状态的中西医结合诊疗积累了丰富的临床经验。
擅长:中西医结合诊治内科疾病,尤其冠心病,心律失常,心力衰竭,高血压,糖尿病等,中医经典理论防治心血管病和治疗内科急症及疑难杂症。
出诊时间
周四、周六上午(院本部-内科特需门诊)
周一下午(骨伤分院-治未病科门诊)

李敏 主治中医师
硕士研究生,广东省胸部疾病学会健康管理专业委员会常务委员。
擅长:中药结合传统疗法、运动疗法、营养疗法调理体质,传统疗法如针灸、埋线、火针、耳穴、艾灸等。擅长领域: 代谢性疾病(原发性肥胖症、代谢综合征,高脂血症,高尿酸症等),妇科疾病(月经不调、多囊卵巢综合征、不孕等)、消化道疾病(便秘、腹泻、慢性胃炎等)。
出诊地点:院本部治未病科(健康管理科)
出诊时间:周一至周五全天
08:30-10:30开展体检
10:30-12:00及下午可预约调理治疗及健康咨询

罗坤灵 主治中医师
国家健康管理师,从事体检及临床工作10余年,擅长制定健康体检方案、防癌筛查体检,对慢性病的发病风险评估,对亚健康、病前状态、慢性病及治愈后康复等人群进行健康调养及咨询指导、健康管理,对内科常见病、妇女月经不调、痛经、经行头痛、绝经前后诸证等中医干预治疗。
出诊地点:院本部治未病科(健康管理科)
出诊时间:周一至周五全天

李奕诗 中医师
硕士研究生,临床擅长纯中药结合针刺、艾灸、耳穴、刺络拔罐、穴位埋线等中医外治法治疗内科杂病,擅长领域:纯中医治疗常见内分泌疾病(糖尿病、血脂异常、甲状腺疾病、高尿酸血症/痛风性关节炎、代谢综合征等)、脾胃病(胃炎、反流性食管炎、胃肠功能紊乱、便秘、腹泻等)、情志病(抑郁症、焦虑状态、心悸、失眠等)、常见痛症、中医美容及亚健康/中医体质调理等。
出诊地点:院本部治未病科(健康管理科)
出诊时间:周一至周五全天
08:30-10:30开展体检
10:30-12:00及下午可预约调理治疗及健康咨询
供稿:李敏 | 初审:李红梅
排版编辑(实习生):林于琳
文字编辑:叶美琪 | 校对编辑:李龙浩
审核:王剑 | 审定发布:范琳燕